Страница 3 из 4 Первая 1234 Последняя
Показано с 41 по 60 из 73

Тема: Фоно-корректор, RIAA корректор, винил корректор. Сборник ссылок по форуму и не только.

  1. #1 Показать/скрыть первое сообщение.
    Регистрация не подтверждена
    Автор темы

    Регистрация
    14.06.2006
    Адрес
    Ростов-на-Дону
    Возраст
    59
    Сообщений
    510

    По умолчанию Фоно-корректор, RIAA корректор, винил корректор. Сборник ссылок по форуму и не только.

    Этим стулом мастер Гамбс.....
    Как и обещал, делаю сборник по корректорам.
    Буду дополнять постепенно. Критику принимаю, наезды -- нет.
    Ссылки публикуются с равным уважением ко всем авторам и комментаторам.
    Последовательность публикации практически случайна.

    https://www.vegalab.ru/content/view/48/55/ <-- Здесь сборник схем Вегалаба.


    https://forum.vegalab.ru/showthread.php/5038 <-- Самая длинная мультитема. Много всего. Будут дополнительные ссылки в эту тему, на наиболее значимые сообщения и субтрейды.

    https://forum.vegalab.ru/showthread.php/9585 <-- Еще одна мультитема.

    https://forum.vegalab.ru/showthread.php/1915 <-- Винил корректор Никитина, в варианте Семигора.
    https://forum.vegalab.ru/showthread.php/39651 <-- Никитин продолжает нас радовать:
    Вариант "2010" простого усилителя-корректора для повторения - ММ и МС.

    https://forum.vegalab.ru/showthread.php/34016 <-- Корректор на основе схемы Никитина. 5 транзисторов.

    https://forum.vegalab.ru/showthread.php/15742 <-- Трехтранзисторный корректор Гурского, здесь особой популярностью не пользовался.

    https://forum.vegalab.ru/showthread.php/30247 <-- RIAA корректор от Prophetmaster, пассивная коррекция, два ОУ. Выросло в мультитему.

    https://forum.vegalab.ru/showthread.php/31105 <-- Корректор Hennady на транзисторах, RIAA c коррекцией индуктивности головы ММ. Жалко, что схемы пропали. Надеюсь восстановятся. А схема очень заманчиво выглядит.

    https://forum.vegalab.ru/showthread.php/5771 <-- Оцените схему корректора.

    https://forum.vegalab.ru/showthread.php/7236 <-- Люди, как проверить АЧХ предусилителя корректора (винил-корректора, фонокорректора)? Достаточно небесполезная тема.

    https://forum.vegalab.ru/showthread.php/18167 <-- Еще одна схема корректора

    https://forum.vegalab.ru/showthread.php/4081 <-- Парадоксы винила.

    https://forum.vegalab.ru/showthread.php/8796 <-- Вопрос по поводу "одесских" корректоров.

    https://forum.vegalab.ru/showthread.php/42084 <-- Предусилитель-корректор, авторы Д. Данюк, Г. Пилько (из билиотеки сайта, https://www.vegalab.ru/content/view/76/55/ )

    https://forum.vegalab.ru/showthread....=1#post1172010 <-- Немного про измерительные пластинки.

    https://forum.vegalab.ru/showthread.php/826 <--RIAA корректор на ОУ Из подвалов 2004 года.

    https://forum.vegalab.ru/showthread.php/2005 <-- Немного про ламповые корректоры.

    https://forum.vegalab.ru/showthread....=1#post1160743 <-- Эту схему Сергея Агеева (SIA-2), долго не открывали. Второй каскад инвертирующий!

    https://forum.vegalab.ru/showthread.php/39111 <-- Здесь всплывает корректор Бокарева с Рокот фильторм от .Васильева.

    https://forum.vegalab.ru/showthread.php/43185 <-- Некоторые особенности корректростроения Ямах

    https://forum.vegalab.ru/showthread.php?t=59499 <-- Пассивный корректор по мотивам схемы Эдди Фолкерса
    ---------------------

    Lynx 04 <-- Нашел внутри мегатемы, в конце 14 страницы <-- https://forum.vegalab.ru/showthread....E%D1%80/page14

    https://forum.vegalab.ru/showthread.php/52912 <-- Корректор на 627 (не 7-40) и т.д.

    https://forum.vegalab.ru/showthread.php/54725 <-- Электронный МС трансформатор

    wanted!!!
    Корректор Мусатова.
    На его сайте -- знаю. А здесь?
    -------------------------------------------------------
    Возможно списочек разрастется до формата "Виниловое настроение"

    https://forum.vegalab.ru/showthread.php/2042

    https://forum.vegalab.ru/showthread.php/20254
    https://forum.vegalab.ru/showthread.php/40244 <-- Введение винилового проигрывателя в домашнюю систему.
    Вау! Что нашел: http://www.vinylengine.com/library.shtml
    http://www.theanalogdept.com/tonearm_alignment.htm <-- настройка тонарма.

    ------------------------------------------------------------------
    https://forum.vegalab.ru/showthread.php?t=48853 <-- Вариации на тему корректрора Манакова на пентод-триоде.
    С уважением, Макс Тараненко.
    Последний раз редактировалось toivo; 22.12.2014 в 00:17.

  2. #41
    Частый гость Аватар для Mikhail-Z
    Регистрация
    03.05.2020
    Адрес
    Чехов
    Сообщений
    160

    По умолчанию Re: Фоно-корректор, RIAA корректор, винил корректор. Сборник ссылок по форуму и не только.

    Цитата Сообщение от all4 Посмотреть сообщение
    Те фоно корректоры что у меня есть не плохо ( плюс , минус ) работают с ММ , и не очень с MC
    МС с высоким выходом обычно нагружают как и ММ т.е. 47кОм.Только для МС не нужна емкость, которую ставят параллельно 47 кОм (для резонанса с картриджем на ВЧ) Попробуйте ее отключить.

  3. #42

    По умолчанию Re: Фоно-корректор, RIAA корректор, винил корректор. Сборник ссылок по форуму и не только.

    Цитата Сообщение от 4321 Посмотреть сообщение
    Вот наткнулся на корректор Пасса,стоит попробовать ?
    https://www.passdiy.com/project/preamplifiers/pearl-2
    PDF предыдущего там ещё лежит если что - https://www.passdiy.com/pdf/pearlphono.pdf

  4. #43
    Новичок Аватар для Ivanes
    Регистрация
    24.05.2023
    Сообщений
    33

    По умолчанию Re: Фоно-корректор, RIAA корректор, винил корректор. Сборник ссылок по форуму и не только.

    Гибридный малошумящий фонокорректор. "Радио" N°5, 2023
    https://disk.yandex.ru/i/2JKWwDe50Em-7g

    ---------- Сообщение добавлено 20:35 ---------- Предыдущее сообщение было 20:24 ----------

    Фонокорректор Гурского и Орлова. В конце статьи журнала Радио, А. Гурский даёт рекомендации по замене номилалов деталей цепи коррекции в фонокорректоре Орлова для соответствия RIAA-78 https://disk.yandex.ru/i/AymbFbwd_dR7CA

  5. #44
    Частый гость Аватар для Meskalito
    Регистрация
    04.09.2006
    Сообщений
    340

    По умолчанию Re: Фоно-корректор, RIAA корректор, винил корректор. Сборник ссылок по форуму и не только.

    Схема корркетора Эрно Борбелии.

    МС/ММ корректор с JFET на входе и Лампами (6Н23П-ЕВ)

    Статья на английском с печатными платами в pdf.
    https://cloud.mail.ru/public/52gc/KUJJ8fhYB

    Очень высокие характеристики!
    Искажения ниже 0.05%

    Отличный звук и устойчивость к щелчкам!
    Делай, что должно и будь, что будет.

  6. #45
    Лишен права ответа (до 11.11.2025)
    Регистрация
    07.01.2010
    Адрес
    г.Кемерово
    Возраст
    61
    Сообщений
    2,640

    По умолчанию Re: Фоно-корректор, RIAA корректор, винил корректор. Сборник ссылок по форуму и не только.

    Цитата Сообщение от Meskalito Посмотреть сообщение
    Схема....................

    Отличный звук и устойчивость к щелчкам!
    Дешманский собирал на платах с АЛИ.Отличный звук! И вообще ни каких щелчков.Вам это об чем то говорит.

  7. #46
    Частый гость Аватар для Meskalito
    Регистрация
    04.09.2006
    Сообщений
    340

    По умолчанию Re: Фоно-корректор, RIAA корректор, винил корректор. Сборник ссылок по форуму и не только.

    Цитата Сообщение от сергей дроздов Посмотреть сообщение
    Дешманский собирал на платах с АЛИ.Отличный звук! И вообще ни каких щелчков.Вам это об чем то говорит.
    я вам не скажу за всю Одессу....
    но то что выложено из Hi-Res оцифровок на рутрекере сделанных на промышленных ламповых и не только корректорах и рядом не стояло со звуком Борбелли.

    возможно есть промышленные аналогичные или лучше но они стоят таких денех, что никакой музыки не захочется.

    Лучше звук лишь там где голова раз в х100 стоит дороже моей АТ30е...))

    А если вам близок дэшманский звук, то это ваше право! )))
    Последний раз редактировалось Meskalito; 02.06.2023 в 18:54.
    Делай, что должно и будь, что будет.

  8. #47
    Завсегдатай Аватар для Lenivo
    Регистрация
    20.08.2010
    Адрес
    г. Екатеринбург
    Возраст
    55
    Сообщений
    1,208

    По умолчанию Re: Фоно-корректор, RIAA корректор, винил корректор. Сборник ссылок по форуму и не только.

    Цитата Сообщение от Meskalito Посмотреть сообщение
    я вам не скажу за всю Одессу....
    но то что выложено из Hi-Res оцифровок на рутрекере сделанных на промышленных ламповых и не только корректорах и рядом не стояло со звуком Борбелли.
    Аж заинтриговали. Дайте ссылку.
    Нормальный звук без щелчков - это помытая пластинка, работоспособная фоно головка, чистая и не изношенная игла и настроенный тонарм.

    Фонокоректор должен быть согласован с фоно головкой и правильно произвести коррекцию и при этом не потерять "звук".
    В фонокорректоре ОЧЕНЬ ВАЖЕН блок питания. От блока питания и от экранировки зависит - как корректор сможет передать микротембры звука.

    Все ваши ссылки, к сожалению, без блоков питания........

    Тут на сайте человек под ником Propermaster очень много изысканий провер на тему качества блоков питания в фонокорректорах. В итоге его схемы довольно хороши и востребованы.

    Я после того как собрал LYNX 04 от Андронникова - вообще перестал интересоваться темой ЛАМПОВЫХ фонокорректоров - вот он просто всех порвал. Потом много сравнивал промышленных плат фонокорректоров от разных иностранных и советских вертушек и усилителей.
    И понял - фонокорректор по качеству должен быть согласован с виниловым проигрывателем. НЕ выше и не ниже-тогда получаешь оптимум качества звука. Если китайский коорректор вписался в систему и звук нравится - то почему бы не использовать его? У китайцев очень разное качество -есть блоки с похабным качеством, но есть много блоков с очень хорошим качеством. А есть такие блоки, которых кроме китайских и не бывает в доступе.

    Сейчас вышла вторая версия знаменитого корректора.

    https://lynxaudio.jimdo.com/%D0%BF%D...5%D0%BB%D0%B8/

    Новые пластинки МЕЛОДИИ Апрелевского завода завода просто шикарные на хорошей системе. Многим иностранным фирмам до этого качества просто очень далеко. Но есть и откровенный шлак -например, Ташкентского завода.

  9. #48
    Завсегдатай Аватар для Delta213
    Регистрация
    23.01.2006
    Адрес
    Астрахань
    Сообщений
    5,322

    По умолчанию Re: Фоно-корректор, RIAA корректор, винил корректор. Сборник ссылок по форуму и не только.

    Цитата Сообщение от Meskalito Посмотреть сообщение
    Очень высокие характеристики!
    Каскоды вообще хорошо работают и не обязательно гибридные. Несколько схем из подобного:
    Нажмите на изображение для увеличения. 

Название:	RRiaa.png 
Просмотров:	382 
Размер:	341.2 Кб 
ID:	437431
    Нажмите на изображение для увеличения. 

Название:	image.jpg 
Просмотров:	299 
Размер:	53.5 Кб 
ID:	437432
    Нажмите на изображение для увеличения. 

Название:	Le_Pwnage.png 
Просмотров:	278 
Размер:	44.8 Кб 
ID:	437433
    Нажмите на изображение для увеличения. 

Название:	M7.jpg 
Просмотров:	284 
Размер:	66.6 Кб 
ID:	437434
    Подчиненный перед лицом начальствующим должен иметь вид лихой и придурковатый, дабы разумением своим не смущать начальство.
    Указ Петра I от 09.12.1709:

  10. #49
    Завсегдатай Аватар для Lenivo
    Регистрация
    20.08.2010
    Адрес
    г. Екатеринбург
    Возраст
    55
    Сообщений
    1,208

    По умолчанию Re: Фоно-корректор, RIAA корректор, винил корректор. Сборник ссылок по форуму и не только.

    Цитата Сообщение от Delta213 Посмотреть сообщение
    Каскоды вообще хорошо работают
    Только вот звук их народ почему то не любит.

  11. #50
    Новичок Аватар для Ivanes
    Регистрация
    24.05.2023
    Сообщений
    33

    По умолчанию Re: Фоно-корректор, RIAA корректор, винил корректор. Сборник ссылок по форуму и не только.

    Продолжаю выкладывать ссылки на подборки статей по фонокорректорам.

    Схемотехника ламповых усилителей-корректоров. Н. Трошкин. Радио 2003, N° 10 & 11 https://disk.yandex.ru/i/jdTP_Z0I6VoRmw

  12. #51
    Завсегдатай Аватар для 4321
    Регистрация
    14.03.2012
    Сообщений
    1,315

    По умолчанию Re: Фоно-корректор, RIAA корректор, винил корректор. Сборник ссылок по форуму и не только.

    Цитата Сообщение от Lenivo Посмотреть сообщение
    Только вот звук их народ почему то не любит.
    На мой слух риа в оос "звучит" более плотно внизу.
    Може потому делают пассивку на высоких и активную секцию на басу.
    Вендетта так сделана.

  13. #52
    Новичок Аватар для Ivanes
    Регистрация
    24.05.2023
    Сообщений
    33

    По умолчанию Re: Фоно-корректор, RIAA корректор, винил корректор. Сборник ссылок по форуму и не только.

    Сделал подборку публикаций ламповых фонокорректоров из разных источников, находящихся в свободном доступе. Посмотрите, всё ли собрал или что-то не хватает и следует где-то дополнить? https://disk.yandex.ru/i/2usil6yxExzVCQ Может кто в курсе про какие-либо опечатки в статьях?

  14. #53
    Завсегдатай Аватар для 4321
    Регистрация
    14.03.2012
    Сообщений
    1,315

    По умолчанию Re: Фоно-корректор, RIAA корректор, винил корректор. Сборник ссылок по форуму и не только.

    А чего "Василича" забыл ?
    Можно ещё добавить схему Прецизион Фиделити.
    Хорошо играет.
    Я такую схему повторил на 6Н17 и 6Н16.
    С кенотроном нарядно играет.

  15. #54
    Новичок Аватар для Ivanes
    Регистрация
    24.05.2023
    Сообщений
    33

    По умолчанию Re: Фоно-корректор, RIAA корректор, винил корректор. Сборник ссылок по форуму и не только.

    Цитата Сообщение от 4321 Посмотреть сообщение
    А чего "Василича" забыл ?
    Можно ещё добавить схему Прецизион Фиделити.
    Хорошо играет.
    Я такую схему повторил на 6Н17 и 6Н16.
    С кенотроном нарядно играет.
    Так ведь Василичь ни в каких журналах не публиковался, кроме как на форумах. Я собрал только журнальные публикации. Фонокорректор Торреса, который я вскоре намереваюсь собрать, публиковался в Радиохобби, но статью в цвете я так и не нашёл, поэтому приложил ту статью, что из его сайта, т.к. она по виду полностью соответствует той, что в журнале. Есть собирать в одно целое материалы по схемам из форумов, то только по одному Василичу не одна неделя уйдёт, а там такая шиза порой у него проскакивает. То у него кондёры не оказывают влияние на звучание, можно ставить любые. То у него МБМ уделал по звучанию дорогие аудиофильские, то он там чуваку советовал не ставить К78-2 в корректор, потому что они портят звук. Вот вам и любые Про скрутки. Василичь писал, что надо обязательно скручивать провода для устранения шумов. Только то, что он показывал в виде наглядного примера, выглядело как накрутка двух выводов на вывод. Сказанное у него не сошлось с практикой. По разъ#бу Василича можно отдельную тему открыть. Она будет самой увлекательной для чтения Таких наглых врунов и хамов, надо ещё поискать. Сколько он людей напарил со своими кАрректорами - не счесть. Но про то в другой раз. Счас же задача встала собрать все статьи по ламповым фонокорректорам в единое целое. Закидывайте ссылки, я совмещу недостающее с недостающие. И про опечатки, если укажите, где вам известно, могу подправить

  16. #55
    Старый знакомый Аватар для purpleman
    Регистрация
    13.12.2007
    Адрес
    Московская обл. Реутов
    Возраст
    62
    Сообщений
    511

    По умолчанию Re: Фоно-корректор, RIAA корректор, винил корректор. Сборник ссылок по форуму и не только.

    Цитата Сообщение от Meskalito Посмотреть сообщение
    Схема корркетора Эрно Борбелии.

    МС/ММ корректор с JFET на входе и Лампами (6Н23П-ЕВ)

    Статья на английском с печатными платами в pdf.
    https://cloud.mail.ru/public/52gc/KUJJ8fhYB

    Очень высокие характеристики!
    Искажения ниже 0.05%

    Отличный звук и устойчивость к щелчкам!
    У меня такой. Отличный корректор! Наверное, один из самых лучших. Я делал много разных корректор и на транзисторах и на лампах - и Ямаха, и Мусатов, и Никитин, и Бокарев...
    Этот нравится больше других.
    Рекомендую!
    Андрей

  17. #56
    Новичок Аватар для Olegxxx
    Регистрация
    23.03.2022
    Адрес
    г. Вологда
    Возраст
    57
    Сообщений
    5

    По умолчанию Re: Фоно-корректор, RIAA корректор, винил корректор. Сборник ссылок по форуму и не только.

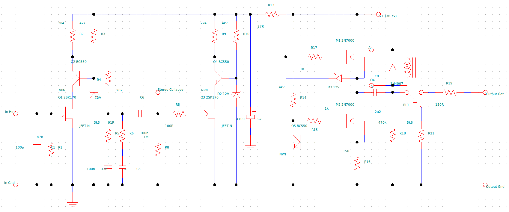
    Здравствуйте уважаемые форумчане...) Я делал простой корректор на двух ОУ Opa1656... Все резисторы smd 1%, конденсаторы в коррекции smd пленка 2%) Качеством звука остался доволен))) Схему прилагаю..Нажмите на изображение для увеличения. 

Название:	1656.jpg 
Просмотров:	490 
Размер:	671.7 Кб 
ID:	439379

  18. #57
    Частый гость Аватар для Pool
    Регистрация
    04.05.2020
    Адрес
    Jena
    Сообщений
    259

    По умолчанию Re: Фоно-корректор, RIAA корректор, винил корректор. Сборник ссылок по форуму и не только.

    Может кто подскажет проверенную схему несложного балансного корректора под питание 2х12В?

  19. #58
    Новичок Аватар для Olegxxx
    Регистрация
    23.03.2022
    Адрес
    г. Вологда
    Возраст
    57
    Сообщений
    5

    По умолчанию Re: Фоно-корректор, RIAA корректор, винил корректор. Сборник ссылок по форуму и не только.

    Нажмите на изображение для увеличения. 

Название:	Балансный RIAA.png 
Просмотров:	176 
Размер:	116.3 Кб 
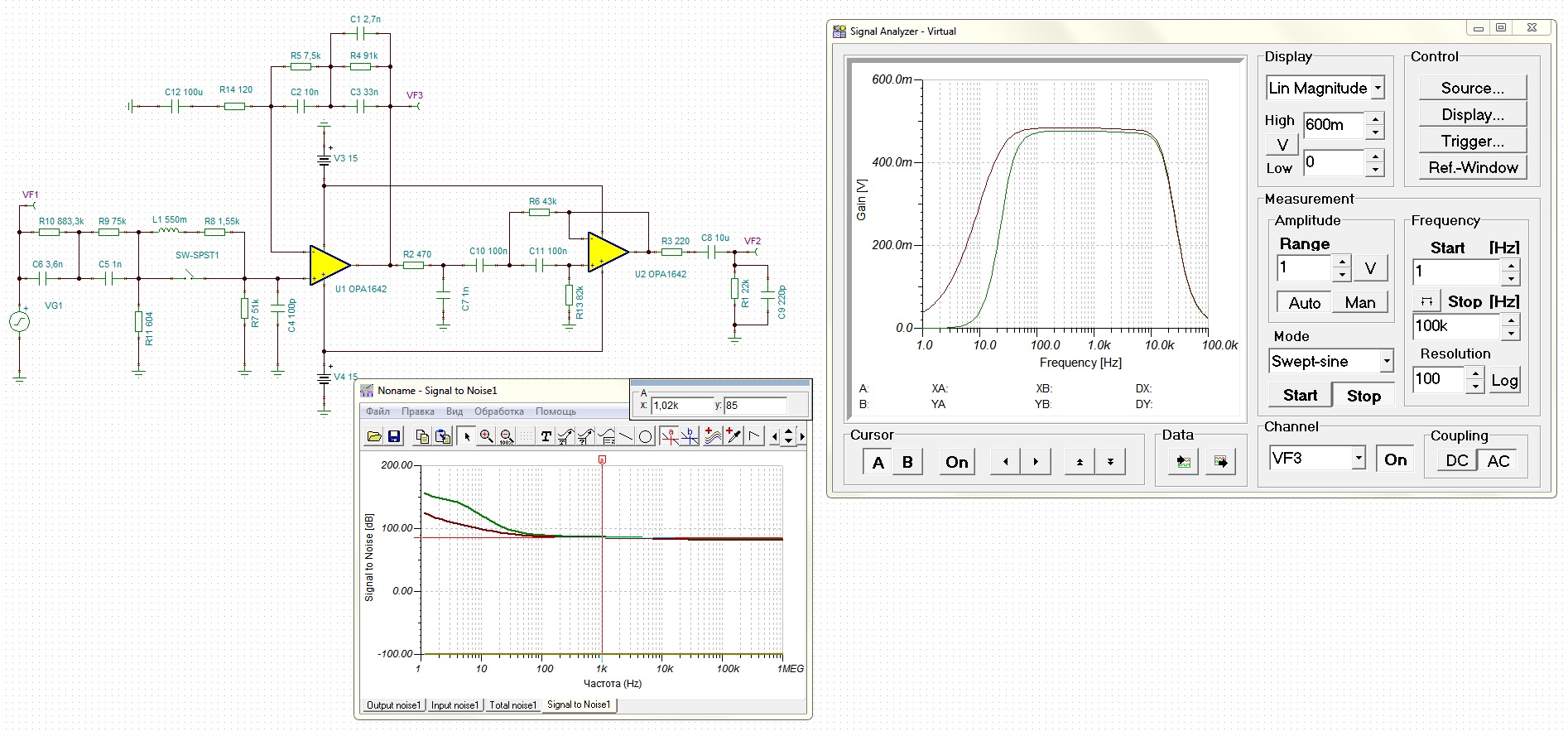
ID:	466619 Классическая схема балансного RIAA на ОУ. Вход балансный, а выход на обычный RCA. Трансформатор на входе схемы применен только для получения балансного сигнала.) Схема корректора начинается с входных резисторов R1, R2.
    Последний раз редактировалось Olegxxx; 18.01.2025 в 20:44.

  20. #59
    Завсегдатай Аватар для Russ3000
    Регистрация
    24.01.2013
    Адрес
    Pskov
    Возраст
    57
    Сообщений
    1,568

    По умолчанию Re: Фоно-корректор, RIAA корректор, винил корректор. Сборник ссылок по форуму и не только.

    Цитата Сообщение от Pool Посмотреть сообщение
    Может кто подскажет проверенную схему несложного балансного корректора под питание 2х12В?
    Делайте на AD8429 вход и пара каскадов на OPA1656 с распределенной коррекцией. Звук прекрасный, 2 переключаемыми резисторами корректор можно сделать универсальным, хватает усиления входной микросхемы и для МС голов с достаточно низким шумом даже без примения трансформатора.
    Последний раз редактировалось Russ3000; 18.01.2025 в 20:25.

  21. #60
    Частый гость Аватар для Pool
    Регистрация
    04.05.2020
    Адрес
    Jena
    Сообщений
    259

    По умолчанию Re: Фоно-корректор, RIAA корректор, винил корректор. Сборник ссылок по форуму и не только.

    не.. самому мне не осилить коррекцию. Симуляторы давно не пользовал а времени все вспоминать нету..

Страница 3 из 4 Первая 1234 Последняя

Социальные закладки

Социальные закладки

Ваши права

  • Вы не можете создавать новые темы
  • Вы не можете отвечать в темах
  • Вы не можете прикреплять вложения
  • Вы не можете редактировать свои сообщения
  •