Страница 1 из 2 12 Последняя
Показано с 1 по 20 из 22

Тема: Высоковольтный стабилизатор напряжения (Анодного)

  1. #1
    Завсегдатай
    Автор темы
    Аватар для ISIT_14
    Регистрация
    23.12.2006
    Адрес
    Новороссийск
    Возраст
    37
    Сообщений
    1,104

    По умолчанию Высоковольтный стабилизатор напряжения (Анодного)

    нарисовал вот такое. в симуляторе вроде работает хотя термостабильность выходного напряжения меня не устраивает (не могу понять где собака порылась).
    Нажмите на изображение для увеличения. 

Название:	stab.jpg 
Просмотров:	3210 
Размер:	40.0 Кб 
ID:	203474
    можно конечно сделать вариант: стабилитрон c ЭП + lm317, но этот мне кажется красивее. или вообще не заработает?
    от него требуется 160в ~30ма

    add
    обнаружил что в таком варианте получается отличная термостабильность выходного напряжения и фильтрация но что-то слишком уж гладко все... где-то косяк
    Нажмите на изображение для увеличения. 

Название:	stab1.jpg 
Просмотров:	2458 
Размер:	39.3 Кб 
ID:	203477
    Последний раз редактировалось ISIT_14; 19.02.2014 в 22:48.
    HTPC -> Denon PMA-50 -> Illuminati SeHi

  2. #2
    Завсегдатай Аватар для fakel
    Регистрация
    30.11.2007
    Адрес
    Оренбург
    Возраст
    42
    Сообщений
    11,274

    По умолчанию Re: Высоковольтный стабилизатор напряжения (Анодного)

    Q2 блудит

    ---------- Сообщение добавлено 00:25 ---------- Предыдущее сообщение было 00:23 ----------

    во втором случае возможен возбуд - усиление огромное - критична к монтажу

  3. #3
    Завсегдатай
    Автор темы
    Аватар для ISIT_14
    Регистрация
    23.12.2006
    Адрес
    Новороссийск
    Возраст
    37
    Сообщений
    1,104

    По умолчанию Re: Высоковольтный стабилизатор напряжения (Анодного)

    fakel, спасибо. усиление действительно огромное. интересно реально с таким собрать в железе чтоб оно не засвистело?
    HTPC -> Denon PMA-50 -> Illuminati SeHi

  4. #4
    http://akotov.narod.ru Аватар для Александр Котов
    Регистрация
    19.10.2004
    Адрес
    Ленобласть
    Возраст
    55
    Сообщений
    3,182

    По умолчанию Re: Высоковольтный стабилизатор напряжения (Анодного)


    Offтопик:
    Вообще отказался от стабилизации анодного напряжения: ток невелик и цепь RCRC дает отличное сглаживание, отсутствие шумов, апериодическое затухание.

  5. #5
    Завсегдатай Аватар для fakel
    Регистрация
    30.11.2007
    Адрес
    Оренбург
    Возраст
    42
    Сообщений
    11,274

    По умолчанию Re: Высоковольтный стабилизатор напряжения (Анодного)

    Цитата Сообщение от ISIT_14 Посмотреть сообщение
    fakel, спасибо. усиление действительно огромное. интересно реально с таким собрать в железе чтоб оно не засвистело?
    C1 не эффективен - у ТЛки сопро - миллиомы, нужен ЛоуЕСР, с короткими ногами.
    R4 R3 R7 R8 слить в один делитель
    удалить управляющую ногу ТЛки от выхода, иначе возможен свист на мегагерцах.
    Не грузить источник на емкость, чтобы не уменьшать запас по фазе. По ПХ - сомнения

    По первой схеме - значительно более устойчива, ПХ более гладкая, добавь в базу Q2 диод спина к спине к Q2 и дрейф от температуры уйдет

  6. #6
    Завсегдатай
    Автор темы
    Аватар для ISIT_14
    Регистрация
    23.12.2006
    Адрес
    Новороссийск
    Возраст
    37
    Сообщений
    1,104

    По умолчанию Re: Высоковольтный стабилизатор напряжения (Анодного)

    Цитата Сообщение от fakel Посмотреть сообщение
    По первой схеме - значительно более устойчива, ПХ более гладкая, добавь в базу Q2 диод спина к спине к Q2 и дрейф от температуры уйдет
    пробовал такой же транзистор в диодном включении становится еще хуже с диодом тоже. можно чуть улучшить ситуацию если завести ОС tl431 с базы Q2 вроде ПХ получается такая-же.
    получилось сначала так Нажмите на изображение для увеличения. 

Название:	st2.JPG 
Просмотров:	708 
Размер:	18.4 Кб 
ID:	203548
    потом "слил" два делителя вместе получил это:
    Нажмите на изображение для увеличения. 

Название:	st3.JPG 
Просмотров:	697 
Размер:	18.2 Кб 
ID:	203549
    напряжение плывет (падает причем вначале повторяет зависимость из даташита тл-ки) на 0.75в от 0-100град и это приемлемо.
    HTPC -> Denon PMA-50 -> Illuminati SeHi

  7. #7
    Завсегдатай Аватар для fakel
    Регистрация
    30.11.2007
    Адрес
    Оренбург
    Возраст
    42
    Сообщений
    11,274

    По умолчанию Re: Высоковольтный стабилизатор напряжения (Анодного)

    Цитата Сообщение от ISIT_14 Посмотреть сообщение
    пробовал такой же транзистор в диодном включении становится еще хуже с диодом тоже.
    нарисуй как включал
    Цитата Сообщение от ISIT_14 Посмотреть сообщение
    получилось сначала так
    этот вариант правильный

  8. #8
    Завсегдатай
    Автор темы
    Аватар для ISIT_14
    Регистрация
    23.12.2006
    Адрес
    Новороссийск
    Возраст
    37
    Сообщений
    1,104

    По умолчанию Re: Высоковольтный стабилизатор напряжения (Анодного)

    включал в разрыв базы q2(схема из первого поста) такой-же транзистор эмиттером в к базе коллектор+база к делителю.

    Александр Котов, стабилизатор решил в первую очередь ради стабильного напряжения сглаживание на втором месте. а потом уже раз делать так делать нормально.
    HTPC -> Denon PMA-50 -> Illuminati SeHi

  9. #9
    Старый знакомый Аватар для krulfa
    Регистрация
    09.06.2005
    Адрес
    Москва
    Возраст
    56
    Сообщений
    869

    По умолчанию Re: Высоковольтный стабилизатор напряжения (Анодного)

    Цитата Сообщение от ISIT_14 Посмотреть сообщение
    обнаружил что в таком варианте получается отличная термостабильность выходного напряжения и фильтрация но что-то слишком уж гладко все... где-то косяк
    Нажмите на изображение для увеличения. 

Название:	stab1.jpg 
Просмотров:	2458 
Размер:	39.3 Кб 
ID:	203477
    Это нормальный, грамотный вариант схемы, но конденсатор C1 включен совсем не там, где нужно. Пока что его нужно совсем убрать и определиться с тем, какая будет нагрузка - чисто резистивная, будет выходная емкость или Г-образный выходной фильтр.

    По звуку, лучше всего после стаба RC фильтр с батареей пленочных полипропиленовых конденсаторов - сколько в корпус влезет. Хуже с электролитами и еще хуже - если нагрузку просто к стабу цеплять.

    После того, как опредится нагрузка, нужно будет смотреть устойчивость стаба и, возможно, добавлять элементы корреции.
    "Земля" - это всего-навсего еще один провод.

  10. #10
    Завсегдатай
    Автор темы
    Аватар для ISIT_14
    Регистрация
    23.12.2006
    Адрес
    Новороссийск
    Возраст
    37
    Сообщений
    1,104

    По умолчанию Re: Высоковольтный стабилизатор напряжения (Анодного)

    krulfa, Нагрузка гибридный српп ГТ нап бсп129 + триодик. От этого конденсатора толку действительно маловато из-за низкого сопротивления тлки. Но эта схема кажется даже в симуляторе возбуждается а если закорректировать емкостью между анодом и упр входом тлки даже при пикофарадах уже все не так сказочно.
    HTPC -> Denon PMA-50 -> Illuminati SeHi

  11. #11
    Старый знакомый Аватар для krulfa
    Регистрация
    09.06.2005
    Адрес
    Москва
    Возраст
    56
    Сообщений
    869

    По умолчанию Re: Высоковольтный стабилизатор напряжения (Анодного)

    Цитата Сообщение от ISIT_14 Посмотреть сообщение
    krulfa, Нагрузка гибридный српп ГТ нап бсп129 + триодик. От этого конденсатора толку действительно маловато из-за низкого сопротивления тлки. Но эта схема кажется даже в симуляторе возбуждается а если закорректировать емкостью между анодом и упр входом тлки даже при пикофарадах уже все не так сказочно.
    Корректирующий конденсатор нужно ставить на коллектор Q2, возможно, еще резистор последовательно.
    "Земля" - это всего-навсего еще один провод.

  12. #12
    Завсегдатай Аватар для fakel
    Регистрация
    30.11.2007
    Адрес
    Оренбург
    Возраст
    42
    Сообщений
    11,274

    По умолчанию Re: Высоковольтный стабилизатор напряжения (Анодного)

    Цитата Сообщение от ISIT_14 Посмотреть сообщение
    включал в разрыв базы q2(схема из первого поста) такой-же транзистор эмиттером в к базе коллектор+база к делителю.
    надо в нижнее плечо делителя

    ---------- Сообщение добавлено 00:24 ---------- Предыдущее сообщение было 00:22 ----------

    эмиттером к нижнему резистору, базой+коллектором - к базе и верхнему резику

    ---------- Сообщение добавлено 00:24 ---------- Предыдущее сообщение было 00:24 ----------

    эмиттером к нижнему резистору, базой+коллектором - к базе и верхнему резику

  13. #13
    Завсегдатай
    Автор темы
    Аватар для ISIT_14
    Регистрация
    23.12.2006
    Адрес
    Новороссийск
    Возраст
    37
    Сообщений
    1,104

    По умолчанию Re: Высоковольтный стабилизатор напряжения (Анодного)

    кстати так я тоже пробовал (или я наоборот в верхнее плечо садил его...) сейчас повторил еще раз получилось получше но все равно пришел к 0.75в на 60град если по схеме из первого сообщения, по приведенным ниже схемам разницы нет.Нажмите на изображение для увеличения. 

Название:	st_comp.jpg 
Просмотров:	872 
Размер:	172.5 Кб 
ID:	203581
    что то напутал видимо с первыми схемами с диодом вот что получилось.


    в остальном вроде существенно разницы нет.

    нимогу придумать как закорректировать схему из последней картинки у которой out_3 написано.
    Миниатюры Миниатюры Нажмите на изображение для увеличения. 

Название:	st comp_3.jpg 
Просмотров:	709 
Размер:	238.2 Кб 
ID:	203584   Нажмите на изображение для увеличения. 

Название:	stcomp1.jpg 
Просмотров:	803 
Размер:	172.1 Кб 
ID:	203582  
    Последний раз редактировалось ISIT_14; 22.02.2014 в 19:50.
    HTPC -> Denon PMA-50 -> Illuminati SeHi

  14. #14
    Завсегдатай
    Автор темы
    Аватар для ISIT_14
    Регистрация
    23.12.2006
    Адрес
    Новороссийск
    Возраст
    37
    Сообщений
    1,104

    По умолчанию Re: Высоковольтный стабилизатор напряжения (Анодного)

    Александр Котов, тут помимо стабилизции еще и нувисторы 6с51н-в которыве и так не рекомендуют.....
    HTPC -> Denon PMA-50 -> Illuminati SeHi

  15. #15
    Завсегдатай Аватар для dalidovich
    Регистрация
    28.11.2006
    Адрес
    Stavropol
    Возраст
    50
    Сообщений
    1,072

    По умолчанию Re: Высоковольтный стабилизатор напряжения (Анодного)

    ISIT_14, у Юрия Новикова в проекте гибридника на LM3886 была хорошая и простая схема стабилизации анодного и одновременно фильтра питания со срезом по моему 100 Гц. Очень хороша при минимуме деталей.

  16. #16
    Частый гость
    Регистрация
    29.05.2009
    Сообщений
    114

    По умолчанию Re: Высоковольтный стабилизатор напряжения (Анодного)

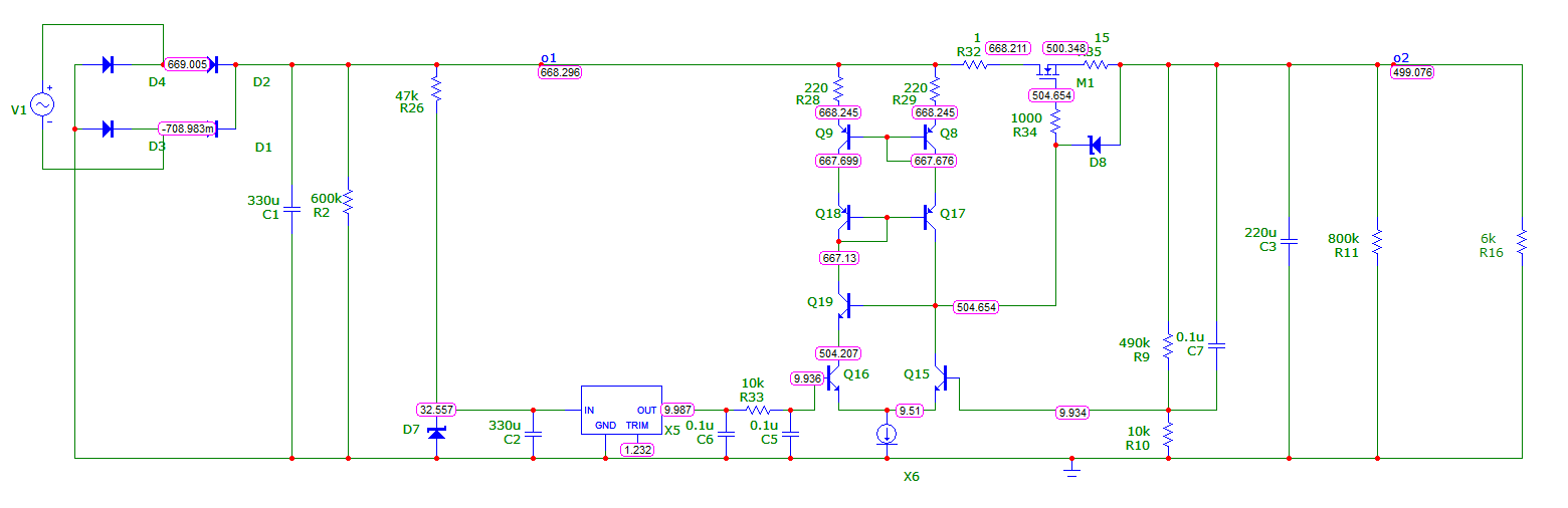
    Покритикуйте схемку, пожалуйста. Годится или нет? Питание опоры будет через источник тока ixys. Ток источника тока X6 0,47мА. Транзисторы высоковольтные, например FJPF2145 и ZTX560.
    Миниатюры Миниатюры Нажмите на изображение для увеличения. 

Название:	shema.png 
Просмотров:	1335 
Размер:	30.1 Кб 
ID:	249525  

  17. #17
    Старый знакомый Аватар для Alexsandr
    Регистрация
    29.05.2008
    Сообщений
    725

    По умолчанию Re: Высоковольтный стабилизатор напряжения (Анодного)

    Я этот http://next-tube.com/articles/hvr2/hvr2.pdf делал и не раз, работает на любое напряжение.

  18. #18
    Завсегдатай Аватар для fakel
    Регистрация
    30.11.2007
    Адрес
    Оренбург
    Возраст
    42
    Сообщений
    11,274

    По умолчанию Re: Высоковольтный стабилизатор напряжения (Анодного)

    Цитата Сообщение от Kol9n Посмотреть сообщение
    Покритикуйте схемку, пожалуйста. Годится или нет? Питание опоры будет через источник тока ixys. Ток источника тока X6 0,47мА. Транзисторы высоковольтные, например FJPF2145 и ZTX560.
    Делитель раз в 10 уменьшить... R33 убрать, чтобы шумов меньше было. Напругу на опоре можно и повыше задрать, чтобы коэфф-т передачи делителя повысить, в пределе - вообще без делителя. Опору можно запитать от выхода, только схему пуска предусмотреть

  19. #19
    Частый гость
    Регистрация
    29.05.2009
    Сообщений
    114

    По умолчанию Re: Высоковольтный стабилизатор напряжения (Анодного)

    Цитата Сообщение от fakel Посмотреть сообщение
    Делитель раз в 10 уменьшить... R33 убрать, чтобы шумов меньше было. Напругу на опоре можно и повыше задрать, чтобы коэфф-т передачи делителя повысить, в пределе - вообще без делителя. Опору можно запитать от выхода, только схему пуска предусмотреть
    С делителем ничего не поделаешь, резисторы будут уж очень мощные, хотелось бы компактно. Влияние делителя должен уменьшать конденсатор С7. За остальные советы, спасибо. Интересно мнение по транзистору Q19, по идее в задающую цепь будут проникать колебания с выхода, но почему-то если его убрать, шумы возрастают в 2 раза. Это в симуляторе.

    Собственно, собрана такая схема высоковольтного стабилизатора http://gilmore.chem.northwestern.edu/t2schempower.pdf , там такой же делитель. Правда схема эта мне претит: управлять полевиком на резистивном делителе, ну почему-то мне кажется это неправильно в корне. На выходе получается 20мВ какой-то бороды, но я пока ничего там не дорабатывал. Наверное резисторы в затворы помогут.

  20. #20
    Завсегдатай Аватар для fakel
    Регистрация
    30.11.2007
    Адрес
    Оренбург
    Возраст
    42
    Сообщений
    11,274

    По умолчанию Re: Высоковольтный стабилизатор напряжения (Анодного)

    Цитата Сообщение от Kol9n Посмотреть сообщение
    Интересно мнение по транзистору Q19, по идее в задающую цепь будут проникать колебания с выхода,
    Покажите цепь, по которой проникают.

Страница 1 из 2 12 Последняя

Социальные закладки

Социальные закладки

Ваши права

  • Вы не можете создавать новые темы
  • Вы не можете отвечать в темах
  • Вы не можете прикреплять вложения
  • Вы не можете редактировать свои сообщения
  •