Страница 1 из 2 12 Последняя
Показано с 1 по 20 из 25

Тема: странное поведение TL431

  1. #1
    Старый знакомый
    Автор темы
    Аватар для Electro_maniac
    Регистрация
    25.11.2005
    Адрес
    Новосибирск
    Возраст
    42
    Сообщений
    513

    По умолчанию странное поведение TL431

    Приветствую форумчан
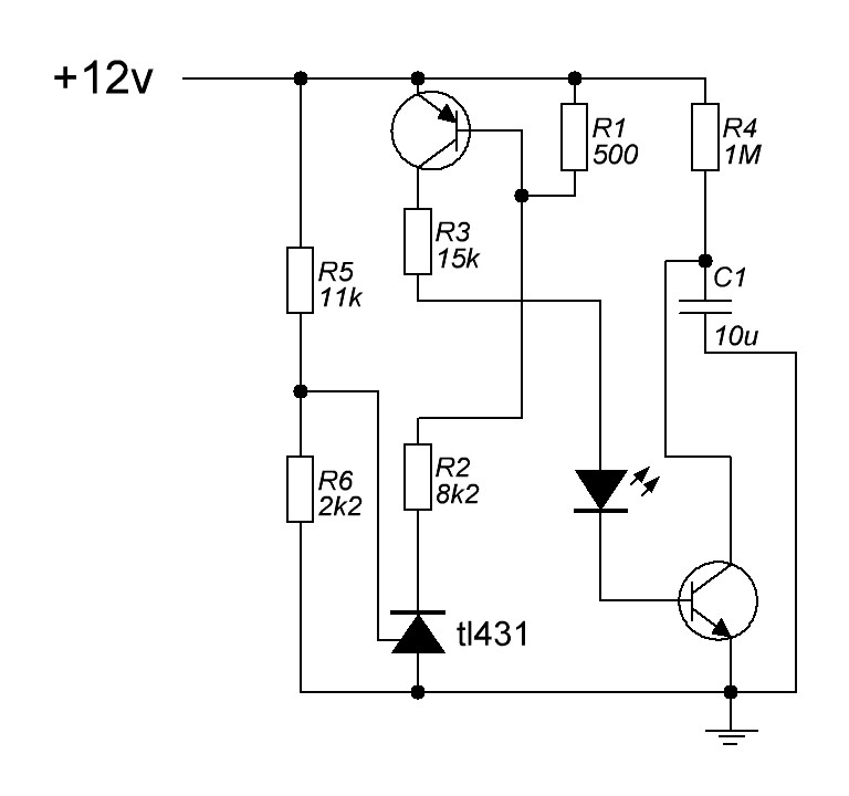
    Есть вот такая незатейливая схема, скажем так задержки и защиты от превышения напряжения на входе:
    Нажмите на изображение для увеличения. 

Название:	431.JPG 
Просмотров:	124 
Размер:	45.4 Кб 
ID:	458644
    Резисторы R5 и R6 не точно таких номиналов как нарисовано, но около того. Идея в том что при напряжении более 13 с чем то вольт тл-ка срабатывает и транзистор коротит конденсатор задержки C1.
    Так вот, это всё конечно работает, но с особенностями. При подаче напряжения на схему - на С1 постепенно вырастает напряжение до вольт 3, затем тл-ка кратковременно выдаёт какую то пачку импульсов (видно осцилом на катоде) которые открывают транзисторы и сбрасывают напряжение на кондёре до 2в. Далее всё повторяется с циклом примерно раз в секунду (прям видно как светодиод вспыхивает).
    Если секунд на 10 закоротить R1 то всё заряжается как задумано, и тл-ка больше не сбрасывает кондёр.
    Вопрос - что происходит и как от этого избавиться? Есть несколько плат, ведут себя одинаково. Причём сразу после сборки они так себя не вели, это началось когда их промыли (изопропанол) и они полежали какое то время.
    люди любят интересоваться тем, что их не касается, учить тому, чего не умеют, и рассуждать о том, в чём не разбираются.

  2. #2
    Завсегдатай Аватар для Openreel
    Регистрация
    02.09.2006
    Адрес
    Санкт-Петербург
    Возраст
    51
    Сообщений
    3,520

    По умолчанию Re: странное поведение TL431

    Разрабу схемы надо линейкой по пальцам. Где резистор с базы NPN на землю?
    И ТЛке с управляющего электрода конденсатор мелкий, либо на катод, либо на землю.
    WBR, Michael.
    Цель расчетов - понимание, а не числа (с) Хемминг.

  3. #3
    Старый знакомый
    Автор темы
    Аватар для Electro_maniac
    Регистрация
    25.11.2005
    Адрес
    Новосибирск
    Возраст
    42
    Сообщений
    513

    По умолчанию Re: странное поведение TL431

    Где резистор с базы NPN на землю?
    Он там есть, сорри, проморгал, не дорисовал
    И ТЛке с управляющего электрода конденсатор мелкий, либо на катод, либо на землю.
    Повесил 10 нан с рефа на землю, потом на катод - никакой реакции, всё точно так же не работает. Увеличил до 120 нан - то же самое
    люди любят интересоваться тем, что их не касается, учить тому, чего не умеют, и рассуждать о том, в чём не разбираются.

  4. #4
    Завсегдатай Аватар для Openreel
    Регистрация
    02.09.2006
    Адрес
    Санкт-Петербург
    Возраст
    51
    Сообщений
    3,520

    По умолчанию Re: странное поведение TL431

    Искать паразитные связи на плате или косяки. По кусочкам отрезать и смотреть поведение ТЛки.

    ---------- Сообщение добавлено 14:50 ---------- Предыдущее сообщение было 14:47 ----------

    Можно еще в коллектор закорачивающего небольшой резистор врезать, примерно 50-100 Ом.
    WBR, Michael.
    Цель расчетов - понимание, а не числа (с) Хемминг.

  5. #5
    http://akotov.narod.ru Аватар для Александр Котов
    Регистрация
    19.10.2004
    Адрес
    Ленобласть
    Возраст
    55
    Сообщений
    3,182

    По умолчанию Re: странное поведение TL431

    Ток через TL431 должен быть не менее 1 мА, у тебя на грани.

  6. #6
    Старый знакомый
    Автор темы
    Аватар для Electro_maniac
    Регистрация
    25.11.2005
    Адрес
    Новосибирск
    Возраст
    42
    Сообщений
    513

    По умолчанию Re: странное поведение TL431

    Пробовал закоротить R2 - ничего не поменялось.
    Закоротил пинцетом C1 - импульсы прекратились. Как оно может влиять на тл-ку пока не понимаю...
    люди любят интересоваться тем, что их не касается, учить тому, чего не умеют, и рассуждать о том, в чём не разбираются.

  7. #7
    http://akotov.narod.ru Аватар для Александр Котов
    Регистрация
    19.10.2004
    Адрес
    Ленобласть
    Возраст
    55
    Сообщений
    3,182

    По умолчанию Re: странное поведение TL431

    Уменьшить, а не закорачивать.

  8. #8
    Старый знакомый
    Автор темы
    Аватар для Electro_maniac
    Регистрация
    25.11.2005
    Адрес
    Новосибирск
    Возраст
    42
    Сообщений
    513

    По умолчанию Re: странное поведение TL431

    Цитата Сообщение от Александр Котов Посмотреть сообщение
    Уменьшить, а не закорачивать.
    Ну смысл то тот же. Попробовал поставить 1к с плюса питания на катод тл-ки - ничего не изменилось
    Вообще говоря в закрытом состоянии на ней все 12в и падают, т.е. ток она потребляет мизерный.
    люди любят интересоваться тем, что их не касается, учить тому, чего не умеют, и рассуждать о том, в чём не разбираются.

  9. #9
    Завсегдатай Аватар для Openreel
    Регистрация
    02.09.2006
    Адрес
    Санкт-Петербург
    Возраст
    51
    Сообщений
    3,520

    По умолчанию Re: странное поведение TL431

    C1 вместе с транзистором может завестись на ВЧ и посносить все вокруг, если неудачная разводка или параметры. Резистор в коллекторе NPN уберет добротность у паразитных контуров.
    WBR, Michael.
    Цель расчетов - понимание, а не числа (с) Хемминг.

  10. #10
    http://akotov.narod.ru Аватар для Александр Котов
    Регистрация
    19.10.2004
    Адрес
    Ленобласть
    Возраст
    55
    Сообщений
    3,182

    По умолчанию Re: странное поведение TL431

    Значит, питание просаживается.

  11. #11
    Старый знакомый
    Автор темы
    Аватар для Electro_maniac
    Регистрация
    25.11.2005
    Адрес
    Новосибирск
    Возраст
    42
    Сообщений
    513

    По умолчанию Re: странное поведение TL431

    Цитата Сообщение от Openreel Посмотреть сообщение
    C1 вместе с транзистором может завестись на ВЧ и посносить все вокруг, если неудачная разводка или параметры. Резистор в коллекторе NPN уберет добротность у паразитных контуров.
    Впаял таки резистор 100 ом, последовательно с конденсатором, так проще. Внезапно - всё заработало! Видимо проблема правда в этом, тем более что конденсатор керамический
    Спасибо за помощь!
    люди любят интересоваться тем, что их не касается, учить тому, чего не умеют, и рассуждать о том, в чём не разбираются.

  12. #12
    http://akotov.narod.ru Аватар для Александр Котов
    Регистрация
    19.10.2004
    Адрес
    Ленобласть
    Возраст
    55
    Сообщений
    3,182

    По умолчанию Re: странное поведение TL431

    Костыли прикрутил, а в проблеме не разобрался.

  13. #13
    Завсегдатай Аватар для Станислафф
    Регистрация
    18.10.2007
    Адрес
    Тольятти
    Возраст
    47
    Сообщений
    1,661

    По умолчанию Re: странное поведение TL431

    Цитата Сообщение от Александр Котов Посмотреть сообщение
    Костыли прикрутил, а в проблеме не разобрался.
    у него там детали горелые после закорачивания R2, какое уж там разбираться...
    приму в дар видеокарту ET6000 TsengLabs

  14. #14
    Старый знакомый
    Автор темы
    Аватар для Electro_maniac
    Регистрация
    25.11.2005
    Адрес
    Новосибирск
    Возраст
    42
    Сообщений
    513

    По умолчанию Re: странное поведение TL431

    Цитата Сообщение от Станислафф Посмотреть сообщение
    у него там детали горелые после закорачивания R2, какое уж там разбираться...
    В каком месте? Всё работает как и задумано
    люди любят интересоваться тем, что их не касается, учить тому, чего не умеют, и рассуждать о том, в чём не разбираются.

  15. #15
    http://akotov.narod.ru Аватар для Александр Котов
    Регистрация
    19.10.2004
    Адрес
    Ленобласть
    Возраст
    55
    Сообщений
    3,182

    По умолчанию Re: странное поведение TL431

    Берёшь любую защиту акустики - вот тебе и задержка, и защита от превышения напряжения. Убираешь лишнее.
    https://akotov.narod.ru/smallest_protect.html

  16. #16
    Старый знакомый
    Автор темы
    Аватар для Electro_maniac
    Регистрация
    25.11.2005
    Адрес
    Новосибирск
    Возраст
    42
    Сообщений
    513

    По умолчанию Re: странное поведение TL431

    Цитата Сообщение от Александр Котов Посмотреть сообщение
    Берёшь любую защиту акустики - вот тебе и задержка, и защита от превышения напряжения. Убираешь лишнее.
    https://akotov.narod.ru/smallest_protect.html
    Спасибо, но эта схема не для усилителя, и от этой задержки по нужному алгоритму работает ещё один кусок схемы. Ему нужно не просто таймер, а именно медленно нарастающее напряжение
    люди любят интересоваться тем, что их не касается, учить тому, чего не умеют, и рассуждать о том, в чём не разбираются.

  17. #17
    Завсегдатай Аватар для Dinosaurus
    Регистрация
    31.05.2020
    Сообщений
    3,645

    По умолчанию Re: странное поведение TL431

    ТЛ-ка не есть тупо управляемый стабилитрона . У ней внутре операционник, поэтому в динамическом режиме питания (и при выходе за даташитные параметры) возможны неожиданные эффекты от переходных режимов.

  18. #18
    Частый гость Аватар для Wladimir_TS
    Регистрация
    25.01.2010
    Адрес
    Россия
    Сообщений
    188

    По умолчанию Re: странное поведение TL431

    У меня как-то было что 142ЕН19 ("прототип", так сказатЪ ) очень весело генерил килогерцах на 30, а включен был просто стабилитроном. Вылечили конденсатором катод-УЭ. Другой раз TL431 в режиме стабилитрона на 2,5 вольта в момент подачи питания выдавала пачку импульсов (всего с десяток), потом работала как надо, но актуальны именно стабильные 2,5 вольта сразу после подачи напряжения были. Очень сильно пришлось переделывать схему но так и не удалось решить проблему. (её-б можно было-б решить-б просто изменением ПО в ОМК, но таковой возможности не было, ОМК шли уже зашитые.

  19. #19
    http://akotov.narod.ru Аватар для Александр Котов
    Регистрация
    19.10.2004
    Адрес
    Ленобласть
    Возраст
    55
    Сообщений
    3,182

    По умолчанию Re: странное поведение TL431

    Цитата Сообщение от Electro_maniac Посмотреть сообщение
    а именно медленно нарастающее напряжение
    Тогда нужно заряжать конденсатор через источник тока.

  20. #20
    Завсегдатай Аватар для Станислафф
    Регистрация
    18.10.2007
    Адрес
    Тольятти
    Возраст
    47
    Сообщений
    1,661

    По умолчанию Re: странное поведение TL431

    Цитата Сообщение от Electro_maniac Посмотреть сообщение
    В каком месте? Всё работает как и задумано
    При закороченом R2 последовательно Б-Э и открытый 431 включены прямо на 12В.

    ---------- Сообщение добавлено 15:18 ---------- Предыдущее сообщение было 15:15 ----------

    Хотя, 12*2,2/13,2 = 2.
    431 вообще непонятно, что делает. 2.5*13.2/2.2 = 15.

    При верхнем резисторе делителя 9,1кОм будет 2,5*11,3/2,2 = 12.84.

    Какие номиналы делителя сейчас?
    приму в дар видеокарту ET6000 TsengLabs

Страница 1 из 2 12 Последняя

Социальные закладки

Социальные закладки

Ваши права

  • Вы не можете создавать новые темы
  • Вы не можете отвечать в темах
  • Вы не можете прикреплять вложения
  • Вы не можете редактировать свои сообщения
  •