Доброе время суток! Хочу представить к обсуждению гибридный усилитель в котором реализована концепция глубокой (для гибридных усилителей) обратной связи, где всё усиление по напряжению выполнено на лампах. Данная концепция была проверена в гибридном усилителе для наушников "DUAL".
https://cxem.net/sound/amps/amp257.php
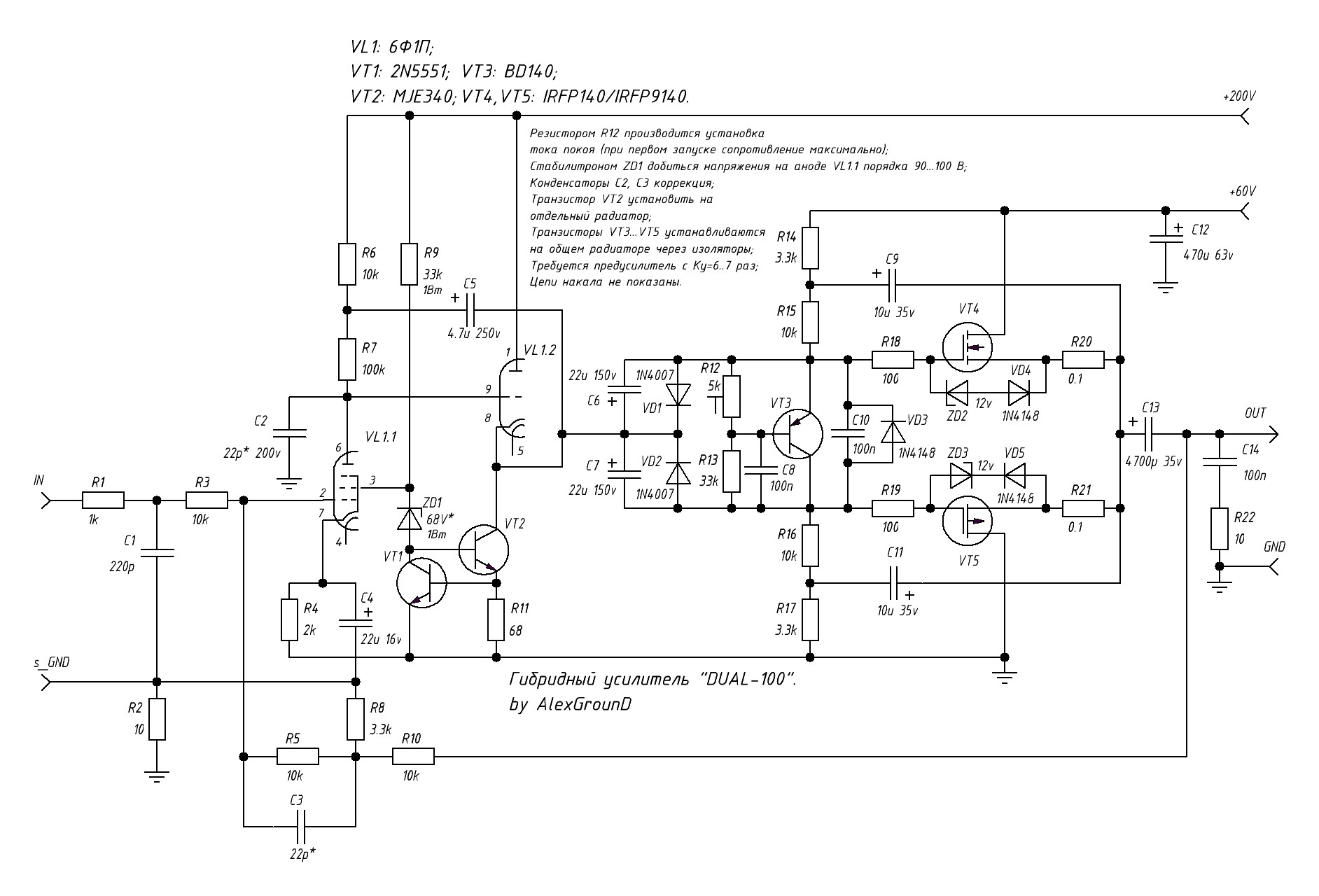
Скрытый текст
После успешной реализации на базе проверенного в "железе" усилителя для наушников был разработан усилитель "DUAL-100" мощностью до 100 Вт.
В усилителе для наушников было использовано две лампы 6Ж1Б (6Ж1П), в мощной же версии было решено использовать лампу 6Ф1П (триод-пентод), что позволяет реализовать входную часть на одном баллоне, однако ламповая часть "DUAL" и "DUAL-100" остаются взаимозаменяемыми и можно использовать 2*6Ж1П как более доступные.
Выходной каскад выполнен на полевых транзисторах типа IRFP140/IRFP9140 (для мощности менее 50Вт можно использовать IRF640/9640).
Главная идея концепции состоит в "размыкании" внутренней обратной связи триода, которая в триодном включении исправляла бы искажения только усилителя напряжения, пентодное же включение позволяет минимизировать внутреннюю ОС высвободив максимальное усиление которое может быть получено на данном пентоде и потратить его на внешнюю ОС, которая линеаризует не только лампу, но и транзисторный выходной каскад вместе с выходным конденсатором. И против классической концепции построения гибридов по топологии триод+повторитель, где весь спектр искажений выходного каскада направлен в акустическую систему и ничем не подавляется, предложенная автором концепция позволяет в значительной мере повысить линейность всего усилителя.
Усилитель напряжения выполнен на лампе VL1.1 в пентодном включении. Она нагружена на резистор R7, по переменному току имеется ПОС через конденсатор С5, так называемая "вольтдобавка", что повышает сопротивление нагрузки по переменному току, и как следствие усиление данного каскада возрастает, в комплексе с работой на повторитель выполненный на лампе VL2 имеем усиление порядка 60 дБ. Повторитель на VL1.2 нагружен на источник тока выполненный на транзисторах VT1, VT2 и особенностей не имеет.
Касательно транзисторной части, выходной каскад представляет собой повторитель на полевых транзисторах, узел смещения выходного повторителя реализован на VT3 и особенностей не имеет. Вольтдобавкой через конденсаторы С9, С11 осуществлена ПОС, повышающая динамическое входное сопротивление делителя R15, R16 для снижения нагрузки на повторитель выполненный на триоде VL1.2. Применение полевых транзисторов на выходе позволяет получить RAIL-TO-RAIL выходной каскад, так как напряжение на затворе легко превышает напряжение на выходе и позволяет открыть мосфет полностью. На выходе установлен конденсатор, который позволяет использовать однополярное питание, отказаться от обязательного использования защиты АС и закрыть глаза на упрощение выходного каскада в вопросе слежения за постоянной составляющей на выходе (данный узел отсутствует). Так как выходной конденсатор охвачен общей обратной связью, то искажения вносимые им так же исправляются ООС.
Глубина обратной связи замеренная на железной реализации усилителя для наушников составляет порядка 46 дБ на частоте 1 кГц, и 35 дБ на частоте 20 кГц.
Для сохранения высокой линейности усиление выходного каскада составляет порядка 4.5 раз. Однако если некоторый рост искажений приемлем можно увеличить КУ до 19раз и использовать усилитель без предусилителя (R8 следует с 3.3кОм заменить на 510 Ом).[свернуть]
Обдумав недостатки указанные в обсуждении, главные из них были переработаны.
Было увеличено петлевое усиление путем замены вольтдобавки на транзисторный ГСТ, спасибо товарищу deemon и Slava!!! за подсказку о возможном значительном дрейфе рабочей точки по постоянке при работе пентода на ГСТ, в результате анализа данной проблемы, было найдено решение в виде охвата ГСТ местной ОС по постоянному току, что снизило усиление по постоянному току в 10раз, до уровня эквивалентному каскаду с резистивной нагрузкой. Так же было уменьшено количество конденсаторов, путем гальванической развязки не между триодным повторителем и ВК, а между пентодом и триодным повторителем (спасибо за совет товарищу fakel), что значительно упростило обвязку схемы смещения для ВК, а так же отпала необходимость в ГСТ ранее установленном в катоде триода, теперь его "источником тока" стала вольтдобавка через выходной конденсатор. В следствии низкой линейности мосфет и высокой стоимости латералов, ВК был переведен на биполярную двойку, а мощность снижена до 50 Вт, для снижения нагрузки на ВК и снижения требований к выходному конденсатору.
Концепция осталась исходной, размыкание внутренней ООС триода используя на входе пентод и направление высвобожденного усиления на линеаризацию ВК, однако так же была учтена возможность перевода входной лампы в триод, это снижает глубину ООС до 12дБ, однако освобождает усилитель от динамических искажений. Наличие возможности изменения включения входной лампы делает схему универсальной, а звук конфигурируемым.
В результате в симуляции была получена следующая схема, название изменено для отсутствия случайно вышедшей отсылки к усилителям Dual тех лет.
Ку был увеличен относительно исходного варианта и составляет 8раз. Так как баланс между усилением и глубиной ООС определяет характеристики усилителя, упор был сделан на наименьшие искажения, которые достигаются при минимальной чувствительности. Было решено остановиться на том уровне чувствительности которая позволит использовать усилитель от современных источников с выходным напряжением 2-2.5Vrms не прибегая к необходимости преампа. Она составляет 1.8Vrms для достижения мощности 50Вт на нагрузке 4 Ом.
Параметры были несколько улучшены, коррекция немного изменена.
На "первом ватте" 4 Ом
50 Вт 4 Ом
Меандр без входного ФНЧ
Модель
SOUZ-50 cordell.cir
В случае работы от слабого источника (менее 1.8Vrms) оконечный усилитель требует пред.усилителя.
При работе от предусилителя конденсатор С1 может быть исключен из схемы оконечного усилителя СОЮЗ-50.
Был разработан несложный пред.усилитель на лампах 6Н23П на основании "мю-повторителя" с Ку до 7 раз.
Скрытый текст
Модель усилителя в MicroCap 9
dual100byAG.cir
Анализ искажений микрокап для полного варианта схемы (преамп 6Н23П+оконечник с КУ=4.5)
Мощность 50Вт нагрузка 4 Ом
На "первом ватте" нагрузка 4 Ом
Анализ искажений микрокап для упрощенного варианта схемы (оконечник с КУ=19)
Мощность 50Вт нагрузка 4 Ом
На "первом ватте" нагрузка 4 Ом
[свернуть]
Опубликованные схемы в железе не проверены и публикуются для коллективного обсуждения.


Ответить с цитированием

Социальные закладки