Страница 1 из 34 12311 ... Последняя
Показано с 1 по 20 из 661

Тема: Проект выхлопа для I/U на резисторе - Папанин

  1. #1
    Завсегдатай
    Автор темы
    Аватар для Semigor
    Регистрация
    21.01.2004
    Адрес
    Ижевск
    Возраст
    68
    Сообщений
    3,713

    По умолчанию Проект выхлопа для I/U на резисторе - Папанин

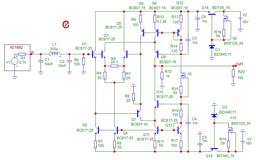
    Всем привет!

    Предлагаю вниманию форумчан проект безосого выхлопа для преобразователей I/U на резисторе.
    Идея схемы навеяна статьей М. Кулиш "Линеаризация каскадов усиления напряжения без ООС".
    Пока схемка реализована в виде макета выхлопа для AD1862, но может быть легко изменена для применения с другими ЦАПами.
    Основные характеристики:

    Входное сопротивление - 100 Ом
    Выходное сопротивление - 1 кОм
    Коэффициент усиления - 50
    Коэффициент нелинейных искажений при выходном напряжении 2 В - 0.002%
    Миниатюры Миниатюры Нажмите на изображение для увеличения. 

Название:	Papanin.jpg 
Просмотров:	2440 
Размер:	126.3 Кб 
ID:	312268   Нажмите на изображение для увеличения. 

Название:	papanin_sch.jpg 
Просмотров:	7111 
Размер:	62.1 Кб 
ID:	312269  
    транзисторный однотакт любой модификации -это масло сливочное (с) FEDGEN

  2. #2
    Завсегдатай Аватар для Оллема
    Регистрация
    11.09.2005
    Сообщений
    3,871

    По умолчанию Re: Проект выхлопа для I/U на резисторе - Папанин

    Привет Игорь!
    Рад, что поделился новой разработкой, мне как раз хочется перейти на мультибитники, а тут такой подарок Скажи, пожалуйста, в макете ты какие применил транзисторы?

  3. #3
    Старый знакомый Аватар для And$er
    Регистрация
    29.09.2007
    Адрес
    г. Москва
    Возраст
    50
    Сообщений
    925

    По умолчанию Re: Проект выхлопа для I/U на резисторе - Папанин

    Очень интересная схема, Игорь! А что из себя представляет индуктивность L1?
    Александр.

  4. #4
    Завсегдатай
    Автор темы
    Аватар для Semigor
    Регистрация
    21.01.2004
    Адрес
    Ижевск
    Возраст
    68
    Сообщений
    3,713

    По умолчанию Re: Проект выхлопа для I/U на резисторе - Папанин

    На макете первое попавшееся, что нашлось на работе, просто проверить идею живьем: 2SB1322 и 2SD1994.
    Спасибо тебе за карточку.

    ---------- Сообщение добавлено 21:08 ---------- Предыдущее сообщение было 21:02 ----------

    Цитата Сообщение от And$er Посмотреть сообщение
    Очень интересная схема, Игорь! А что из себя представляет индуктивность L1?
    Катушка 150 витков 5 секций с подстроечным ферритовым сердечником, закрытая сверху ферритовой чашкой и все это помещено в экран. Но я это пока еще не слушал.
    транзисторный однотакт любой модификации -это масло сливочное (с) FEDGEN

  5. #5
    Завсегдатай Аватар для Оллема
    Регистрация
    11.09.2005
    Сообщений
    3,871

    По умолчанию Re: Проект выхлопа для I/U на резисторе - Папанин

    Пришлось ли что либо подстраивать после программного моделирования?

  6. #6
    Завсегдатай
    Автор темы
    Аватар для Semigor
    Регистрация
    21.01.2004
    Адрес
    Ижевск
    Возраст
    68
    Сообщений
    3,713

    По умолчанию Re: Проект выхлопа для I/U на резисторе - Папанин

    Да, есть две подстройки:
    R10 - ноль на выходе
    R5 - минимум искажений
    транзисторный однотакт любой модификации -это масло сливочное (с) FEDGEN

  7. #7
    Не хочу! Аватар для Alex
    Регистрация
    20.03.2003
    Адрес
    Worldwide
    Возраст
    63
    Сообщений
    39,056

    По умолчанию Re: Проект выхлопа для I/U на резисторе - Папанин

    Красиво!

    И что, в самом деле 807 и 817?
    "Замполит, чайку?"(с)"Охота за Красным Октябрем".
    "Да мне-то что, меняйтесь!"(с)анек.
    <-- http://altor1.narod.ru --> Вопросы - в личку, е-мейл, скайп.

  8. #8
    Завсегдатай
    Автор темы
    Аватар для Semigor
    Регистрация
    21.01.2004
    Адрес
    Ижевск
    Возраст
    68
    Сообщений
    3,713

    По умолчанию Re: Проект выхлопа для I/U на резисторе - Папанин

    Нет, это просто для микрокапа. По хорошему тут надо подходящие сборки подобрать. А в макете стоит то, что написал выше, без всякого подбора.
    транзисторный однотакт любой модификации -это масло сливочное (с) FEDGEN

  9. #9
    Завсегдатай Аватар для Михаил45
    Регистрация
    09.03.2007
    Адрес
    Санкт-Петербург
    Возраст
    64
    Сообщений
    2,171

    По умолчанию Re: Проект выхлопа для I/U на резисторе - Папанин

    1к параллельно 10к имеет "глубокий оккультный смысл" или вы подбирали нагрузку?

  10. #10
    Завсегдатай
    Автор темы
    Аватар для Semigor
    Регистрация
    21.01.2004
    Адрес
    Ижевск
    Возраст
    68
    Сообщений
    3,713

    По умолчанию Re: Проект выхлопа для I/U на резисторе - Папанин

    Ку = R12/R8
    Выходное сопротивление равно R12.
    R20 иммитирует нагрузку. Что характерно, искажения от нагрузки практически не зависят, изменяется только выходное напряжение, (при слишком низкоомной нагрузке. )

    ---------- Сообщение добавлено 22:31 ---------- Предыдущее сообщение было 22:17 ----------

    Еще пару слов о схеме.
    Путь сигнала: Q1, Q7, Q10.
    Основной вклад в искажения вносит модуляция сигналом напряжения база-эмиттер Q7.
    Дифкаскад на Q3, Q5 измеряет это напряжение и подает на выход компенсирущий сигнал через Q9.
    Все остальное - просто обслуживающие схему ИТ, (которые заодно обеспечивают минимизацию других возможных искажений).

    P.S. Разумеется, эту топологию можно можно использовать и для усилителя напряжения УМ.
    Последний раз редактировалось Semigor; 10.02.2018 в 20:26.
    транзисторный однотакт любой модификации -это масло сливочное (с) FEDGEN

  11. #11
    Завсегдатай Аватар для Максим
    Регистрация
    24.03.2004
    Адрес
    город у моря
    Возраст
    54
    Сообщений
    2,183

    По умолчанию Re: Проект выхлопа для I/U на резисторе - Папанин

    Цитата Сообщение от Оллема Посмотреть сообщение
    А почему Папанин?
    Ну Гагарин уже был, почему бы не быть и Папанину?

    Цитата Сообщение от Semigor Посмотреть сообщение
    Основные характеристики:
    Игорь, опять резистор преобразования конского номинала поставил. Создается впечатление, что 100 ом - твой любимый номинал.
    Цитата Сообщение от Semigor Посмотреть сообщение
    Нет, это просто для микрокапа. По хорошему тут надо подходящие сборки подобрать.
    Мдя, похоже опять придётся несколько вечеров мне на симуляции убить.

    ---------- Сообщение добавлено 20:40 ---------- Предыдущее сообщение было 20:34 ----------

    Цитата Сообщение от Semigor Посмотреть сообщение
    подходящие сборки
    Вот возьмём парные сборки. С дифкаскадом понятно, а вот как распределять пары в остальных узлах, уже сходу неочевидно.
    Pioneer MU-70 - Technics EPA-A501M/B500 - Goldring G1042/G1022GX - Marantz SC-11/SM-11 - TQWTmk2 by Troels G.

  12. #12
    Завсегдатай
    Автор темы
    Аватар для Semigor
    Регистрация
    21.01.2004
    Адрес
    Ижевск
    Возраст
    68
    Сообщений
    3,713

    По умолчанию Re: Проект выхлопа для I/U на резисторе - Папанин

    Игорь, опять резистор преобразования конского номинала поставил. Создается впечатление, что 100 ом - твой любимый номинал.
    Не, раньше всегда 200 Ом было.
    Просто у АД1862 выходной ток всего 1мА, а у моих экземпляров и того меньше. А выходной буфер ставить не хотелось, и выходное сопротивление тоже не хотелось увеличивать. Для ПСМ63 входное сопротивление можно ставить в 2 раза меньше, при тех же характеристиках.
    Мдя, похоже опять придётся несколько вечеров мне на симуляции убить.
    В симуляции еще все красивее. Да и в жизни, наверное тоже, поскольку собственные искажения генератора примерно на том же уровне

    ---------- Сообщение добавлено 23:55 ---------- Предыдущее сообщение было 23:50 ----------

    ...как распределять пары в остальных узлах, уже сходу неочевидно
    .
    Да, но на самом деле важнее обеспечить одинаковую температуру всех транзисторов для минимизации плавания нулевого уровня.
    транзисторный однотакт любой модификации -это масло сливочное (с) FEDGEN

  13. #13
    Завсегдатай Аватар для Максим
    Регистрация
    24.03.2004
    Адрес
    город у моря
    Возраст
    54
    Сообщений
    2,183

    По умолчанию Re: Проект выхлопа для I/U на резисторе - Папанин

    Цитата Сообщение от Semigor Посмотреть сообщение
    А выходной буфер ставить не хотелось, и выходное сопротивление тоже не хотелось увеличивать
    А буфер ставить всё равно придётся. 1 кОм выходного - это на два порядка больше допустимого моей имхой. Но это как раз не составит серьёзной проблемы.
    Цитата Сообщение от Semigor Посмотреть сообщение
    на самом деле важнее обеспечить одинаковую температуру всех транзисторов для минимизации плавания нулевого уровня.
    Ну, залить весь смд массив теплопроводящим компаундом.
    Pioneer MU-70 - Technics EPA-A501M/B500 - Goldring G1042/G1022GX - Marantz SC-11/SM-11 - TQWTmk2 by Troels G.

  14. #14
    Завсегдатай
    Автор темы
    Аватар для Semigor
    Регистрация
    21.01.2004
    Адрес
    Ижевск
    Возраст
    68
    Сообщений
    3,713

    По умолчанию Re: Проект выхлопа для I/U на резисторе - Папанин

    С ИМХОй конечно не поспоришь, но все же, почему?
    транзисторный однотакт любой модификации -это масло сливочное (с) FEDGEN

  15. #15
    Завсегдатай Аватар для Максим
    Регистрация
    24.03.2004
    Адрес
    город у моря
    Возраст
    54
    Сообщений
    2,183

    По умолчанию Re: Проект выхлопа для I/U на резисторе - Папанин

    Во-первых, некоторые мои УМ имеют пониженное входное сопротивление, один даже 600 ом сделал.
    Во-вторых, чем ниже выходное сопротивление источника, тем меньше при прочих равных можно ожидать неожиданностей со стороны интерконнектов.
    Pioneer MU-70 - Technics EPA-A501M/B500 - Goldring G1042/G1022GX - Marantz SC-11/SM-11 - TQWTmk2 by Troels G.

  16. #16
    Завсегдатай
    Автор темы
    Аватар для Semigor
    Регистрация
    21.01.2004
    Адрес
    Ижевск
    Возраст
    68
    Сообщений
    3,713

    По умолчанию Re: Проект выхлопа для I/U на резисторе - Папанин

    Понятно, но не забывай, что у этой схемы искажения практически не зависят от нагрузки, в отличие от разных буферов. Можно грузить и на 600 Ом, если дальше усиления хватит.
    транзисторный однотакт любой модификации -это масло сливочное (с) FEDGEN

  17. #17
    Завсегдатай Аватар для Оллема
    Регистрация
    11.09.2005
    Сообщений
    3,871

    По умолчанию Re: Проект выхлопа для I/U на резисторе - Папанин

    Цитата Сообщение от Максим Посмотреть сообщение
    Ну Гагарин уже был, почему бы не быть и Папанину?
    Я сегодня с ватной головой перепутал Папанина с Папановым... Стало стыдно и удалил Но ты успел!

    ---------- Сообщение добавлено 22:35 ---------- Предыдущее сообщение было 22:34 ----------

    Цитата Сообщение от Semigor Посмотреть сообщение
    поскольку собственные искажения генератора примерно на том же уровне
    Или звуковой карты.

  18. #18
    Завсегдатай Аватар для .Васильев
    Регистрация
    04.04.2007
    Адрес
    новгородская обл Пестово на Мологе
    Сообщений
    10,818

    По умолчанию Re: Проект выхлопа для I/U на резисторе - Папанин

    Вообще то неэтично использовать имена знаменитых людей не поставив в известность наследников. Узнают,проблем не оберетесь .
    С уважением Максим.

  19. #19
    Завсегдатай
    Автор темы
    Аватар для Semigor
    Регистрация
    21.01.2004
    Адрес
    Ижевск
    Возраст
    68
    Сообщений
    3,713

    По умолчанию Re: Проект выхлопа для I/U на резисторе - Папанин

    Цитата Сообщение от .Васильев Посмотреть сообщение
    Вообще то неэтично использовать имена знаменитых людей не поставив в известность наследников. Узнают,проблем не оберетесь .
    Причем тут знаменитые люди? Это в честь моего папы, которому нравится, как играют мои схемы
    http://izhevsk.mk.ru/amp/articles/20...ik-i-poet.html
    транзисторный однотакт любой модификации -это масло сливочное (с) FEDGEN

  20. #20
    Завсегдатай Аватар для .Васильев
    Регистрация
    04.04.2007
    Адрес
    новгородская обл Пестово на Мологе
    Сообщений
    10,818

    По умолчанию Re: Проект выхлопа для I/U на резисторе - Папанин

    В честь такого отца нужно полным именем назвать! Без лишней скромности. !
    Иван Семынин . Вношу предложение
    С уважением Максим.

Страница 1 из 34 12311 ... Последняя

Социальные закладки

Социальные закладки

Ваши права

  • Вы не можете создавать новые темы
  • Вы не можете отвечать в темах
  • Вы не можете прикреплять вложения
  • Вы не можете редактировать свои сообщения
  •