Приветствую всех.
Запустил на днях макет данного гибридника, решил отписаться о результатах.
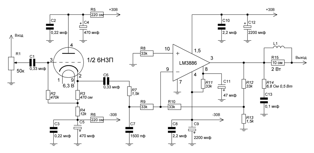
После YES-3 слышно как LM-ка сама по себе сильно мылит звук. С буфером этот эффект еще более выражен. Сначала запитал все от +/-27В, развязав питание буфера резисторами как у автора, но с таким питанием схема вела себя довольно странно: при подключении нагрузки к одному каналу все работает, при подключении нагрузки ко второму каналу начинались непонятные возбуды и потрескивания. Если поменять каналы местами ситуация повторялась. Удалось избавиться от этого эффекта подключив буфер к отдельному БП с напряжением +/-45В. Буфер сильно гадит в звук, из динамиков все время идет довольно сильное шипение, без буфера шипения почти не слышно. Вау эффект от этой схемы не удалось получить, хотя надежды были. Что можно сказать в целом о звуке: он отличается от LM3886 в чистом включении, ощущение как будто валится верх и акцентируется внимание на середине, детальность плохая, ощущается какая-то муть в звуке, есть небольшая приятная разукрашенность в звуке, но ее перевешивают все остальные недостатки. В данный момент мне как-то больше понравилась LM3886 в чистом включении (без буфера). Для себя пока оставил YES-3 на первом месте. Мне кажется в этом гибриднике плохо согласованы лампа и сам усилитель, lm-ка без буфера почти не греется, с буфером становится сильно горячей. В усилителе Corsair была проблема с фоном, здесь фона нет но есть мыло и сильно заметное шипение, на сетку лампы пробовал цеплять резистор 1к, не помогло. Хотя даже если убрать это шипение, все равно звук будет сильно далек от правды. Наверное лучше делать чистый транзисторник, либо ламповик, идея с гибридником как-то не пошла, хотя может это только у меня ...
Социальные закладки