Страница 1 из 2 12 Последняя
Показано с 1 по 20 из 27

Тема: Понижение напряжения на вторичной обмотке

  1. #1
    Завсегдатай
    Автор темы
    Аватар для msgkras
    Регистрация
    18.05.2006
    Сообщений
    1,837

    По умолчанию Понижение напряжения на вторичной обмотке

    Есть на трансе две "лишние" вторичные обмотки по 30В. Мне для питания защиты АС нужно 18-20В переменного напряжения. Сейчас у меня стоит отдельный транс для питания защиты, но мне это активно не нравится - он жужжит и расположен достаточно близко ко входным слаботочным сигнальным цепям. Как наилучшим образом из двух вторичек 30В сделать 18-20В, ток нужен 0,3-0,5А ? Первое что приходит в голову - резистор на 10 Вт, чем это плохо и какие еще есть не слишком сложные варианты ?

  2. #2
    Завсегдатай Аватар для Сухоруков Сергей
    Регистрация
    18.02.2011
    Адрес
    Петербург
    Сообщений
    4,857

    По умолчанию Re: Понижение напряжения на вторичной обмотке

    Если допустимо рассеивать дополнительные 5 Вт, то гасящий резистор - вполне приемлемое решение.

  3. #3
    Регистрация не подтверждена Аватар для Скиф
    Регистрация
    18.06.2004
    Адрес
    Донецк
    Сообщений
    2,026

    По умолчанию Re: Понижение напряжения на вторичной обмотке

    Включите одну или обе лишнии вторички последовательно с первичкой, соблюдая фазировку (начало к концу, начало к концу - это очень важно), таким образом увеличите количество витков в первичной обмотке, уменьшится Ктр, снизится нагрев и жужжание.

  4. #4
    Завсегдатай Аватар для Сухоруков Сергей
    Регистрация
    18.02.2011
    Адрес
    Петербург
    Сообщений
    4,857

    По умолчанию Re: Понижение напряжения на вторичной обмотке

    Цитата Сообщение от Скиф Посмотреть сообщение
    Включите одну или обе лишнии вторички последовательно с первичкой
    Это снизит напряжения на других "вторичках", что может оказаться нежелательным. Кроме того, хотя бы одна обмотка нужна автору темы для питания защиты АС.

  5. #5
    Завсегдатай Аватар для stan marsh
    Регистрация
    17.08.2011
    Адрес
    Москва
    Сообщений
    5,670

    По умолчанию Re: Понижение напряжения на вторичной обмотке

    Резистор - вполне нормальное решение, если нагрузка постоянная, конечно.

  6. #6
    Завсегдатай Аватар для dekko
    Регистрация
    05.04.2006
    Сообщений
    6,002

    По умолчанию Re: Понижение напряжения на вторичной обмотке

    Цитата Сообщение от stan marsh Посмотреть сообщение
    Резистор - вполне нормальное решение, если нагрузка постоянная, конечно
    оттож

  7. #7
    Завсегдатай
    Автор темы
    Аватар для msgkras
    Регистрация
    18.05.2006
    Сообщений
    1,837

    По умолчанию Re: Понижение напряжения на вторичной обмотке

    Цитата Сообщение от stan marsh Посмотреть сообщение
    Резистор - вполне нормальное решение, если нагрузка постоянная, конечно.
    Нагрузка у защиты постоянная. она держит 2 реле в замкнутом состоянии. Главное чтобы резистор не излучал ничего, а то шило на мыло будет, он ничего не излучает при понижении напряжения ? Ну и тупой вопрос по поводу номинала резистора, калькулятор в интернете говорит что нужно резистор 24 Ом на 6 Вт при нагрузке в 0,5А и понижении напряжения с 30 до 18 В..

  8. #8
    Завсегдатай Аватар для Сухоруков Сергей
    Регистрация
    18.02.2011
    Адрес
    Петербург
    Сообщений
    4,857

    По умолчанию Re: Понижение напряжения на вторичной обмотке

    Цитата Сообщение от stan marsh Посмотреть сообщение
    Резистор - вполне нормальное решение, если нагрузка постоянная, конечно.
    Конечно. Но для схемы защиты, думаю не очень важно повышение напряжения при "сбросе" тока нагрузки, т.е. тока, потребляемого схемой защиты.

  9. #9
    Завсегдатай
    Автор темы
    Аватар для msgkras
    Регистрация
    18.05.2006
    Сообщений
    1,837

    По умолчанию Re: Понижение напряжения на вторичной обмотке

    Цитата Сообщение от dekko Посмотреть сообщение
    оттож
    Всмысле это плохо или хорошо ?

  10. #10
    Завсегдатай Аватар для Сухоруков Сергей
    Регистрация
    18.02.2011
    Адрес
    Петербург
    Сообщений
    4,857

    По умолчанию Re: Понижение напряжения на вторичной обмотке

    Цитата Сообщение от msgkras Посмотреть сообщение
    Всмысле это плохо или хорошо ?
    В смысле: как меняется ток, потребляемой схемой защиты?

  11. #11
    Завсегдатай
    Автор темы
    Аватар для msgkras
    Регистрация
    18.05.2006
    Сообщений
    1,837

    По умолчанию Re: Понижение напряжения на вторичной обмотке

    Цитата Сообщение от Сухоруков Сергей Посмотреть сообщение
    В смысле: как меняется ток, потребляемой схемой защиты?
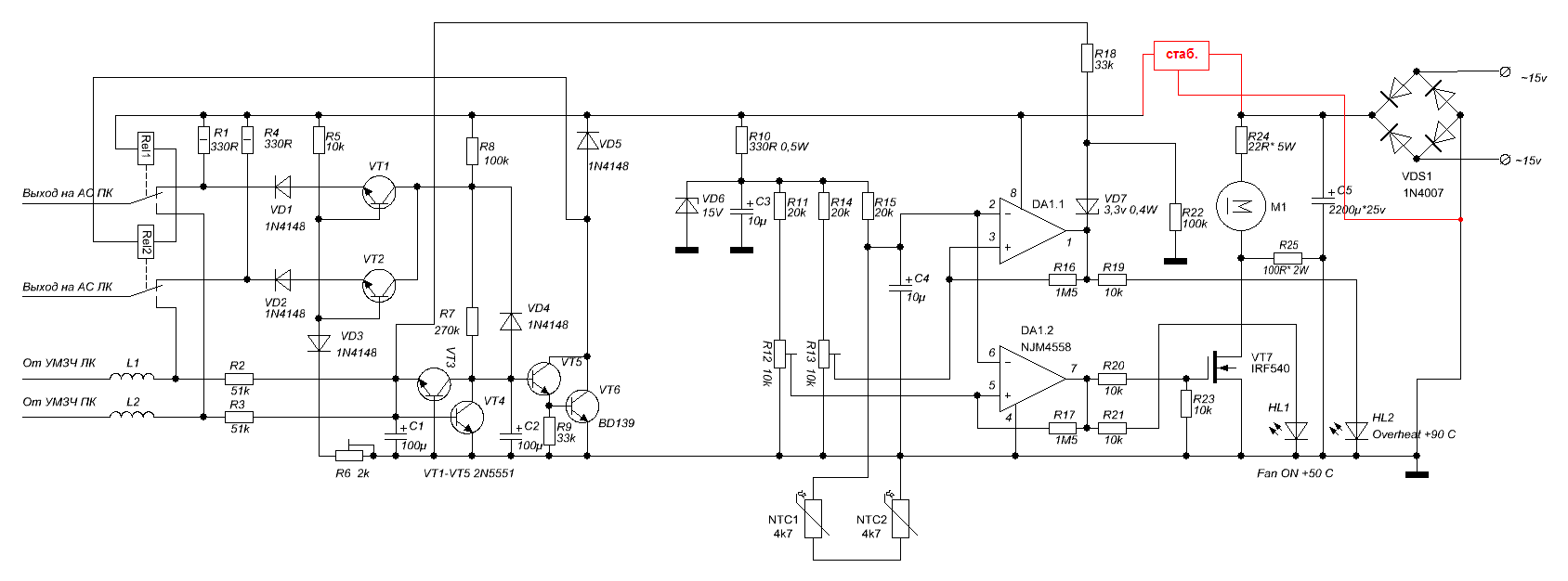
    Не знаю, схема защиты вот такая:
    Нажмите на изображение для увеличения. 

Название:	Защита.GIF 
Просмотров:	217 
Размер:	31.7 Кб 
ID:	185861

    http://forum.cxem.net/index.php?showtopic=74503&st=0

  12. #12
    Завсегдатай Аватар для Сухоруков Сергей
    Регистрация
    18.02.2011
    Адрес
    Петербург
    Сообщений
    4,857

    По умолчанию Re: Понижение напряжения на вторичной обмотке

    Судя по схеме, ток будет меняться мало. BD139 выдерживают до 100 В, 2N5551 ещё больше, ОУ питаются через стабилизатор. Повышенное напряжение может не выдержать разве что С5, но вряд ли ток потребления упадёт вдвое.

    Так что ставьте резистор.

  13. #13
    Завсегдатай
    Автор темы
    Аватар для msgkras
    Регистрация
    18.05.2006
    Сообщений
    1,837

    По умолчанию Re: Понижение напряжения на вторичной обмотке

    Цитата Сообщение от Сухоруков Сергей Посмотреть сообщение
    Судя по схеме, ток будет меняться мало. BD139 выдерживают до 100 В, 2N5551 ещё больше, ОУ питаются через стабилизатор. Повышенное напряжение может не выдержать разве что С5, но вряд ли ток потребления упадёт вдвое.
    Так что ставьте резистор.
    Спасибо !

  14. #14
    Завсегдатай Аватар для Сухоруков Сергей
    Регистрация
    18.02.2011
    Адрес
    Петербург
    Сообщений
    4,857

    По умолчанию Re: Понижение напряжения на вторичной обмотке

    Чтобы немного подстраховаться, можете выбрать такой резистор, чтобы гасилось не 10В, а чуть больше, скажем, 12В.

  15. #15
    Регистрация не подтверждена Аватар для Скиф
    Регистрация
    18.06.2004
    Адрес
    Донецк
    Сообщений
    2,026

    По умолчанию Re: Понижение напряжения на вторичной обмотке

    А может, подобрать какой-нибудь интегральный стабилизатор на подходящее напряжение и ток?
    Миниатюры Миниатюры Нажмите на изображение для увеличения. 

Название:	Защита.GIF 
Просмотров:	166 
Размер:	31.4 Кб 
ID:	185867  

  16. #16
    Завсегдатай Аватар для Сухоруков Сергей
    Регистрация
    18.02.2011
    Адрес
    Петербург
    Сообщений
    4,857

    По умолчанию Re: Понижение напряжения на вторичной обмотке

    Можно и стабилизатор. Но возможно, это будет избыточно.

  17. #17
    Завсегдатай
    Автор темы
    Аватар для msgkras
    Регистрация
    18.05.2006
    Сообщений
    1,837

    По умолчанию Re: Понижение напряжения на вторичной обмотке

    Цитата Сообщение от Скиф Посмотреть сообщение
    А может, подобрать какой-нибудь интегральный стабилизатор на подходящее напряжение и ток?
    Например ?

  18. #18
    Завсегдатай Аватар для Сухоруков Сергей
    Регистрация
    18.02.2011
    Адрес
    Петербург
    Сообщений
    4,857

    По умолчанию Re: Понижение напряжения на вторичной обмотке

    Цитата Сообщение от msgkras Посмотреть сообщение
    Например ?
    Например, LM317.

  19. #19
    Завсегдатай
    Автор темы
    Аватар для msgkras
    Регистрация
    18.05.2006
    Сообщений
    1,837

    По умолчанию Re: Понижение напряжения на вторичной обмотке

    Цитата Сообщение от Сухоруков Сергей Посмотреть сообщение
    Например, LM317.
    Тупой вопрос, если можно. А им переменное напряжение стабилизировать можно, или подразумевается встроить его в защиту ?

  20. #20
    Завсегдатай Аватар для stan marsh
    Регистрация
    17.08.2011
    Адрес
    Москва
    Сообщений
    5,670

    По умолчанию Re: Понижение напряжения на вторичной обмотке

    Вопрос действительно...того. Это стабилизатор постоянного напряжения.

Страница 1 из 2 12 Последняя

Социальные закладки

Социальные закладки

Ваши права

  • Вы не можете создавать новые темы
  • Вы не можете отвечать в темах
  • Вы не можете прикреплять вложения
  • Вы не можете редактировать свои сообщения
  •