Страница 73 из 90 Первая ... 63717273747583 ... Последняя
Показано с 1,441 по 1,460 из 1799

Тема: Симметричная топология Холтона На биполярах, биполярно-мосфетный гибрид

  1. #1 Показать/скрыть первое сообщение.
    Завсегдатай
    Автор темы
    Аватар для nikolayms
    Регистрация
    14.06.2006
    Адрес
    г. Первоуральск (рядом с Екатеринбургом)
    Возраст
    45
    Сообщений
    2,870

    По умолчанию Симметричная топология Холтона На биполярах, биполярно-мосфетный гибрид, + лампа в первом ДК

    Вот отсюда #1628 прикручиваем лампу в первом ДК.
    Nik87_V2_250W.rar - Файлы ПП, Замеров услителя Николай87
    Пост 386 - актуальная схема. Нажмите на изображение для увеличения. 

Название:	sch.png 
Просмотров:	11405 
Размер:	30.1 Кб 
ID:	153260
    С поста #33 начинается обсуждение "гибрида"
    , Нажмите на изображение для увеличения. 

Название:	jhhgkyu b.png 
Просмотров:	12219 
Размер:	7.3 Кб 
ID:	153259 это схема с параллельными каскадами биполярных и полевых транзисторов. Отсюда и название.
    Особого внимания достойна схема Павла (Mepavel): пост #302 и пост #290
    К подобному решению выходного каскада прибегает Кжиштоф Ясински в журнале Радиохобби 2 номер 2002 год, стр.13. Только он использует схему Шиклаи в выходном каскаде. Нажмите на изображение для увеличения. 

Название:	2016-10-20_17-14-18.png 
Просмотров:	4129 
Размер:	313.5 Кб 
ID:	276835
    Вложения Вложения
    Последний раз редактировалось nikolayms; 11.07.2017 в 21:59.

  2. #1441
    Частый гость
    Регистрация
    08.01.2010
    Адрес
    ЗУНР-Ив.Франковск
    Сообщений
    437

    По умолчанию Re: Симметричная топология Холтона На биполярах, биполярно-мосфетный гибрид

    Цитата Сообщение от оператор Посмотреть сообщение
    я бы отзеркалил бы этот дифф каскад и сделал бы полностью симметричный усилитель.
    А смисл? есть готовый ВП2006, собирай и слушай музыку в фирменном "звуке" --https://forum.vegalab.ru/showthread....ght=%C2%CF2006

    Цитата Сообщение от оператор Посмотреть сообщение
    503 транзисторы шумят и горят как свечи. Ни за что.... Проблемы звона нужно решать, по моему не так, а применив соответствующие технологии ВЧ схемотехники и топологии платы, для правильного использования высокочастотных транзисторов без проблем.
    кажется уже оговаривали, "незвучат" буржуйские вч транзисторы так как 502-503, читаем еще раз

    Цитата Сообщение от 25602 Посмотреть сообщение
    Если обеспечить нормальные режимы по ПТ то вполне приличные приборы не имеющие аналогов, а в куче с индуктивной коррекцией обеспечивают хорошую перегрузочную способность входного ДК за счет низкой Ft.

  3. #1442
    Завсегдатай Аватар для Николай_87
    Регистрация
    10.05.2010
    Адрес
    Тюменская область ХМАО-Югра гор. Покачи.
    Возраст
    38
    Сообщений
    2,104

    По умолчанию Re: Симметричная топология Холтона На биполярах, биполярно-мосфетный гибрид

    Цитата Сообщение от оператор Посмотреть сообщение
    полностью симметричный усилитель.
    Нажмите на изображение для увеличения. 

Название:	Hibrid Holton Super Hi-End + clip-detektor v,3,0.GIF 
Просмотров:	800 
Размер:	136.9 Кб 
ID:	199817 На скоряк может где опечатался. (уже два места нашел)

    ---------- Сообщение добавлено 00:43 ---------- Предыдущее сообщение было 00:07 ----------

    Вообщем пора создавать ветку Симметричная топология Ланзара На биполярах, биполярно-мосфетный гибрид
    Последний раз редактировалось Николай_87; 05.01.2014 в 22:24.
    Всё-таки лучше что-то сделать и пожалеть, чем ничего не сделать, а потом жалеть. My E-mail: proaudioacustic@gmail.com

  4. #1443
    Частый гость
    Регистрация
    08.01.2010
    Адрес
    ЗУНР-Ив.Франковск
    Сообщений
    437

    По умолчанию Re: Симметричная топология Холтона На биполярах, биполярно-мосфетный гибрид

    Цитата Сообщение от Николай_87 Посмотреть сообщение
    Вообщем пора создавать ветку Симметричная топология Ланзара На биполярах, биполярно-мосфетный гибрид
    Не надо ! сначала хотяб на Холтоне испытать все то что писалось выше. Без практических испытаний изложенных идей, и оценке результатов нет смысла болтать и фантазировать.Если есть собранных два канала, то ето самое то ! На одном канале оставляем как в оригинале, другой канал модернизируем, делается хотяб отслушка и сравнение, если нет измерительной техники. А вот после можно и поспорить.

  5. #1444
    Завсегдатай
    Автор темы
    Аватар для nikolayms
    Регистрация
    14.06.2006
    Адрес
    г. Первоуральск (рядом с Екатеринбургом)
    Возраст
    45
    Сообщений
    2,870

    По умолчанию Re: Симметричная топология Холтона На биполярах, биполярно-мосфетный гибрид

    Цитата Сообщение от оператор Посмотреть сообщение
    1. Вы пишете, что источники тока в коллекторных нагрузках являются источниками шумов.
    Можно узнать откуда информация, делались ли Вами такие измерения?
    Эти источники тока перекочевали из схемы, где использовались транзисторы BC546 с максимальным КЭ 65 В. А питание схемы достигало +-70 В.Т.е. источник тока, а точнее, - каскад ОБ. Обеспечивал напряжение +15 В для первого ДК. В гибриде с питанием ниже 40 В этот каскад оказался лишним. К тому же вызывал генерацию через примерно 20 секунд после выключения питания схемы.
    Цитата Сообщение от оператор Посмотреть сообщение
    1. Не кажется ли Вам, что шумовой вклад стабилитронов должен не проверяться, а закладываться изначально, поскольку их режимы работы при минимальных шумах известны из документации?
    Цитата Сообщение от оператор Посмотреть сообщение
    но по шумам она хуже легко может оказаться
    противоречивый источник выбрали.
    Для меня более важна стабильность этой микросхемы, - более широкий диапазон стабильности напряжения от тока, в сравнении со стабилитронами. С шумом можно справиться. Есть даже очень простой способ увеличения выходного сопротивления источника напряжения. Тут был спор, что ТЛь имеют слишком малое внутреннее сопротивление, чтобы шунтировать их электролитами. Поэтому, еще раз говорю, что сначала буду проверять на макетном варианте с шунтами-электролитами. Если недостаточно окажется шунтов, повысим выходное напряжение ТЛьки.
    Цитата Сообщение от оператор Посмотреть сообщение
    КУ получился у этого каскада
    Цитата Сообщение от оператор Посмотреть сообщение
    2. На выводы о низкой динамике каскада указывают режимы по постоянному току. При питании 50В и напряжении на коллекторах 47В - какой максимальный уровень можно снять? Не более 1В? При таком питании? А, смысл?
    Теперь понятно, что речь идет о втором дифкаскаде или УН данного усилителя. Затрудняюсь ответить насчет усиления. Могу сказать только ориентировочно. ВС546 - около 260 коэф передачи, мже340 - около 60. Усиление с ООС равно 33, значит, КУ второго ДК в НЧ звуковом диапазоне составляет примерно 7,62.
    Но. Речь о динамике. Я не скрываю, что у данного усилителя коэффициент использования напряжения питания (КИН) довольно низкий при питании от общего источника. Раздельное питание для УН и УТ напрашивалось само собой. Теперь оно и появилось.
    К стати сказать, имелась некоторая хитрость в схеме в виде разделяющих питание УН и УТ диодов. При просадке питания на максимальной амплитуде усилителем тока, питание УН оказывается несколько выше питания УТ. На это мало кто обращает внимание, потому, что считается, что БП - "непоколебимая глыба".
    ВейвКорп - это тоже я.

  6. #1445
    Завсегдатай Аватар для Николай_87
    Регистрация
    10.05.2010
    Адрес
    Тюменская область ХМАО-Югра гор. Покачи.
    Возраст
    38
    Сообщений
    2,104

    По умолчанию Re: Симметричная топология Холтона На биполярах, биполярно-мосфетный гибрид

    Цитата Сообщение от Тарас Посмотреть сообщение
    сначала хотяб на Холтоне испытать все то что писалось выше. Без практических испытаний изложенных идей, и оценке результатов нет смысла болтать и фантазировать.
    Ну макет будет делаться по любому.
    вот общая часть схемы, даже наверное сделаю на отдельной плате чтоб отстегивать ее.
    Нажмите на изображение для увеличения. 

Название:	макет выхлоп.GIF 
Просмотров:	504 
Размер:	63.3 Кб 
ID:	199821
    сейчас как раз занимаюсь разводкой.
    Всё-таки лучше что-то сделать и пожалеть, чем ничего не сделать, а потом жалеть. My E-mail: proaudioacustic@gmail.com

  7. #1446
    Частый гость Аватар для оператор
    Регистрация
    13.01.2009
    Сообщений
    392

    По умолчанию Re: Симметричная топология Холтона На биполярах, биполярно-мосфетный гибрид

    Спасибо за ответы. Теперь понятно.
    Я, сам озадачен хорошей схемой, но на форуме не нашел ничего, что можно было бы повторить полностью, поэтому задаю, может быть, неудобные или глупые вопросы.

    1. Динамика по каскадам.
    Очень жаль, что этому не уделяется должного внимания.
    Должно быть так:

    - каждый каскад работает в режиме максимального динамического диапазона.
    Если этого не делать, то мы не получим должного качества.
    Каскады, которые не выдают полного размаха - используются неэффективно, имеют повышенные шумы и искажения, плохую перегрузочную способность и еще кучу проблем. КИН - это как раз, мне кажется не важно, а вот каскад не в режиме, с низкой динамикой....

    - каждый каскад согласован по входному - выходному сопротивлению с последующим.
    И тут опять - стабильность, возбуды, динамика, искажения - все взаимосвязано.

    - входной каскад должен быть минимизирован по шумам.
    Обычная история всех мощных УНЧ. Стабильность - за счет шумности. Почему - бы не минимизировать шумы? Нет проблем выбрать режимы. Мне кажется, что это важно. При усилении 33 шумами уже нужно озадачиваться 85 дБ это очень мало.

    2. Симметрия.
    В свое время приходилось собирать и исследовать различные схемы УНЧ. Мой личный опыт показывает, что без полной симметрии хорошего, чистого спектра не получить, никакими усилиями. Возможно я ошибаюсь. Но, на это есть теоретические и практические основания.

    3. Старые советские транзисторы.
    Звучат- не звучат это несерьезно. Нужно, мне кажется разобраться почему так?
    Мое личное мнение такое - звучат они лучше, потому, что они низкочастотные им не важна топология платы, меньше возбудов, звона, можно хоть навесом - будет работать. А, вот то, что горят и шумят на это можно наплевать, конечно, но не всем.
    Но, если мы используем высокочастотные транзисторы то нужно следовать всем правилам ВЧ схемотехники, а не менять детали на заведомо низкочастотные. А, с ВЧ транзисторами нужно обращаться с пониманием. Тут очень важна топология платы, длинны дорожек, паразитные емкости и индуктивности, земля. Тут навесным монтажом не обойдешься, иногда приходится и на несколько слоев уходить, что бы минимизировать возбуды.

    Хотелось бы сделать для начала - входной каскад без шумов, стабильный и с полной динамикой по напряжению. Буду думать.

  8. #1447
    Завсегдатай
    Автор темы
    Аватар для nikolayms
    Регистрация
    14.06.2006
    Адрес
    г. Первоуральск (рядом с Екатеринбургом)
    Возраст
    45
    Сообщений
    2,870

    По умолчанию Re: Симметричная топология Холтона На биполярах, биполярно-мосфетный гибрид

    Нажмите на изображение для увеличения. 

Название:	sch.png 
Просмотров:	396 
Размер:	18.3 Кб 
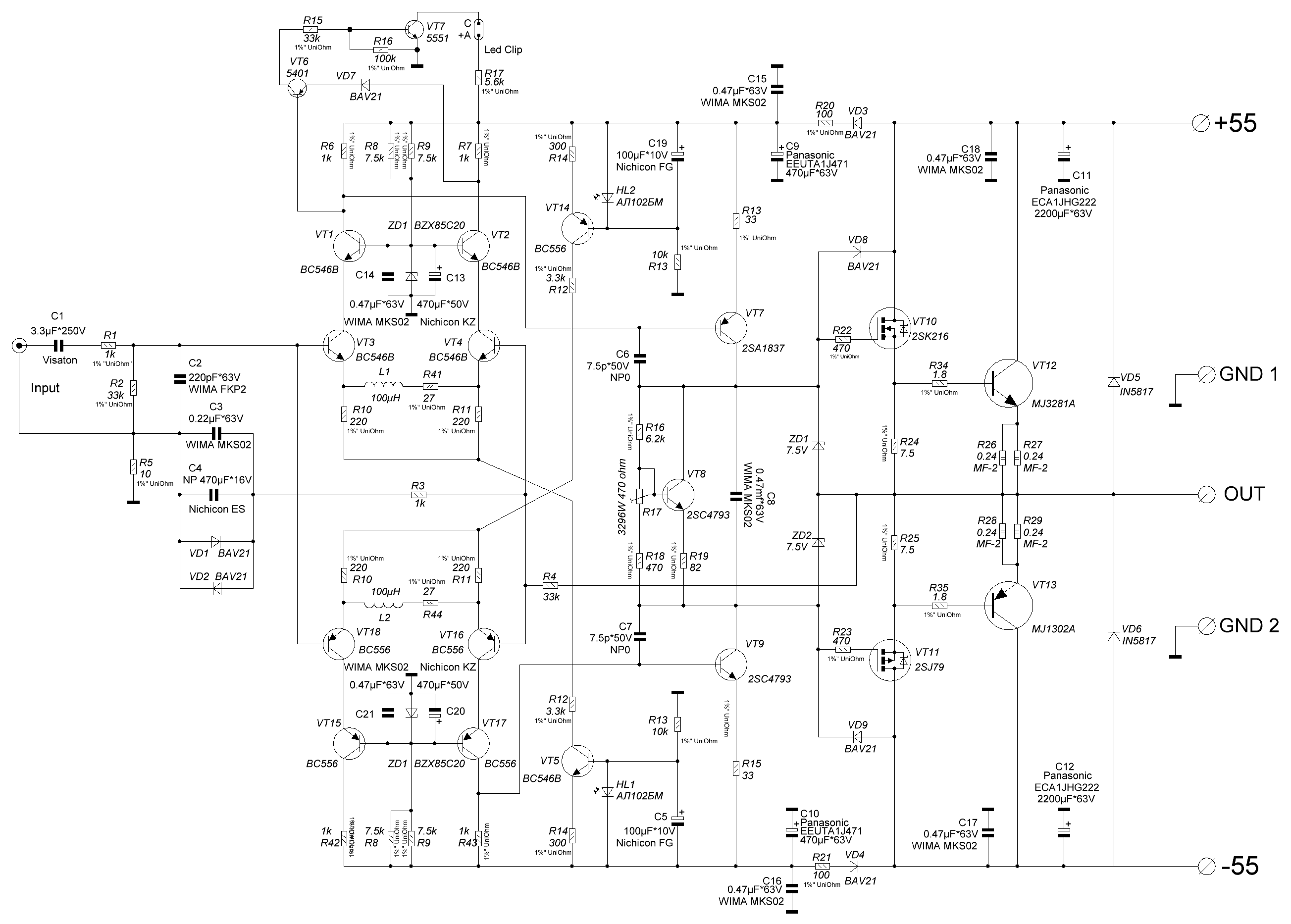
ID:	199878 - простор для творчества огромный. Светодиоды надо? Ставим светодиоды. Немного досчитать номиналы - не проблема.
    ВейвКорп - это тоже я.

  9. #1448
    Завсегдатай
    Автор темы
    Аватар для nikolayms
    Регистрация
    14.06.2006
    Адрес
    г. Первоуральск (рядом с Екатеринбургом)
    Возраст
    45
    Сообщений
    2,870

    По умолчанию Re: Симметричная топология Холтона На биполярах, биполярно-мосфетный гибрид

    Нажмите на изображение для увеличения. 

Название:	Meander_10kHz.jpg 
Просмотров:	399 
Размер:	77.9 Кб 
ID:	199885Нажмите на изображение для увеличения. 

Название:	Clipping_10kHz.jpg 
Просмотров:	387 
Размер:	85.4 Кб 
ID:	199886Нажмите на изображение для увеличения. 

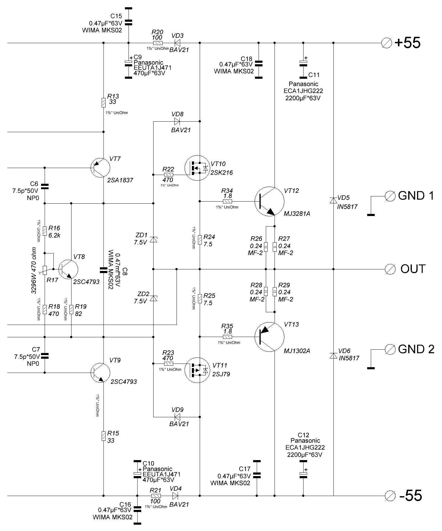
Название:	Scheme_Holton_Hib_v7.jpg 
Просмотров:	491 
Размер:	227.9 Кб 
ID:	199887Нажмите на изображение для увеличения. 

Название:	THD_10kHz.jpg 
Просмотров:	396 
Размер:	102.5 Кб 
ID:	199888Нажмите на изображение для увеличения. 

Название:	THD_1kHz.jpg 
Просмотров:	383 
Размер:	103.6 Кб 
ID:	199889Нажмите на изображение для увеличения. 

Название:	Mute_1m_10kHz.jpg 
Просмотров:	383 
Размер:	136.5 Кб 
ID:	199890
    Hibrid_mod7.CIR
    Это файлы от Mepavel. То, что можно ожидать от уже готового прототипа.
    Павел переделал схему мьют. В моей печатке мьют просто отсутствует. Введен дополнительный конденсатор между коллектором и эмиттером транзистора-датчика тока. Уменьшен ток мосфетов.Немного увеличен ток второго ДК. В основном режимы по токам остались прежними, можно сказать. Посмотрим, что покажут тесты.
    "В первом ДК не возникает таких токов, которые могли привести к защёлкиванию транзисторов. Поэтому туда нет смысла ставить эти диоды."
    Последний раз редактировалось nikolayms; 07.01.2014 в 09:09.
    ВейвКорп - это тоже я.

  10. #1449
    Завсегдатай
    Автор темы
    Аватар для nikolayms
    Регистрация
    14.06.2006
    Адрес
    г. Первоуральск (рядом с Екатеринбургом)
    Возраст
    45
    Сообщений
    2,870

    По умолчанию Re: Симметричная топология Холтона На биполярах, биполярно-мосфетный гибрид

    Цитата Сообщение от оператор Посмотреть сообщение
    Очень жаль, что этому не уделяется должного внимания.
    Должно быть так:

    - каждый каскад работает в режиме максимального динамического диапазона.
    Это можно обеспечить неоправданно высоким напряжением питания. Мы несколько отступаем от этих канонов. Я исхожу из того, что усилитель в домашнем применении ни за что не будет использоваться, как усилитель для концертных выступлений. В данный момент у меня имеются печатки для усилителя Вадима Waso Натали Про. Он 500 Вт номиналом. Но его делают для дома. Огромный запас динамического диапазона. Усилитель большую часть времени рассеивает электроэнергию в воздух в виде тепла. Т.к. используется на уровне 1-5 Вт выходной мощности при домашнем прослушивании. 40 ватт в тепло. КПД 2,5-12,5%.
    Финансовый аспект. Натали стоит примерно 12 тыр в виде рассыпухи + тор + БП. А Гибрид можно на эти деньги собрать в двух экземплярах, по-моему. Как-то рациональнее, вам не кажется?
    Гибрид, при питании +-30 В потребляет 200 мА. 12 Вт тепла. Хотя теоретический КПД - 68% для УМЗЧ в АБ классе. На практике это не всегда верно. Для этого всегда в предклиппе усилитель нужно использовать.
    Аудиозаписи с большим динмическим диапазоном - огромная редкость. В основном они записаны с определенным уровнем среднем громкости. Где не нужен хороший запас. Звуки природы, если вы их сами записали, без системы АРУ, могут иметь весь диапазон громкостей. Бег муравья или топот птиц с грохотом крыльев. Не слышал ни разу динамических искажений при прослушивании музыки на комфортном уровне громкости. Даже искажения при ЗАПИСИ литавров слышно, т.к. на живом концерте в дальнем конце зала уши в трубочку сворачиваются при таких ударах и аппаратура записи тоже не справляется с ними.
    Гораздо более важными оказываются еле слышимые детали в записях. Некоторым усилителям может помешать шумовой порог, чтобы расслышать скрипящий сустав членистоногого насекомого, например, среди шелеста травы. Вот это задача. А макродинамику, как я сказал, можно просто-запросто увеличить, просто подкинув повыше питание. С разборчивостью мелких деталей много интереснее.
    Ну и шума из ВЧ динамиков не слышно.
    Последний раз редактировалось nikolayms; 07.01.2014 в 13:23.
    ВейвКорп - это тоже я.

  11. #1450
    Частый гость Аватар для оператор
    Регистрация
    13.01.2009
    Сообщений
    392

    По умолчанию Re: Симметричная топология Холтона На биполярах, биполярно-мосфетный гибрид

    Спасибо за ответ.
    1. Наверное, я недостаточно точно описываю вопрос. Представьте себе, что ОУ при питании плюс - минус 15В имеет в рабочем режиме на выходе не 0В, а +10. Работать он, конечно, будет, но как?
    Убитая перегрузочная способность, повышенный уровень шумов и искажений и это далеко не все проблемы.
    Тоже, если ДК при питании 50В имеет на коллекторах 47В.
    Дело, не уровне, источника питания, а в выборе режима работы каскада – который бы обеспечивал максимальное качество работы этого каскада.
    2. Выходное сопротивление каждого каскада должно быть согласовано с входным сопротивлением последующего. На это мы не обращаем внимания…
    3. Динамический диапазон.
    В ПРО, давно, а в бытовом секторе тоже это начали понимать – УНЧ должен иметь запас по мощности хотя бы в два раза выше рабочего режима работы.
    Я, с этим полностью согласен, поскольку такой подход обеспечивает максимальное качество сигнала. Финансовый аспект и экономический я не рассматриваю – только технику.
    Динамический диапазон источника здесь совершенно ни при чем. Речь о динамике УНЧ и его режиме эксплуатации.
    4. Шумы.
    Согласитесь, что сейчас трудно найти источник, у которого уровень шумов был бы хуже 100 дБ. Разве, что винил, кассета, лента. Да, там не важно.
    Но, если источник качественный – то уровень шумов УНЧ не может быль хуже источника, это же нонсенс, не так ли?
    Вложения Вложения

  12. #1451
    Частый гость
    Регистрация
    08.01.2010
    Адрес
    ЗУНР-Ив.Франковск
    Сообщений
    437

    По умолчанию Re: Симметричная топология Холтона На биполярах, биполярно-мосфетный гибрид

    О коррекции в унч, в том числе индуктивной, стр.№9-10
    Вложения Вложения

  13. #1452
    Частый гость Аватар для оператор
    Регистрация
    13.01.2009
    Сообщений
    392

    По умолчанию Re: Симметричная топология Холтона На биполярах, биполярно-мосфетный гибрид

    Каскад ДК из поста 1424 такую коррекцию имеет. Насколько я понимаю это уже общепринятое правило.

    Автора из этой статьи можно дополнить.
    Коммутационные искажения можно снизить при использовании полной симметрии раскачки выходного каскада.
    Никакие схемы коррекции, режимы Супер А и пр. не работают эффективнее симметричной раскачки.
    Полная симметрия от входа до выхода.

    Еще в этой статье есть очень важная фраза - "После доработки УМЗЧ с использованием ВЧ технологий увеличения Ки больше не наблюдалось".

    Автор говорит о том, что при использовании ВЧ активных элементов, топология печати и конструктивное исполнение усилителей должны выполняться по правилам ВЧ схемотехники.
    Усилитель собранный навесом, двусторонней печатью или на четырехслойке будет работать совершенно по разному. Это тот случай, когда конструктив имеет не меньшее значение, чем схемотехника.

  14. #1453
    Завсегдатай Аватар для 25602
    Регистрация
    07.07.2006
    Адрес
    Украина, Балта
    Возраст
    40
    Сообщений
    2,046

    По умолчанию Re: Симметричная топология Холтона На биполярах, биполярно-мосфетный гибрид

    Не вижу проблемы сделать схему Холтона полностью симметричной.

  15. #1454
    Завсегдатай Аватар для Николай_87
    Регистрация
    10.05.2010
    Адрес
    Тюменская область ХМАО-Югра гор. Покачи.
    Возраст
    38
    Сообщений
    2,104

    По умолчанию Re: Симметричная топология Холтона На биполярах, биполярно-мосфетный гибрид

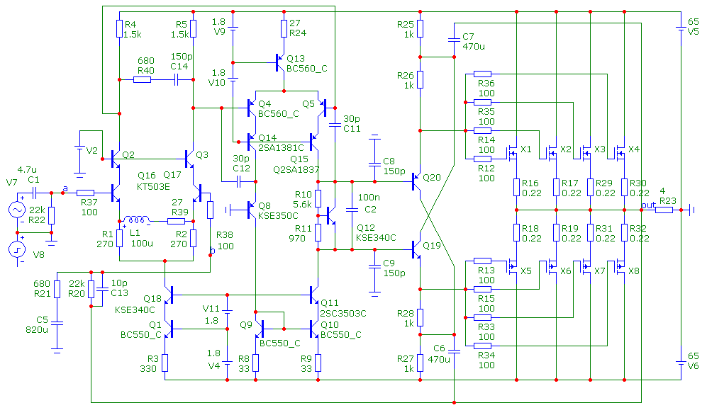
    25602, что скажете по моему наброску из #1442, думаю еще добавить в базы токовых повторителей дифа RC-фильтр , а перед транзисторами уна воткнуть эмитерные повторители и между ними зацепить клип детектор, ведь старый клип уже не будет корректно реагировать на ограничение (или может без повторителей в уне, очередной Н-П переход)
    Всё-таки лучше что-то сделать и пожалеть, чем ничего не сделать, а потом жалеть. My E-mail: proaudioacustic@gmail.com

  16. #1455
    Завсегдатай Аватар для 25602
    Регистрация
    07.07.2006
    Адрес
    Украина, Балта
    Возраст
    40
    Сообщений
    2,046

    По умолчанию Re: Симметричная топология Холтона На биполярах, биполярно-мосфетный гибрид

    Николай_87, я бы все таки не отступал бы от схемотехники Холтона, а схема из поста 1442 пригодна для ШП как-то не очень.
    Я по моему уже где-то это показывал.
    Миниатюры Миниатюры Нажмите на изображение для увеличения. 

Название:	Безымянный3.PNG 
Просмотров:	162 
Размер:	20.2 Кб 
ID:	200164   Нажмите на изображение для увеличения. 

Название:	Безымянный2.PNG 
Просмотров:	1783 
Размер:	43.9 Кб 
ID:	200163  

  17. #1456
    Частый гость
    Регистрация
    12.07.2013
    Сообщений
    176

    По умолчанию Re: Симметричная топология Холтона На биполярах, биполярно-мосфетный гибрид

    Цитата Сообщение от 25602 Посмотреть сообщение
    Николай_87, я бы все таки не отступал бы от схемотехники Холтона, а схема из поста 1442 пригодна для ШП как-то не очень.
    Я по моему уже где-то это показывал.
    Николай, какие половики задумано применять?

    Я вот не смог найти в теме картинки со спектрами схемотехники выхода на полевик => биполяр, например в сравнении с биполяр =>биполяр

    Вы не моделировали схемы?

    Я в давние далёки времена моделировал простенько в Electronics Workbench, но наверное эта программа уже не актуальна. Новые более продвинутые всё собраться освоить не соберусь.

  18. #1457
    Завсегдатай Аватар для Николай_87
    Регистрация
    10.05.2010
    Адрес
    Тюменская область ХМАО-Югра гор. Покачи.
    Возраст
    38
    Сообщений
    2,104

    По умолчанию Re: Симметричная топология Холтона На биполярах, биполярно-мосфетный гибрид

    nikolayms, Коль если к примеру нет неполярника для ООС как в таком случае можно обойтись полярниками, подключить навстречу друг другу (последовательно) с емкостью каждого в два раза больше нужного номинала, или в противофазе параллельно каждый с нужной емкостью
    (Емкость 470мкф)

    ---------- Сообщение добавлено 18:05 ---------- Предыдущее сообщение было 18:01 ----------

    Цитата Сообщение от Вальга Посмотреть сообщение
    Николай, какие половики задумано применять?
    IRF610/9610
    2SK216/2SJ79
    Всё-таки лучше что-то сделать и пожалеть, чем ничего не сделать, а потом жалеть. My E-mail: proaudioacustic@gmail.com

  19. #1458
    Завсегдатай
    Автор темы
    Аватар для nikolayms
    Регистрация
    14.06.2006
    Адрес
    г. Первоуральск (рядом с Екатеринбургом)
    Возраст
    45
    Сообщений
    2,870

    По умолчанию Re: Симметричная топология Холтона На биполярах, биполярно-мосфетный гибрид

    Цитата Сообщение от Николай_87 Посмотреть сообщение
    nikolayms, Коль если к примеру нет неполярника для ООС как в таком случае можно обойтись полярниками, подключить навстречу друг другу (последовательно) с емкостью каждого в два раза больше нужного номинала
    IRF610/9610
    2SK216/2SJ79
    навстречу, удвоенной ёмкости.

    2SK216/2SJ79 где то нашел?

    ---------- Сообщение добавлено 19:15 ---------- Предыдущее сообщение было 19:11 ----------


    сравнении с биполяр =>биполяр
    судя "на ухо", - гармоник больше было. Я тогда и решил, что нужна либо тройка на выходе с УН в виде ДК, либо... полевики!

    ---------- Сообщение добавлено 19:19 ---------- Предыдущее сообщение было 19:15 ----------

    должно быть согласовано
    согласовано.
    Я Вас понял.

    ---------- Сообщение добавлено 19:29 ---------- Предыдущее сообщение было 19:19 ----------


    полностью симметричной
    есть такие схемы.
    Я бы сделал это только для того, чтобы убрать смещение на входе. Без входного кнденсатора мешать будет из-за изменения сопротивления резистора РГ.
    ВейвКорп - это тоже я.

  20. #1459
    Завсегдатай Аватар для Николай_87
    Регистрация
    10.05.2010
    Адрес
    Тюменская область ХМАО-Югра гор. Покачи.
    Возраст
    38
    Сообщений
    2,104

    По умолчанию Re: Симметричная топология Холтона На биполярах, биполярно-мосфетный гибрид

    Цитата Сообщение от nikolayms Посмотреть сообщение
    2SK216/2SJ79 где то нашел?
    Едут с Великобритании
    http://www.ebay.com/itm/200922719195...84.m1439.l2649
    http://www.ebay.com/itm/200907303382...84.m1439.l2649

    Замут такой
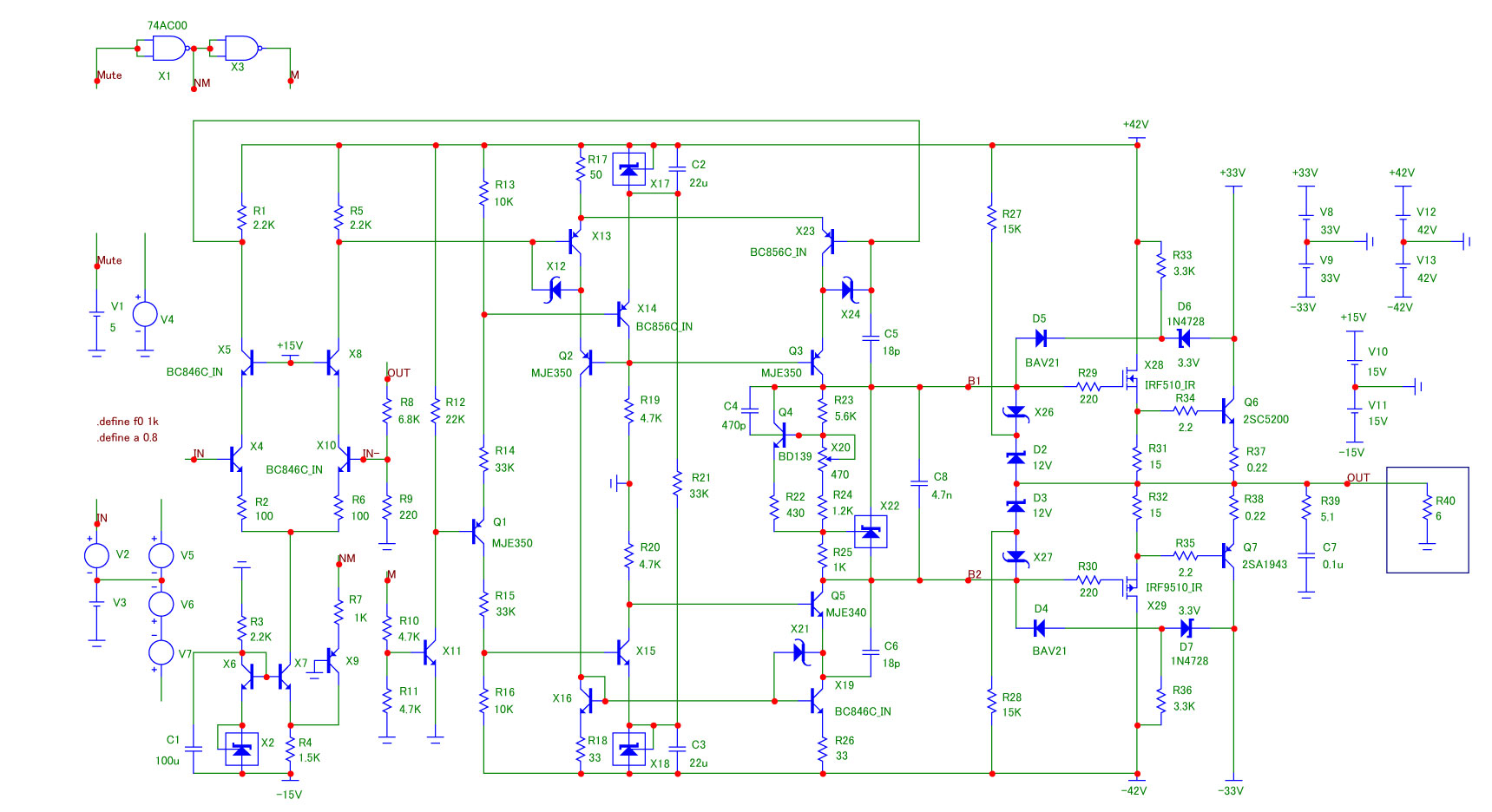
    Нажмите на изображение для увеличения. 

Название:	ver2.2.png 
Просмотров:	465 
Размер:	154.2 Кб 
ID:	200306
    Всё-таки лучше что-то сделать и пожалеть, чем ничего не сделать, а потом жалеть. My E-mail: proaudioacustic@gmail.com

  21. #1460
    Завсегдатай
    Автор темы
    Аватар для nikolayms
    Регистрация
    14.06.2006
    Адрес
    г. Первоуральск (рядом с Екатеринбургом)
    Возраст
    45
    Сообщений
    2,870

    По умолчанию Re: Симметричная топология Холтона На биполярах, биполярно-мосфетный гибрид

    lateral*s?

    ---------- Сообщение добавлено 12:21 ---------- Предыдущее сообщение было 12:00 ----------

    интересно, - получится ли сделать с их помощью стабилизацию тока всего выходного каскада?
    ВейвКорп - это тоже я.

Страница 73 из 90 Первая ... 63717273747583 ... Последняя

Метки этой темы

Социальные закладки

Социальные закладки

Ваши права

  • Вы не можете создавать новые темы
  • Вы не можете отвечать в темах
  • Вы не можете прикреплять вложения
  • Вы не можете редактировать свои сообщения
  •