Страница 58 из 98 Первая ... 48565758596068 ... Последняя
Показано с 1,141 по 1,160 из 1945

Тема: 500-700W Сетевой импульсник

  1. #1 Показать/скрыть первое сообщение.
    Частый гость
    Автор темы

    Регистрация
    01.03.2006
    Адрес
    Литва, Вильнюс
    Возраст
    41
    Сообщений
    175

    По умолчанию 500-700W Сетевой импульсник

    Давно почитываю сей форум, и вот надумал слепить собственный импульсник для усилов. Это полумостовая стабилизированная схема на LM5030 и IR2110, есть ограничения по току, мягкий запуск. Надо еще допроектировать обратную связь и посчитать трансформатор.
    Жду общих коментариев по топологии.
    Миниатюры Миниатюры Нажмите на изображение для увеличения. 

Название:	offline_psu_big2.GIF 
Просмотров:	31555 
Размер:	33.0 Кб 
ID:	15589  

  2. #1141
    Частый гость
    Регистрация
    03.10.2006
    Адрес
    Екатеринбург
    Возраст
    37
    Сообщений
    199

    По умолчанию Re: 500-700W Сетевой импульсник

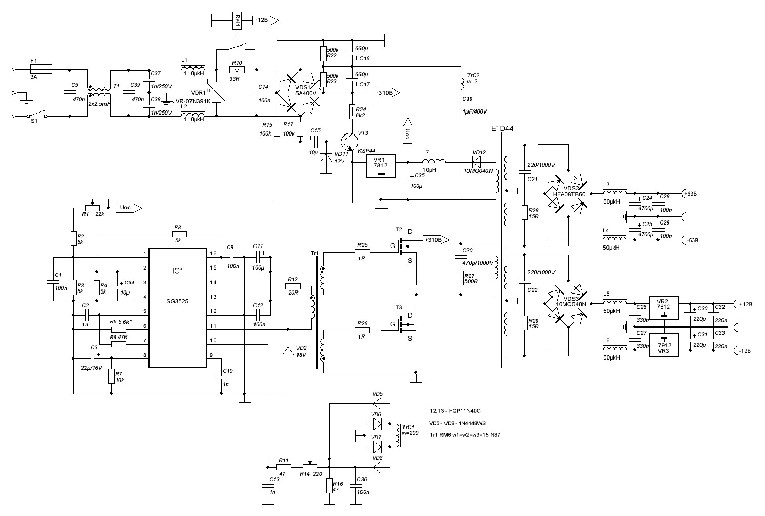
    Alex, спасибо! Ващи комментарии учел. Цепочка R9C8 нужна для подавления резнонаса фильтра. Долго думал на счет драйвера для транзюков и всё таки остановился на трансформаторном без каких либо дополнительных приспособ. Multisim при мощности в нагрузке 1кВт(IRF740) и использовании драйвера кольта показал разницу лишь несколько ватт рассеиваемой мощности.
    Миниатюры Миниатюры Нажмите на изображение для увеличения. 

Название:	Сетевой импульсник2.JPG 
Просмотров:	650 
Размер:	172.8 Кб 
ID:	53882  
    Последний раз редактировалось gromilalex; 27.05.2009 в 21:52.

  3. #1142
    СамоПисец Аватар для kaskod
    Регистрация
    15.12.2004
    Адрес
    VILNUS
    Возраст
    57
    Сообщений
    2,170

    По умолчанию Re: 500-700W Сетевой импульсник

    Цитата Сообщение от gromilalex Посмотреть сообщение
    Multisim
    У тебя есть модели на 3525 и иже с ними ?Выложи мультисимовский файл, любопытно.

  4. #1143
    Частый гость
    Регистрация
    03.10.2006
    Адрес
    Екатеринбург
    Возраст
    37
    Сообщений
    199

    По умолчанию Re: 500-700W Сетевой импульсник

    kaskod, нету... я бы сам с руками оторвал если бы знал у кого!


    Вопрос появился. Какой минимального типоразмера можно применить в драйверном трансе для irf740?
    Последний раз редактировалось gromilalex; 25.05.2009 в 09:34. Причина: Добавлено сообщение

  5. #1144
    Старый знакомый Аватар для eclipsevl
    Регистрация
    31.01.2009
    Адрес
    Гаага
    Возраст
    31
    Сообщений
    514

    По умолчанию Re: 500-700W Сетевой импульсник

    глянь дешевые китайские ИБП

  6. #1145
    Частый гость
    Регистрация
    03.10.2006
    Адрес
    Екатеринбург
    Возраст
    37
    Сообщений
    199

    По умолчанию Re: 500-700W Сетевой импульсник

    eclipsevl, как на счет фоток ващего ПН? Как работае стабилизация на реальной нагрузке???

  7. #1146
    Не хочу! Аватар для Alex
    Регистрация
    20.03.2003
    Адрес
    Worldwide
    Возраст
    63
    Сообщений
    39,056

    По умолчанию Re: 500-700W Сетевой импульсник

    Цитата Сообщение от gromilalex Посмотреть сообщение
    Цепочка R9C8 нужна для подавления резнонаса фильтра
    Уверен, что его надо давить ?
    "Замполит, чайку?"(с)"Охота за Красным Октябрем".
    "Да мне-то что, меняйтесь!"(с)анек.
    <-- http://altor1.narod.ru --> Вопросы - в личку, е-мейл, скайп.

  8. #1147
    Частый гость
    Регистрация
    03.10.2006
    Адрес
    Екатеринбург
    Возраст
    37
    Сообщений
    199

    По умолчанию Re: 500-700W Сетевой импульсник

    Цитата Сообщение от Alex Посмотреть сообщение
    Уверен, что его надо давить ?
    Данное схематическое решение применено в одном из ПН Королькова. Если не трудно объясните пожалуйста почему без него лучше...

  9. #1148
    Частый гость
    Регистрация
    24.01.2008
    Адрес
    Беларусь, Гродно
    Возраст
    38
    Сообщений
    284

    По умолчанию Re: 500-700W Сетевой импульсник

    скажите плиз мот не в тему.. при нагрузке 5вт какой температуры должен быть транс?? для норм работы у меня совецкий феррит... греется градусов 50... увеличить кол-во витков в первичке?

  10. #1149
    Частый гость
    Регистрация
    03.10.2006
    Адрес
    Екатеринбург
    Возраст
    37
    Сообщений
    199

    По умолчанию Re: 500-700W Сетевой импульсник

    kvazi, Либо частота не правильно выбрана, либо витки в первичке. На хх должен быть чуть выше комнатной температуры макс. Частота сколько? Феррит какой? Сколько витков в первичке?

  11. #1150
    Старый знакомый Аватар для eclipsevl
    Регистрация
    31.01.2009
    Адрес
    Гаага
    Возраст
    31
    Сообщений
    514

    По умолчанию Re: 500-700W Сетевой импульсник

    Цитата Сообщение от gromilalex Посмотреть сообщение
    eclipsevl, как на счет фоток ващего ПН? Как работае стабилизация на реальной нагрузке???
    Я собирал не ПН, а сетевой ИБП, а говорил я про высоковольтный преобразователь (ШИМ контроллер + драйвера + ключи). На нагрузке не испытывал, была только 5Вт, т.к. диоды еще не подъехали. Вот старые фото, сделанные сразу после тестового запуска преобразователя, напряжения в норме, ничего не греется (почти на хх, 5 Вт это нет ничто)
    Миниатюры Миниатюры Нажмите на изображение для увеличения. 

Название:	P4200703.JPG 
Просмотров:	601 
Размер:	178.5 Кб 
ID:	53624   Нажмите на изображение для увеличения. 

Название:	P4200704.JPG 
Просмотров:	513 
Размер:	219.6 Кб 
ID:	53625   Нажмите на изображение для увеличения. 

Название:	P4200705.JPG 
Просмотров:	464 
Размер:	184.9 Кб 
ID:	53626   Нажмите на изображение для увеличения. 

Название:	P4200701.JPG 
Просмотров:	414 
Размер:	161.4 Кб 
ID:	53627  

    Последний раз редактировалось eclipsevl; 25.05.2009 в 19:49.

  12. #1151
    Частый гость
    Регистрация
    24.01.2008
    Адрес
    Беларусь, Гродно
    Возраст
    38
    Сообщений
    284

    По умолчанию Re: 500-700W Сетевой импульсник

    феррит совецкий.. М3000НМ 3 колечка склееных.. 45х28х8...
    частота 86к витков 23.. я так тож думаю за мало...
    так как раньше было больше витков и частота ниже.. так был чуть теплый...
    нуна буит перематвать...

  13. #1152
    Частый гость
    Регистрация
    03.10.2006
    Адрес
    Екатеринбург
    Возраст
    37
    Сообщений
    199

    По умолчанию Re: 500-700W Сетевой импульсник

    Цитата Сообщение от eclipsevl Посмотреть сообщение
    Я собирал не ПН, а сетевой ИБП, а говорил я про высоковольтный преобразователь
    Непонятно чем тебе моя абривиатура не понравилась....

  14. #1153
    Завсегдатай
    Регистрация
    06.01.2007
    Адрес
    г. Пенза
    Возраст
    61
    Сообщений
    2,684

    По умолчанию Re: 500-700W Сетевой импульсник

    Цитата Сообщение от Alex Посмотреть сообщение
    Уверен, что его надо давить ?
    Alex, у меня эта цепь была для уменьшения добротности контуров, проводник – межвитковая ёмкость и т.д., так как дроссели были местного производства и оптимальный дизайн был ограничен геометрией корпуса. Если правильная трассировка RC не нужно.

  15. #1154
    Частый гость
    Регистрация
    03.10.2006
    Адрес
    Екатеринбург
    Возраст
    37
    Сообщений
    199

    По умолчанию Re: 500-700W Сетевой импульсник

    eclipsevl, когда ожидаеться привоз диодов? Очень интересует именно работа цепи Uос т.к собираюсь применять такой же метод стабилизации. На чем мотал токовый транс(габариты, марка феррита)?

  16. #1155
    Не хочу! Аватар для Alex
    Регистрация
    20.03.2003
    Адрес
    Worldwide
    Возраст
    63
    Сообщений
    39,056

    По умолчанию Re: 500-700W Сетевой импульсник

    Цитата Сообщение от gromilalex Посмотреть сообщение
    Данное схематическое решение применено в одном из ПН Королькова.
    Ааа, ну тогда конечно.

    Цитата Сообщение от gromilalex Посмотреть сообщение
    Если не трудно объясните пожалуйста почему без него лучше...
    Без него не лучше, это с ним "не лучше"
    Просто никто так не делает.
    Ставиться Х-=коденсатор, потом коммон мод фильтр, потом еще Х-конденсатор и два Y-конденсатора в землю, потом опционально- диф.мод фильтр и еще один Х.
    "Замполит, чайку?"(с)"Охота за Красным Октябрем".
    "Да мне-то что, меняйтесь!"(с)анек.
    <-- http://altor1.narod.ru --> Вопросы - в личку, е-мейл, скайп.

  17. #1156
    Старый знакомый Аватар для eclipsevl
    Регистрация
    31.01.2009
    Адрес
    Гаага
    Возраст
    31
    Сообщений
    514

    По умолчанию Re: 500-700W Сетевой импульсник

    Цитата Сообщение от gromilalex Посмотреть сообщение
    Непонятно чем тебе моя абривиатура не понравилась....
    Преобразователь напряжения и высоковольтный преобразователь для меня - разные понятия

    Цитата Сообщение от gromilalex Посмотреть сообщение
    eclipsevl, когда ожидаеться привоз диодов? Очень интересует именно работа цепи Uос т.к собираюсь применять такой же метод стабилизации. На чем мотал токовый транс(габариты, марка феррита)?
    на этой неделе должны... токовый транс мотал на кольце 10х6х3 3000НМ

  18. #1157
    Завсегдатай Аватар для SAB 2
    Регистрация
    15.12.2008
    Адрес
    Арзамас
    Возраст
    42
    Сообщений
    1,412

    По умолчанию Re: 500-700W Сетевой импульсник

    Цитата Сообщение от eclipsevl Посмотреть сообщение
    Преобразователь напряжения и высоковольтный преобразователь для меня - разные понятия
    Для большинства участников форума, я думаю-одно и то же
    DYK DAC v1.1; УМЗЧ "STALKER", "ПараФинн"; акустика - проф НЧ "MARK" DO82C18; СЧ 6ГДШ-5-8; ВЧ "НОЭМА" 25NH-03-8.

  19. #1158
    Старый знакомый Аватар для eclipsevl
    Регистрация
    31.01.2009
    Адрес
    Гаага
    Возраст
    31
    Сообщений
    514

    По умолчанию Re: 500-700W Сетевой импульсник

    ну значит я был неправ

  20. #1159

    По умолчанию Re: 500-700W Сетевой импульсник

    eclipsevl, Извините за флуд, но где такого животного для аватарки нашли??)

  21. #1160
    Частый гость
    Регистрация
    29.01.2009
    Адрес
    Липецк
    Возраст
    38
    Сообщений
    284

    По умолчанию Re: 500-700W Сетевой импульсник

    Цитата Сообщение от Странный Посмотреть сообщение
    eclipsevl, Извините за флуд, но где такого животного для аватарки нашли??)
    ухахаха
    я уже спрашивал )
    Это манул

Страница 58 из 98 Первая ... 48565758596068 ... Последняя

Социальные закладки

Социальные закладки

Ваши права

  • Вы не можете создавать новые темы
  • Вы не можете отвечать в темах
  • Вы не можете прикреплять вложения
  • Вы не можете редактировать свои сообщения
  •