Страница 34 из 52 Первая ... 24323334353644 ... Последняя
Показано с 661 по 680 из 1039

Тема: Мостовой на КП904

  1. #1 Показать/скрыть первое сообщение.
    Новичок
    Автор темы

    Регистрация
    02.06.2010
    Адрес
    тульская область
    Сообщений
    28

    По умолчанию Мостовой на КП904

    Есть усилитель,собранный в начале 90ых:

    Служил мне лет 13.Попалась модернизация:

    Прошу совета:стоит ли переделать по выше приведенной схеме,используя импортные детали не заменяя КП904-раньше звучание устраивало,нравится простота реализации,короткий тракт,не нужны защита от КЗ и термостабилизация тока покоя.Минусы-маленькие выходная мощность(за ней никогда не гнался) и КПД.
    Или бросить эту затею и собрать на КП904 ушной усилитель?
    Последний раз редактировалось kofe; 26.10.2013 в 11:39.

  2. #661
    Частый гость Аватар для Ilya_Blazer
    Регистрация
    13.07.2015
    Адрес
    Ярославль
    Сообщений
    211

    По умолчанию Re: Мостовой на КП904

    Приветствую участников форума!
    У меня есть намерение собрать данный усилитель в качестве тренировки перед PA21, сотворенным Дмитрием.
    Поскольку обсуждалась тема использования отечественных компонентов в конструкциях, решил взять микросхемы 544уд2.
    Какие-нибудь негативные моменты, за исключением малой мощности, связанной с небольшим напряжением питания данных микросхем, могут возникнуть?
    Транзисторы предполагаю брать 2N5551, потому что есть в наличии.
    На выход думаю поставить КП904 Б, поскольку с буквой А решил отложить для авторской схемы.

  3. #662
    Частый гость Аватар для divizka
    Регистрация
    24.03.2015
    Сообщений
    188

    По умолчанию Re: Мостовой на КП904

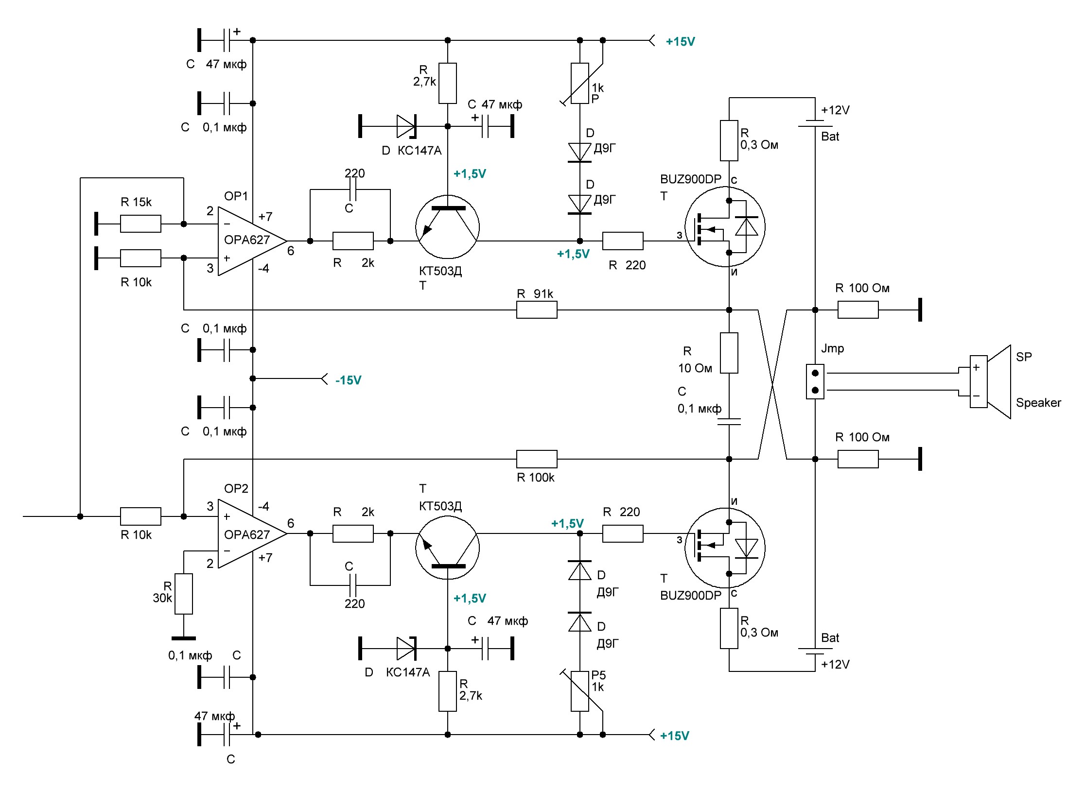
    Подскажите свои соображения по вот такому включению как это поведет себя как думаете?

    Нажмите на изображение для увеличения. 

Название:	1УМ-на-BUZ900.JPG 
Просмотров:	1225 
Размер:	255.2 Кб 
ID:	246956

  4. #663
    Завсегдатай Аватар для fakel
    Регистрация
    30.11.2007
    Адрес
    Оренбург
    Возраст
    42
    Сообщений
    11,274

    По умолчанию Re: Мостовой на КП904

    Цитата Сообщение от divizka Посмотреть сообщение
    Подскажите свои соображения по вот такому включению как это поведет себя как думаете?

    Нажмите на изображение для увеличения. 

Название:	1УМ-на-BUZ900.JPG 
Просмотров:	1225 
Размер:	255.2 Кб 
ID:	246956
    Неработоспособно

  5. #664
    Завсегдатай Аватар для Сухоруков Сергей
    Регистрация
    18.02.2011
    Адрес
    Петербург
    Сообщений
    4,857

    По умолчанию Re: Мостовой на КП904

    Цитата Сообщение от divizka Посмотреть сообщение
    Подскажите свои соображения по вот такому включению как это поведет себя как думаете?
    На базе транзисторов не может быть +1,5В, поскольку КС147 имеет напряжение стабилизации около +5В.

    Далее, транзисторы у Вас включены по схеме с ОБ, значит, они должны работать как источники тока. Но выходные транзисторы должны управляться напряжением, а не током.

    Далее, обратная связь с выхода у Вас положительная, поскольку транзисторы с ОБ не меняют фазу и истоковый повторитель - тоже.

    Вывод: схема нерабочая.

  6. #665
    Частый гость Аватар для divizka
    Регистрация
    24.03.2015
    Сообщений
    188

    По умолчанию Re: Мостовой на КП904

    Спасибо... нашел подобное на просторах инета думал будет работать токовое управление

  7. #666

    По умолчанию Re: Мостовой на КП904

    схема не мостовая! автар врёт! это цикрлотрон классический!

  8. #667
    Завсегдатай Аватар для Сухоруков Сергей
    Регистрация
    18.02.2011
    Адрес
    Петербург
    Сообщений
    4,857

    По умолчанию Re: Мостовой на КП904

    Цитата Сообщение от slesarg65 Посмотреть сообщение
    это цикрлотрон классический!
    Так называемый "цикрлотрон классический" - разновидность мостовой схемы.

  9. #668
    Частый гость Аватар для Ilya_Blazer
    Регистрация
    13.07.2015
    Адрес
    Ярославль
    Сообщений
    211

    По умолчанию Re: Мостовой на КП904

    Цитата Сообщение от Lynx Посмотреть сообщение
    Либо приобретать авторские...
    Будет гораздо быстрее по времени, а с учетом конвертации время-деньги и гораздо дешевле... :(

  10. #669
    Частый гость Аватар для Ilya_Blazer
    Регистрация
    13.07.2015
    Адрес
    Ярославль
    Сообщений
    211

    По умолчанию Re: Мостовой на КП904

    Цитата Сообщение от Ilya_Blazer Посмотреть сообщение
    Будет гораздо быстрее по времени, а с учетом конвертации время-деньги и гораздо дешевле...
    Это все было сделано ради высокого искусства...
    Когда я начинал делать, я знал, что это хобби в чистом виде, и ни о какой экономии речи идти не может. Я потратил уже 2 недели, и еще не завершил. К усилителю еще надо будет делать модуль защиты. Остается добавить стоимость изготовления плат и время ожидания заказа, и в сухом остатке получается хобби в чистом виде, при учете очевидного обстоятельства, что результат будет априори хуже оригинала.

    P.S. Во время работы над платой проникся красотой и инженерной эстетикой Дмитрия, а так же опытом в трассировке.
    Миниатюры Миниатюры Нажмите на изображение для увеличения. 

Название:	SCREENSHOT.JPG 
Просмотров:	422 
Размер:	108.4 Кб 
ID:	248805  

  11. #670
    Завсегдатай Аватар для frezer
    Регистрация
    11.10.2007
    Адрес
    Тверь
    Возраст
    63
    Сообщений
    1,393

    По умолчанию Re: Мостовой на КП904

    Цитата Сообщение от Сухоруков Сергей Посмотреть сообщение
    Далее, обратная связь с выхода у Вас положительная, поскольку транзисторы с ОБ не меняют фазу и истоковый повторитель - тоже.
    Ну как же схема с ОБ как раз фазу напряжения и меняет на 180 градусов!

  12. #671
    Завсегдатай Аватар для Сухоруков Сергей
    Регистрация
    18.02.2011
    Адрес
    Петербург
    Сообщений
    4,857

    По умолчанию Re: Мостовой на КП904

    Цитата Сообщение от frezer Посмотреть сообщение
    Ну как же схема с ОБ как раз фазу напряжения и меняет на 180 градусов!
    Вы ошибаетесь. Фазу напряжения меняет схема с ОЭ, а с ОБ или ОК не меняют. Для случая схемы с ОБ это понять несложно: эта схема является повторителем тока входного сигнала, т.е. по фазе ток на выходе совпадает с током на входе. (Аналогично схема с ОК является повторителем входного напряжения.) А поскольку выходное напряжение - это произведение выходного тока на сопротивление нагрузки, ясное дело, фаза выходного напряжения совпадает с фазой входного, по крайней мере на звуковых частотах, пока паразитные фазовые сдвиги пренебрежимо малы.

  13. #672
    Завсегдатай Аватар для frezer
    Регистрация
    11.10.2007
    Адрес
    Тверь
    Возраст
    63
    Сообщений
    1,393

    По умолчанию Re: Мостовой на КП904

    Входное напряжение Uбэ, а выходное Uбк. Увеличение Uбэ приводит к увеличению Iэ и Iк это верно, но Uбк уменьшается, так как транзистор открывается, а вырастает падение напряжения на нагрузке. Фаза напряжения на Эмиттере и Коллекторе всегда 180 градусов.

  14. #673
    Завсегдатай Аватар для Сухоруков Сергей
    Регистрация
    18.02.2011
    Адрес
    Петербург
    Сообщений
    4,857

    По умолчанию Re: Мостовой на КП904

    Цитата Сообщение от frezer Посмотреть сообщение
    Входное напряжение Uбэ, а выходное Uбк.
    Ошибаетесь. Выходное напряжение - напряжение на нагрузке, а оно определяется выходным током, который (почти) совпадает со входным.

  15. #674
    Завсегдатай Аватар для frezer
    Регистрация
    11.10.2007
    Адрес
    Тверь
    Возраст
    63
    Сообщений
    1,393

    По умолчанию Re: Мостовой на КП904

    Цитата Сообщение от Сухоруков Сергей Посмотреть сообщение
    Ошибаетесь. Выходное напряжение - напряжение на нагрузке, а оно определяется выходным током, который (почти) совпадает со входным.
    Да учебник прочтите, если учителю не верите! Ток коллектора всегда почти совпадает с током эмиттера(как вы пишите) по величине и направлению - это принцип работы биполярного транзистора. Только если выходной сигнал снимается с эмиттера не будет поворота фазы.

  16. #675
    Завсегдатай Аватар для Сухоруков Сергей
    Регистрация
    18.02.2011
    Адрес
    Петербург
    Сообщений
    4,857

    По умолчанию Re: Мостовой на КП904

    Цитата Сообщение от frezer Посмотреть сообщение
    Да учебник прочтите
    Вот-вот, прочтите, плиз.

  17. #676
    Завсегдатай Аватар для frezer
    Регистрация
    11.10.2007
    Адрес
    Тверь
    Возраст
    63
    Сообщений
    1,393

    По умолчанию Re: Мостовой на КП904

    Цитата Сообщение от Сухоруков Сергей Посмотреть сообщение
    Вот-вот, прочтите, плиз.
    Как заколебали эти "двоечники", хорошо хоть вежливые, не тыкают.
    Не поленился, включил симулятор (подумал может маразм наступил)! Нет всё с головой ещё в порядке.
    Вам объяснить как проверить?

  18. #677
    Завсегдатай Аватар для stan marsh
    Регистрация
    17.08.2011
    Адрес
    Москва
    Сообщений
    5,684

    По умолчанию Re: Мостовой на КП904

    Что-то я нить потерял. Вы утверждаете, что
    Цитата Сообщение от frezer Посмотреть сообщение
    схема с ОБ фазу напряжения меняет на 180 градусов!
    Это неверное утверждение.

    Или речь о чём-то другом?

  19. #678
    Завсегдатай Аватар для frezer
    Регистрация
    11.10.2007
    Адрес
    Тверь
    Возраст
    63
    Сообщений
    1,393

    По умолчанию Re: Мостовой на КП904

    Цитата Сообщение от stan marsh Посмотреть сообщение
    Что-то я нить потерял. Вы утверждаете, что

    Это неверное утверждение.

    Или речь о чём-то другом?
    Я утверждаю следующее:
    В схеме с ОБ при увеличении напряжения на входе напряжение на коллекторе уменьшается. По моему "пониманию" это инверсия сигнала.
    Но сейчас перепроверил на сдвиг фазы в усилительном каскаде - инверсии НЕТ!
    Пошёл думать?!? В чём причина.
    И извиняюсь за грубость, был неправ. Прошу дать возможность загладить вину за бестактность и хамство.

    Осознал: увеличение напряжение на входе схемы ОБ по модулю, а по знаку противоположна напряжению питания, т.е. на коллекторе, а значит дополнительная инверсия напряжения. 180+180=360(гадусов).
    В оправдание скажу, что не разу не проектировал усилители с ОБ.
    Ещё раз прошу прощение за грубость у Сергея!
    Правда ваши объяснения о одинаковой фазе тока не проясняют "обстановку".
    Последний раз редактировалось frezer; 24.10.2015 в 20:14.

  20. #679
    Новичок
    Регистрация
    25.01.2016
    Сообщений
    23

    По умолчанию Re: Мостовой на КП904

    Здравствуйте.
    Балансный вход ну просто напрашивается в данной схеме! Очень интересно мнение уважаемых участников на счет реализации балансного входа данного усилителя. Возможен ли такой вариант? Или лучше перевести оба ОУ в инвертирующий режим?

    Нажмите на изображение для увеличения. 

Название:	Balanced.jpg 
Просмотров:	776 
Размер:	132.2 Кб 
ID:	257059
    Последний раз редактировалось Donatas; 25.01.2016 в 03:17.

  21. #680
    Завсегдатай Аватар для pyos
    Регистрация
    15.07.2006
    Возраст
    65
    Сообщений
    4,522

    По умолчанию Re: Мостовой на КП904

    Donatas, g Lynx PA21 - балансный вход, оба ОУ в УН в инверте.

Страница 34 из 52 Первая ... 24323334353644 ... Последняя

Социальные закладки

Социальные закладки

Ваши права

  • Вы не можете создавать новые темы
  • Вы не можете отвечать в темах
  • Вы не можете прикреплять вложения
  • Вы не можете редактировать свои сообщения
  •