Страница 34 из 238 Первая ... 24323334353644 ... Последняя
Показано с 661 по 680 из 4758

Тема: LM3886, как её готовить и как её есть :)

  1. #1 Показать/скрыть первое сообщение.
    Частый гость
    Автор темы

    Регистрация
    11.12.2002
    Адрес
    Иркутск
    Возраст
    41
    Сообщений
    200

    По умолчанию LM3886, как её готовить и как её есть :)

    Внимание: прежде чем задать какой-нибудь вопрос, внимательно изучаем приведенные ниже материалы по LM3886. Там есть ответы на большинство вопросов, которые неоднократно обсуждались в этой ветке.
    1. LM3876 Overture™ Audio Power Amplifier Series High-Performance 56W Audio Power Amplifier w/Mute (PDF)
    2. LM3886 Overture™ Audio Power Amplifier Series High-Performance 68W Audio Power Amplifier w/Mute (PDF)
    3. AN-1192: Application Note 1192 Overture™ Series High Power Solutions (PDF)
    4. AN-898: Application Note 898 Audio Amplifiers Utilizing: SPiKe Protection (PDF)
    5. Усилитель мощности на микросхеме LM3876
    6. Усилитель мощности на микросхеме LM3886
    7. Усилитель на микроcхеме LM3886(LM3876) в инвертирующем включение
    8. Улучшение линейности (и не только) усилителя на LM3886
    9. Усилитель мощности S-AUDIO ZD-50 (обсуждение)
    10. Усилитель на LM3886\LM1875 по схеме dekko
    11. Вопросы по LM3886 в режиме ИТУН
    12. кто собирал мауро?
    13. LM3886:Усилитель выходного дня Lynx - выбор операционников
    14. Разводка земли в усилителе на LM3886 с буферным каскадом.
    15. LM3886-FAQ
    16. LM3886 FAQ - ЧАСТО ЗАДАВАЕМЫЕ ВОПРОСЫ (alpha ver.0.1 16.03.07)
    17. SPICE МОДЕЛЬ для LM3886 для MULTISIM 8

    Последний раз редактировалось Konkere; 08.07.2011 в 14:18. Причина: Ссылки поправил

  2. #661
    Забанен (навсегда) Аватар для Ремонт-NIK
    Регистрация
    26.12.2004
    Адрес
    оттуда
    Возраст
    46
    Сообщений
    3,667

    По умолчанию Re: LM3886, как её готовить и как её есть :)

    Цитата Сообщение от Satana99
    Звучание прекрасное, в отличие от стандартного включения.
    А чем не нравится стандартное?
    Цитата Сообщение от Satana99
    У меня S/N получился 97db, THD меньше на порядок.

    А чем измерял такие значения?Особенно интересен THD.

  3. #662
    Регистрация не подтверждена Аватар для Satana99
    Регистрация
    16.05.2005
    Сообщений
    285

    По умолчанию Re: LM3886, как её готовить и как её есть :)

    Цитата Сообщение от Ремонт-NIK
    А чем измерял такие значения?Особенно интересен THD.
    RMAA + E-MU 1212M
    Первоначально у автора THD получился <-100дб. Oсновной вклад в искажения вносит электролит в цепи OOOС. Улучшения идут по схеме: полярный->два полярных->неполярный->два неполярных->лучшее качество (звук). Если вместо полярного 220мкФ поставить последовательно два качественных неполярника по 470мкФ, и зашунтировать плёнкой 0,1-1мкФ,- то THD станет <-115дб (<-125дб на 1КГц).

  4. #663
    полный песец
    Регистрация
    02.03.2005
    Адрес
    Jerusalem
    Возраст
    61
    Сообщений
    1,054

    По умолчанию Re: LM3886, как её готовить и как её есть :)

    Цитата Сообщение от Satana99
    Улучшения идут по схеме: полярный->два полярных->неполярный->два неполярных->лучшее качество (звук).
    продолжение цепочки -> BG даже недорогой полярный F или FK. Тогда и 100мк хватит.

  5. #664
    Завсегдатай Аватар для GoFrenDiy™
    Регистрация
    01.06.2004
    Адрес
    Некрасовский
    Возраст
    43
    Сообщений
    1,491

    По умолчанию Re: LM3886, как её готовить и как её есть :)

    А если вообще этот электролит убрать???

  6. #665
    Регистрация не подтверждена Аватар для Satana99
    Регистрация
    16.05.2005
    Сообщений
    285

    По умолчанию Re: LM3886, как её готовить и как её есть :)


    Offтопик:
    Vidalgo, изначально имелось ввиду, что эл.кон не фирмы "им.50-летия Китайской революции". "Недорогие" полярники BG- обычный эл.кон нормального качества, не более того.

    GoFrenDiy™,
    Цитата Сообщение от GoFrenDiy™
    А если вообще этот электролит убрать???
    Тогда основной вклад в нелинейность будет вносить интегратор.
    У меня стоит пока что один биполярник NITAI NPR, 470uFX35v- звучанием более чем доволен. Признаться, не ожидал, что такие дешёвые эл.кон-ы так хороши для звука.

  7. #666
    полный песец
    Регистрация
    02.03.2005
    Адрес
    Jerusalem
    Возраст
    61
    Сообщений
    1,054

    По умолчанию Re: LM3886, как её готовить и как её есть :)

    Цитата Сообщение от Satana99
    Offтопик:
    "Недорогие" полярники BG- обычный эл.кон нормального качества, не более того.

    Offтопик:
    Не согласен, но спорить незачем.

    Кстати, ты обратил внимание на рекомендацию насчет безындуктивности вых. резистора?

  8. #667
    Регистрация не подтверждена Аватар для Satana99
    Регистрация
    16.05.2005
    Сообщений
    285

    По умолчанию Re: LM3886, как её готовить и как её есть :)

    Цитата Сообщение от Vidalgo
    Кстати, ты обратил внимание на рекомендацию насчет безындуктивности вых. резистора?
    У меня стоит 5-ваттник на основе проводящего цемента, они безиндуктивны. Единственный минус- не терпят перегрузки, сразу сгорают. Металлоплёночные 3-х ваттники надёжнее, но индуктивны.
    Картинка печатки с последними изменениями прилагается.
    Пы.Сы. У меня акустика 8 омн., по- тому я и поставил 5W резистор, при 4 омн. нагрузке и максимальном питании, этого будет мало.
    Миниатюры Миниатюры Нажмите на изображение для увеличения. 

Название:	PCB_VerC_beta7.gif 
Просмотров:	518 
Размер:	17.6 Кб 
ID:	3819  
    Последний раз редактировалось Satana99; 27.08.2005 в 02:06.

  9. #668
    полный песец
    Регистрация
    02.03.2005
    Адрес
    Jerusalem
    Возраст
    61
    Сообщений
    1,054

    По умолчанию Re: LM3886, как её готовить и как её есть :)

    Цитата Сообщение от Satana99
    Единственный минус- не терпят перегрузки, сразу сгорают.
    Какой же это минус? Сгорают на обрыв - тут тебе и защита сразу.

    Я думаю обойтись 2-ваттным 0,25ом, как раз у меня есть хорошие точные резисторы в пропорции 1:4.

    Ниже рисунок моей версии, пока еще сырой. Многое в смд-исполнении, поскольку имеется. Поле с отверстиями вверху - для крепления на заказной радиатор, либо отрезается.
    Миниатюры Миниатюры Нажмите на изображение для увеличения. 

Название:	v.c.1.top.GIF 
Просмотров:	466 
Размер:	62.7 Кб 
ID:	3821  

  10. #669
    Новичок
    Регистрация
    04.01.2005
    Сообщений
    13

    По умолчанию Re: LM3886, как её готовить и как её есть :)

    Цитата Сообщение от Satana99
    Spir0, собири лучше по схеме, которую я в #2118 давал. Звучание прекрасное, в отличие от стандартного включения.
    Во вложении- характеристики указанные автором схемы. У меня S/N получился 97db, THD меньше на порядок.
    Не, это пока сложновато Хочу для пробы и замены своему RRR-У101 собрать пока усилитель ;) а потом уже по ходу дела наворачивать под что-нить аудиофильское.

  11. #670
    Забанен (навсегда) Аватар для Ремонт-NIK
    Регистрация
    26.12.2004
    Адрес
    оттуда
    Возраст
    46
    Сообщений
    3,667

    По умолчанию Re: LM3886, как её готовить и как её есть :)

    Цитата Сообщение от Spir0
    Не, это пока сложновато

    Offтопик:
    конечно,10шт 1% резисторов..
    Цитата Сообщение от Satana99
    RMAA + E-MU 1212M
    Ясно.
    Я таким измерениям не верю.Ничего личного.

  12. #671
    Старый знакомый Аватар для Makcum Владимирович
    Регистрация
    17.12.2004
    Адрес
    Ярославль
    Сообщений
    965

    По умолчанию Re: LM3886, как её готовить и как её есть :)

    Цитата Сообщение от Ремонт-NIK
    Я таким измерениям не верю
    а почему?

    [ADDED=Makcum Владимирович]1125136167[/ADDED]
    собрал два моноблока.
    с одним все ОК, у другого стоит гул из колонки.
    как только соединяешь земли источника и усилка - гудение пропадает. проходного кондера на входе нет.
    Последний раз редактировалось Makcum Владимирович; 27.08.2005 в 13:49.

  13. #672
    Регистрация не подтверждена Аватар для Satana99
    Регистрация
    16.05.2005
    Сообщений
    285

    По умолчанию Re: LM3886, как её готовить и как её есть :)


    Offтопик:
    Цитата с хоббота.
    Иногда можно встретить мнение, что самостоятельные измерения не имеют смысла и для тестов обязательно нужно иметь профессиональное оборудование, иначе не стоит и пытаться что-то сделать. В противовес этому, сравните результаты тестов серийного образца E-MU 1820M в тесте RMAA и проведённых с помощью профессиональной измерительной станции Audio Precision 2 (+4dBu, балансные кабели):

    Test 1820M Line 1/2 AD/DA Loopback RMAA
    Frequency response (from 40 Hz to 15 kHz), dB: +0.03, -0.21
    Noise level, dB (A): -118.7
    Dynamic range, dB (A): 118.5
    THD, %: 0.0007
    IMD, %: 0.0011
    Stereo crosstalk, dB: -118.4

    Test 1820M Line 1/2 AD Audio Precision 2
    Frequency response (from 20 Hz to 20 kHz), dB: +0.01, -0.05
    Noise level, dB (A): -120
    Dynamic range, dB (A): 120
    THD, %: 0.0003
    Stereo crosstalk, dB: -119

    Как видим, для уровня шума и динамического диапазона результаты различаются в 1,3-1,5 дБ, что составляет 1%. Вероятно, это вполне приемлемая точность, учитывая нулевые затраты на измерительное оборудование в случае RMAA и десятки тысяч долларов в случае применения спец. оборудования. Конечно, паспортные данные так не получишь, а вот проверить заявленные цифры — были взяты спецификации преобразователей, или же это реальные измеренные данные изделий — вполне можно. Скажем, в случае LynxTwo мы имели такую же картину, расхождение с паспортными параметрами было не более 1%. Также с помощью теста можно выявить наличие или отсутствие проблем с качеством в разных режимах.


  14. #673
    Забанен (навсегда) Аватар для Эзотехник
    Регистрация
    10.10.2004
    Адрес
    Ru
    Сообщений
    1,188

    По умолчанию Re: LM3886, как её готовить и как её есть :)

    Цитата Сообщение от Satana99
    Offтопик:
    Как видим, для уровня шума и динамического диапазона результаты различаются в 1,3-1,5 дБ, что составляет 1%.
    Сравнивались балансные включения. А усилитель на LM3886 имеет несимметричный вход и выход, что увеличивает влияние "грязной" земли компа, паразитной ёмкости трансформатора БП и т.д.
    А сколько получилась интермодуляция при номинальной мощности на акустике?

  15. #674
    Регистрация не подтверждена Аватар для Satana99
    Регистрация
    16.05.2005
    Сообщений
    285

    По умолчанию Re: LM3886, как её готовить и как её есть :)

    0,004%. Нагружал на 8омн эквивалент, на акустике не пробовал, боюсь соседи не поймут.

  16. #675
    Забанен (навсегда) Аватар для Ремонт-NIK
    Регистрация
    26.12.2004
    Адрес
    оттуда
    Возраст
    46
    Сообщений
    3,667

    По умолчанию Re: LM3886, как её готовить и как её есть :)

    Цитата Сообщение от Satana99
    ,- то THD станет <-115дб (<-125дб на 1КГц).
    Относительно какого уровня?
    Цитата Сообщение от Makcum Владимирович
    а почему?
    Слишком много неизвестных
    +RMAA привирает.Цитата с Хобота,я считаю здесь некорректна.
    Кроме того,никто из серьезных людей ее не использует..
    Цитата Сообщение от Satana99
    0,004%. Нагружал на 8омн эквивалент, на акустике не пробовал, боюсь соседи не поймут
    Частоты какие?
    Похоже вы переплюнули данные из даташита.
    Тем более удивительно,что печатка однослойная.
    Помехи от излучения кристалла ЛМ неизолированы от схемы.
    А излучает он неплохо,примерно-50-85мВ на щуп осца(даже не индукт.датчик)на расстоянии 5-10мм,при Р>20\25W

    Offтопик:
    Млин,опять пост пропал куда то.что за глюки у форума?

  17. #676
    Старый знакомый Аватар для Makcum Владимирович
    Регистрация
    17.12.2004
    Адрес
    Ярославль
    Сообщений
    965

    По умолчанию Re: LM3886, как её готовить и как её есть :)

    Ремонт-NIK, а есть аналоги RMaa?

  18. #677
    Регистрация не подтверждена Аватар для Satana99
    Регистрация
    16.05.2005
    Сообщений
    285

    По умолчанию Re: LM3886, как её готовить и как её есть :)

    Цитата Сообщение от Ремонт-NIK
    Относительно какого уровня?
    Это шутка?
    Цитата Сообщение от Ремонт-NIK
    Похоже вы переплюнули данные из даташита.
    Так ведь и речь идёт не о даташитовской схеме.

  19. #678
    Старый знакомый Аватар для Ivanuch
    Регистрация
    14.10.2003
    Адрес
    Челябинск
    Сообщений
    529

    По умолчанию Re: LM3886, как её готовить и как её есть :)

    Satana99,
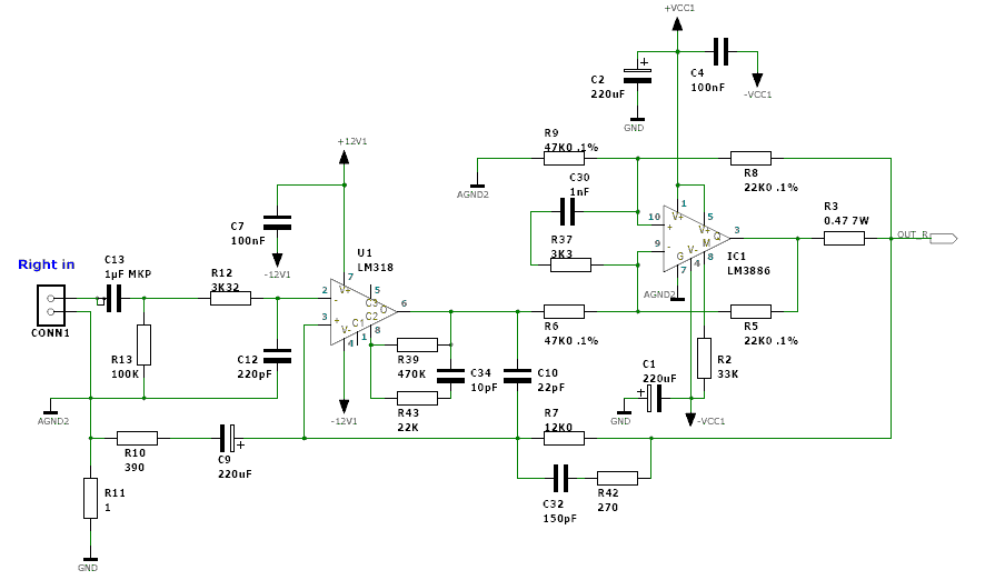
    Вы можете прокоментировать схему в посте 2118?
    https://forum.vegalab.ru/attachment....achmentid=3615

    LM3886 охвачена ООС и ПОС, там нет ошибок с номиналами резисторов?
    И вопрос: он сможет раскачать сигнал нужной амплитуды при питании +/-12В ?
    Последний раз редактировалось Ivanuch; 05.09.2005 в 02:10.

  20. #679
    полный песец
    Регистрация
    02.03.2005
    Адрес
    Jerusalem
    Возраст
    61
    Сообщений
    1,054

    По умолчанию Re: LM3886, как её готовить и как её есть :)

    Ivanuch
    ошибок нет, работает, раскачивает.

    Принципы изложены автором в приложенном пдф-е.
    Вложения Вложения

  21. #680
    Забанен (навсегда) Аватар для Эзотехник
    Регистрация
    10.10.2004
    Адрес
    Ru
    Сообщений
    1,188

    По умолчанию Re: LM3886, как её готовить и как её есть :)

    Цитата Сообщение от Makcum Владимирович
    а есть аналоги RMaa?
    Наверное пара генераторов Г3-118, набор режекторных фильтров и милливольтметр. Интермодуляция будет точнее, зато полдня на измерение АЧХ уйдёт

    Ремонт-NIK, у С.Агеева результат 19+20 кГц на резисторе 4 Ома при 25 Вт получился вдвое лучше, на его секретной двухсторонней печатке с медным лепестком под корпусом. Так что есть ещё резервы роста. А если микрухи специально подбирать из 100 шт?


    Offтопик:
    А всё-таки хоботовцы умолчали в своём сравнении об IMD, полученном на AP. И THD+N в обоих случаях не указали. Возможно идут по стопам Crystal Semiconductor, которые добились высокого качества воспроизведения синуса 997 Гц и порой пишут на первой странице PDF замеры шума со включенным automute. Иначе народ перестанет верить в неуклонный рост качества звучания (закон Мура для шума плат Creative) и не будет покупать новые платы.

Страница 34 из 238 Первая ... 24323334353644 ... Последняя

Метки этой темы

Социальные закладки

Социальные закладки

Ваши права

  • Вы не можете создавать новые темы
  • Вы не можете отвечать в темах
  • Вы не можете прикреплять вложения
  • Вы не можете редактировать свои сообщения
  •