Страница 32 из 238 Первая ... 22303132333442 ... Последняя
Показано с 621 по 640 из 4758

Тема: LM3886, как её готовить и как её есть :)

  1. #1 Показать/скрыть первое сообщение.
    Частый гость
    Автор темы

    Регистрация
    11.12.2002
    Адрес
    Иркутск
    Возраст
    41
    Сообщений
    200

    По умолчанию LM3886, как её готовить и как её есть :)

    Внимание: прежде чем задать какой-нибудь вопрос, внимательно изучаем приведенные ниже материалы по LM3886. Там есть ответы на большинство вопросов, которые неоднократно обсуждались в этой ветке.
    1. LM3876 Overture™ Audio Power Amplifier Series High-Performance 56W Audio Power Amplifier w/Mute (PDF)
    2. LM3886 Overture™ Audio Power Amplifier Series High-Performance 68W Audio Power Amplifier w/Mute (PDF)
    3. AN-1192: Application Note 1192 Overture™ Series High Power Solutions (PDF)
    4. AN-898: Application Note 898 Audio Amplifiers Utilizing: SPiKe Protection (PDF)
    5. Усилитель мощности на микросхеме LM3876
    6. Усилитель мощности на микросхеме LM3886
    7. Усилитель на микроcхеме LM3886(LM3876) в инвертирующем включение
    8. Улучшение линейности (и не только) усилителя на LM3886
    9. Усилитель мощности S-AUDIO ZD-50 (обсуждение)
    10. Усилитель на LM3886\LM1875 по схеме dekko
    11. Вопросы по LM3886 в режиме ИТУН
    12. кто собирал мауро?
    13. LM3886:Усилитель выходного дня Lynx - выбор операционников
    14. Разводка земли в усилителе на LM3886 с буферным каскадом.
    15. LM3886-FAQ
    16. LM3886 FAQ - ЧАСТО ЗАДАВАЕМЫЕ ВОПРОСЫ (alpha ver.0.1 16.03.07)
    17. SPICE МОДЕЛЬ для LM3886 для MULTISIM 8

    Последний раз редактировалось Konkere; 08.07.2011 в 14:18. Причина: Ссылки поправил

  2. #621
    Новичок
    Регистрация
    29.10.2004
    Сообщений
    11

    По умолчанию Re: LM3886, как её готовить и как её есть :)

    В печатке к итальянской схеме перекинул кондер с 3 ноги на 2.
    Satana99, Vidalgo прокомментируйте плз.
    p.s. кстати, если напряжение питания не +-32 а меньше, что надо в схеме поменять?
    Миниатюры Миниатюры Нажмите на изображение для увеличения. 

Название:	pcb.GIF 
Просмотров:	551 
Размер:	33.0 Кб 
ID:	3481  
    Вложения Вложения

  3. #622
    полный песец
    Регистрация
    02.03.2005
    Адрес
    Jerusalem
    Возраст
    61
    Сообщений
    1,054

    По умолчанию Re: LM3886, как её готовить и как её есть :)

    Alexf
    Ну ничего выглядит, только зачем GND2 отделил? Ведь придется перемычку паять. И сигнальная земля тоже получается гирляндой, через GND2.
    В дырку GND1 придет в таком виде 3 толстых провода - питатель нагрузка и перемычка к GND2. Нужны либо три дырки, либо ставить монтажный лепесток.
    Слаботочные сигнальные проводники такими жирными не стоит делать - труднее паять когда без маски плата, они близко получаются.

    Если питание на несколько вольт меньше то ничего не надо менять.

  4. #623
    Регистрация не подтверждена Аватар для Satana99
    Регистрация
    16.05.2005
    Сообщений
    285

    По умолчанию Re: LM3886, как её готовить и как её есть :)

    Vidalgo, какую перемычку? GND1- это вход силовой земли, GND2- слаботочной. Плату рисовал я, в расчете что "силовые" кондёры расположены на отдельной плате или шасси, и общяя точка земли около них. От неё берутся и земли на колонки.
    Alexf, мог бы и не заморачиваться переделывать. При необходимости кондёр лучше всего припоять прям на выводы ОУ.
    Пы.Сы.
    С ЛМ318 кондёр между выводами 2 и 6 не нужен. С ОПА627 и другими всё, что идёт к выводу 8 ОУ- не нужны. Наверное имеет смысл выкинуть электролит из ОООС и ноль на выходе усилителя установить стандартной балансировкой ОУ. Т.е. триммер 10к-100к между выводами 1 и 5, его движок на +12в.
    Последний раз редактировалось Satana99; 11.08.2005 в 01:22.

  5. #624
    Забанен (навсегда) Аватар для Ремонт-NIK
    Регистрация
    26.12.2004
    Адрес
    оттуда
    Возраст
    46
    Сообщений
    3,667

    По умолчанию Re: LM3886, как её готовить и как её есть :)

    Alexf,
    Дорожка идущая от 3 ножки LM318 ,должна быть максимально короткая.Располагать близко к ней выходные цепи ЛМ3886(дорожка от резистора 0.47 5W) неправильно.
    Резистор 1К\1W лучше переставить между OUT и GND1.

    Offтопик:
    А что. старая печатка не заработала?

  6. #625
    Старый знакомый Аватар для Константин123
    Регистрация
    04.03.2005
    Адрес
    Уфа
    Возраст
    38
    Сообщений
    724

    По умолчанию Re: LM3886, как её готовить и как её есть :)

    Люди добрые, скажите, как эта микруха звучит по сравнению с Сов усилами 1-й группы сложности .
    А если серьезно, то я купил за 250р Амфитон А1-01 - один канал дохлый, чинить не очень охота, вот и решил запихать вместо УМ платки с ЛМками. Радиаторы не очень большие - примерно 9*25см, с ребрами высотой 2-2,5см. Мощность транса не знаю, но усил 2*50Ватт был. Пока пытался починить УМ, поменял все электролитические кондеры - вроде кроме одного из УМ все живо (другой УМ работает неплохо, проверил им оба канала преда). Все платы, кроме УМ, хочу оставить - пред, выпрямитель, селектор, регулятор громкости, темброблок, защиту . Вот и думаю - а сработается ли все это с УМ на ЛМ3886? На холостом ходу питание выдает +-30В примерно (+-1В). Предохранитель на 1А 220В (типа макс потребляемая мощность в районе 200Ватт). Радиаторы соединены с корпусом (земля). Акустика 4Ом (Электроника 35АС-015). Если еще что интересует, спрашивайте. Схема усила есть. А то может лучше починить .

  7. #626
    Старый знакомый Аватар для Lincor
    Регистрация
    05.01.2004
    Адрес
    Москва. Новогиреево.
    Возраст
    39
    Сообщений
    794

    По умолчанию Re: LM3886, как её готовить и как её есть :)

    Проблем не будет, но микросхему придется от корпуса изолировать. Давай сейчас аккуратненько обмерь размер, установочные размеры (отверстия) и местя под транзисторы родного мощника с точностью до 0,5 мм и напиши сюда или на Lincor_nobox@inbox.ru , я тебе по быстренькому платку разведу. Если удачная получится - народу выложим. Сам откуда?

  8. #627
    Регистрация не подтверждена
    Регистрация
    14.01.2005
    Адрес
    Новосибирск
    Возраст
    37
    Сообщений
    542

    По умолчанию Re: LM3886, как её готовить и как её есть :)

    Константин123, Только диодный мост и конденсаторы по питанию замени тогда уж.

  9. #628
    Старый знакомый Аватар для Константин123
    Регистрация
    04.03.2005
    Адрес
    Уфа
    Возраст
    38
    Сообщений
    724

    По умолчанию Re: LM3886, как её готовить и как её есть :)

    Charlez, логично. Кондеры 10000Мкф*50В есть - 2шт, диоды советские на 10А (большие в мет корпусах) - навалом. Осталось спаять усилы на ЛМ и собрать все это . Кстати, не будет ли мешать штатная защита Амфитона (задержка подключения выхода)?

  10. #629
    Новичок
    Регистрация
    31.07.2005
    Сообщений
    60

    По умолчанию Re: LM3886, как её готовить и как её есть :)

    Народ!!!Подскажите пожалуйсто,чем отличаются схемы на LM3886 в
    неинвертирующем варианте,инвертирующем,инвертирующем с применением Т-образной обратной связи.Чем они отличаются относительно звука на низах(для саба).Спасибо.

  11. #630
    Регистрация не подтверждена Аватар для Satana99
    Регистрация
    16.05.2005
    Сообщений
    285

    По умолчанию Re: LM3886, как её готовить и как её есть :)

    Плата для "Итальянца" с OPA627.
    Миниатюры Миниатюры Нажмите на изображение для увеличения. 

Название:	3886-5.gif 
Просмотров:	609 
Размер:	16.2 Кб 
ID:	3516  

  12. #631
    Старый знакомый Аватар для Константин123
    Регистрация
    04.03.2005
    Адрес
    Уфа
    Возраст
    38
    Сообщений
    724

    По умолчанию Re: LM3886, как её готовить и как её есть :)

    А как ЛМ 3886 по сравнению с Одиссеем у-010 Советским. А то вот прикупил сабж в идеальном состоянии задешево. Стоит ли его переделывать?

  13. #632
    Забанен (навсегда) Аватар для Ремонт-NIK
    Регистрация
    26.12.2004
    Адрес
    оттуда
    Возраст
    46
    Сообщений
    3,667

    По умолчанию Re: LM3886, как её готовить и как её есть :)

    Цитата Сообщение от Charlez
    Все время паял все детали включенным паяльником, никогда никаких проблем небыло...

    Offтопик:
    Сродни игре в лотерею,такой номер проходит на ура, когда все халявное.Начнешь покупать,быстро отучишься.

    Цитата Сообщение от Константин123
    А как ЛМ 3886 по сравнению с Одиссеем у-010 Советским.

    Offтопик:
    Пролетает Одиссей.

  14. #633
    Частый гость
    Регистрация
    16.06.2004
    Адрес
    Обнинск
    Возраст
    46
    Сообщений
    445

    По умолчанию Re: LM3886, как её готовить и как её есть :)

    Ремонт-NIK

    Offтопик:

    Правильные паяльные станции решают проблему со статикой ? Я имею в виду развязывающие трансы по 220 В. Или статика на жале всёравно образуется и без заземления паяльника напрямую не обойтись ?

    И еще: Если прежде чем поднести паяльник к месту пайки прижать припой (олово), а потом уже паяльник. Куда пойдет заряд, в руку или на пайку ?



    Развожу потихоньку платку под Lynx выходного дня. Разведу, почитаю форум и переразвожу заново
    Вот пытался развести объвязку вокруг LM3886 так чтобы сильноточные проводники не маячили рядом со слаботочными. Если будет время не могли бы вы посмотреть имеются ли какие серьёзные косяки.
    Тут выложены оба варианта
    http://www.pavelobn.hotmail.ru/Lynx_VD/
    Pcb.lay и Pcb.gif как мне кажется неоптимальный вариант
    Pcb_Mk1.lay и Pcb_Mk1.gif исправленный вариат

    P.s. Исправлен только канал который на разводке без радиатора.

  15. #634
    Частый гость
    Регистрация
    16.06.2004
    Адрес
    Обнинск
    Возраст
    46
    Сообщений
    445

    По умолчанию Re: LM3886, как её готовить и как её есть :)

    Ремонт-NIK
    Я развожу платку для себя. Если кому понравится - на здоровье я её прятать не собираюсь Правлю я не для того чтобы угодить, а чтобы разводка правильная была.

    Я её сдесь и выложил. Просто выкладывать картинкой не имеет смысла. Очень большая. Делаю маленькую - ничего не разглядеть. Дорожки еще видно, а вот рисунок деталей исчезает.

    Вот даю прямые ссылки на картинки и сходники:
    http://www.pavelobn.hotmail.ru/Lynx_VD/Pcb.GIF Первоначальный вариант
    http://www.pavelobn.hotmail.ru/Lynx_VD/Pcb_Mk1.GIF Модернизированый в обоасти разводки обвески для LM
    Ну и исходники:
    http://www.pavelobn.hotmail.ru/Lynx_VD/Pcb.lay
    http://www.pavelobn.hotmail.ru/Lynx_VD/Pcb_Mk1.lay

    Если у кого есть замечания прошу высказываться

  16. #635
    Регистрация не подтверждена Аватар для Satana99
    Регистрация
    16.05.2005
    Сообщений
    285

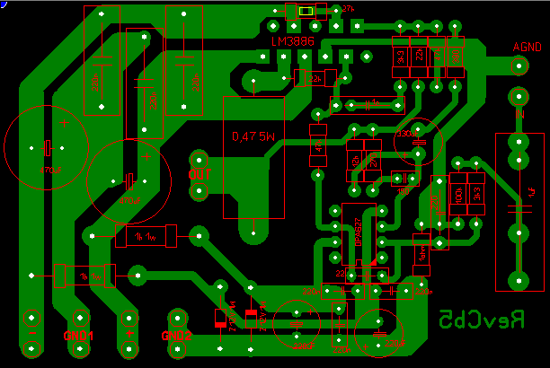
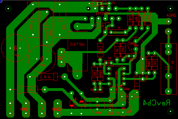
    По умолчанию Re: LM3886, как её готовить и как её есть :)

    Последний вариант платы для "оригинального Итальянца (с ЛМ318)". Скорее всего у меня это будет окончательный вариант. Плата расчитана на установку в силовые цепи лепестковых клемм 6,3Х0,8. В окончательном варианте я оставил кондёр 22пф между выв. 6 и 3 ОУ, а для повышения устойчивости снизил сопротивление R41(R42) с 270 до 15 Ом.
    Миниатюры Миниатюры Нажмите на изображение для увеличения. 

Название:	LM388X-Cb4.gif 
Просмотров:	1326 
Размер:	16.6 Кб 
ID:	3535  
    Последний раз редактировалось Satana99; 06.02.2007 в 21:27.

  17. #636
    полный песец
    Регистрация
    02.03.2005
    Адрес
    Jerusalem
    Возраст
    61
    Сообщений
    1,054

    По умолчанию Re: LM3886, как её готовить и как её есть :)

    Satana99
    может имеет смысл предусмотреть вместо 0,47ом место для двух одноомных на 3вт. Индуктивность поменьше будет, уже хорошо.
    Интересен также момент, будут ли отличия в звуке между платами в случаях когда выпрямитель с банками расположен на плате и отдельно.

  18. #637
    Старый знакомый
    Регистрация
    20.11.2003
    Адрес
    Йошкар-Ола
    Сообщений
    574

    По умолчанию Re: LM3886, как её готовить и как её есть :)

    Слушал недавно в инвертир включении. Правда моно, т.к. вторая колонка еще не собрана.
    Действительно басы какие-то интересные
    Питание: на кондерах в покое 30Вольт. Кондеры по 10000мкФ

  19. #638
    Частый гость Аватар для seacat
    Регистрация
    17.01.2005
    Адрес
    Украина.Одесса
    Возраст
    41
    Сообщений
    207

    По умолчанию Re: LM3886, как её готовить и как её есть :)

    Желающим собрать "усилитель выходного дня" посвящается:
    http://sc000.narod.ru/scLM3886Lynx/index.htm

  20. #639
    Старый знакомый
    Регистрация
    20.11.2003
    Адрес
    Йошкар-Ола
    Сообщений
    574

    По умолчанию Re: LM3886, как её готовить и как её есть :)

    И правда басы интересные. Мягкие и подчеркивание типа похрюкивание (кот мурчит или ящик резонирует).
    Может частота снизу ограничена. Но низких мягких и мощных басов нет

  21. #640
    Регистрация не подтверждена
    Регистрация
    27.04.2005
    Сообщений
    596

    По умолчанию Re: LM3886, как её готовить и как её есть :)

    Сегондя наконец выбрал время и собрал на "соплях" усь по дизайну Per-Andersa ,http://home.swipnet.se/~w-50719/hifi/qrp02/index.html
    Собрал в дизайне "двойной моноблок" два торроида каждый по 250 ватт ,16 диодов и тд и тп.

    Так как у меня дома кроме этого уся еще два,то есть с чем сравнить.
    Так вот первые впечатления такие, по бассам и "разрешению" он бьет два других усилка ,а вот по проработке средних частот уступает.Посему звук несколько "глухой". Правда во первых усь толком не прогрелся (живой не более 3 часов) ,а во вторых я планирую нацепить "гирлянды" из кондеров паралельно к основным банкам для улучшения середины.Сейчас басс доминирует,у меня в преде регулятор выставлен на -2,5дб для бассов.
    Придется собирать еще soft-start модуль ,пробки выбивает при включении торов в сеть.
    В дальнеишем все будет монтироваться в корпус от Technics SA-900 с его секси фронтом.
    Последний раз редактировалось Вольный Каменщик; 09.08.2008 в 11:25.

Страница 32 из 238 Первая ... 22303132333442 ... Последняя

Метки этой темы

Социальные закладки

Социальные закладки

Ваши права

  • Вы не можете создавать новые темы
  • Вы не можете отвечать в темах
  • Вы не можете прикреплять вложения
  • Вы не можете редактировать свои сообщения
  •