Страница 301 из 317 Первая ... 291299300301302303311 ... Последняя
Показано с 6,001 по 6,020 из 6324

Тема: DC-DC преобразователи напряжения (для авто)

  1. #1 Показать/скрыть первое сообщение.
    Новичок
    Автор темы
    Аватар для WARIOR
    Регистрация
    19.01.2005
    Сообщений
    66

    По умолчанию Re: Импульсные источники питания и преобразователи.

    Здравствуйте !

    Я решил возвратиться к статье "АВТО 400", а именно к ПН. Я заканчиваю сборку по той схеме и хотел спросить нет ли там каких-либо ошибок или недостатков, недочётов, неохото получать negative consequences. (Пытался связаться с автором, чтоб узнать у него - не получилось). Может кто-нибудь собитал подобный ПН ?
    Заранее огромное спасибо !
    https://www.vegalab.ru/index.php?opt...=184&Itemid=52
    Миниатюры Миниатюры Нажмите на изображение для увеличения. 

Название:	pic002-1.gif 
Просмотров:	37512 
Размер:	37.4 Кб 
ID:	19604  

  2. #6001
    Новичок
    Регистрация
    03.12.2007
    Адрес
    Рязань
    Сообщений
    90

    По умолчанию Re: DC-DC преобразователи напряжения (для авто)

    у них АЦП ЦАП 24 бит 96 кГц в нем есть еще ...я не особо силен в этом но ведь они зачем-то так сделали...И раздельная стабилизация по + и минусу

  3. #6002
    Завсегдатай Аватар для sousmanster
    Регистрация
    13.03.2008
    Адрес
    Ивано-Франковск
    Возраст
    43
    Сообщений
    2,968

    По умолчанию Re: Импульсные источники питания и преобразователи.

    Цитата Сообщение от drujok Посмотреть сообщение
    они зачем-то так сделали...
    Для рекламы
    Цитата Сообщение от WARIOR Посмотреть сообщение
    или недостатков
    Там нужно заменить транзисторы на IRF3205, 2 штук в плече достаточно, в крайнем случае 3.
    Да и резисторы R6 R7 для чего непонятно, можно выбросить
    Схема может и будет работать, но она сырая, не хватает элементов ОС, стабилизация хромает.

    ---------- Добавлено в 16:57 ---------- Предыдущее сообщение в 16:28 ----------

    Цитата Сообщение от drujok Посмотреть сообщение
    И раздельная стабилизация по + и минусу
    страница у них сыровата, ДСП даже фоток нет, и цен, я бы поостерегся у них брать.
    Вопрос в ценах, скорее всего это будет дико дорого. по цене какой-нить алпайн взять ИМХО.
    Последний раз редактировалось sousmanster; 11.11.2013 в 16:49.

  4. #6003
    http://akotov.narod.ru Аватар для Александр Котов
    Регистрация
    19.10.2004
    Адрес
    Ленобласть
    Возраст
    55
    Сообщений
    3,182

    По умолчанию Re: DC-DC преобразователи напряжения (для авто)

    Цитата Сообщение от AndreyBarbus Посмотреть сообщение
    Здравствуйте, ищу проверенную схему и ПП к ней преобразователя напряжения на ka3525a, помогите пожалуйста!
    http://akotov.narod.ru/autohifi.html

    Если есть проблема с открытием страничек - отрывайте "Яндекс-браузером". "Ucoz" что-то накосячил, "улучшил".

  5. #6004
    Новичок
    Регистрация
    22.05.2011
    Адрес
    Казахстан, Павлодар
    Возраст
    33
    Сообщений
    80

    По умолчанию Re: DC-DC преобразователи напряжения (для авто)

    Здравствуйте. Пишу год спустя, пришёл после армии, а саб тут меня ждёт. Собирал преобразователь https://forum.vegalab.ru/attachment....3&d=1350379266 . И вот возникла проблемка Стали ключи греться (раньше на любой громкости были чуть тёплые), на низах просидает, и транс шипит в такт низам при просадке. Такие дела, может подскажете в чём проблема преобразователь или усилитель?
    Спасибо

  6. #6005
    Частый гость
    Регистрация
    12.01.2005
    Адрес
    Украина, Киев
    Возраст
    36
    Сообщений
    328

    По умолчанию Re: DC-DC преобразователи напряжения (для авто)

    Всплыл вопрос, а какой усилитель?
    У меня была интересная ситуация, когда в машине от тряски отломалась одна ножка транзистора в усилителе Ускова. Тот транзистор отвечал что-то типа за термостабильность (точно уже не помню) и обязан быть прикреплен на один радиатор с выходным каскадом. Из-за этого у меня начали бешено греться ключи в ПН, правда не шипел он у меня. Ключи таки сгорели (от перегрева), но после подпайки той обломанной ноги и замены ключей - всё заработало.

  7. #6006
    Завсегдатай Аватар для sousmanster
    Регистрация
    13.03.2008
    Адрес
    Ивано-Франковск
    Возраст
    43
    Сообщений
    2,968

    По умолчанию Re: DC-DC преобразователи напряжения (для авто)

    Нужно проверить полевики ИП, диоды выпрямителя и драйверные транзисторы полевиков. Скорее всего работает только половина полумоста ИП

  8. #6007
    Новичок
    Регистрация
    22.05.2011
    Адрес
    Казахстан, Павлодар
    Возраст
    33
    Сообщений
    80

    По умолчанию Re: DC-DC преобразователи напряжения (для авто)

    Если честно пришёл с армии потерял интерес возиться с усилителем блин. Вроде взялся и опять забросил)) Не могу себя заставить что то делать, а музыку громко охото слушать. Усилитель Холтона у меня)

  9. #6008
    Завсегдатай Аватар для sousmanster
    Регистрация
    13.03.2008
    Адрес
    Ивано-Франковск
    Возраст
    43
    Сообщений
    2,968

    По умолчанию Re: DC-DC преобразователи напряжения (для авто)

    Ну тогда в магазин-за промышленным усилителем.

  10. #6009
    Завсегдатай Аватар для sousmanster
    Регистрация
    13.03.2008
    Адрес
    Ивано-Франковск
    Возраст
    43
    Сообщений
    2,968

    По умолчанию Re: DC-DC преобразователи напряжения (для авто)

    Что там красные каракули, у кого-то заработали? Собираю БП с защитой по току. Ищу схему по мотивам считывания тока с сопротивления ключа

  11. #6010
    Старый стал, ленивый Аватар для Starichok
    Регистрация
    02.05.2010
    Адрес
    Псков
    Возраст
    74
    Сообщений
    3,293

    По умолчанию Re: DC-DC преобразователи напряжения (для авто)

    плохо ищешь...
    здесь же, на первой странице
    Авто преобразователь на 500 ватт

    схема в первом же сообщении.
    Фарш невозможно провернуть назад,
    И мяса из котлет не восстановишь...

  12. #6011
    Завсегдатай Аватар для sousmanster
    Регистрация
    13.03.2008
    Адрес
    Ивано-Франковск
    Возраст
    43
    Сообщений
    2,968

    По умолчанию Re: DC-DC преобразователи напряжения (для авто)

    Спасибо.
    Вот, набросал плату БП 12/35В. посмотрите. Переживаю за слишком длинную цепь затвора правой пары транзисторов.
    Миниатюры Миниатюры Нажмите на изображение для увеличения. 

Название:	БП.GIF 
Просмотров:	845 
Размер:	39.4 Кб 
ID:	201563  

  13. #6012
    Старый стал, ленивый Аватар для Starichok
    Регистрация
    02.05.2010
    Адрес
    Псков
    Возраст
    74
    Сообщений
    3,293

    По умолчанию Re: DC-DC преобразователи напряжения (для авто)

    правые затворы - не единственная проблема.
    плохо то, что GND находится слишком далеко от истоков. и, к тому же, не симметрично. и до левой пары намного дальше, чем для правой.
    вот, к примеру, мой рисунок https://forum.vegalab.ru/attachment....4&d=1300032071 с полной симметрий силовой части.
    Фарш невозможно провернуть назад,
    И мяса из котлет не восстановишь...

  14. #6013
    Частый гость Аватар для Против TDA
    Регистрация
    23.02.2006
    Адрес
    Москва
    Возраст
    35
    Сообщений
    475

    По умолчанию Re: DC-DC преобразователи напряжения (для авто)

    А моё мнение - так все приемлемо в плате sousmanster для мощи порядка 500 ватт.
    Просто Саня ;)

  15. #6014
    Завсегдатай Аватар для sousmanster
    Регистрация
    13.03.2008
    Адрес
    Ивано-Франковск
    Возраст
    43
    Сообщений
    2,968

    По умолчанию Re: DC-DC преобразователи напряжения (для авто)

    спс, с небольшими изменениями буду пробовать собрать

    Starichok, ваша плата хороша, но у меня совсем мало места.

  16. #6015
    Старый стал, ленивый Аватар для Starichok
    Регистрация
    02.05.2010
    Адрес
    Псков
    Возраст
    74
    Сообщений
    3,293

    По умолчанию Re: DC-DC преобразователи напряжения (для авто)

    сочувствую...
    Фарш невозможно провернуть назад,
    И мяса из котлет не восстановишь...

  17. #6016
    Забанен (навсегда)
    Регистрация
    20.02.2011
    Адрес
    Владимир
    Возраст
    60
    Сообщений
    1,486

    По умолчанию Re: DC-DC преобразователи напряжения (для авто)

    Цитата Сообщение от sousmanster Посмотреть сообщение
    Переживаю за слишком длинную цепь затвора правой пары транзисторов.
    Может имеет смысл в связи с этим стабилитрончик на 15-18В между затвором и истоком поставить ?

  18. #6017
    Завсегдатай Аватар для sousmanster
    Регистрация
    13.03.2008
    Адрес
    Ивано-Франковск
    Возраст
    43
    Сообщений
    2,968

    По умолчанию Re: DC-DC преобразователи напряжения (для авто)

    прицеплю, спс

  19. #6018
    Завсегдатай Аватар для sousmanster
    Регистрация
    13.03.2008
    Адрес
    Ивано-Франковск
    Возраст
    43
    Сообщений
    2,968

    По умолчанию Re: DC-DC преобразователи напряжения (для авто)

    Собрал я этот пепелац
    Преобразователь на 2 парах IRF540z, других пока не было, на выходе 8 конденсаторов по 1500u. Напряжение хх 32В (два канала по +/-32В)
    Во время отстройки защиты сгорел один из транзисторов. Сгорел во время включения.
    Подозреваю, что из-за мягкого старта. Прицепил 2u с 5в TL494 на 4 ногу. На осциллографе было видно, как длительность импульса постепенно нарастает в течение секунды примерено.
    Может ли это связано с мягким стартом? Или искать в другом месте?
    Миниатюры Миниатюры Нажмите на изображение для увеличения. 

Название:	автоУМ.GIF 
Просмотров:	220 
Размер:	312.0 Кб 
ID:	203727  

  20. #6019
    Завсегдатай Аватар для Plex61
    Регистрация
    21.07.2010
    Адрес
    Красноярск
    Возраст
    64
    Сообщений
    1,521

    По умолчанию Re: DC-DC преобразователи напряжения (для авто)

    Цитата Сообщение от sousmanster Посмотреть сообщение
    Подозреваю, что из-за мягкого старта. Прицепил 2u с 5в TL494 на 4 ногу.
    без софтстарта сгорел бы ещё быстрее , гравицапа на выходе требует большой энергии и если всё в порядке я бы старт увеличил ещё, мгновенная мощность на ключах должна быть с явным перебором , ключ с общим Rdc 38мом конечно совсем непригоден для низковольтного пуша . Да так бы и схему глянуть , что там да как устроено.

  21. #6020
    Завсегдатай Аватар для sousmanster
    Регистрация
    13.03.2008
    Адрес
    Ивано-Франковск
    Возраст
    43
    Сообщений
    2,968

    По умолчанию Re: DC-DC преобразователи напряжения (для авто)

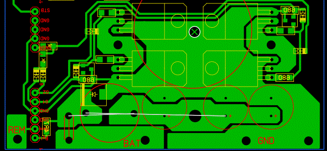
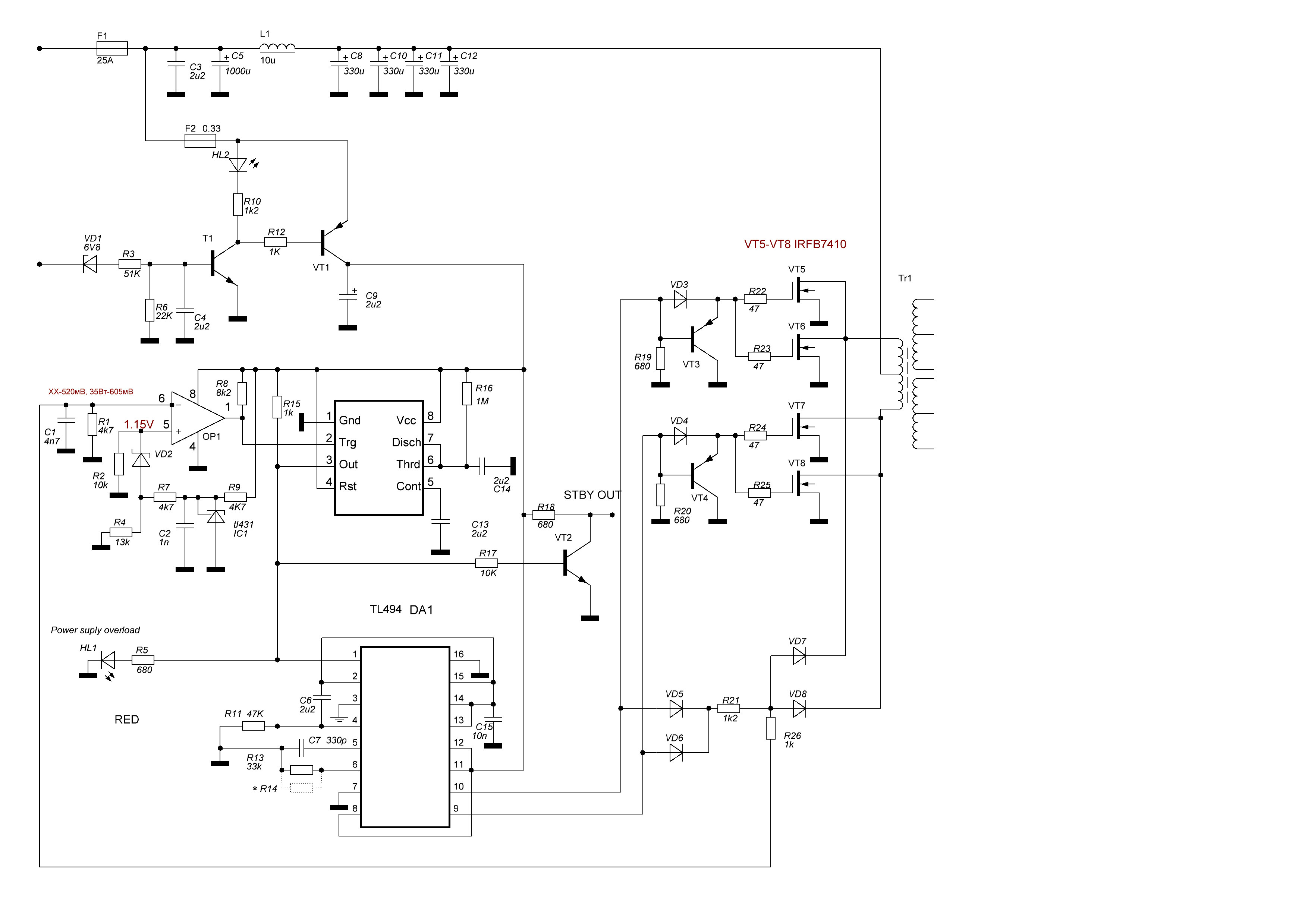
    Нашел транзисторы мощнее, IRFB4710 75A, 14mOhm, 110nQ. От прошлых транзисторов остались затворные резисторы 47 Ом. Может попробовать уменьшить?
    Миниатюры Миниатюры Нажмите на изображение для увеличения. 

Название:	схема.GIF 
Просмотров:	322 
Размер:	104.1 Кб 
ID:	203766   Нажмите на изображение для увеличения. 

Название:	240220141450.jpg 
Просмотров:	270 
Размер:	374.4 Кб 
ID:	203783  
    Последний раз редактировалось sousmanster; 24.02.2014 в 16:11.

Страница 301 из 317 Первая ... 291299300301302303311 ... Последняя

Социальные закладки

Социальные закладки

Ваши права

  • Вы не можете создавать новые темы
  • Вы не можете отвечать в темах
  • Вы не можете прикреплять вложения
  • Вы не можете редактировать свои сообщения
  •