Страница 3 из 8 Первая 12345 ... Последняя
Показано с 41 по 60 из 155

Тема: LM3886T x4 Параллельно-мостовая схема 200W

  1. #1 Показать/скрыть первое сообщение.
    Частый гость
    Автор темы

    Регистрация
    06.01.2008
    Адрес
    Днепропетровск, Украина
    Сообщений
    130

    По умолчанию LM3886T x4 Параллельно-мостовая схема 200W

    -Добрый день всем любителям громкого звука, хочу представить вам свою схему "LM3886T x4 Параллельно-мостовая схема". Я ее до конца еще не испытал потому что мощности у моего БП видать не хватает, меряю напряжения на питании когда усилок начинает захлебываться 15вольт Этого видать мало. Сначала были проблемы с фоном, но получилось практически устранить подбирая место для подключения питания и особенно земли, землю пришлось подключить в нескольких местах.

    -Опытные аудиофилы глянте пожалуйста мою электрическую и печатную плату (особенно печатную плату). Я вроде читал что нужно соблюдать топологию звезда для усилков. Можете ктонебуть по подробней растолковать куда и чего и зачем и какие я допустил ошибки в печатной плате своей.
    -И еще один вопросик про Mute я подключил все микросхемы параллельно это вобще можно делать? ну и конденсатор 1000 mF поставил резистор 10 к если 22к стоит начинает немного гудеть.

    Радиаторы от теристоров по 1200 кв. см 2 штуки, получается 600 кв. см на одну микросхему + кулер вполне достаточно. Только я без слюды их посадил, а это голяк! до первого попадания земли на радиатор гг


    Вот и прошло больше чем пол года с того момента когда я создал первый образец рабочий. На данный момент приобрел Тр тор 850 Вт в номинале, емкость фильтрующик кондеров 130000,0 мкФ. Заменил радиаторы на 4шт от Атлона +3400 предварительно удалив фрезерным станком лишние части))). Плату переделал, сделав все по схеме звезда, удалось практически избавиться от фона. Осталось дело за управлением и защитой АС...

    -схема и печатная плата в OrCAD лежит чуть ниже)))

    НАЧИНАЯ С 5 ФОТКИ УЖЕ ГОТОВЫЙ ПРОЭКТ(прошол год с момента когда это все началось))))


    Вот СХЕМА управления+программа + прошивка для усилителя PIC16F874A и PIC16F887
    Миниатюры Миниатюры Нажмите на изображение для увеличения. 

Название:	DSC00753.JPG 
Просмотров:	2574 
Размер:	211.5 Кб 
ID:	25484   Нажмите на изображение для увеличения. 

Название:	DSC00754.JPG 
Просмотров:	2022 
Размер:	236.7 Кб 
ID:	25485   Нажмите на изображение для увеличения. 

Название:	Печатная плата.JPG 
Просмотров:	2382 
Размер:	238.3 Кб 
ID:	25486   Нажмите на изображение для увеличения. 

Название:	Схема.JPG 
Просмотров:	3296 
Размер:	262.1 Кб 
ID:	25487  

    Нажмите на изображение для увеличения. 

Название:	DSC00692.JPG 
Просмотров:	1335 
Размер:	188.2 Кб 
ID:	53527   Нажмите на изображение для увеличения. 

Название:	DSC00647.JPG 
Просмотров:	1014 
Размер:	221.3 Кб 
ID:	53528   Нажмите на изображение для увеличения. 

Название:	DSC00702.JPG 
Просмотров:	1120 
Размер:	210.8 Кб 
ID:	53529   Нажмите на изображение для увеличения. 

Название:	DSC00698.JPG 
Просмотров:	1294 
Размер:	256.7 Кб 
ID:	53530  

    Нажмите на изображение для увеличения. 

Название:	DSC00700.JPG 
Просмотров:	1038 
Размер:	237.3 Кб 
ID:	53531  
    Вложения Вложения
    Последний раз редактировалось Plutishka; 03.10.2009 в 20:17. Причина: непрошло и пол года

  2. #41
    Завсегдатай Аватар для GoFrenDiy™
    Регистрация
    01.06.2004
    Адрес
    Некрасовский
    Возраст
    43
    Сообщений
    1,491

    По умолчанию Re: LM3886T x4 Параллельно-мостовая схема 200W

    Plutishka, ну будет у тебя где-то +-32В после выпряпителя. Возьмешь тор с запасом по мощи - проседать будет несильно. Я уже писал: при питании +-32В, примерно 500-550Вт БП, на 4 ома подобная мосто-параллельная схема выдавала 380Вт, а если быть точным - 55В амплитуды на выходе.
    Бери +-24В транс и мощей примерно 600Вт, ну или чтобы выдавал 12-13А, и цепляй на них 2 канала... 200Вт на канал должны быть на выходе усилков!!!

  3. #42
    Старый знакомый Аватар для RAVe
    Регистрация
    28.10.2004
    Адрес
    Сочи, Москва
    Возраст
    52
    Сообщений
    545

    По умолчанию Re: LM3886T x4 Параллельно-мостовая схема 200W

    Plutishka, про транс. питание после кондеров будет где-то 24*1.41, в идеале, ну и еще минус падение на диодах. так что думаю хватит тебе....
    foobar2000, PCM1793, Lm3886 (Mauro), MVV, Lm 1876, Акулиничев с гл. ООС, SE 6Н9C EL34, TA2024

  4. #43
    Частый гость
    Автор темы

    Регистрация
    06.01.2008
    Адрес
    Днепропетровск, Украина
    Сообщений
    130

    По умолчанию Re: LM3886T x4 Параллельно-мостовая схема 200W

    думал думал, заказал сибе трансформатор на 2*28В (что бы не сибе и невам гг ) и ток вторичной обмоток 2*15А думаю на два канала хватит с готовой 850 В*А Буду теперь ждать))) 2неделт будут мотать

  5. #44
    Завсегдатай Аватар для Nick
    Регистрация
    28.03.2005
    Адрес
    NY, USA
    Возраст
    48
    Сообщений
    3,606

    По умолчанию Re: LM3886T x4 Параллельно-мостовая схема 200W

    Цитата Сообщение от Plutishka Посмотреть сообщение
    думал думал, заказал сибе трансформатор на 2*28В
    Зря, если у вас 4омная нагрузка, должно было хватить 2х22В для 8омной 2х24В.
    +/-38В многовато.
    Истина где-то там...

  6. #45
    Частый гость
    Регистрация
    01.11.2005
    Адрес
    г. Ижевск
    Сообщений
    241

    По умолчанию Re: LM3886T x4 Параллельно-мостовая схема 200W

    это ж как так работой усилителя спалить трансформатор!!!! жесть.
    Plutishka, может у тебя усилитель накрылся и в итоге КЗ по питанию?

  7. #46
    Частый гость
    Автор темы

    Регистрация
    06.01.2008
    Адрес
    Днепропетровск, Украина
    Сообщений
    130

    По умолчанию Re: LM3886T x4 Параллельно-мостовая схема 200W

    не с усилком все впорядке)))

  8. #47
    Частый гость
    Автор темы

    Регистрация
    06.01.2008
    Адрес
    Днепропетровск, Украина
    Сообщений
    130

    По умолчанию Re: LM3886T x4 Параллельно-мостовая схема 200W

    Сегодня привезли мне красавца на 850 ватт))))))Засраниц вести почти 5кг))) размеры 170мм на 75мм)))
    Подключил все работало на полной мощности, потом в первичной предохранитель клацнул и все, менял предохранители все рано сгорают интересно что могло здохнуть? все на вид целое микросхемы не взрывались. Тестером мерял сопротивление между землей и "+" и "-" сопротивление высокое??? т.е. замыкания нету. Что могло выйти из стороя?Конденсатор фильтруюший?
    Миниатюры Миниатюры Нажмите на изображение для увеличения. 

Название:	DSC00087.JPG 
Просмотров:	688 
Размер:	159.3 Кб 
ID:	26960   Нажмите на изображение для увеличения. 

Название:	DSC00088.JPG 
Просмотров:	817 
Размер:	187.0 Кб 
ID:	26961  

  9. #48
    Частый гость
    Автор темы

    Регистрация
    06.01.2008
    Адрес
    Днепропетровск, Украина
    Сообщений
    130

    По умолчанию Re: LM3886T x4 Параллельно-мостовая схема 200W

    все понятно у такого трансформатора начальный пусковой ток большой((( поствил 2 по 4а предохранители стало все нормально.Поже сделаю опыты над усилителем, поделюсь впечатлениями

    Добавлено через 3 часа 46 минут
    УРААААА!!! Получил 200ватт
    Последний раз редактировалось Plutishka; 09.02.2008 в 17:11. Причина: Добавлено сообщение

  10. #49
    Завсегдатай Аватар для GoFrenDiy™
    Регистрация
    01.06.2004
    Адрес
    Некрасовский
    Возраст
    43
    Сообщений
    1,491

    По умолчанию Re: LM3886T x4 Параллельно-мостовая схема 200W

    Plutishka, ЗАЧОТНЫЙ ТОРИК!!!! Поделись секретом цены и местом приобритения

  11. #50
    Частый гость
    Автор темы

    Регистрация
    06.01.2008
    Адрес
    Днепропетровск, Украина
    Сообщений
    130

    По умолчанию Re: LM3886T x4 Параллельно-мостовая схема 200W

    75 баксов, с житомира заказывал tornadonado, 500 км от меня(днепр)

    вот их сайт http://www.mitral2003.ukrbiz.net/pics.html
    Последний раз редактировалось Plutishka; 09.02.2008 в 21:51.

  12. #51
    Был...

    Регистрация
    24.02.2007
    Адрес
    Lithuania, aka Литва (не путать с Латвия)
    Возраст
    57
    Сообщений
    941

    По умолчанию Re: LM3886T x4 Параллельно-мостовая схема 200W

    Я тут давно над этим думаю, эквивалент нагрузки. А что насчёт трансформатора? Ведь на 50Гц. должно быть нормальная нагрузка. Или индуктивность подведет? Вот такой тупой вопрос.

  13. #52
    Частый гость
    Автор темы

    Регистрация
    06.01.2008
    Адрес
    Днепропетровск, Украина
    Сообщений
    130

    По умолчанию Re: LM3886T x4 Параллельно-мостовая схема 200W

    трансформатор дороговато обойдется гг

  14. #53
    Был...

    Регистрация
    24.02.2007
    Адрес
    Lithuania, aka Литва (не путать с Латвия)
    Возраст
    57
    Сообщений
    941

    По умолчанию Re: LM3886T x4 Параллельно-мостовая схема 200W

    Цитата Сообщение от Plutishka Посмотреть сообщение
    трансформатор дороговато обойдется гг
    Так ведь таких трансов, с подходящим сопротивлением у каждого, думаю не один валяется. Вот не будет ли кирдык усилителю?

  15. #54
    Частый гость
    Автор темы

    Регистрация
    06.01.2008
    Адрес
    Днепропетровск, Украина
    Сообщений
    130

    По умолчанию Re: LM3886T x4 Параллельно-мостовая схема 200W

    Купил 4 кулера термалтейк по 7 баксов за штуку, отдал в мастерскую что бы уши срезали у радиаторов фрезерным станком. Надеюсь площади для 2х элемок хватит 1000см кв..Хочу прецепить 2 микрухи на один радиатор через слюду....жду радиаторы)))

  16. #55
    Частый гость
    Автор темы

    Регистрация
    06.01.2008
    Адрес
    Днепропетровск, Украина
    Сообщений
    130

    По умолчанию Re: LM3886T x4 Параллельно-мостовая схема 200W

    Вот такая байда получилась, версия номер 2!(фото ниже)
    Все красиво, только одно но начинает слегка похрипывать и греются микросхемы U3 и U4 достаточно сильно в отличии от U1 и U2(ЛМ3886Т).
    Вот даже незнаю из-за чего, может из-затогто что я вместо 215к взял 220к вместо 21,5 взял 22к, вместо 205 взял 200к и 20,5 взял 20к, вместо 2,21мома взял 2,2мома.Диоды D1-D8 заменил на кд522.
    я так понимаю какая-то ассиметрия , в чем же может быть дело подскажите?
    Миниатюры Миниатюры Нажмите на изображение для увеличения. 

Название:	DSC00273.JPG 
Просмотров:	760 
Размер:	210.3 Кб 
ID:	29224   Нажмите на изображение для увеличения. 

Название:	DSC00274.JPG 
Просмотров:	473 
Размер:	253.2 Кб 
ID:	29225  

  17. #56

    По умолчанию Re: LM3886T x4 Параллельно-мостовая схема 200W

    Дааа........ 3 месяца на усилок угрохать... я бы столько не смог)))
    Блин! Реально заинтересовал вариант! ... ввиду того, что, например для "рассыпухи" транзисторы попарно подобрать (да и вообще найти у нас) трудно, а остальное всё оносительно дорого...

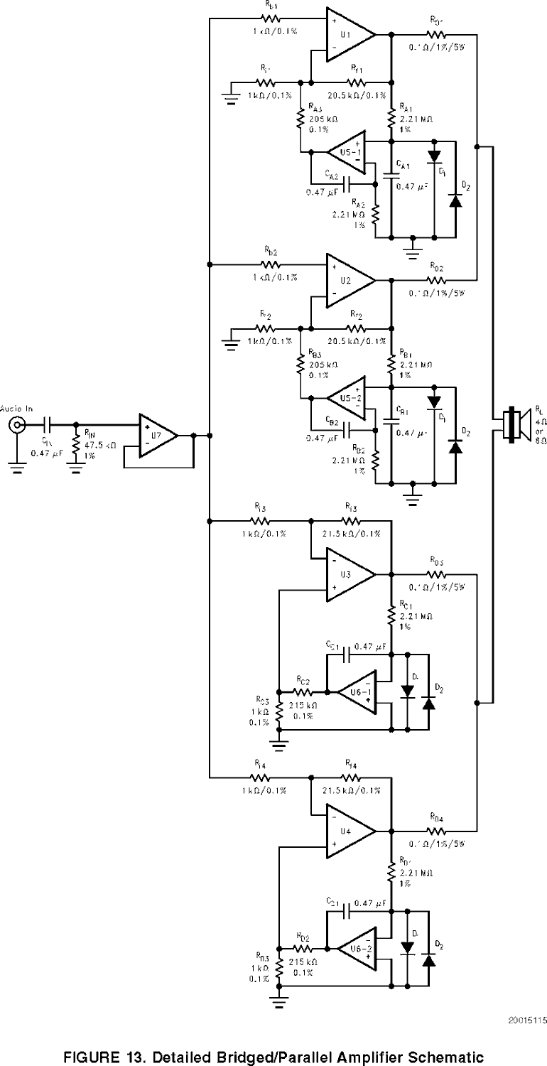
    А откуда схема? Там приводятся характеристики данного увеселителя при таком включении микросхем?

    З.Ы. Plutishka, почём у вас в Днепре эти LM-ки? (кстати, майжэ сусиды, я с Кривбасса

  18. #57
    Частый гость Аватар для sw_filja
    Регистрация
    05.10.2007
    Адрес
    Подольск, МО
    Возраст
    46
    Сообщений
    258

    По умолчанию Re: LM3886T x4 Параллельно-мостовая схема 200W

    Цитата Сообщение от Smolyaninov Посмотреть сообщение
    Реально заинтересовал
    соберите лучше это тогда...
    Посредственный учитель рассказывает, хороший учитель объясняет,замечательный учитель показывает, гениальный учитель вдохновляет.

  19. #58
    Частый гость
    Автор темы

    Регистрация
    06.01.2008
    Адрес
    Днепропетровск, Украина
    Сообщений
    130

    По умолчанию Re: LM3886T x4 Параллельно-мостовая схема 200W

    Smolyaninov, у нас в днепре lm3886 по 30 грн и по 9 грн опереционики, схему я взял фирменую

  20. #59
    Частый гость Аватар для sw_filja
    Регистрация
    05.10.2007
    Адрес
    Подольск, МО
    Возраст
    46
    Сообщений
    258

    По умолчанию Re: LM3886T x4 Параллельно-мостовая схема 200W

    Цитата Сообщение от Plutishka Посмотреть сообщение
    в чем же может быть дело
    U6A, U6B правильно включены? (Сравните с даташитной) Кажися, они Вам ноль не стабилизируют, а дестабилизируют.
    Миниатюры Миниатюры Нажмите на изображение для увеличения. 

Название:	AN-1192-Overture-Solutions_Page_12.gif 
Просмотров:	641 
Размер:	28.6 Кб 
ID:	29845  
    Последний раз редактировалось sw_filja; 16.04.2008 в 16:24.
    Посредственный учитель рассказывает, хороший учитель объясняет,замечательный учитель показывает, гениальный учитель вдохновляет.

  21. #60
    Частый гость
    Автор темы

    Регистрация
    06.01.2008
    Адрес
    Днепропетровск, Украина
    Сообщений
    130

    По умолчанию Re: LM3886T x4 Параллельно-мостовая схема 200W

    sw_filja, а это я уже давно исправил))), все дело было в земле я поэксперементировал и в нескольких местал проводом землю соеделил, хотя в самой печатной плате эти земли тоже соеденнины.....короче какое-то чудо!

Страница 3 из 8 Первая 12345 ... Последняя

Социальные закладки

Социальные закладки

Ваши права

  • Вы не можете создавать новые темы
  • Вы не можете отвечать в темах
  • Вы не можете прикреплять вложения
  • Вы не можете редактировать свои сообщения
  •