Страница 216 из 227 Первая ... 206214215216217218226 ... Последняя
Показано с 4,301 по 4,320 из 4525

Тема: Усилители на STK

  1. #1 Показать/скрыть первое сообщение.
    https://dzen.ru/sivolobov
    Автор темы
    Аватар для Black_Panther
    Регистрация
    07.06.2004
    Адрес
    Москва, Бибирево.
    Возраст
    46
    Сообщений
    2,397

    По умолчанию Усилители на STK

    В данной теме будем обсуждать все, что связано с STK.

    Для начала вводная - это не микросхема, это гибридная интегральная схема. Толстоплёночная. Конских размеров.

    Since 1970, SANYO has offered the STK series of IMST hybrid ICs for audio power amplifiers onto the market, and the reliability and performance of these ICs have won a high market share for the company.

    Снятые с производства ИМС можно посмотреть тут:
    alldatasheet.com

    Официально STK производились Sanyo, есть непроверенные лично мной источники, уверяющие, что их также выпускала SanKen. STK серия с надписями Technics, Yamaha, Kenwood, Strasser, Ulvac и прочих брендов - это тоже Sanyo, но OEM.

    В данный момент Sanyo Semiconductors перешла под крыло Panasonic, затем последняя отфутболила всё это к ONSEMI, которой выпускаются самые свежие серии: 433-ххх (стерео и многоканальные) и 404-ххх (моно).


    Возьмите за правило: сначала почитали эту ветку, хотя бы первый пост, потом побежали покупать какую-либо STK. В противном случае велик риск нарваться на новодел (неоригинал) или махровую подделку, особенно если покупаете старые популярные серии ИМС, снятые с производства!
    Проектировать новое устройство на ИМС 3-значных, 4-значных и заказных серий можно только в том случае, если на руках уже имеется заведомо работоспособный оригинал.


    И еще: без фото или возможности повертеть в руках при заказе через интернет или по телефону рискуете купить подделку. Не уверены полностью в оригинальности - не покупайте, откажитесь, если нету фото - попросите сказать что написано в верхнем правом углу морды и нет ли яркой однотонной "зелени" в щели между выводов и какого цвета спинка и цвет надписи на ней.

    Как различать оригинал , новодел и подделку:
    Вкратце: ярко-синяя или ярко-зеленая надпись на спинке и серия на морде имеет буквы ET = НЕ БРАТЬ!

    В щели между выводов видно ДВА цвета: плата и маска. Подложка приклеена к радиатору ровно и надписи на подложке (спинка микры) не яркие. Могут быть как бы стершиеся или недопечатанные. Это нормально.
    Щель - это пространство откуда
    ноги (выводы) растут где видно крепление начала выводов к плате интегральной схемы. У старых серий эта щель может быть залита компаундом, похожим на стекло. По ссылке ниже - то самое место:
    https://forum.vegalab.ru/attachment....7&d=1266525585


    Видите текстуру корпуса? Блики, шероховатости - у оригиналов обычно есть.
    https://forum.vegalab.ru/attachment....2&d=1266525017

    Вот такая надпись сзади, как бы стершаяся местами:

    https://forum.vegalab.ru/attachment....3&d=1266525026


    В щели видно сплошную яркую зелень, серия написана с ЕТ: 0AET, 5BET, 2GET, 2LET и т.п., надписи на спинке яркие или легко стираются - АХТУНГ! Перед нами - новодел - неоригинал. Скажем так - работать в номинальном режиме оно будет (50\50, лотерея), звучание же, как у оригинала совершенно не гарантируется.

    Однотонный маслянисто-чёрный цвет морды и яркая синяя надпись на спинке - подделка.


    Как опознать конкретный лютый махровый винтаж:

    https://forum.vegalab.ru/attachment....6&d=1266524167
    Смотрите на STK043.

    https://forum.vegalab.ru/attachment....0&d=1266526095

    Надписи нанесены краской, которую легко смыть или соскрести даже ногтем. Корпус обычно черного маслянистого цвета, как уголь, шероховатый.


    Огромная подборка материалов, включающая информацию о местах приобретения, отличий оригиналов от подделок,редких и "заказных" ОЕМ-ИМС STK серии, фото, ссылки на даташиты и рисунки плат находится в этой ветке, если не полениться ее прочесть.Тут есть 99% ответов на вопросы по STK.

    На сегодняшний момент можно использовать современные серии:

    Одноканальная: STK404-xxx (404-050, 404-070, 404-090, 404-100, 404-120, 404-130, 404-140).
    Двухканальные и многоканальные: STK433-xxx. Подделок не встречал, сведений о таковых нет.
    Важно! 433 серия в непривычном сером корпусе с выштамповкой и надписью Sanyo, вот такая:

    https://forum.vegalab.ru/attachment....4&d=1266525129

    (ширина корпуса и количество ножек варьируется!)

    По статистике, исходя из наблюдения оптимальное соотношение стоимость\мощность согласно efind.ru и прайсам Митинского радиорынка имеют STK404-130, STK404-140
    Введите в строке поиска STK404 и найдете ее фото внутри и снаружи, где купить платы под нее и ее саму,рисунки плат, особенности и обсуждение.
    Также можно купить, по крайней мере, в Москве, самую мощную на данный момент ИМС из линейки 404-ххх: STK404-140. Она продается (напишу позже, забыл номер места), это находится на Митинском радиорынке. Там же можно купить и 404-130. 404-130 также есть на Митинском радиорынке в www.winner-s.ru ,побродив хорошо по рынку можете хоть всю коллекцию 404 серии собрать и сидеть на нее любоваться.

    Если радиорынок или Москва от Вас далеко, поищите, где купить STK вот на этом ресурсе:
    www.efind.ru


    Кроме того, вот список официальных дистрибьюторов On Semiconductors:
    http://www.onsemi.ru.com/PowerSolutions/locateSalesSupport.do

    даташиты на 404 и 433 серию на сайте On Semiconductors:

    http://www.onsemi.ru.com/PowerSolutions/search.do?query=stk4&tabbed=Y&clearFilters=Y&searchType=others&perPage=100

    Прикрепляю файлы:
    Статья по сборке уся на серии 41хх...42хх - stereo18.rar
    Указаны нюансы, как подпаивать регулятор, немного про земли и источник питания и прочее.

    Добавляю старый материал "В питании - сила!" с источником питания для усилителей.

    Эволюция плат моей разработки:

    (в ближайшее время, со схемами и рисунками)

    Все коммерческие вопросы строго в личку.

    апдейт дополню скоро: где купить в Москве 404 и 433 серии выгодней и заведомо аутентичные. А также: причешу галерею, чтобы влезли рисунки плат и схемы с пояснениями.

    ДА, 404-140 В МОСКВЕ НИГДЕ НЕТ В НАЛИЧИИ, САМ ИЩУ.
    Миниатюры Миниатюры Нажмите на изображение для увеличения. 

Название:	STK043 and STK404-070.JPG 
Просмотров:	25544 
Размер:	48.9 Кб 
ID:	77326   Нажмите на изображение для увеличения. 

Название:	STK459_vintage_top.jpg 
Просмотров:	20465 
Размер:	547.3 Кб 
ID:	77332   Нажмите на изображение для увеличения. 

Название:	STK459_vintage_rear.jpg 
Просмотров:	19455 
Размер:	573.9 Кб 
ID:	77333   Нажмите на изображение для увеличения. 

Название:	STK433-070_original.JPG 
Просмотров:	21706 
Размер:	194.8 Кб 
ID:	77334  

    Нажмите на изображение для увеличения. 

Название:	STK1050_vintage_original.JPG 
Просмотров:	15018 
Размер:	263.2 Кб 
ID:	77335   Нажмите на изображение для увеличения. 

Название:	STK404-070_original_ TOP.JPG 
Просмотров:	21301 
Размер:	76.4 Кб 
ID:	77337   Нажмите на изображение для увеличения. 

Название:	STK404-070_original_ REAR.JPG 
Просмотров:	6397 
Размер:	107.5 Кб 
ID:	77338   Нажмите на изображение для увеличения. 

Название:	STK404-070_original_ inside.JPG 
Просмотров:	13333 
Размер:	240.7 Кб 
ID:	77339  

    Нажмите на изображение для увеличения. 

Название:	STK090 - древняя огромная лютая экзотика_естественно_оригинал.jpg 
Просмотров:	17623 
Размер:	56.5 Кб 
ID:	77340   Нажмите на изображение для увеличения. 

Название:	Чип и Дип отжёг_кстати_на фото_все_микры_оригиальные.JPG 
Просмотров:	7828 
Размер:	69.9 Кб 
ID:	77341   Нажмите на изображение для увеличения. 

Название:	STK4132_original.JPG 
Просмотров:	6463 
Размер:	490.1 Кб 
ID:	77342   Нажмите на изображение для увеличения. 

Название:	STK4152_original.JPG 
Просмотров:	17273 
Размер:	261.9 Кб 
ID:	77343  

    Нажмите на изображение для увеличения. 

Название:	STK4152-II_original_top and inside.jpg 
Просмотров:	12034 
Размер:	286.8 Кб 
ID:	77344   Нажмите на изображение для увеличения. 

Название:	Series_mark.jpg 
Просмотров:	8349 
Размер:	72.6 Кб 
ID:	77345  
    Вложения Вложения
    Последний раз редактировалось Black_Panther; 21.06.2016 в 01:58. Причина: Апдейты!
    Моя религия:
    Люблю комфортное, окрашенное приятное звучание.
    STK и дискрет.
    No IRF, no TDA, no class D\T\H.
    DC Servo - must die.
    Мостовой УНЧ - suxx.
    Трансформатора и радиатора много не бывает.
    Импульсные БП - от лукавого.
    За нулями в Кг не гонюсь.

  2. #4301
    Зарегистрировался
    Регистрация
    28.11.2021
    Сообщений
    4

    По умолчанию Re: Усилители на STK

    Цитата Сообщение от Odesskin Посмотреть сообщение
    Avilin,
    Проблема в том что фронт и тыл разделены на отдельные сборки. Тут два пути...или перевести сигнал с левого фронта на сборку с правым фронтом, а тыл правый на рабочий канал левого фронта и подключить последовательно тыл на один рабочий канал что бы хоть в моно , но играло.
    Или снова же перевести весь фронт на одну сборку и на тыл подкинуть кит на стк или что то на тда
    Разделили каналы они для того то бы сборки не сильно грелись я так полагаю.
    Неа, я же кусок схемы приложил. Одна двухканальная STK работает на тыл и фронт. У меня вот "полетел" левый тыл, эта же STK отвечает за левый фронт. У меня есть в ресивере канал "центр", который не используется. На одноканальной STK404-130 сделан. Комната небольшая, не нужен в ней центр. В крайнем случае перекину испорченный левый тыл на канал центра. Из-за этого спросил, как можно испорченный канал полностью отключить (по питанию как бы)
    Последний раз редактировалось Avilin; 01.12.2021 в 08:37.

  3. #4302

    По умолчанию Re: Усилители на STK

    Цитата Сообщение от Avilin Посмотреть сообщение
    Неа, я же кусок схемы приложил. Одна двухканальная STK работает на тыл и фронт. У меня вот "полетел" левый тыл, эта же STK отвечает за левый фронт. У меня есть в ресивере канал "центр", который не используется. На одноканальной STK404-130 сделан. Комната небольшая, не нужен в ней центр. В крайнем случае перекину испорченный левый тыл на канал центра. Из-за этого спросил, как можно испорченный канал полностью отключить (по питанию как бы)
    Я же вам и ответил в чем и есть проблема) отключить по питанию не выйдет, если только разобрать крышку стк и оторвать питающие проводники от транзистора. Именно по причине что фронт на этой же стк то и есть проблема)
    Как минимум можно отрезать дорожку защиты с выхода убитого канала и просто про него забыть.

  4. #4303
    Зарегистрировался
    Регистрация
    28.11.2021
    Сообщений
    4

    По умолчанию Re: Усилители на STK

    Цитата Сообщение от Odesskin Посмотреть сообщение
    Я же вам и ответил в чем и есть проблема) отключить по питанию не выйдет, если только разобрать крышку стк и оторвать питающие проводники от транзистора. Именно по причине что фронт на этой же стк то и есть проблема)
    Как минимум можно отрезать дорожку защиты с выхода убитого канала и просто про него забыть.
    Спасибо большое! Попробовал заказать STK430 в PL-1 (насколько я понял, это павильон на московском радиорынке), посылка уже почти доехала. Выбор остановил на них из-за положительных отзывов тех, кто уже такое покупал, и из-за того, что у них эти STK уже есть в наличии, то есть не будут для меня заказывать из Китая непонятно у кого. Ни от чего это не страхует, конечно. Ну подумал, что полутора тысячами готов рискнуть. Посмотрю, что там какого качества пришло. Если не будет работоспособно, то как-то так по вашему совету и сделаю
    Последний раз редактировалось Avilin; 02.12.2021 в 06:52.

  5. #4304
    Новичок
    Регистрация
    21.02.2018
    Сообщений
    26

    По умолчанию Re: Усилители на STK

    Подскажите, собрал усилитель stk4241v по даташитовской схеме, на сколько поставить переменный резистор на вход

  6. #4305

    По умолчанию Re: Усилители на STK

    Цитата Сообщение от indikar Посмотреть сообщение
    Подскажите, собрал усилитель stk4241v по даташитовской схеме, на сколько поставить переменный резистор на вход
    50k

  7. #4306
    Зарегистрировался
    Регистрация
    28.11.2021
    Сообщений
    4

    По умолчанию Re: Усилители на STK

    Вот, что мне по заказу прислали. Я не специалист и по виду от оригинала не могу отличить. На место установить ещё не пробовал
    Нажмите на изображение для увеличения. 

Название:	1638921642790.jpg 
Просмотров:	234 
Размер:	892.3 Кб 
ID:	411162
    Последний раз редактировалось Avilin; 08.12.2021 в 04:34.

  8. #4307
    Новичок
    Регистрация
    25.08.2005
    Адрес
    Красноярск
    Сообщений
    71

    По умолчанию Re: Усилители на STK

    Доброго времени!
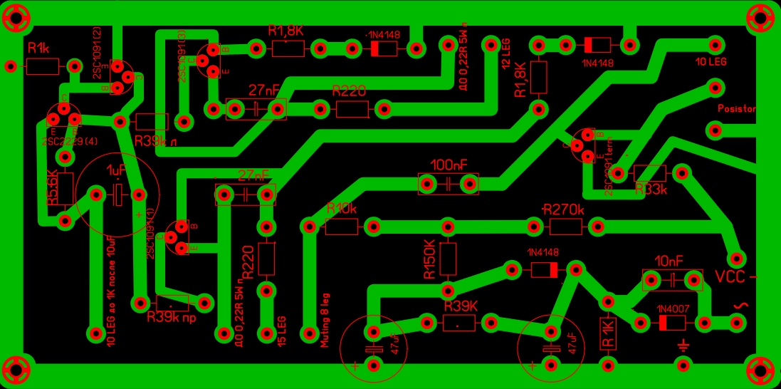
    Тоже скину свой вариант печатной платы для STK4182 II в Sprint Layout, с защитой от короткого замыкания по схеме из даташита - вдруг кому будет полезно. И плату выпрямителя к ней.

    Проверено на одном экземпляре - работает (и усилитель, и защита от к.з.). Вместе с трансформатором ТПП-280 собранный усилитель успешно работает у моего знакомого с акустикой 25АС-109, 8 Ом.
    Миниатюры Миниатюры Нажмите на изображение для увеличения. 

Название:	Фото1062.jpg 
Просмотров:	202 
Размер:	409.7 Кб 
ID:	411548   Нажмите на изображение для увеличения. 

Название:	Фото1068.jpg 
Просмотров:	177 
Размер:	534.1 Кб 
ID:	411549   Нажмите на изображение для увеличения. 

Название:	Фото0997.jpg 
Просмотров:	157 
Размер:	488.8 Кб 
ID:	411550  
    Вложения Вложения

  9. #4308

    По умолчанию Re: Усилители на STK

    Цитата Сообщение от wolfram Посмотреть сообщение
    Доброго времени!
    Тоже скину свой вариант печатной платы для STK4182 II в Sprint Layout, с защитой от короткого замыкания по схеме из даташита - вдруг кому будет полезно. И плату выпрямителя к ней.

    Проверено на одном экземпляре - работает (и усилитель, и защита от к.з.). Вместе с трансформатором ТПП-280 собранный усилитель успешно работает у моего знакомого с акустикой 25АС-109, 8 Ом.
    И как ведет себя защита? проверяли ?
    Мой уже трудится во всю) из защиты только АС, и пару предохранителей на трансы
    Работает как часы , а главное никакого фона, просто тишина даже с синезубом (многие жалуются на фон в 41хх серии)
    Плата селектора на реле и кнопка без фиксации на cd4013 если надо могу накинуть схема(у меня голове) и печатку
    Все собрано на базе ресивера 5.1 юниверсум вроде, все ошметки были вытянуты
    У правильно собранной 41хх звук отличный.
    Миниатюры Миниатюры Нажмите на изображение для увеличения. 

Название:	IMG_20211212_144800937.jpg 
Просмотров:	150 
Размер:	2.72 Мб 
ID:	411600   Нажмите на изображение для увеличения. 

Название:	IMG_20211209_232327634.jpg 
Просмотров:	198 
Размер:	3.16 Мб 
ID:	411595   Нажмите на изображение для увеличения. 

Название:	IMG_20211209_232404734.jpg 
Просмотров:	209 
Размер:	4.27 Мб 
ID:	411596   Нажмите на изображение для увеличения. 

Название:	IMG_20211212_130157712.jpg 
Просмотров:	161 
Размер:	1.58 Мб 
ID:	411597  

    Нажмите на изображение для увеличения. 

Название:	IMG_20211212_130401963.jpg 
Просмотров:	143 
Размер:	2.37 Мб 
ID:	411599  

  10. #4309
    Новичок
    Регистрация
    25.08.2005
    Адрес
    Красноярск
    Сообщений
    71

    По умолчанию Re: Усилители на STK

    Цитата Сообщение от Odesskin Посмотреть сообщение
    И как ведет себя защита? проверяли ?
    Мой уже трудится во всю)


    Защита работает - после длительного замыкания выходов микросхема не выходила из строя. Звучание вполне устраивает. Этот опытный образец тоже успешно трудится (собирал его лет 10-11 назад), конструктив конечно простенький, без претензий на эстетичность.



    Нажмите на изображение для увеличения. 

Название:	IMG_1126.jpg 
Просмотров:	185 
Размер:	2.92 Мб 
ID:	411615Нажмите на изображение для увеличения. 

Название:	IMG_1134.jpg 
Просмотров:	128 
Размер:	2.17 Мб 
ID:	411616Нажмите на изображение для увеличения. 

Название:	IMG_1136.jpg 
Просмотров:	130 
Размер:	2.81 Мб 
ID:	411617


    Ваша конструкция мне нравится больше))
    Последний раз редактировалось wolfram; 13.12.2021 в 05:13.

  11. #4310

    По умолчанию Re: Усилители на STK

    Цитата Сообщение от wolfram Посмотреть сообщение
    конструктив конечно простенький, без претензий на эстетичность
    Вполне неплохо сделано, если учесть что это блок питания и там стк с трансом, не каждый всунет. Я сам люблю минимализм.

  12. #4311
    Зарегистрировался
    Регистрация
    30.11.2021
    Сообщений
    4

    По умолчанию Re: Усилители на STK

    Друзья подскажите по STK4231 вернее по защите из даташита от чего она защищает ?
    Нажмите на изображение для увеличения. 

Название:	stk4231protect.PNG 
Просмотров:	167 
Размер:	61.8 Кб 
ID:	415787

    ---------- Сообщение добавлено 15:27 ---------- Предыдущее сообщение было 13:38 ----------

    вот фото оригинальных STK4221II и STK4231II может кому то пригодится.
    Нажмите на изображение для увеличения. 

Название:	IMG_20220125_152145.jpg 
Просмотров:	310 
Размер:	4.82 Мб 
ID:	415801
    Нажмите на изображение для увеличения. 

Название:	IMG_20220125_151719.jpg 
Просмотров:	144 
Размер:	2.50 Мб 
ID:	415802

  13. #4312
    Завсегдатай Аватар для шасси
    Регистрация
    08.11.2007
    Адрес
    Mосква
    Сообщений
    1,166

    По умолчанию Re: Усилители на STK

    Цитата Сообщение от gryphan Посмотреть сообщение
    Друзья подскажите по STK4231 вернее по защите из даташита от чего она защищает ?
    В даташите - ограничение по вых. току, чтобы мс не сгорела.
    Кручина твоя — не причина, а только ступень для тебя. Ю. Визбор

  14. #4313
    Зарегистрировался
    Регистрация
    30.11.2021
    Сообщений
    4

    По умолчанию Re: Усилители на STK

    для всех у кого stk42** серия и плата сделана по даташиту или близкой вот нарисовал защиту + мут + термозащита из того же даташита но на отдельной плате.
    Нажмите на изображение для увеличения. 

Название:	123.PNG 
Просмотров:	178 
Размер:	82.0 Кб 
ID:	415889
    Нажмите на изображение для увеличения. 

Название:	protect_mute_thermal_stk42__.JPG 
Просмотров:	107 
Размер:	341.5 Кб 
ID:	415888
    https://drive.google.com/file/d/1_5X...ew?usp=sharing

  15. #4314
    Зарегистрировался
    Регистрация
    30.11.2021
    Сообщений
    4

    По умолчанию Re: Усилители на STK

    вот ещё фото STK412-010 оригинал.
    Нажмите на изображение для увеличения. 

Название:	IMG_20220201_091708.jpg 
Просмотров:	196 
Размер:	2.65 Мб 
ID:	416388

  16. #4315

    По умолчанию Re: Усилители на STK

    Цитата Сообщение от gryphan Посмотреть сообщение
    вот ещё фото STK412-010 оригинал.
    Нажмите на изображение для увеличения. 

Название:	IMG_20220201_091708.jpg 
Просмотров:	196 
Размер:	2.65 Мб 
ID:	416388
    Нажмите на изображение для увеличения. 

Название:	IMG_20190110_161311058.jpg 
Просмотров:	153 
Размер:	1.99 Мб 
ID:	416422
    Можно еще так

  17. #4316
    Зарегистрировался
    Регистрация
    12.03.2022
    Сообщений
    1

    По умолчанию Re: Усилители на STK

    Было скучно, нашел у бомжей на рынке выброшенный Sony TA-DX80. Эта тема помогла его поднять на ноги, решил поучаствовать в наполнении. В упомянутом аппарате стоит STK402-100S. Заказывал на Али. Может кому пригодится для определения оригинальности. Такая была:Нажмите на изображение для увеличения. 

Название:	I1.jpg 
Просмотров:	88 
Размер:	1.36 Мб 
ID:	418845Нажмите на изображение для увеличения. 

Название:	I2.jpg 
Просмотров:	82 
Размер:	950.6 Кб 
ID:	418846Нажмите на изображение для увеличения. 

Название:	I3.jpg 
Просмотров:	88 
Размер:	879.7 Кб 
ID:	418847

    ---------- Сообщение добавлено 17:17 ---------- Предыдущее сообщение было 17:15 ----------

    Такая пришла с Али. Все работает отлично.Нажмите на изображение для увеличения. 

Название:	I11.jpg 
Просмотров:	74 
Размер:	695.7 Кб 
ID:	418848Нажмите на изображение для увеличения. 

Название:	I12.jpg 
Просмотров:	69 
Размер:	789.5 Кб 
ID:	418849Нажмите на изображение для увеличения. 

Название:	I13.jpg 
Просмотров:	82 
Размер:	544.2 Кб 
ID:	418850

  18. #4317
    Новичок
    Регистрация
    21.02.2018
    Сообщений
    26

    По умолчанию Re: Усилители на STK

    Подскажите как убрать земляную петлю, собрал по даташитовской платье stk4241v каналы по отдельности фона нет но как соединяю земли в РСА разъёмах появляется фон

  19. #4318
    лентяй Аватар для владимирр
    Регистрация
    06.11.2017
    Адрес
    Болото.
    Сообщений
    5,889

    По умолчанию Re: Усилители на STK

    Цитата Сообщение от indikar Посмотреть сообщение
    Подскажите
    10ом наше всё, пара резюков к РСА, вторые хвосты на земли входов на платах, или РГ.
    Оно конечно ничего, а случись что, вот тебе и пожалуйста!!!

  20. #4319
    Новичок
    Регистрация
    21.02.2018
    Сообщений
    26

    По умолчанию Re: Усилители на STK

    А транс может влиять на фон, был от Веги 122 на 33 переменки, пришол заказной на 400вт на 41 переменки с отдельными обмотками, там с ним появился фон фон 100гц

  21. #4320
    лентяй Аватар для владимирр
    Регистрация
    06.11.2017
    Адрес
    Болото.
    Сообщений
    5,889

    По умолчанию Re: Усилители на STK

    Цитата Сообщение от indikar Посмотреть сообщение
    был от Веги 122 на 33 переменки
    чем не устроил
    Цитата Сообщение от indikar Посмотреть сообщение
    на 41 переменки с отдельными обмотками,
    это одно плечо что ли
    Оно конечно ничего, а случись что, вот тебе и пожалуйста!!!

Страница 216 из 227 Первая ... 206214215216217218226 ... Последняя

Социальные закладки

Социальные закладки

Ваши права

  • Вы не можете создавать новые темы
  • Вы не можете отвечать в темах
  • Вы не можете прикреплять вложения
  • Вы не можете редактировать свои сообщения
  •