Страница 2 из 2 Первая 12
Показано с 21 по 29 из 29

Тема: Создадим цап на tda1387

  1. #1 Показать/скрыть первое сообщение.
    Частый гость
    Автор темы
    Аватар для Artemiy_1983
    Регистрация
    08.09.2012
    Сообщений
    188

    По умолчанию Создадим цап на tda1387

    Здравствуйте обитатели Vegalab,
    Пришел обратиться к вам за помощью. Имеется цап tda1387, хочется на его базе создать компактный плеер с участием stm32f4.
    В схемотехнике не селен. Прошу помочь советами как лучше организовать выход цап, имея Li-ion аккумулятор
    В интернете нашел схему cd Marantz на базе tda1545 думаю за основу взять ее. Но питание будет 3.3в вместо 5в
    Может что дельное подскажите... Нажмите на изображение для увеличения. 

Название:	marantz.jpg 
Просмотров:	3747 
Размер:	382.8 Кб 
ID:	267768
    Нажмите на изображение для увеличения. 

Название:	tda1387.GIF 
Просмотров:	2074 
Размер:	24.6 Кб 
ID:	267769
    С миру по нитке...

    ---------- Сообщение добавлено 21.39 ---------- Предыдущее сообщение было 21.38 ----------

    После цап думаю использовать opa2134 так как есть в наличии. А на выход наушников поставить ad8397

  2. #21
    Частый гость Аватар для Ilya_Blazer
    Регистрация
    13.07.2015
    Адрес
    Ярославль/Вукоебина вблизи Белого Города
    Сообщений
    219

    По умолчанию Re: Создадим цап на tda1387

    Цитата Сообщение от Artemiy_1983 Посмотреть сообщение
    Будет работать?
    Для начала я бы порекомендовал открыть Хоровица и Хилла, раздел про ОУ, и перечитать его, чтобы понимать как работает схема.
    Потом перечитать документацию на все используемые компоненты (оу, цап, процессор).
    Далее промоделировать работу фильтров и усилителя на ОУ, в каком-нибудь микрокапе.
    А потом вместо общих вопросов ("Будет работать?") задавать специальные, по конкретным узлам.

    Цитата Сообщение от Artemiy_1983 Посмотреть сообщение
    Можно начинать разводить плату?
    Если учесть, что здесь приведены 3 вывода процессора из 32/48/64/100/144, а так же нет ни единого намека на систему работы батареи (charger, индикация уровня заряда), а так же управления плейером и схемы индикации, ну и носитель информации тоже отсутствует, то, по моему скромному мнению, самое время начать трассировать плату, даже до определения её габаритов .
    Так что "пора, мой друг, пора"(C) устанавливать Cadence Allegro версии обязательно не ниже 17.2 (на более старых не растрассируете) или же Mentor Graphics Expedition Enterpirse 9.5 и корпеть бессонными ночами до полной победы демократии во всей наблюдаемой Вселенной.

    P.S. Начните с блок - схемы того устройства, которое хотите сделать. Иначе будет действия какими-то отдельными кусками, без понимания всей системы.
    А это на более сложных вещах приводит к очень большим проблемам. Да и на простых бывает многое что упускаешь.
    Ну а еще лучше для начала написать список требований (ТЗ) хотя бы на несколько строчек, чтобы понимать что хочешь сделать.
    Последний раз редактировалось Ilya_Blazer; 07.06.2016 в 09:50. Причина: Добавление эмоций в текст.

  3. #22
    Частый гость Аватар для Ilya_Blazer
    Регистрация
    13.07.2015
    Адрес
    Ярославль/Вукоебина вблизи Белого Города
    Сообщений
    219

    По умолчанию Re: Создадим цап на tda1387

    Цитата Сообщение от Artemiy_1983 Посмотреть сообщение
    В схемотехнике не СЕЛЕН.
    Да, сЕленовые выпрямители канули в лету до рождения моих родителей еще... или примерно в те времена...
    Сейчас рулят кремний и арсенид галлия.

    ---------- Сообщение добавлено 15:35 ---------- Предыдущее сообщение было 15:31 ----------

    Цитата Сообщение от Ромыч Посмотреть сообщение
    Выкинуть нах такое "счастье"
    Для получения положительных эмоций можно взять сетевой провод, припаять туда рассматриваемый чип, и воткнуть вилку в розетку.
    Эмоций будет гораздо больше, чем просто выкинуть в мусор.

  4. #23
    Старый знакомый
    Регистрация
    10.07.2008
    Адрес
    Москва
    Сообщений
    648

    По умолчанию Re: Создадим цап на tda1387

    Цитата Сообщение от VR.j Посмотреть сообщение
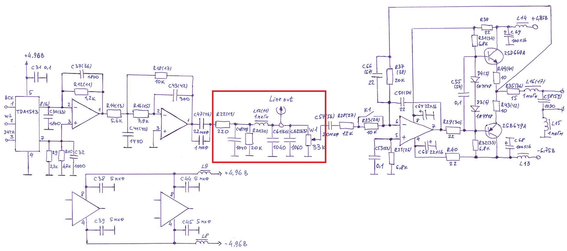
    Есть такой плеер hifiman 601, так вот его переделывали под эту 1387. Без изменений в схеме. Приложу схему для страдальца. Сразу предупрежу- схема от китайцев, мопед не мой.
    Но про цап скажу особо - это исказитель. Звучит интересно, но совсем не по правде.
    Схема верная, сравнивал с 603-им, с незначительными изменениями.
    Также в 603-м в усилитель добавили каскады.

    Помогите понять зачем между 2мя узлами столько фильтров?
    Можно это как-то улучшить? Выход line_out использоваться не будет.

    Нажмите на изображение для увеличения. 

Название:	601_2.jpg 
Просмотров:	1206 
Размер:	264.9 Кб 
ID:	290350

  5. #24
    Частый гость Аватар для VR.j
    Регистрация
    27.12.2012
    Адрес
    Сочи
    Сообщений
    114

    По умолчанию Re: Создадим цап на tda1387

    Цитата Сообщение от junz Посмотреть сообщение
    Помогите понять зачем ....
    Можно это как-то улучшить?
    Нечего там особо улучшать. Смените (если этот совет конечно корректен) мужыка на MA8. Если мультибит нравится.

  6. #25
    Старый знакомый
    Регистрация
    10.07.2008
    Адрес
    Москва
    Сообщений
    648

    По умолчанию Re: Создадим цап на tda1387

    В будущем может быть. Только в MA8 стоят PCM1792, а это не мультибит. https://www.ecosound.audio/DAC_Review.html

  7. #26
    Не хочу! Аватар для Alex
    Регистрация
    20.03.2003
    Адрес
    Worldwide
    Возраст
    63
    Сообщений
    39,144

    По умолчанию Re: Создадим цап на tda1387

    Цитата Сообщение от junz Посмотреть сообщение
    PCM1792, а это не мультибит.
    Естественно мультибит.
    Не мультибитную дельта-сигму, к счастью давно почти никто не делает.

    ---------- Сообщение добавлено 17:34 ---------- Предыдущее сообщение было 17:33 ----------

    Цитата Сообщение от junz Посмотреть сообщение
    https://www.ecosound.audio/DAC_Review.html
    Табличка известная, по большей части бредовая....
    "Замполит, чайку?"(с)"Охота за Красным Октябрем".
    "Да мне-то что, меняйтесь!"(с)анек.
    <-- http://altor1.narod.ru --> Вопросы - в личку, е-мейл, скайп.

  8. #27
    Старый знакомый
    Регистрация
    10.07.2008
    Адрес
    Москва
    Сообщений
    648

    По умолчанию Re: Создадим цап на tda1387

    Цитата Сообщение от Alex Посмотреть сообщение
    Табличка известная, по большей части бредовая....
    Ок

  9. #28
    Старый знакомый
    Регистрация
    10.07.2008
    Адрес
    Москва
    Сообщений
    648

    По умолчанию Re: Создадим цап на tda1387

    Цитата Сообщение от Alex Посмотреть сообщение
    Единственная правильная мысль! Почти.
    Потому что в поративку более правильно будет поставить OPA1622 - у AD3897 слишком большой quiescent current.
    И никаких OPA2134 перед ними не надо.
    Только вот непонятно зачем там нужен AD3897 или OPA1622, там же уже есть усилитель для наушников
    ...
    А всё увидел, это не про hm60x была речь

  10. #29
    Забанен (навсегда)
    Регистрация
    30.09.2006
    Сообщений
    1,800

    По умолчанию Re: Создадим цап на tda1387

    Цитата Сообщение от Artemiy_1983 Посмотреть сообщение
    Для фильтрации сигнала с NOS цапа - фильтра второго порядка недостаточно. Необходим ФНЧ минимум 5-го порядка и то результат будет посредственный.
    Цитата Сообщение от junz Посмотреть сообщение
    Помогите понять зачем между 2мя узлами столько фильтров?
    Можно это как-то улучшить?
    Так можно увеличить поток до x8 44.1 при помощи той же SRC4192 и получить 352 кГц, что есть у каждой ДС при воспроизведении 44k. Цап поддерживает частоту слов 384 кГц.

    p.s. Как звучит-то?

Страница 2 из 2 Первая 12

Метки этой темы

Социальные закладки

Социальные закладки

Ваши права

  • Вы не можете создавать новые темы
  • Вы не можете отвечать в темах
  • Вы не можете прикреплять вложения
  • Вы не можете редактировать свои сообщения
  •