Показано с 1 по 10 из 10

Тема: умная розетка для солнечного инвертора

  1. #1
    Регистрация не подтверждена
    Автор темы
    Аватар для kekss
    Регистрация
    09.02.2018
    Сообщений
    366

    По умолчанию умная розетка для солнечного инвертора

    Нужна помощь как сделать чтоб из трех нагрузок работала только одно которая включается первая?

  2. #2
    Частый гость Аватар для Elekanko
    Регистрация
    10.10.2023
    Адрес
    Ближневосточное ЗаМКАДье
    Сообщений
    106

    По умолчанию Re: умная розетка для солнечного инвертора

    Цитата Сообщение от kekss Посмотреть сообщение
    Нужна помощь как сделать чтоб из трех нагрузок работала только одно которая включается первая?
    В каждую розетку рэле с датчиком тока и двумя нормально замкнутыми контактами, через которые запитываются две другие розетки.

  3. #3
    Регистрация не подтверждена
    Автор темы
    Аватар для kekss
    Регистрация
    09.02.2018
    Сообщений
    366

    По умолчанию Re: умная розетка для солнечного инвертора

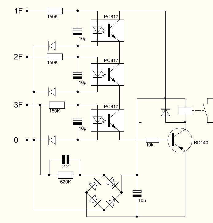
    кое что придумал, одно получилась как бы главная для самой большой нагрузки
    Миниатюры Миниатюры Нажмите на изображение для увеличения. 

Название:	rrr.png 
Просмотров:	215 
Размер:	18.8 Кб 
ID:	470681   Нажмите на изображение для увеличения. 

Название:	1.jpg 
Просмотров:	266 
Размер:	72.1 Кб 
ID:	469996   Нажмите на изображение для увеличения. 

Название:	111.jpg 
Просмотров:	293 
Размер:	76.2 Кб 
ID:	470000  
    Последний раз редактировалось kekss; 23.03.2025 в 01:33.

  4. #4
    Завсегдатай Аватар для Pyku_He_oTTyda
    Регистрация
    22.06.2005
    Адрес
    Москва
    Возраст
    52
    Сообщений
    4,628

    По умолчанию Re: умная розетка для солнечного инвертора

    Можно и без датчика тока, просто реле на ~ 220 паралельно розетке, при срабатывании отключит остальные. Релейная логика.

    kekss, у Вас такая же идея?
    Андрей

  5. #5
    Регистрация не подтверждена
    Автор темы
    Аватар для kekss
    Регистрация
    09.02.2018
    Сообщений
    366

    По умолчанию Re: умная розетка для солнечного инвертора

    Цитата Сообщение от Pyku_He_oTTyda Посмотреть сообщение
    реле на ~ 220 паралельно розетке
    не дошло. мне надо на два холодильника а третья по надобности-плитка, чайник ...... инвертор 3,5квт
    по моему реле паралельно можно только к вилке которую каждый раз выдергиваеш
    Последний раз редактировалось kekss; 10.03.2025 в 18:39.

  6. #6
    Частый гость Аватар для Elekanko
    Регистрация
    10.10.2023
    Адрес
    Ближневосточное ЗаМКАДье
    Сообщений
    106

    По умолчанию Re: умная розетка для солнечного инвертора

    Цитата Сообщение от kekss Посмотреть сообщение
    не дошло. мне надо на два холодильника а третья по надобности-плитка, чайник ...... инвертор 3,5квт
    -Не удивительно, вы сейчас и вначале, сформулировали разные задачи.
    Что в свою очередь наводит на мысль что вы не понимаете, что хотите.

    Цитата Сообщение от Pyku_He_oTTyda Посмотреть сообщение
    Можно и без датчика тока,
    Нельзя, мощная нагрузка должна отключить розетки на время собственного потребления, после чего (когда например чайник вскипит) заново подключить.

  7. #7
    лентяй Аватар для владимирр
    Регистрация
    06.11.2017
    Адрес
    Болото.
    Сообщений
    6,141

    По умолчанию Re: умная розетка для солнечного инвертора

    Цитата Сообщение от kekss Посмотреть сообщение
    по другому не умею )
    https://aliexpress.ru/item/100500498...7bc83a85jHUvPy отключаемые розетки через реле, разетку с чайником через датчик тока

    ---------- Сообщение добавлено 06:30 ---------- Предыдущее сообщение было 06:17 ----------

    Можно вообще на одной релюхе организовать сделав из неё датчик тока не применяя ни одной радиодетальки, они были такие - РС505Б
    Оно конечно ничего, а случись что, вот тебе и пожалуйста!!!

  8. #8
    Завсегдатай Аватар для Pyku_He_oTTyda
    Регистрация
    22.06.2005
    Адрес
    Москва
    Возраст
    52
    Сообщений
    4,628

    По умолчанию Re: умная розетка для солнечного инвертора

    Elekanko, прошу прощения, про розетки нашёл в теме сообщения, а не в вопросе...
    В таком случае, с реле конечно не работоспособно.
    Андрей

  9. #9
    Регистрация не подтверждена
    Автор темы
    Аватар для kekss
    Регистрация
    09.02.2018
    Сообщений
    366

    По умолчанию Re: умная розетка для солнечного инвертора

    нарисвал еще схемку фозовой защиты, будет хорошо? знаний в електронике почти не каких но очень хочется что то сделать ) магазине не все можно купить или быстро сгораетНажмите на изображение для увеличения. 

Название:	fff.jpg 
Просмотров:	130 
Размер:	64.7 Кб 
ID:	470680

  10. #10
    Регистрация не подтверждена
    Автор темы
    Аватар для kekss
    Регистрация
    09.02.2018
    Сообщений
    366

    По умолчанию Re: умная розетка для солнечного инвертора

    умная розетка для солнечного инвертора

Социальные закладки

Социальные закладки

Ваши права

  • Вы не можете создавать новые темы
  • Вы не можете отвечать в темах
  • Вы не можете прикреплять вложения
  • Вы не можете редактировать свои сообщения
  •