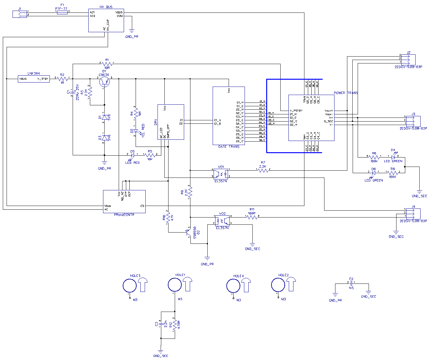
Рабочая схема SMPS по мотивам Hypex.
95кГц 600Вт номинально.
из особенностей - применения сверхдешевых готовых развязывающих трансформаторов (0,3$). Они очень мелкие, потому заряд затвора силовых транзисторов должен быть менее 30нК, а частота выше 75кГц.
Функционал:
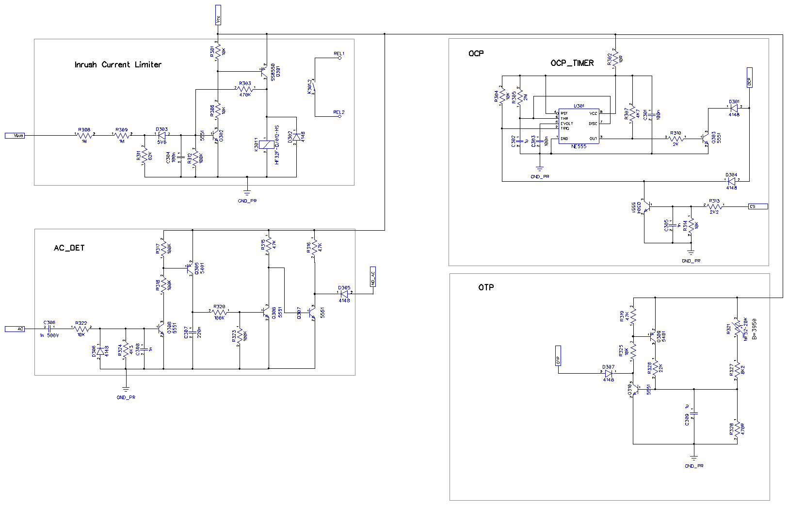
- защита по току
-детектор сети (отключение при отсутствии)
-защита поперегреву транзисторов первичной стороны
-защелка по внешнему сигналу
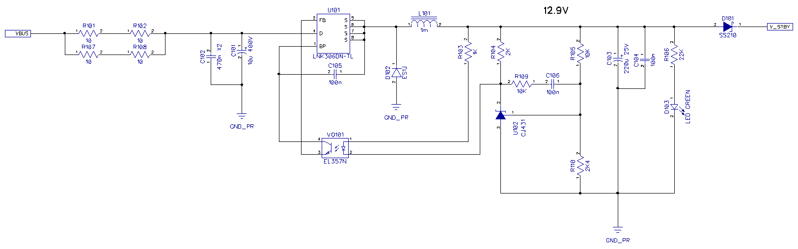
-формирование STBY
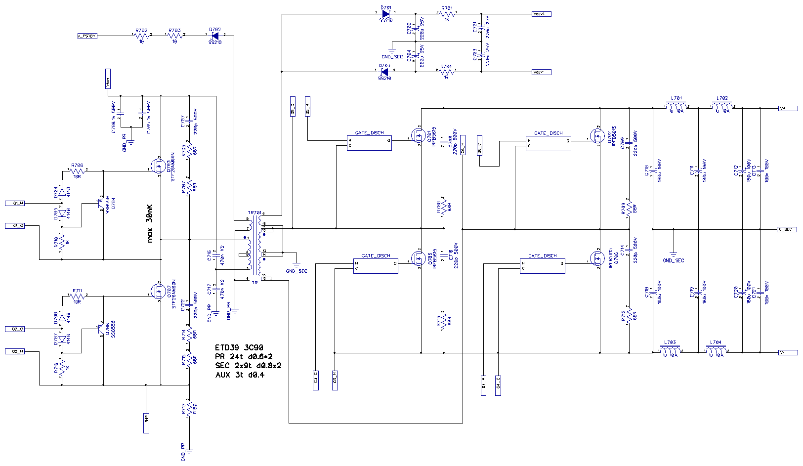
-AUX +/-18В
Позволяет без дополнительных мер полумостовому усилителю клипировать на 10Гц без существенного перекоса напряжжения плеч (пульсации в таком режиме 3В RMS)/
Мощность ХХ 4Вт.
![]()


Ответить с цитированием

Социальные закладки