
Сообщение от
Romchik
Да, смена полярности хороший выход из ситуации. Позвоню на электростанцию - предупрежу их.
Это не шутка, есть устройства где этот способ используется. Вернее раньше использовался, когда не было современных транзисторов.
Offтопик:

Сообщение от
Romchik
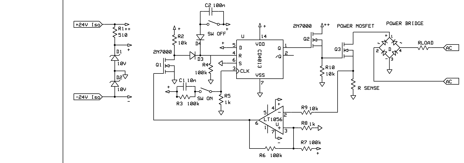
Незнаю какие нужны полупроводникт, чтоб они 50
-200 А тока КЗ держали более 500нС, но явно не в то220
Конечно оффтоп, но зачем при таких нагрузках именно электронные реле ? Чем классические магнитные пускатели не устраивают ?
Я 9 лет проработал в РЗА в энергетике РЖД и 200 ампер там это рабочие токи. Токи КЗ там доходили до 12кА. И ничего, все отключалось согласно карт уставок. И выдержки времени были в районе 0,2 сек
Социальные закладки