Страница 1 из 12 12311 ... Последняя
Показано с 1 по 20 из 222

Тема: усилитель Hennady FURIOUS

  1. #1
    Завсегдатай
    Автор темы

    Регистрация
    14.12.2007
    Адрес
    из преисподнии
    Возраст
    55
    Сообщений
    5,728

    По умолчанию усилитель Hennady FURIOUS

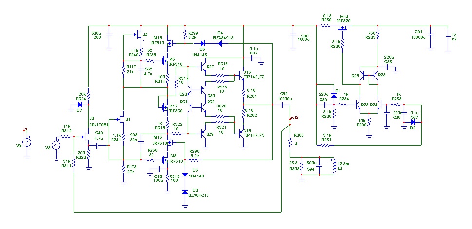
    Решил выделить в отдельную тему данный усилитель:

    топологически усилитель преставляет собой двукаскадный усилитель :
    УН с динамической нагрузкой + симметричный выходной каскад.

    немалое значение для звучания имеет разработанный с нуля стабилизатор по питанию.

    Также в данном варианте усилителя сохранена идея Александра Нетрусова со следящей обратной связи в динамической нагрузке УН:
    Нажмите на изображение для увеличения. 

Название:	УН.GIF 
Просмотров:	1035 
Размер:	2.8 Кб 
ID:	315096 скелет FULL версии: Нажмите на изображение для увеличения. 

Название:	Фурия исправленное.jpg 
Просмотров:	2801 
Размер:	164.4 Кб 
ID:	316984 схема из МС : Нажмите на изображение для увеличения. 

Название:	Фуриоус КиллМиллер.jpg 
Просмотров:	1795 
Размер:	105.0 Кб 
ID:	316987 печатка в разработке: Нажмите на изображение для увеличения. 

Название:	Furious General.JPG 
Просмотров:	827 
Размер:	742.0 Кб 
ID:	316985 фотовид : Нажмите на изображение для увеличения. 

Название:	Furious Genera фотовидl.JPG 
Просмотров:	634 
Размер:	484.9 Кб 
ID:	316986


    P.S. Тему выделил для доработки готовой конструкции....

    P.S.2 Схема Пасхальный Апдейд 11.04.2018
    Нажмите на изображение для увеличения. 

Название:	Фурия исправленное.jpg 
Просмотров:	1586 
Размер:	131.7 Кб 
ID:	317599
    максимальное входное напряжение амплитудное 2V
    искажения 0,004% на Uвх 2V (короткий спектр со 2-й гармоникой)
    на слабом сигнале 10mV искажения 0,003%, но лезут высшие гармоники...
    входное сопротивление 1.1кОм....
    глубина ООС на частотах 50гц...1кГц - 73дБ, на частоте 20кГц - 53дБ
    не критична к монтажу...
    звучание чистое/объемное, с хорошим послезвучием...

    Вариант усилителя Фуриоус в варианте ВаБанк - качество звучания порадует искушенного слушателя:
    схема без стабилизатора, на выходе параллельный повторитель на Дарлингтонах:

    Нажмите на изображение для увеличения. 

Название:	Фурия параллельный 31052018 тестилка Июль.jpg 
Просмотров:	1172 
Размер:	98.2 Кб 
ID:	324187
    апгрейд, радикально уменьшающий количество деталей схемы, параметры по почтоянному напряжению и току аналогичные схе в варианте Ва-Банк, при лобовом сравнении вариант "диккенс" звучал предпочтительнее, особенно четко звучать стали именно ударные...

    схема рабочая, собраны 2 канала, работает сразу, необходима только настройка половины питания из-за разброса параметров транзисторов:

    Нажмите на изображение для увеличения. 

Название:	Фурия параллельный NEW Июль.jpg 
Просмотров:	1583 
Размер:	91.0 Кб 
ID:	324542 Нажмите на изображение для увеличения. 

Название:	Фурия параллельный NEW Июль ЧАстотка.jpg 
Просмотров:	477 
Размер:	120.1 Кб 
ID:	324543 Нажмите на изображение для увеличения. 

Название:	Фурия параллельный NEW Июль искажения.jpg 
Просмотров:	566 
Размер:	80.5 Кб 
ID:	324545 Нажмите на изображение для увеличения. 

Название:	Диккенс.JPG 
Просмотров:	538 
Размер:	536.3 Кб 
ID:	324686

    максимальное входное напряжение ~2в (амплитудное) RMS=1,4вольта
    усиление 1кГц 19,9дБ
    частотный диапазон: 0-100kГц
    искажения на частоте 1кГц при максимальном входном напряжении: 0,05% (см. вложение)
    спектр гармоник - спадающий
    глубина ООС на частоте 20Гц 40дБ, 1кГц 36дБ, 20кГц 14дБ.
    выходная мощность 50ватт (4Ом)

    схема собрана и это рабочий макет в стереоварианте, вариант платы еще не определен...
    Последний раз редактировалось Hennady; 23.07.2018 в 22:23.

  2. #2
    Завсегдатай Аватар для fakel
    Регистрация
    30.11.2007
    Адрес
    Оренбург
    Возраст
    42
    Сообщений
    11,265

    По умолчанию Re: усилитель Hennady FURIOUS

    четверка тр-ров между выходников - ЖУТЬ!!! Один всегда будет в насыщении. Сто раз говорил, не работают они так! Убери, народ смешишь

    ---------- Сообщение добавлено 17:20 ---------- Предыдущее сообщение было 17:19 ----------

    J4 нафига ставить под выходное?

  3. #3
    Забанен (навсегда)
    Регистрация
    24.07.2006
    Адрес
    ЯСИНОВАТАЯ-ДОНЕЦК-СУРГУТ
    Возраст
    55
    Сообщений
    3,034

    По умолчанию Re: усилитель Hennady FURIOUS

    Вот интересно что должно произойти что любители звука заинтересовали ваши усилители?
    На веге несколько авторов которые создают схемы унч как конвейер а толку?
    Наверно нужно чуток описать сам процесс- слушаю на такой-то АС в таком-то тракте, сравнивалось с тем-то,какие-то музыкальные предпочтения и т.д.
    Смысл многих творений равен нулю так как нет достаточной инфы и мало их кто повторяет.
    Создал тему
    https://forum.vegalab.ru/showthread.php?t=81225
    но есть такое впечатление что я мучился и вы помучайтесь.

  4. #4
    Завсегдатай
    Автор темы

    Регистрация
    14.12.2007
    Адрес
    из преисподнии
    Возраст
    55
    Сообщений
    5,728

    По умолчанию Re: усилитель Hennady FURIOUS

    Цитата Сообщение от fakel Посмотреть сообщение
    Сто раз говорил, не работают они так!
    вот так работает?
    Нажмите на изображение для увеличения. 

Название:	Фурия.jpg 
Просмотров:	1134 
Размер:	103.8 Кб 
ID:	315110или вот так? Нажмите на изображение для увеличения. 

Название:	Фурия.jpg 
Просмотров:	1002 
Размер:	104.6 Кб 
ID:	315111

    ---------- Сообщение добавлено 14:45 ---------- Предыдущее сообщение было 14:41 ----------

    Цитата Сообщение от fakel Посмотреть сообщение
    J4 нафига ставить под выходное?
    лучше "чистит" Гейт нижнего каскода....

  5. #5
    Завсегдатай
    Регистрация
    12.07.2006
    Адрес
    Киев
    Сообщений
    2,402

    По умолчанию Re: усилитель Hennady FURIOUS

    Hennady,
    если есть интерес можно посмотреть насколько стабильны компоненты сигнала данного усилителя в МС и железе, в зависимости от уровня, интенсивности сигнала, нагрузки и проч...
    Для начала можно модельку МС оценить, попытаться подкорректировать режимы по максимальной стабильности компонент сигнала, сравнить с обычным ЭП.
    Если есть интерес присылайте модельку, покручу.

  6. #6
    Завсегдатай
    Автор темы

    Регистрация
    14.12.2007
    Адрес
    из преисподнии
    Возраст
    55
    Сообщений
    5,728

    По умолчанию Re: усилитель Hennady FURIOUS

    Цитата Сообщение от FEDGEN Посмотреть сообщение
    но есть такое впечатление что я мучился и вы помучайтесь...

    Offтопик:
    сейчас заплачу ..


    ---------- Сообщение добавлено 14:59 ---------- Предыдущее сообщение было 14:53 ----------

    Цитата Сообщение от wert Посмотреть сообщение
    Для начала можно модельку МС оценить, попытаться подкорректировать режимы по максимальной стабильности компонент сигнала, сравнить с обычным ЭП.
    Если есть интерес присылайте модельку, покручу.
    ОК.
    у меня он в стереоварианте ЭП держит Iхх достаточно твердо - усилок может работать круглые сутки легко и непринужденно...

    только я "четверку" на выход приделаю, смысл параллельных Дарлингтонов в бОльшем токе предвыходных в классе А в два раза, отсюда и искажения меньше на слабом сигнале... Хотя они и так на 1кГц 0,0003% , куда уже меньше....)))

  7. #7
    Завсегдатай Аватар для variator
    Регистрация
    03.04.2009
    Адрес
    РФ ЛНР
    Сообщений
    2,539

    По умолчанию Re: усилитель Hennady FURIOUS

    Цитата Сообщение от Hennady Посмотреть сообщение
    на слабом сигнале... Хотя они и так на 1кГц 0,0003%
    А на сильном? Перед ограничением, если есть измерения на 1кГц, 10кГц, 20кГц и на частоте пониже 20-60 Гц на выбор ??

  8. #8
    Завсегдатай
    Автор темы

    Регистрация
    14.12.2007
    Адрес
    из преисподнии
    Возраст
    55
    Сообщений
    5,728

    По умолчанию Re: усилитель Hennady FURIOUS

    Цитата Сообщение от variator Посмотреть сообщение
    А на сильном?
    1V амплитудное

    2V 1кГц амплитудное - 0,00032%

    1V 10kГц ампл. - 0,0015%
    2V 10kГц амплитудн - 0,002%
    4V 10kГц - 0,0045%

    1V 20кГц - 0,0035%
    2V 20kГц - 0,002%
    4V 20kГц - 0,008%

    2v 60Гц 0,0015%
    3v 60Гц 0,03%
    4V 60Гц 0,4%

    P.S. это данные симулятора, а вот на макетке мне не удается "разогнать" усилок для таких параметров - заводится....

    сегодня также попытка не увенчалась успехом, поэтому остается в упрощенном варианте, без генераторов в гейтах верхних мосфетов каскодов, и без блокирования последовательной ОС по току...

    в этом случае на:

    1V 1kГц 0,002%
    Последний раз редактировалось Hennady; 11.03.2018 в 22:00.

  9. #9
    Завсегдатай Аватар для fakel
    Регистрация
    30.11.2007
    Адрес
    Оренбург
    Возраст
    42
    Сообщений
    11,265

    По умолчанию Re: усилитель Hennady FURIOUS

    Цитата Сообщение от Hennady Посмотреть сообщение
    вот так работает?
    Так https://forum.vegalab.ru/attachment....0&d=1520772064 - да
    а так https://forum.vegalab.ru/attachment....1&d=1520772731 - нет

    ---------- Сообщение добавлено 23:46 ---------- Предыдущее сообщение было 23:45 ----------

    Цитата Сообщение от Hennady Посмотреть сообщение
    лучше "чистит" Гейт нижнего каскода....
    неа

    ---------- Сообщение добавлено 23:48 ---------- Предыдущее сообщение было 23:46 ----------

    Цитата Сообщение от FEDGEN Посмотреть сообщение
    но есть такое впечатление что я мучился и вы помучайтесь.
    Мне лично интересно, как человек прогрессирует в схемотехнике. От сложного к простому

  10. #10
    Завсегдатай Аватар для variator
    Регистрация
    03.04.2009
    Адрес
    РФ ЛНР
    Сообщений
    2,539

    По умолчанию Re: усилитель Hennady FURIOUS

    Цитата Сообщение от Hennady Посмотреть сообщение
    4V 20kГц
    Спасибо, понятно, это конечно , но усилитель то под 100 ватт может, а как там?
    В основной теме следить перестал, какой ток покоя и если входное 1 кОм какой источник и регулятор громкости?
    НЧ тоже интересно, кондеров много.

  11. #11
    Забанен (навсегда)
    Регистрация
    24.07.2006
    Адрес
    ЯСИНОВАТАЯ-ДОНЕЦК-СУРГУТ
    Возраст
    55
    Сообщений
    3,034

    По умолчанию Re: усилитель Hennady FURIOUS

    Ваши общие усилия интересны,нужно так сказать каждую идею "строить до ума"и оставлять в "жизни"для сравнения только в этом случае процесс имеет смысл.Циферки(искажения) это условности которые с АС могут не срастись.

  12. #12
    Завсегдатай Аватар для variator
    Регистрация
    03.04.2009
    Адрес
    РФ ЛНР
    Сообщений
    2,539

    По умолчанию Re: усилитель Hennady FURIOUS

    Цитата Сообщение от fakel Посмотреть сообщение
    прогрессирует в схемотехнике. От сложного к простому

    Offтопик:
    А у меня меньше 10-ти транзисторов ни...как не выходит .


    ---------- Сообщение добавлено 21:56 ---------- Предыдущее сообщение было 21:54 ----------

    Цитата Сообщение от FEDGEN Посмотреть сообщение
    искажения) это условности которые с АС могут не срастись.


    Offтопик:
    FEDGEN, срастутся. В совокуплении с выходным сопротивлением, полосой, импульсами...

  13. #13
    Забанен (навсегда)
    Регистрация
    24.07.2006
    Адрес
    ЯСИНОВАТАЯ-ДОНЕЦК-СУРГУТ
    Возраст
    55
    Сообщений
    3,034

    По умолчанию Re: усилитель Hennady FURIOUS

    Моё мнение что в связке УМ-АС не работает принцип - чем меньше искажений в статике тем лучше.
    В идеале нужно искажения УМ мерить "через"АС но кто это делает?

  14. #14
    Завсегдатай Аватар для fakel
    Регистрация
    30.11.2007
    Адрес
    Оренбург
    Возраст
    42
    Сообщений
    11,265

    По умолчанию Re: усилитель Hennady FURIOUS

    Цитата Сообщение от variator Посмотреть сообщение
    А у меня меньше 10-ти транзисторов ни...как не выходит .
    Так у тебя все делом заняты...

  15. #15
    Завсегдатай Аватар для MAXIM_A
    Регистрация
    13.11.2007
    Адрес
    МО Салтыковка
    Возраст
    77
    Сообщений
    12,213

    По умолчанию Re: усилитель Hennady FURIOUS

    Цитата Сообщение от FEDGEN Посмотреть сообщение
    Моё мнение что в связке УМ-АС не работает принцип - чем меньше искажений в статике тем лучше.
    В идеале нужно искажения УМ мерить "через"АС но кто это делает?
    Это интересно. Но как это сделать?

    ---------- Сообщение добавлено 22:09 ---------- Предыдущее сообщение было 22:06 ----------

    Ас имеют огромные искажения...
    Андрей Константинович

  16. #16
    Завсегдатай
    Автор темы

    Регистрация
    14.12.2007
    Адрес
    из преисподнии
    Возраст
    55
    Сообщений
    5,728

    По умолчанию Re: усилитель Hennady FURIOUS

    Цитата Сообщение от variator Посмотреть сообщение
    НЧ тоже интересно, кондеров много.
    аж целых 2, охваченных ООС )))
    как и у большинства усилителей, у которых нет охвата ОС входного конденсатора, и не факт, что это есть хорошо...

    ---------- Сообщение добавлено 21:28 ---------- Предыдущее сообщение было 21:16 ----------

    Цитата Сообщение от fakel Посмотреть сообщение
    тогда лучше "12 апостоллов" сделать...

    ---------- Сообщение добавлено 21:42 ---------- Предыдущее сообщение было 21:28 ----------

    Цитата Сообщение от fakel Посмотреть сообщение
    а вот так?
    Нажмите на изображение для увеличения. 

Название:	Фурия.jpg 
Просмотров:	1106 
Размер:	104.6 Кб 
ID:	315141

  17. #17
    Забанен (навсегда)
    Регистрация
    24.07.2006
    Адрес
    ЯСИНОВАТАЯ-ДОНЕЦК-СУРГУТ
    Возраст
    55
    Сообщений
    3,034

    По умолчанию Re: усилитель Hennady FURIOUS

    Цитата Сообщение от MAXIM_A Посмотреть сообщение
    Это интересно. Но как это сделать?

    ---------- Сообщение добавлено 22:09 ---------- Предыдущее сообщение было 22:06 ----------

    Ас имеют огромные искажения...
    Читая веточку про искажения, возникла мысль(может кто и делал )берём две одинаковые АС на двухкатушечных динамиках ,одна катушка "рабочая" другая для снятия информации,подключаем усилители и смотрим что происходит.Ещё нужно мозг проверить на заметность каких искажений он больше реагирует

  18. #18
    Завсегдатай Аватар для fakel
    Регистрация
    30.11.2007
    Адрес
    Оренбург
    Возраст
    42
    Сообщений
    11,265

    По умолчанию Re: усилитель Hennady FURIOUS

    Цитата Сообщение от Hennady Посмотреть сообщение
    а вот так?
    Круть!

  19. #19
    Забанен (навсегда)
    Регистрация
    24.07.2006
    Адрес
    ЯСИНОВАТАЯ-ДОНЕЦК-СУРГУТ
    Возраст
    55
    Сообщений
    3,034

    По умолчанию Re: усилитель Hennady FURIOUS

    Так как ум работает с АС то статика вторична,даже если она и хороша.Так как это всё сложно то и большинству не под силу проще паять и пробовать до достижения нужного результата.

  20. #20
    Завсегдатай
    Автор темы

    Регистрация
    14.12.2007
    Адрес
    из преисподнии
    Возраст
    55
    Сообщений
    5,728

    По умолчанию Re: усилитель Hennady FURIOUS

    Цитата Сообщение от fakel Посмотреть сообщение
    Круть!
    симулятор аналогично отреагировал )))

    спасибо.

    ---------- Сообщение добавлено 22:24 ---------- Предыдущее сообщение было 22:12 ----------


    Offтопик:
    P.S. завтра найду время отредактирую старттопик...


    ---------- Сообщение добавлено 12.03.2018 в 20:06 ---------- Предыдущее сообщение было 11.03.2018 в 22:24 ----------

    отредактировал схемы...

    ---------- Сообщение добавлено 13.03.2018 в 12:03 ---------- Предыдущее сообщение было 12.03.2018 в 20:06 ----------

    Цитата Сообщение от variator Посмотреть сообщение
    какой ток покоя
    в отредактированной версии расставил начальные токи и напряжения
    Цитата Сообщение от variator Посмотреть сообщение
    если входное 1 кОм какой источник и регулятор громкости?
    любой ушниковый выход любого гаджета спокойно "тянет" такое входное сопротивление, оптимальное выходное предыдущего каскада 100 Ом....

    в версии с повторителем - входное сопротивление увеличено до 11кОМ, кроме этого увеличена глубина ООС, и ослаблено действие высокой емкости входного мосфета...
    регулятора громкости нет, все уровни выставляются с гаджетов...

    вот частотка и фаза Фурии:

    Нажмите на изображение для увеличения. 

Название:	Частотка Фурия.jpg 
Просмотров:	358 
Размер:	139.9 Кб 
ID:	315243
    Последний раз редактировалось Hennady; 13.03.2018 в 13:13.

Страница 1 из 12 12311 ... Последняя

Социальные закладки

Социальные закладки

Ваши права

  • Вы не можете создавать новые темы
  • Вы не можете отвечать в темах
  • Вы не можете прикреплять вложения
  • Вы не можете редактировать свои сообщения
  •