1. Общее описание.
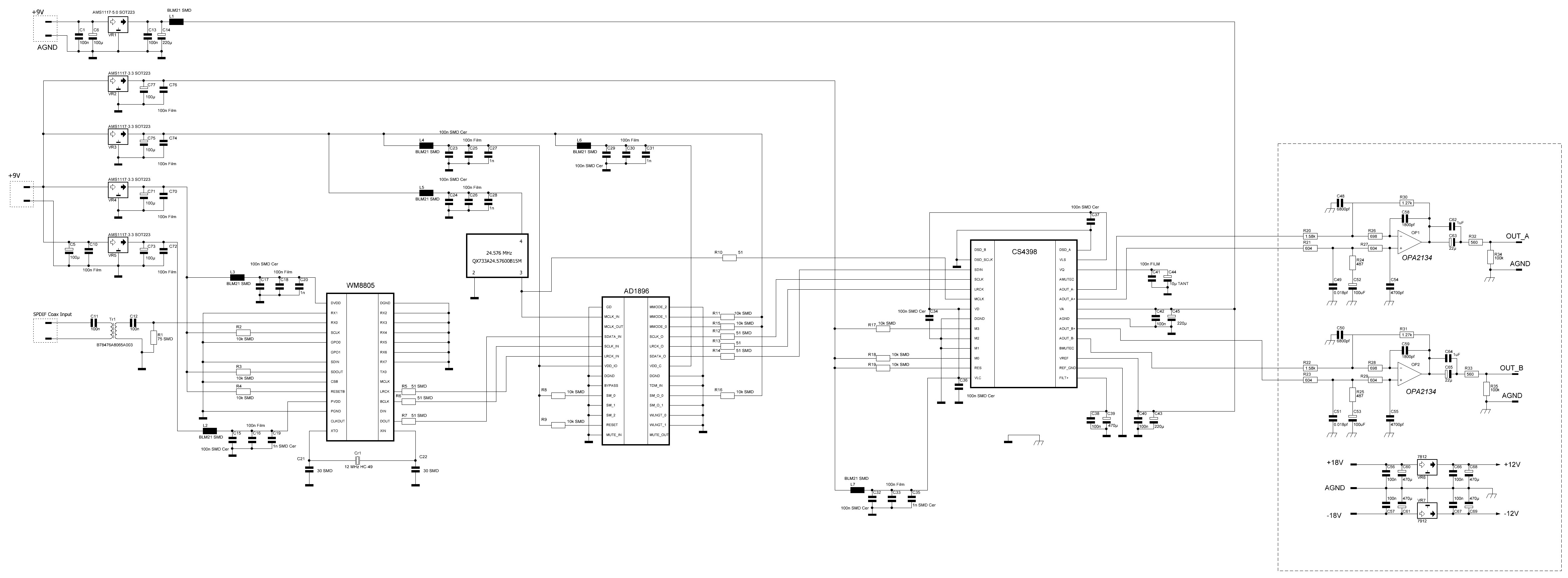
Так как это самый первый проект, было решено использовать довольно простые конструкции и микросхемы. В качестве приемника был выбран WM8805, работающий в аппаратном режиме, преобразователь частоты - довольно старая ИМС от Analog Device AD1896, ЦАП CS4398.
2. SPDIF приемник.
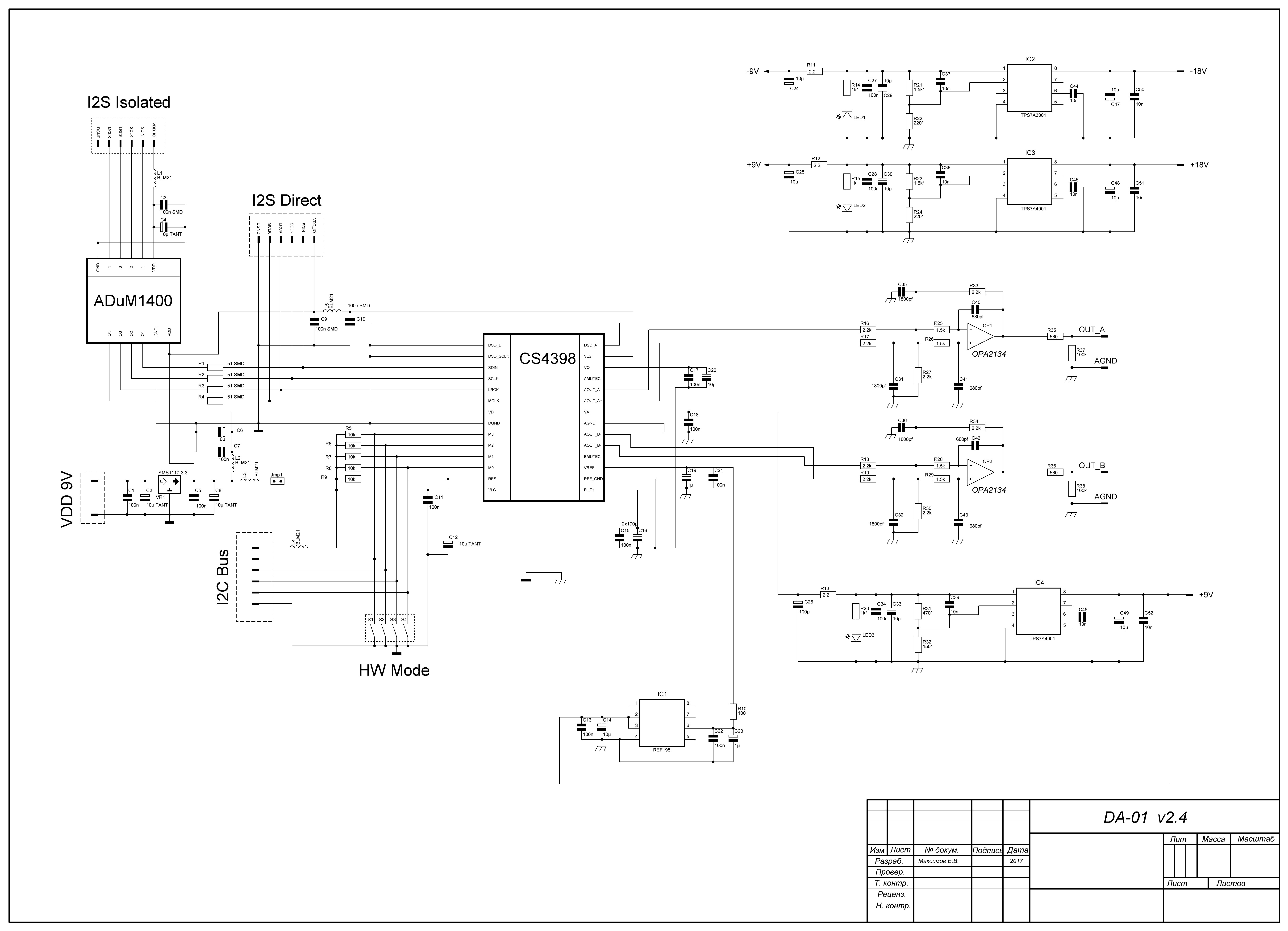
Приемник построен на WM8805. Схема включения - согласно даташиту в аппаратном режиме. Для разделения земли источника и приемника использован трансформатор фирмы Epcos от сетевой карточки.
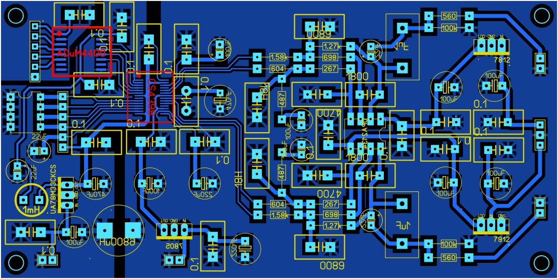
На первом этапе были совершены довольно простые ошибки - односторонняя печатная плата. В дальнейшем будут использованы двух сторонние, с одной стороной в качестве земли. Первый макет ЦАП, без верхнего земляного полигона показал шум на уровне -72дБ, вот это провал века!
Питание аналоговой и цифровой части раздельное, у каждого свой стабилизатор. Настройка режимов работы приемника и преобразователя частоты - с помощью DIP переключателей, что позволяет поиграться с настройками. Частота и разрядность после преобразователя 24 бит 96 кГц. Выбор этой частоты ограничивается тем, что CS4398 не может принимать 256Fs на частоте 192 кГц в аппаратном режиме. Согласно даташиту максимальная частота на 192кГц составляет 192Fs. В будущем планируется использовать CS8421 или SRC4192, эти ИМС позволяют выставить на выходе 128Fs или 192 Fs.
Формат данных между ИМС - I2S. Это позволяет не щелкать переключателями при переходе с 16 бит на 24.
Кварц для AD1896 на 24.576 Мгц. Сетка частот кратная 48 кГц.
Теоретически SPDIF приемник позволяет принимать сигналы вплоть до 24/192, на практике получилось проверить только на 24/96.
3. ЦАП.
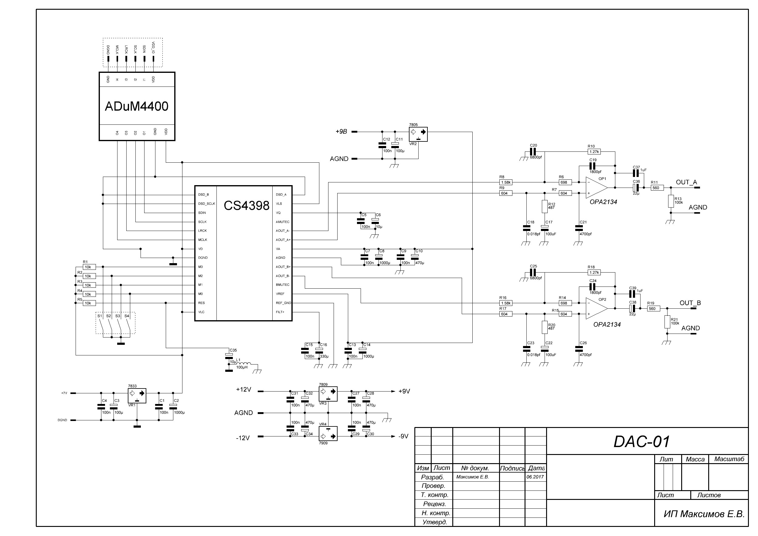
В качестве ЦАП выбрана ИМС CS4398 от Cirrus Logic. Выбор ИМС данного производителя обусловлен тем, что она доступна в магазинах, легко настраивается в аппаратном режиме, имеет неплохие характеристики в виде динамического диапазона в 120 дБ, низкий уровень шума, дифф. выход.
Питание цифровой и аналоговой части раздельное. Напряжение цифрового интерфейса 3.3 В. Схема из даташита была немного изменена - изменились номиналы конденсаторов в цепях фильтра дельта сигма преобразователя.
Изучая даташит на АЦП CS5381 на глаза попался график зависимости THD от емкости фильтрующего конденсатора на выводе Filt+.
Учитывая примерно одинаковое время создания этих ИМС, можно предположить сходство преобразователей и зависимостей их характеристик от внешних компонентов. В моем случае был выбран конденсатор емкостью 220 мкФ. Так же играясь с макетом, было выяснено, что емкость конденсатора в цепи VQ недостаточно (согласно даташиту - 3.3 мкФ). Я увеличил эту емкость до 10 мкФ, что субъективно на слух немного улучшило звучание.
Выходной фильтр - согласно даташиту, без изменений. В качестве ОУ были опробованы OPA2134, NE5532.
Для разделения цифровой и аналоговой земли был использован дроссель от материнской платы. Полигоны цифровой и аналоговой земли на печатной плате не пересекаются, что бы не создавать дополнительных помех.
Питание ЦАПа осуществляется от 2х трансформаторов.
На данный момент макет собран без ADuM4400.
4. Полученные результаты и выводы.
Подводя итог, хотелось бы разделить его на 3 части:
- сухие цифры и графики.
Померить характеристики удалось только "игровой" карточкой Creative Sound Blaster X-Fi XtremeMusic. В качестве АЦП на данной карте установлена ИМС WM8775 с весьма "средними" характеристиками. Поэтому получить объективные цифры работы данного ЦАП не удалось. Поиск на Авито плат ESI Juli@ в своем городе не увенчались успехом, а покупать новую ESI Maya 44 не вижу никакого смысла, по моему мнению она не особо лучше той что в наличии.
Измерения проводились через RMAA.
Результаты 16 бит 48 кГц.
Результаты в принципе полностью повторяют характеристики формата CDDA. Низкие значения THD+N вполне возможно дал низкокачественный тракт АЦП звуковой карты.
В результате испытания я был весьма огорчен цифровым выходом кодеков Realtek ALC650, встроенных в материнские платы.

Как мы видим, есть подъем на высоких частотах, в настройках звука все эффекты и эквалайзер были отключены.
- субъективное качество звучания.
Субъективно ЦАП звучит лучше всех звуковых карточек, которые я слышал (Creative Live!, Audigy, Live! 24 bit, X-Fi XtremeMusic, Audigy SE построенных на ЦАП Cirrus Logic и Wolfson). Сильно бросается проработка низких частот - более глубокие и чистые, нет давления на уши, бас прозрачен. Как писалось выше, на бас сильно влияет емкость конденсатора на выводе Filt+. Высокие более проработаны. При слепом прослушивании легко отличить этот ЦАП от любого встроенного кодека в мат. плату.
Разницу в звучании ОУ NE5532 и OPA2134 услышать не удалось.
- субъективное восприятие.
Вот тут бы хотелось немного отойти от железа. После сборки и прослушивания данного ЦАП сразу же появилось чувство грусти. Многие записи в формате без потерь звучали так, как будто это mp3 с битрейтом 64 кбит. Бас бьёт по ушам, нет высоких, нет объема в звуке. Сначала я подумал, что конструкция ЦАП "не удалась". Но после много часового прослушивания за довольно большой период выяснилось - качество записи и аранжировка у многих исполнителей сильно страдает. Очень порадовали записи DDT, причем самых разных лет. Отличное звучание, голос Шевчука бодр и весел, никаких шумов. А вот Наутилус...можно было бы и получше. Отличный звук дисков Pink Floyd - многие говорят что это их визитная карточка. Слышно самые мельчайшие детали, диск Стена 79 года зазвучал совершенно по иному. Вокал Дэвида на его сольном проекте Rattle That Lock как всегда великолепен. Весьма забавно слушать "студийную возню" на фоне музыки и вокала (послушайте диск Rearviewmirror от Pearl Jam).
Прослушивание осуществлялось на наушниках Sennheiser HD 435, подключенным через самодельный усилитель класса А.
Так же использовалась пара стареньких S-50 c усилителем JLH. Акустика далеко не самая лучшая, но даже на ней легко услышать разницу в звучании.
В целом звучание ЦАП очень бодрое, с отличной проработкой деталей и глубоким и мягким басом. В сравнении с китайским цапом Yuan-Jing AD1955 эта конструкция звучит более динамично, бодрее. [свернуть]
Социальные закладки