Страница 1 из 2 12 Последняя
Показано с 1 по 20 из 28

Тема: Необычный каскад ток/напряжение

  1. #1
    Завсегдатай
    Автор темы
    Аватар для BesPav
    Регистрация
    01.06.2011
    Адрес
    Москва
    Возраст
    44
    Сообщений
    2,768

    По умолчанию Необычный каскад ток/напряжение

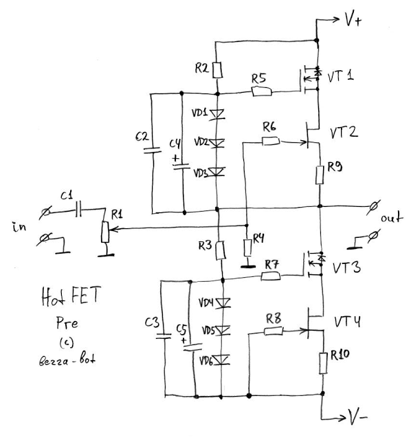
    Основная идея подсмотрена здесь:
    HotFET-Pre

    Чтобы легче читалось - приведу схему, это истоковый повторитель с каскодами:
    Нажмите на изображение для увеличения. 

Название:	Фото 04.06.15, 17 19 34.png 
Просмотров:	1266 
Размер:	55.0 Кб 
ID:	239597

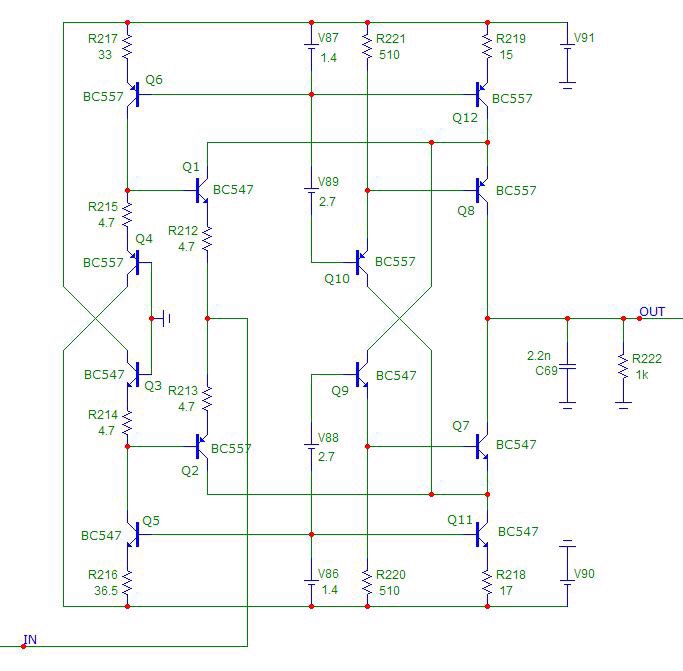
    Теперь берем наш HotFET, и применяем наоборот, т.е. ее выход станет входом.

    Входной ток подаем в исток верхнего полевика, затвор верхнего полевика - на землю, напряжение снимаем на резисторе со средней точки питания.
    Мультисим:
    Нажмите на изображение для увеличения. 

Название:	ток-напряжение + буфер.PNG 
Просмотров:	1179 
Размер:	126.6 Кб 
ID:	239596

    И для красоты - буферизуем таким же HotFET.
    В качестве JFET-ов хорошо подойдут сборки LSK389, MOSFETы - практически любые на сообразные токи.

    Предлагаю обсудить преимущества и недостатки.

  2. #2
    Старый знакомый Аватар для steel_monkey
    Регистрация
    30.11.2008
    Адрес
    Санкт-Петербург
    Возраст
    38
    Сообщений
    811

    По умолчанию Re: Необычный каскад ток/напряжение

    Как говорится, все уже украдено до нас. http://www.diyaudio.com/forums/digit...converter.html
    http://linearaudionet.solide-ict.nl/...0-vol2euvl.pdf

    Проблема - купить настоящие 2SK170, правда для подобной же цели можно использовать BF862.

  3. #3
    Завсегдатай
    Автор темы
    Аватар для BesPav
    Регистрация
    01.06.2011
    Адрес
    Москва
    Возраст
    44
    Сообщений
    2,768

    По умолчанию Re: Необычный каскад ток/напряжение

    Цитата Сообщение от steel_monkey Посмотреть сообщение
    Как говорится, все уже украдено до нас.
    Точно, спасибо, давно-то как украли...
    Но у них будет небольшая проблемка - вынужденно маленький ток покоя, иначе транзисторам поплохеет.

    Цитата Сообщение от steel_monkey Посмотреть сообщение
    Проблема - купить настоящие 2SK170, правда для подобной же цели можно использовать BF862.
    Отлично запустилась ВЧ-связка КП601 и КП904:
    Нажмите на изображение для увеличения. 

Название:	ImageUploadedByTapatalk1434399281.068839.jpg 
Просмотров:	744 
Размер:	378.0 Кб 
ID:	239601
    Нажмите на изображение для увеличения. 

Название:	ImageUploadedByTapatalk1434399318.140100.jpg 
Просмотров:	564 
Размер:	289.4 Кб 
ID:	239602

    Причем с током покоя и напряжением питания можно вообще не скромничать - 100 мА и 100 Вольт им вполне по силам. КП601 получает свои 1,5 вольта падения на канале, а КП904 честно рассеивает 5 ватт тепла обеспечивая при этом скромный для себя ток в 100 мА.
    А усилителем напряжения в этой схеме будет резистор...
    ;)

  4. #4
    Завсегдатай
    Автор темы
    Аватар для BesPav
    Регистрация
    01.06.2011
    Адрес
    Москва
    Возраст
    44
    Сообщений
    2,768

    По умолчанию Необычный каскад ток/напряжение

    А в первых-то рядах, оказывается, был уважаемый Нельсон Пасс, 2005 год:
    http://www.6moons.com/industryfeatures/zen8/zen8.html
    Нажмите на изображение для увеличения. 

Название:	ImageUploadedByTapatalk1434461842.146796.jpg 
Просмотров:	892 
Размер:	211.3 Кб 
ID:	239643
    Не хватает только нижнего плеча.

    Ну и самые первые упоминания в Application Note от Texas Instruments, 1970 года:
    http://www.ti.com/lit/an/snoa620/snoa620.pdf

    Нажмите на изображение для увеличения. 

Название:	ImageUploadedByTapatalk1434434667.967808.jpg 
Просмотров:	900 
Размер:	116.6 Кб 
ID:	239618
    Нажмите на изображение для увеличения. 

Название:	ImageUploadedByTapatalk1434434721.808732.jpg 
Просмотров:	843 
Размер:	95.5 Кб 
ID:	239619
    Нажмите на изображение для увеличения. 

Название:	ImageUploadedByTapatalk1434434729.093617.jpg 
Просмотров:	1002 
Размер:	108.6 Кб 
ID:	239620
    Последний раз редактировалось BesPav; 16.06.2015 в 16:37.

  5. #5
    Завсегдатай
    Регистрация
    31.10.2005
    Адрес
    Москва
    Возраст
    52
    Сообщений
    1,421

    По умолчанию Re: Необычный каскад ток/напряжение

    Один из недостатков такого конвертера - сравнительно высокое входное сопротивление.

  6. #6
    Старый знакомый Аватар для steel_monkey
    Регистрация
    30.11.2008
    Адрес
    Санкт-Петербург
    Возраст
    38
    Сообщений
    811

    По умолчанию Re: Необычный каскад ток/напряжение

    Крутизна характеристики BF862 на практике где-то около 30 миллисименсов, то есть входное - 30 Ом. Поставить 2 штуки в параллель - уже 15 Ом. У Павла, думаю, еще меньше.

  7. #7
    Завсегдатай
    Регистрация
    31.10.2005
    Адрес
    Москва
    Возраст
    52
    Сообщений
    1,421

    По умолчанию Re: Необычный каскад ток/напряжение

    Цитата Сообщение от steel_monkey Посмотреть сообщение
    Крутизна характеристики BF862 на практике где-то около 30 миллисименсов, то есть входное - 30 Ом. Поставить 2 штуки в параллель - уже 15 Ом. У Павла, думаю, еще меньше.
    Даже если получится что 5-10 Ом, все равно это довольно много для хорошего I/U.

  8. #8
    Регистрация не подтверждена
    Регистрация
    02.03.2013
    Сообщений
    897

    По умолчанию Re: Необычный каскад ток/напряжение

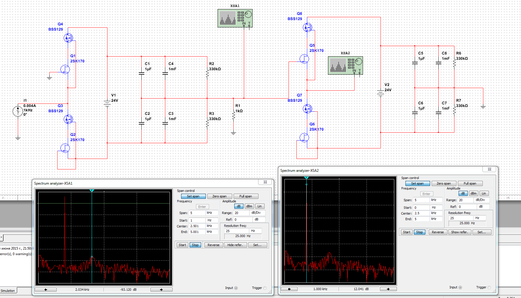
    Просимулировал в МС9 схему из первого поста. Гармоники ниже уровня -105дБ. А вот входной импеданс высоковат, порядка 41 Ом. Вопрос: как это отразится на субъективном качестве звучания. Многие меломаны ведь используют резисторы порядка нескольких десятков Ом в качестве I/U, и говорят, что лучше не бывает...

    Если параллелить по четыре транзистора в плече, то будет уже порядка 10 Ом. Учитывая их размеры это вполне реализуемо на практике.
    Последний раз редактировалось ilya-volchek; 16.06.2015 в 18:19.

  9. #9
    Завсегдатай
    Регистрация
    31.10.2005
    Адрес
    Москва
    Возраст
    52
    Сообщений
    1,421

    По умолчанию Re: Необычный каскад ток/напряжение

    Цитата Сообщение от ilya-volchek Посмотреть сообщение
    Просимулировал в МС9 схему из первого поста. Гармоники ниже уровня -105дБ. А вот входной импеданс высоковат, порядка 41 Ом. Вопрос: как это отразится на субъективном качестве звучания. Многие меломаны ведь используют резисторы порядка нескольких десятков Ом в качестве I/U, и говорят, что лучше не бывает...
    С мультибитами я использовал резисторы порядка 20-50 Ом и выше. Мое мнение с такими номиналами - в топку. Субъективно, с увеличением номинала резистора ухудшается разрешение, звучание становится вялым. Для некоторых мягких жанров, может и неплохо.

  10. #10
    Завсегдатай
    Автор темы
    Аватар для BesPav
    Регистрация
    01.06.2011
    Адрес
    Москва
    Возраст
    44
    Сообщений
    2,768

    По умолчанию Необычный каскад ток/напряжение

    Цитата Сообщение от Роман М Посмотреть сообщение
    Один из недостатков такого конвертера - сравнительно высокое входное сопротивление.
    Ну, если сравнивать с входным сопротивлением каскада на ОУ - то конечно высокое.

    А если сравнивать с типовыми схемами I/U без ООС и ОУ - то очень даже ничего. И уж сравнение с резистором/последующим УН тут как-то немного некорректно.

    Заметьте, в приведенной топологии драматически снижено влияние эффекта Миллера, при настойчивом желании снизить входное сопротивление - транзисторы в SOT-23 напаиваются друг-на-друга хоть десятком, только токозадающий мосфет надо удерживать в ОБР по теплу. Было бы желание - пяток IRFP140 и радиатор на 5000 кв.см. Нужно выходное напряжение побольше - пожалуйста, поднять плавающее питание и увеличить резистор.

    Вас как-то из стороны в сторону бросает...
    То "...я использовал резисторы 20-50 Ом...", и тут же - "...даже 5-10 это много...". Уж определитесь, пожалуйста. Я не из занудства, действительно интересны применяемые вами решения. Шунт-регулятор для Lynx D47 мне тоже понравился, спасибо за идею!

    Все же очень мало безООСных схем с размахом выходного напряжения в единицы-десятки вольт, активными элементами одного типа проводимости и их режимом работы без отсечки, входным/выходным сопротивлением ~десятки Ом и гармошками где-то в районе -80:-100 дБ. Может плохо ищу, в гугле вроде не забанили...

    Мнение Игоря Семынина, мною очень уважаемого: "...все что на уровне -40 дБ меня волнует постольку-поскольку, а на -60 - не волнует совсем..." многим хорошо известно, но опять же многие не согласны. Могут и дожны быть схемы, которые и звучат, и измеряются одинаково хорошо. Эта - одна из наиболее сильно приблизившихся на мой слух.

    Цитата Сообщение от steel_monkey Посмотреть сообщение
    У Павла, думаю, еще меньше.
    Крутизна моих экземпляров КП601 - около 75 мС, начальный ток стока - около 90 мА, только дороговаты они. Ну да ничего, заказал JFETов и Depletion MOSFETов в SOT-23, как попробую - отпишусь.
    Последний раз редактировалось BesPav; 17.06.2015 в 07:44.

  11. #11
    PaX PALANTiRA Аватар для EDDiE
    Регистрация
    13.02.2006
    Адрес
    GAZ-A-LAGO
    Сообщений
    13,331

    По умолчанию Re: Необычный каскад ток/напряжение


    Offтопик:
    Цитата Сообщение от BesPav Посмотреть сообщение
    Шунт-регулятор для Lynx D47 мне тоже понравился, спасибо за идею!
    А что это?

  12. #12
    Завсегдатай
    Автор темы
    Аватар для BesPav
    Регистрация
    01.06.2011
    Адрес
    Москва
    Возраст
    44
    Сообщений
    2,768

    По умолчанию Необычный каскад ток/напряжение

    Цитата Сообщение от EDDiE Посмотреть сообщение
    Offтопик:

    А что это?

    Offтопик:

    Кхм... Вы же там отмечались в комментариях...
    https://forum.vegalab.ru/showpost.php?p=1473404


  13. #13
    Завсегдатай
    Регистрация
    31.10.2005
    Адрес
    Москва
    Возраст
    52
    Сообщений
    1,421

    По умолчанию Re: Необычный каскад ток/напряжение

    BesPav, если так хочется обязательно "без ООС" и наплевать на входной импеданс и гармоники, то конечно можно сделать I/U на основе каскада с ОБ или ОИ в различных вариациях. Но на мой взгляд такой подход ущербен. Для "безосных" I/U больше подходят схемы "токовых конвейеров".

  14. #14
    PaX PALANTiRA Аватар для EDDiE
    Регистрация
    13.02.2006
    Адрес
    GAZ-A-LAGO
    Сообщений
    13,331

    По умолчанию Re: Необычный каскад ток/напряжение


    Offтопик:
    Цитата Сообщение от BesPav Посмотреть сообщение
    Offтопик:

    Кхм... Вы же там отмечались в комментариях...
    https://forum.vegalab.ru/showpost.php?p=1473404

    Спасибо за ссылку, давно это было, решил так не делать.
    Вместе с тем увеличение ёмкости керамики (до разумных пределов) в блокировке делаю везде.

  15. #15
    Завсегдатай
    Автор темы
    Аватар для BesPav
    Регистрация
    01.06.2011
    Адрес
    Москва
    Возраст
    44
    Сообщений
    2,768

    По умолчанию Re: Необычный каскад ток/напряжение

    Цитата Сообщение от Роман М Посмотреть сообщение
    наплевать на входной импеданс и гармоники
    Ну, на гармоники-то как раз не наплевать, а вот входной-выходной импедансы волнуют только в связке с гармониками.
    Безоосность - тоже не самоцель, просто если каскад удается линеаризовать с использованием локальной ОС, то хотелось бы обойтись без общих.

    Цитата Сообщение от Роман М Посмотреть сообщение
    Для "безосных" I/U больше подходят схемы "токовых конвейеров".
    Вот это?
    Нажмите на изображение для увеличения. 

Название:	ImageUploadedByTapatalk1434532422.042756.jpg 
Просмотров:	952 
Размер:	83.6 Кб 
ID:	239712
    Нажмите на изображение для увеличения. 

Название:	ImageUploadedByTapatalk1434532436.058986.jpg 
Просмотров:	750 
Размер:	167.8 Кб 
ID:	239713

  16. #16
    Регистрация не подтверждена
    Регистрация
    02.03.2013
    Сообщений
    897

    По умолчанию Re: Необычный каскад ток/напряжение

    Цитата Сообщение от BesPav Посмотреть сообщение
    Ну, на гармоники-то как раз не наплевать, а вот входной-выходной импедансы волнуют только в связке с гармониками.
    Безоосность - тоже не самоцель, просто если каскад удается линеаризовать с использованием локальной ОС, то хотелось бы обойтись без общих.
    Павел, главная наша цель - это натуральное звучание. Если ООС и малые гармоники в связке с низким импедансом приближают звучание к натуральному, тогда в этом есть смысл. Если нет - то и гармоники и импеданс и все остальные теории пусть идут лесом, ведь это всего лишь инструменты. Мы же тут не диссертации защищаем. Последняя и самая главная инстанция - слух.

    Так что жду с нетерпением результатов слуховой экспертизы. Интересно, будет ли этот преобразователь звучать лучше связки резистор+УН и преобразователя на ОУ.

  17. #17
    Завсегдатай
    Регистрация
    31.10.2005
    Адрес
    Москва
    Возраст
    52
    Сообщений
    1,421

    По умолчанию Re: Необычный каскад ток/напряжение

    Цитата Сообщение от BesPav Посмотреть сообщение
    Ну, на гармоники-то как раз не наплевать, а вот входной-выходной импедансы волнуют только в связке с гармониками.
    Безоосность - тоже не самоцель, просто если каскад удается линеаризовать с использованием локальной ОС, то хотелось бы обойтись без общих.
    Входной импеданс должен волновать не только в связке гармоник. Важно еще как он ведет себя за пределами звукового диапазона.
    Токовый конвейер можно реализовать различными схемными решениями.

    ---------- Сообщение добавлено 14.38 ---------- Предыдущее сообщение было 14.34 ----------

    Цитата Сообщение от ilya-volchek Посмотреть сообщение
    Павел, главная наша цель - это натуральное звучание.
    Главная цель - чтобы нравилось. А нравится всем по разному

    "Натуральное звучание" это такая мифическая субстанция о которой все говорят, а некоторые утверждают что даже слышали, но часто не понимают что слышали на самом деле и не могут дать этому феномену точного объяснения.

  18. #18
    Аудиоманьяк Аватар для Audiomaniac
    Регистрация
    13.08.2006
    Адрес
    Омск
    Сообщений
    6,500

    По умолчанию Re: Необычный каскад ток/напряжение


    Offтопик:
    Цитата Сообщение от Роман М Посмотреть сообщение
    "Натуральное звучание" это такая мифическая субстанция о которой все говорят, а некоторые утверждают что даже слышали, но часто не понимают что слышали на самом деле и не могут дать этому феномену точного объяснения.

    Да чего тут непонятного-то... изображение на советском телевизоре кварц никогда не спутаешь с видом из окна, а современный 4к телевизор - уже можно и спутать, т.к. передача изображения электронными средствами приближается к тому, что глаз видит непосредственно. И, заметим, достигнуто это без полировки волшебных проводов, чисто техническими средствами.
    Со звуком то же самое.
    А если кто не может отличить электрический звук от натурального, то ему и заморачиваться никаким хаендом не нужно, радиоточки достаточно)
    Хорошо играет тогда, когда звуки не отвлекают от музыки.

  19. #19
    Завсегдатай
    Автор темы
    Аватар для BesPav
    Регистрация
    01.06.2011
    Адрес
    Москва
    Возраст
    44
    Сообщений
    2,768

    По умолчанию Необычный каскад ток/напряжение

    Цитата Сообщение от Audiomaniac Посмотреть сообщение
    современный 4к телевизор - уже можно и спутать, т.к. передача изображения электронными средствами приближается к тому, что глаз видит непосредственно.
    Илья, в своей абстракции ты немного забыл про параллакс, фокусировку и глубину резкости...

    Цитата Сообщение от ilya-volchek Посмотреть сообщение
    Так что жду с нетерпением результатов слуховой экспертизы. Интересно, будет ли этот преобразователь звучать лучше связки резистор+УН и преобразователя на ОУ.
    Пока - звучит лучше AD811+AD843.

  20. #20
    Завсегдатай
    Регистрация
    31.10.2005
    Адрес
    Москва
    Возраст
    52
    Сообщений
    1,421

    По умолчанию Re: Необычный каскад ток/напряжение

    Цитата Сообщение от Audiomaniac Посмотреть сообщение
    Offтопик:



    Да чего тут непонятного-то... изображение на советском телевизоре кварц никогда не спутаешь с видом из окна, а современный 4к телевизор - уже можно и спутать, т.к. передача изображения электронными средствами приближается к тому, что глаз видит непосредственно. И, заметим, достигнуто это без полировки волшебных проводов, чисто техническими средствами.
    Со звуком то же самое.
    А если кто не может отличить электрический звук от натурального, то ему и заморачиваться никаким хаендом не нужно, радиоточки достаточно)

    Offтопик:
    Молодец, десять баллов! Даже Аудиоманьяк лишний раз подтвердил вышесказанное мной


    ---------- Сообщение добавлено 15.03 ---------- Предыдущее сообщение было 14.57 ----------

    Цитата Сообщение от BesPav Посмотреть сообщение
    Пока - звучит лучше AD811+AD843.
    Не удивительно.

Страница 1 из 2 12 Последняя

Социальные закладки

Социальные закладки

Ваши права

  • Вы не можете создавать новые темы
  • Вы не можете отвечать в темах
  • Вы не можете прикреплять вложения
  • Вы не можете редактировать свои сообщения
  •