Страница 1 из 4 123 ... Последняя
Показано с 1 по 20 из 75

Тема: Трехполоска на RS270-8+MP1313.8+H1499

  1. #1
    Завсегдатай
    Автор темы
    Аватар для Алексей Коваленко
    Регистрация
    31.05.2012
    Адрес
    г.Ейск
    Возраст
    58
    Сообщений
    1,846

    По умолчанию Трехполоска на RS270-8+MP1313.8+H1499

    Добрый день.Данная АС задумывалась как относительно бюджентная, на "металлических" динамиках .СЧ выбран калужский АСА МР1313.8. На первом рисунке АЧХ от производителя,на втором - измеренная мною в корпусе Ас в ближнем поле и примерно с метра.Далее с фильтром в БП и с метра
    Нажмите на изображение для увеличения. 

Название:	МР1313.8 АСА.jpg 
Просмотров:	1036 
Размер:	49.6 Кб 
ID:	218358 Нажмите на изображение для увеличения. 

Название:	МР1313.8 БП и 1м.jpg 
Просмотров:	971 
Размер:	132.2 Кб 
ID:	218360 Нажмите на изображение для увеличения. 

Название:	М1313.8 БП.jpg 
Просмотров:	961 
Размер:	118.9 Кб 
ID:	218359 Нажмите на изображение для увеличения. 

Название:	МР1313.8.jpg 
Просмотров:	716 
Размер:	137.0 Кб 
ID:	218361
    На НЧ был взят RS270-8 ,т.к. на момент разработки АС не удалось приобрести более дешевый сканспик 26W/8534GOO.Дайтон можно рассматривать,как альтернативу СИС1209,но требующим больше объема.
    Нажмите на изображение для увеличения. 

Название:	RS270-8 БП.jpg 
Просмотров:	902 
Размер:	111.8 Кб 
ID:	218362 Нажмите на изображение для увеличения. 

Название:	RS270-8.jpg 
Просмотров:	860 
Размер:	111.4 Кб 
ID:	218363
    На ВЧ был взят СИС1499,который относительно не дорог из доступных металлических ВЧ.
    Нажмите на изображение для увеличения. 

Название:	Н1499 БП.jpg 
Просмотров:	891 
Размер:	107.8 Кб 
ID:	218364
    После нескольких вариантов кросса , получил такую АЧХ
    Нажмите на изображение для увеличения. 

Название:	АЧХ финал..jpg 
Просмотров:	962 
Размер:	144.6 Кб 
ID:	222996 Нажмите на изображение для увеличения. 

Название:	АЧХ БП.jpg 
Просмотров:	818 
Размер:	130.9 Кб 
ID:	222997 Нажмите на изображение для увеличения. 

Название:	импенданс финал.jpg 
Просмотров:	694 
Размер:	130.1 Кб 
ID:	222998 Нажмите на изображение для увеличения. 

Название:	Безымянный.jpg 
Просмотров:	1679 
Размер:	412.3 Кб 
ID:	218371
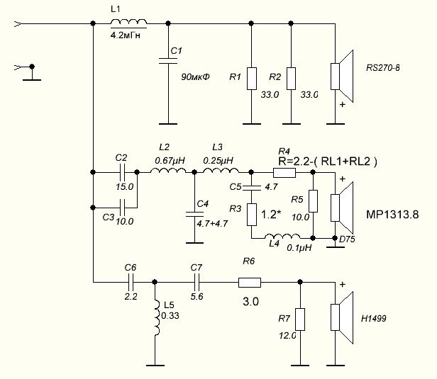
    Схему кросса АС будет несколько позже.
    С уважением,Алексей.
    Миниатюры Миниатюры Нажмите на изображение для увеличения. 

Название:	кросс 270+1313+1499.jpg 
Просмотров:	1409 
Размер:	48.1 Кб 
ID:	235000  
    Последний раз редактировалось Алексей Коваленко; 22.04.2015 в 10:58.

  2. #2
    Завсегдатай Аватар для locki
    Регистрация
    03.06.2008
    Адрес
    Москва/Дубна 5/2
    Возраст
    46
    Сообщений
    1,212

    По умолчанию Re: Трехполоска на RS270-8+MP1313.8+H1499

    и как оно по сравнению с более дорогими? )) Нет ли головной боли или усталости после пары часов прослушивания? Нет ощущения назойливости в высоких частотах?
    "Мой князь - Князь Тишины..."

  3. #3
    Завсегдатай
    Автор темы
    Аватар для Алексей Коваленко
    Регистрация
    31.05.2012
    Адрес
    г.Ейск
    Возраст
    58
    Сообщений
    1,846

    По умолчанию Re: Трехполоска на RS270-8+MP1313.8+H1499

    Цитата Сообщение от locki Посмотреть сообщение
    и как оно по сравнению с более дорогими? )) Нет ли головной боли или усталости после пары часов прослушивания? Нет ощущения назойливости в высоких частотах?
    Сейчас сравнить практически не с чем,в доме кроме этой АС,только полочники...Утомляемости нет от прослушивания,но готова только одна АС ,вторую не собрал еще,так что полноценного прослушивания пока не получилось...
    С уважением,Алексей.

  4. #4
    Старый знакомый
    Регистрация
    01.09.2013
    Адрес
    Сибирь
    Сообщений
    692

    По умолчанию Re: Трехполоска на RS270-8+MP1313.8+H1499

    Горбыли в области 800-1200Гц это комната или корпус?

  5. #5
    Завсегдатай Аватар для U.L.F.
    Регистрация
    29.09.2005
    Адрес
    Тула
    Возраст
    57
    Сообщений
    1,030

    По умолчанию Re: Трехполоска на RS270-8+MP1313.8+H1499

    Поздравляю автора с ещё одним удачным проектом. Вопрос: Алексей, среднечастотный АСА оправдал надежды? RS125 или RS150 совсем не предполагались на эту роль?
    Оформление, ЗЯ?
    Лампы не цель, а средство для получения хорошего звука. Моя рукодельная кладовка: http://ulfdiysound.ucoz.ru/

  6. #6
    Завсегдатай Аватар для ExiD
    Регистрация
    24.01.2013
    Адрес
    Йошкар-Ола
    Возраст
    35
    Сообщений
    1,228

    По умолчанию Re: Трехполоска на RS270-8+MP1313.8+H1499

    Алексей Коваленко,

    Почему вч довольно далеко от сч, можно было и поближе?
    Не слишком ли большая область работы нч? на предпоследней картинке, где я как понимаю сч переплюсован, у нч и сч довольно большая область совместной работы. Может стоило бы использовать катушку с большей индуктивностью? кстати на фильтр бы хотелось посмотреть.
    Боролись ли отдельно с резонансом у аса на 6кгц или с таким низким разделом пик уже не слышно?
    Нч как я понял в зя?

    p.s. А аса 290 не рассматривали на роль вч? мне лично очень понравился.

  7. #7
    Завсегдатай
    Автор темы
    Аватар для Алексей Коваленко
    Регистрация
    31.05.2012
    Адрес
    г.Ейск
    Возраст
    58
    Сообщений
    1,846

    По умолчанию Re: Трехполоска на RS270-8+MP1313.8+H1499

    Цитата Сообщение от akarma Посмотреть сообщение
    Горбыли в области 800-1200Гц это комната или корпус?
    Горбыли +-1.5 дБ...думаю и бафл и комната привносят...

    ---------- Сообщение добавлено 22:20 ---------- Предыдущее сообщение было 22:15 ----------

    Цитата Сообщение от U.L.F. Посмотреть сообщение
    Поздравляю автора с ещё одним удачным проектом. Вопрос: Алексей, среднечастотный АСА оправдал надежды? RS125 или RS150 совсем не предполагались на эту роль?
    Оформление, ЗЯ?
    Поздравлять еще рано,спасибо,надо обе АС закончить,но пока одна АС вполне нравится.АСА несколько сложноват оказался,будет схема кросса,сами увидите,но результат порадовал.Дайтоны на СЧ не планировал,т.к. цель была - АС на 10" НЧ с наименьшим разумным бюджетом.Оформление ЗЯ,но будет сзади еще низконастроенный ФИ,который можно будет и заткнуть при не надобности.

    ---------- Сообщение добавлено 22:29 ---------- Предыдущее сообщение было 22:20 ----------

    Цитата Сообщение от ExiD Посмотреть сообщение
    Алексей Коваленко,

    Почему вч довольно далеко от сч, можно было и поближе?
    Не слишком ли большая область работы нч? на предпоследней картинке, где я как понимаю сч переплюсован, у нч и сч довольно большая область совместной работы. Может стоило бы использовать катушку с большей индуктивностью? кстати на фильтр бы хотелось посмотреть.
    Боролись ли отдельно с резонансом у аса на 6кгц или с таким низким разделом пик уже не слышно?
    Нч как я понял в зя?

    p.s. А аса 290 не рассматривали на роль вч? мне лично очень понравился.
    Широкая область СЧ-НЧ планировалась сразу,пока устраивает...Расположение головок,как и вся передняя панель,полностью повторяет проект на СИС1209 +М15+66000,увеличен лишь объем под НЧ.С резонансами у МР1313 пришлось тщательно бороться-два контура на каждый пик,одним получить нужный спад сверху не получилось.Думаю,что не смотря на эти сложности,динамик перспективен для использования,особенно учитывая его цену.Вот жду,когда АСА сделает обещанный купольник,очень интересно будет его опробывать.
    На ВЧ АСА не рассматривал,в виду низкой повторяемостью ВЧ головок,планировалась повторяемая АС.Для единичных реализаций ВЧ от АСА вполне хороший бюджетный вариант.
    С уважением,Алексей.

  8. #8
    Частый гость
    Регистрация
    21.11.2008
    Адрес
    г.Москва
    Возраст
    86
    Сообщений
    410

    По умолчанию Re: Трехполоска на RS270-8+MP1313.8+H1499

    Приветствую, Алексей!
    Выбор динамиков, мне кажется, удачный, но кроссовер получится довольно сложный. Для тиражирования силами разработчика такой кроссовер будет вполне нормальным. Для массового повторения любителями, которые не пользуются акустическими измерениями, работа по повторению может оказаться слишком трудной.
    С уважением, С.Бать.
    Последний раз редактировалось batti; 23.09.2014 в 12:37.

  9. #9
    Завсегдатай Аватар для U.L.F.
    Регистрация
    29.09.2005
    Адрес
    Тула
    Возраст
    57
    Сообщений
    1,030

    По умолчанию Re: Трехполоска на RS270-8+MP1313.8+H1499

    Цитата Сообщение от batti Посмотреть сообщение
    ...но кроссовер получиться довольно сложный...
    А где кроссовер то, вроде ещё не выкладывался? А что до массового повторения без замеров, то тут возможно камнем преткновения будет не фильтр, а весьма сомнительная повторяемость параметров у АСА. Мне лично, среднечастотник видится самым слабым звеном в этом интересном проекте. Но это субъективное мнение и возможно предвзятое. Автору, в любом случае, видней.
    Лампы не цель, а средство для получения хорошего звука. Моя рукодельная кладовка: http://ulfdiysound.ucoz.ru/

  10. #10
    Завсегдатай
    Автор темы
    Аватар для Алексей Коваленко
    Регистрация
    31.05.2012
    Адрес
    г.Ейск
    Возраст
    58
    Сообщений
    1,846

    По умолчанию Re: Трехполоска на RS270-8+MP1313.8+H1499

    Цитата Сообщение от batti Посмотреть сообщение
    Приветствую, Алексей!
    Выбор динамиков, мне кажется, удачный, но кроссовер получиться довольно сложный. Для тиражирования силами разработчика такой кроссовер будет вполне нормальным. Для массового повторения любителями, которые не пользуются акустическими измерениями, работа по повторению может оказаться слишком трудной.
    С уважением, С.Бать.
    Здравствуйте,Сергей Давыдович!Согласен с Вами,с повторением вопрос открытый,т.к. нет статистики по головкам СЧ АСА.
    С уважением,Алексей.

  11. #11
    Завсегдатай Аватар для ExiD
    Регистрация
    24.01.2013
    Адрес
    Йошкар-Ола
    Возраст
    35
    Сообщений
    1,228

    По умолчанию Re: Трехполоска на RS270-8+MP1313.8+H1499

    Цитата Сообщение от Алексей Коваленко Посмотреть сообщение
    с повторением вопрос открытый,т.к. нет статистики по головкам СЧ АСА.
    Я не знаю как 1313, но вот 1315 осенью мне пришла с фланцем 150мм, а весной уже с фланцем 146мм.

  12. #12
    Завсегдатай
    Автор темы
    Аватар для Алексей Коваленко
    Регистрация
    31.05.2012
    Адрес
    г.Ейск
    Возраст
    58
    Сообщений
    1,846

    По умолчанию Re: Трехполоска на RS270-8+MP1313.8+H1499

    Цитата Сообщение от ExiD Посмотреть сообщение
    Я не знаю как 1313, но вот 1315 осенью мне пришла с фланцем 150мм, а весной уже с фланцем 146мм.
    А как с параметрами,сильно различались?
    С уважением,Алексей.

  13. #13
    Завсегдатай Аватар для ExiD
    Регистрация
    24.01.2013
    Адрес
    Йошкар-Ола
    Возраст
    35
    Сообщений
    1,228

    По умолчанию Re: Трехполоска на RS270-8+MP1313.8+H1499

    Цитата Сообщение от Алексей Коваленко Посмотреть сообщение
    А как с параметрами,сильно различались?
    тс не снимал, ачх следующие:
    Нажмите на изображение для увеличения. 

Название:	Снимок.PNG 
Просмотров:	615 
Размер:	80.1 Кб 
ID:	218473

    С учетом немножко разных условий измерений в принципе одинаковы.
    Проекты соответственно.
    Синяя - https://forum.vegalab.ru/showthread.php?t=66394
    Красная - https://forum.vegalab.ru/showthread.php?t=65935

  14. #14
    Завсегдатай
    Автор темы
    Аватар для Алексей Коваленко
    Регистрация
    31.05.2012
    Адрес
    г.Ейск
    Возраст
    58
    Сообщений
    1,846

    По умолчанию Re: Трехполоска на RS270-8+MP1313.8+H1499

    Я не зря в начале приводил АЧХ заводской и свой, вполне похожи,что радует.Ваши графики тоже позволяют сделать оптимистический прогноз на повторение конструкции.Мне металлический СЧ 1313 понравился больше бумажного 1314...
    С уважением,Алексей.

  15. #15
    Частый гость
    Регистрация
    02.08.2014
    Адрес
    Вл@(и}{@
    Сообщений
    168

    По умолчанию Re: Трехполоска на RS270-8+MP1313.8+H1499

    Цитата Сообщение от ExiD Посмотреть сообщение
    На НЧ дайтоны где брали, если не секрет?
    Как рассчитывали порт на ФИ?
    Разве дайтоны лучше АСА НЧ, например B2016.8?

    Спасибо за внимание!

    ---------- Сообщение добавлено 18:27 ---------- Предыдущее сообщение было 18:23 ----------

    Строю АС на B2016.8+Visaton MR 130/8+Vifa XT25TG30-04...
    Заказал 4 штуки B2016.8, но еще толком не решил, по 2 будет или по одной...

  16. #16
    Завсегдатай
    Автор темы
    Аватар для Алексей Коваленко
    Регистрация
    31.05.2012
    Адрес
    г.Ейск
    Возраст
    58
    Сообщений
    1,846

    По умолчанию Re: Трехполоска на RS270-8+MP1313.8+H1499

    Цитата Сообщение от setakava Посмотреть сообщение
    На НЧ дайтоны где брали, если не секрет?
    Как рассчитывали порт на ФИ?
    Разве дайтоны лучше АСА НЧ, например B2016.8?

    Спасибо за внимание!

    ---------- Сообщение добавлено 18:27 ---------- Предыдущее сообщение было 18:23 ----------

    Строю АС на B2016.8+Visaton MR 130/8+Vifa XT25TG30-04...
    Заказал 4 штуки B2016.8, но еще толком не решил, по 2 будет или по одной...
    Дайтоны покупаю здесь http://www.intertechnik.com/Shop/Lou...e/1768,en,7058 . Визатон на СЧ уже куплен?Почему не АСА,который сильно лучше?
    С уважением,Алексей.

  17. #17
    Частый гость
    Регистрация
    02.08.2014
    Адрес
    Вл@(и}{@
    Сообщений
    168

    По умолчанию Re: Трехполоска на RS270-8+MP1313.8+H1499

    Цитата Сообщение от Алексей Коваленко Посмотреть сообщение
    Визатон на СЧ уже куплен?Почему не АСА,который сильно лучше?
    С уважением,Алексей.
    Спасибо большое за ответ, да, визатон уже в наличии, сам жалею, что не заказал АСА, попозже закажу, на будущую АС, просто был под рукой, решил его использовать.

  18. #18
    Завсегдатай Аватар для ExiD
    Регистрация
    24.01.2013
    Адрес
    Йошкар-Ола
    Возраст
    35
    Сообщений
    1,228

    По умолчанию Re: Трехполоска на RS270-8+MP1313.8+H1499

    Цитата Сообщение от setakava Посмотреть сообщение
    Заказал 4 штуки B2016.8
    2016 оптимально литров 30, на напольник не тянет, в своем проекте у меня объем завышен до 37, так что советую два ставить.

  19. #19
    Завсегдатай
    Автор темы
    Аватар для Алексей Коваленко
    Регистрация
    31.05.2012
    Адрес
    г.Ейск
    Возраст
    58
    Сообщений
    1,846

    По умолчанию Re: Трехполоска на RS270-8+MP1313.8+H1499

    Цитата Сообщение от setakava Посмотреть сообщение
    Спасибо большое за ответ, да, визатон уже в наличии, сам жалею, что не заказал АСА, попозже закажу, на будущую АС, просто был под рукой, решил его использовать.
    Лучше продайте визатон сразу...
    С уважением,Алексей.

  20. #20
    Частый гость
    Регистрация
    02.08.2014
    Адрес
    Вл@(и}{@
    Сообщений
    168

    По умолчанию Re: Трехполоска на RS270-8+MP1313.8+H1499

    Цитата Сообщение от Алексей Коваленко Посмотреть сообщение
    Лучше продайте визатон сразу...
    С уважением,Алексей.
    жалко...

Страница 1 из 4 123 ... Последняя

Социальные закладки

Социальные закладки

Ваши права

  • Вы не можете создавать новые темы
  • Вы не можете отвечать в темах
  • Вы не можете прикреплять вложения
  • Вы не можете редактировать свои сообщения
  •