Страница 1 из 4 123 ... Последняя
Показано с 1 по 20 из 62

Тема: Реализация ЛЯ МИНОР (УПТ) замечания, предложения. Обсудим.

  1. #1
    Лишен права ответа (до 18.10.2025)
    Автор темы

    Регистрация
    11.11.2009
    Адрес
    г. Омск
    Возраст
    46
    Сообщений
    3,849

    По умолчанию Реализация ЛЯ МИНОР (УПТ) замечания, предложения. Обсудим.

    Уважаемый коллеги!!!

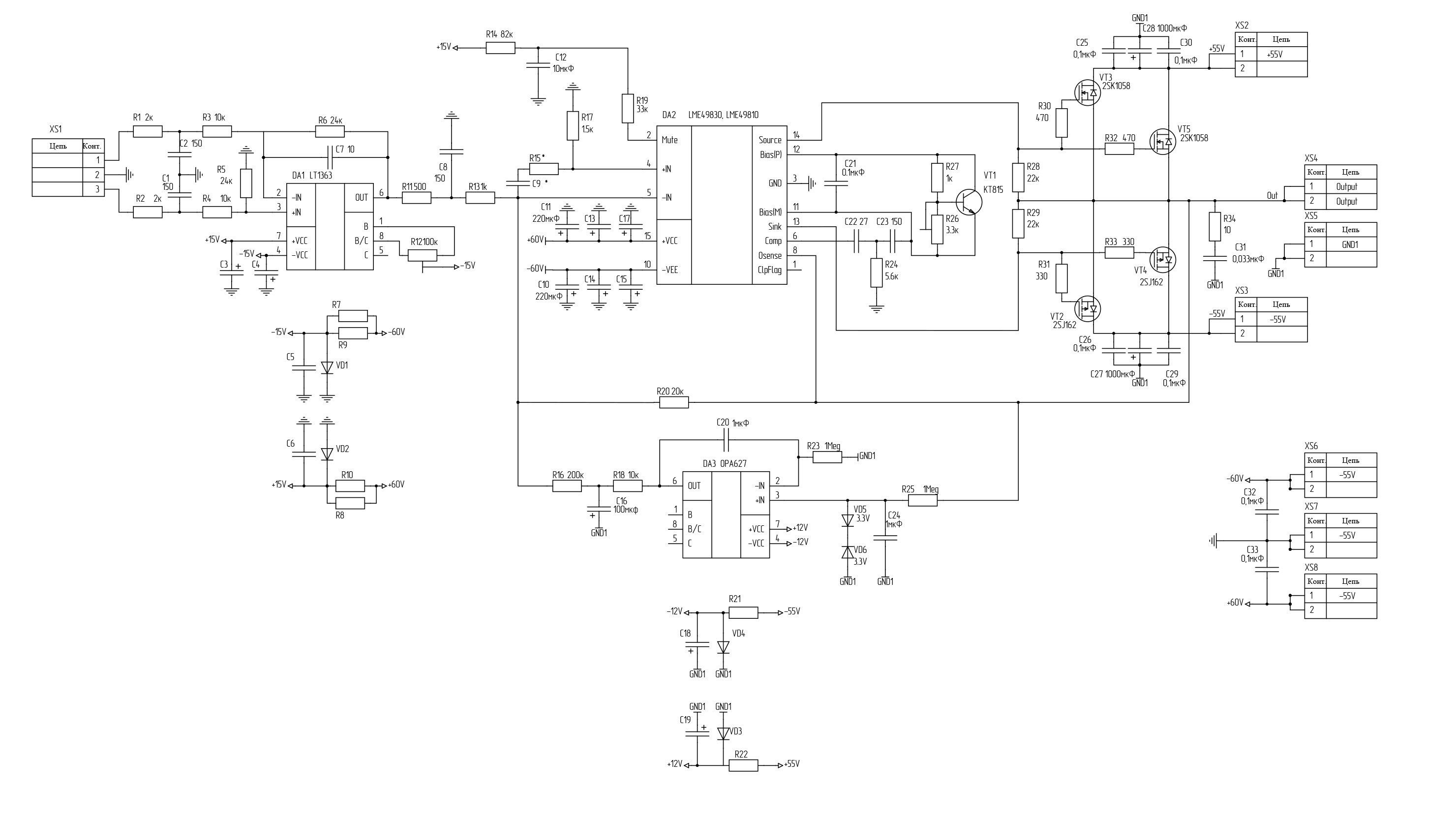
    Периодически задают вопросы будет ли продолжение, изменения, дополнения проекта усилителя ЛЯ МИНОР. Учитывая полученный опыт, возникло желание сделать шаг далее и создать ЛЯ МИНОР (УПТ). В данном усилителе также планируется сохранить концепцию раздельного питания УН и ВК. Так сказать далее сравнить в лоб два образца после реализации проэкта. Схема с инвертирующим включением буфера и LME. Так же постарался реализовать различные варианты частотной коррекции в том числе двухполюсную и ППК. Выкладываю для обсуждения схему и предварительную компоновку Платы усилителя. Прошу Вас высказывать конструктивные предложения, замечания по схеме и ПП.

    С уважением Денис.
    Миниатюры Миниатюры Нажмите на изображение для увеличения. 

Название:	ЛЯ-МИНОР-(УПТ).jpg 
Просмотров:	1149 
Размер:	275.8 Кб 
ID:	200685   Нажмите на изображение для увеличения. 

Название:	усил1.jpg 
Просмотров:	328 
Размер:	180.3 Кб 
ID:	204619   Нажмите на изображение для увеличения. 

Название:	усил.jpg 
Просмотров:	341 
Размер:	143.7 Кб 
ID:	204620   Нажмите на изображение для увеличения. 

Название:	стаб.jpg 
Просмотров:	468 
Размер:	161.0 Кб 
ID:	204622  

    Нажмите на изображение для увеличения. 

Название:	IMAG0224.jpg 
Просмотров:	314 
Размер:	93.7 Кб 
ID:	204621  
    Последний раз редактировалось Mazila; 08.03.2014 в 05:23. Причина: Обновление схемы

  2. #2
    Частый гость Аватар для И. ЗАМОТКИН
    Регистрация
    08.12.2010
    Адрес
    Саратов
    Возраст
    62
    Сообщений
    425

    По умолчанию Re: Реализация ЛЯ МИНОР (УПТ) замечания, предложения. Обсудим.

    ПДФку на LME не изучал, глянул мельком, но думаю VT1 не нужен, как и резисторы в истоках полевиков.

  3. #3
    Частый гость
    Регистрация
    04.10.2012
    Адрес
    Украина
    Возраст
    59
    Сообщений
    110

    По умолчанию Re: Реализация ЛЯ МИНОР (УПТ) замечания, предложения. Обсудим.

    Здравствуйте уважаемый Денис. Давно вас не слышно было. В предыдущей теме вы говорили, что закоротили стоковые резисторы перемычками и это положительно отразилось на качестве звука. Будет ли смысл и в этой версии сделать тоже самое? Если да, то насколько критичен подбор пар выходных транзисторов? Так же вы говорили о уменьшенных номиналах цобеля. Возможна ли замена цобеля на аналогичный конструктив от усилителя Зуева? По поводу питания буфера, может его стабильнуть покруче?

  4. #4
    Лишен права ответа (до 18.10.2025)
    Автор темы

    Регистрация
    11.11.2009
    Адрес
    г. Омск
    Возраст
    46
    Сообщений
    3,849

    По умолчанию Re: Реализация ЛЯ МИНОР (УПТ) замечания, предложения. Обсудим.

    Цитата Сообщение от И. ЗАМОТКИН Посмотреть сообщение
    ПДФку на LME не изучал, глянул мельком, но думаю VT1 не нужен, как и резисторы в истоках полевиков.
    VT1 оставил на всякий случай (в последних версиях на радиатор он не крепится). По поводу истоковых резисторов была проведена работа. Посл. время устанавливаю при настройки для замера тока покоя каждого транзюка, и далее удаляю, ставлю медные перемычки. Вообщем по результатам замеров с ними и без нужно отметить незначительное снижение искажений ну и звуку без них лучшее.

    ---------- Сообщение добавлено 19:49 ---------- Предыдущее сообщение было 19:40 ----------

    Цитата Сообщение от Gena_KM Посмотреть сообщение
    Если да, то насколько критичен подбор пар выходных транзисторов? Так же вы говорили о уменьшенных номиналах цобеля. Возможна ли замена цобеля на аналогичный конструктив от усилителя Зуева? По поводу питания буфера, может его стабильнуть покруче?
    На данный момент у меня цобель в "ЛЯ МИНОРЕ" трудится 0,047мкф и 10ом. Думаю проблем с зуевским тут не должно быть, тем более конструктивно его все таки необходимо устанавливать на выходные клеммы а не на пл. уся. Проблем с парами не было не разу, скажу больше ставил с разных партии неспарованые, разница достигала до 10мА между транзисторами одного полюса при токе покоя 170мА, а в сумме все уравнивалось в плечах.

    ---------- Сообщение добавлено 19:51 ---------- Предыдущее сообщение было 19:49 ----------

    Цитата Сообщение от Gena_KM Посмотреть сообщение
    По поводу питания буфера, может его стабильнуть покруче?
    В каком смысле? Куда круче если УН уже питается от хорошего стаба(https://forum.vegalab.ru/showthread.php?t=64993), а буфер дополнительно от стабилитронов.

  5. #5
    Регистрация не подтверждена Аватар для full_ignore
    Регистрация
    28.05.2010
    Адрес
    г. Киев
    Сообщений
    667

    По умолчанию Re: Реализация ЛЯ МИНОР (УПТ) замечания, предложения. Обсудим.

    Доброго дня Денис!
    А вас не смущает достаточно высокий показатель Input Offset Voltage=1,5 мВ у данного операционника?
    По поводу истоковых резисторов и транзистора VT1 я согласен с И.Замоткиным.
    И самый любопытный вопрос : а зачем УПТ? за что боремся? за первый герц?

  6. #6
    Лишен права ответа (до 18.10.2025)
    Автор темы

    Регистрация
    11.11.2009
    Адрес
    г. Омск
    Возраст
    46
    Сообщений
    3,849

    По умолчанию Re: Реализация ЛЯ МИНОР (УПТ) замечания, предложения. Обсудим.

    Цитата Сообщение от full_ignore Посмотреть сообщение
    Доброго дня Денис!
    А вас не смущает достаточно высокий показатель Input Offset Voltage=1,5 мВ у данного операционника?
    По поводу истоковых резисторов и транзистора VT1 я согласен с И.Замоткиным.
    И самый любопытный вопрос : а зачем УПТ? за что боремся? за первый герц?
    Приветствую Вас. Истоковые и VT1 выше отписался. Мысль была все включить в инвертирующем с целью снижения искажений, да и устойчивое мнение, что ОУ работают лучше в таком включении. Учитывая низкое входное LME в таком включении нужен буфер с хорошим выходом, на слуху еще THS4061 есть, но пока малодоступен.
    Цитата Сообщение от full_ignore Посмотреть сообщение
    Input Offset Voltage
    А чем он меня должен смутить? Может я что то не понимаю, в схеме предусмотрен подстроечник R6 которым планирую выставлять 0 на выходе всего девайса в целом. УПТ это плата, а ставить нет вх кондер это уже будет дело вкуса каждого при установки входных разъемов поставить. Боремся и за первый герц и за первый ват. Поэтому и прошу конструктивно подойти и выхолостить концепцию. Предварительно развел плату постарался все оптимизировать.

  7. #7
    Регистрация не подтверждена Аватар для full_ignore
    Регистрация
    28.05.2010
    Адрес
    г. Киев
    Сообщений
    667

    По умолчанию Re: Реализация ЛЯ МИНОР (УПТ) замечания, предложения. Обсудим.

    Цитата Сообщение от Mazila Посмотреть сообщение
    А чем он меня должен смутить? Может я что то не понимаю, в схеме предусмотрен подстроечник R6 которым планирую выставлять 0 на выходе всего девайса в целом.
    Тогда попробуте для начала самому себе ответить на вопрос:
    а зачем в клоне АСР, тоже УПТ, где есть и опер и подстроечник "0" еще и интегратор стоит?

  8. #8
    Лишен права ответа (до 18.10.2025)
    Автор темы

    Регистрация
    11.11.2009
    Адрес
    г. Омск
    Возраст
    46
    Сообщений
    3,849

    По умолчанию Re: Реализация ЛЯ МИНОР (УПТ) замечания, предложения. Обсудим.

    Цитата Сообщение от full_ignore Посмотреть сообщение
    Тогда попробуте для начала самому себе ответить на вопрос:
    а зачем в клоне АСР, тоже УПТ, где есть и опер и подстроечник "0" еще и интегратор стоит?
    Я честно говоря не слежу за данной темой. Вы имеете виду что напряжение смещения плавать будет с изменением температуры и режима работы УМЗЧ? Глянул клон. У меня ОУ повторитель - сответс. разница в величине смещения и его дрейфа по отношению к клону в РАЗЫ будет меньше. Там интегратор неотъемлемоя часть. А тут смысл портить звук интегратором? Опять же AD8065 никто не отменял. В любом случае проверю на макетке как будет без интегратора. Спасибо

    Offтопик:
    Засомневался
    Последний раз редактировалось Mazila; 19.12.2013 в 10:03.

  9. #9
    Лишен права ответа (до 18.10.2025)
    Автор темы

    Регистрация
    11.11.2009
    Адрес
    г. Омск
    Возраст
    46
    Сообщений
    3,849

    По умолчанию Re: Реализация ЛЯ МИНОР (УПТ) замечания, предложения. Обсудим.

    Нет Все таки думаю интегратор нам не нужен в данном усилителе.

  10. #10
    Регистрация не подтверждена Аватар для full_ignore
    Регистрация
    28.05.2010
    Адрес
    г. Киев
    Сообщений
    667

    По умолчанию Re: Реализация ЛЯ МИНОР (УПТ) замечания, предложения. Обсудим.

    Доброго дня Денис!
    Вы меня неправильно поняли. Я имел ввиду не сам интегратор, а ту ошибку, которую он исправляет.
    грубо говоря, если бы все можно было исправить балансировкой, то зачем тогда прецизионные усилители

  11. #11
    Лишен права ответа (до 18.10.2025)
    Автор темы

    Регистрация
    11.11.2009
    Адрес
    г. Омск
    Возраст
    46
    Сообщений
    3,849

    По умолчанию Re: Реализация ЛЯ МИНОР (УПТ) замечания, предложения. Обсудим.

    Приветствую. Прецизионные инструментальные для измерительной техники. Они скорректированны внутри и т.д имеют кучу достоинств, но все это ценой потери широкополосности и скорости, линейности. А нам как раз нужны последнии, а нуль выстовим резюком. Мне так видится данная проблема.

  12. #12
    Частый гость Аватар для nsk71
    Регистрация
    02.03.2013
    Адрес
    Новосибирск
    Сообщений
    203

    По умолчанию Re: Реализация ЛЯ МИНОР (УПТ) замечания, предложения. Обсудим.

    Само понятие УПТ исключает наличие интегратора

  13. #13
    Лишен права ответа (до 18.10.2025)
    Автор темы

    Регистрация
    11.11.2009
    Адрес
    г. Омск
    Возраст
    46
    Сообщений
    3,849

    По умолчанию Re: Реализация ЛЯ МИНОР (УПТ) замечания, предложения. Обсудим.

    Само понятие УПТ исключает наличие интегратора
    Опять же у меня есть интерес в лоб сравнить два девайса инвертирующий с буфером и с неинвертирующим включением при использовании той же элементной базы.

  14. #14
    Регистрация не подтверждена Аватар для full_ignore
    Регистрация
    28.05.2010
    Адрес
    г. Киев
    Сообщений
    667

    По умолчанию Re: Реализация ЛЯ МИНОР (УПТ) замечания, предложения. Обсудим.

    Вы этот резюк выведете на переднюю панель и все время будете крутить?

  15. #15
    Лишен права ответа (до 18.10.2025)
    Автор темы

    Регистрация
    11.11.2009
    Адрес
    г. Омск
    Возраст
    46
    Сообщений
    3,849

    По умолчанию Re: Реализация ЛЯ МИНОР (УПТ) замечания, предложения. Обсудим.

    Вы этот резюк выведете на переднюю панель и все время будете крутить?
    Кстати я общался с автором ветки на которую Вы ссылались. Его мнение без интегратора лучше. Зачем, там по моим расчетам наихудший вариант постоянки на выходе 10...15мВ. Я думаю это не столь критично

  16. #16
    Регистрация не подтверждена Аватар для full_ignore
    Регистрация
    28.05.2010
    Адрес
    г. Киев
    Сообщений
    667

    По умолчанию Re: Реализация ЛЯ МИНОР (УПТ) замечания, предложения. Обсудим.

    Цитата Сообщение от Mazila Посмотреть сообщение
    Зачем, там по моим расчетам наихудший вариант постоянки на выходе 10...15мВ
    А у вас они(10...15мВ) получаются с учетом Кус и температурного дрейфа?

  17. #17
    Ветеран Аватар для Prophetmaster
    Регистрация
    23.08.2005
    Адрес
    Москва
    Возраст
    55
    Сообщений
    3,600

    По умолчанию Re: Реализация ЛЯ МИНОР (УПТ) замечания, предложения. Обсудим.

    Цитата Сообщение от Mazila Посмотреть сообщение
    возникло желание сделать шаг далее и создать ЛЯ МИНОР (УПТ).
    А предыдущую версию нельзя в УПТ варианте использовать?
    http://www.vegalab.ru/forum/signaturepics/sigpic1808_2.gif

  18. #18
    Лишен права ответа (до 18.10.2025)
    Автор темы

    Регистрация
    11.11.2009
    Адрес
    г. Омск
    Возраст
    46
    Сообщений
    3,849

    По умолчанию Re: Реализация ЛЯ МИНОР (УПТ) замечания, предложения. Обсудим.

    Вариант такой коэф ус LME 10...18, остальное до 26 добираем буфером. При прогреве выставляем 0 на выходе с помощью подстроечника R6.

    ---------- Сообщение добавлено 18:01 ---------- Предыдущее сообщение было 17:59 ----------

    Цитата Сообщение от Prophetmaster Посмотреть сообщение
    А предыдущую версию нельзя в УПТ варианте использовать?
    Канешно можно, поставить две перемычки. А как же борьба за первый ват и так далее + инвертирующее включение? Охота же попробовать сравнить концепции на одном камне.

  19. #19
    Завсегдатай Аватар для waso
    Регистрация
    28.04.2008
    Адрес
    Новокузнецк
    Возраст
    47
    Сообщений
    2,363

    По умолчанию Re: Реализация ЛЯ МИНОР (УПТ) замечания, предложения. Обсудим.

    Вариант: взять сдвоенный ОУ (например, AD8066) и на одном ОУ сделать входной буфер, на втором - интегратор, а его выход подавать в точку суммирования ООС LME49830 (инв. вход). Предусмотреть отключение выхода интегратора через джампер.

  20. #20
    Лишен права ответа (до 18.10.2025)
    Автор темы

    Регистрация
    11.11.2009
    Адрес
    г. Омск
    Возраст
    46
    Сообщений
    3,849

    По умолчанию Re: Реализация ЛЯ МИНОР (УПТ) замечания, предложения. Обсудим.

    Цитата Сообщение от waso Посмотреть сообщение
    Вариант: взять сдвоенный ОУ (например, AD8066) и на одном ОУ сделать входной буфер, на втором - интегратор, а его выход подавать в точку суммирования ООС LME49830 (инв. вход). Предусмотреть отключение выхода интегратора через джампер.
    Приветствую. Глянул хар..ки. Девайс хороший и выход довольно мощный. Не понимаю почему коллеги интегратор хотят. Можно на усилителе просто предусматреть отдельно вход на кондере PPFX для сомнительных источников с постоянкой. Как то вот не доверяю я куче деталюшек в обратной связи стоящих. Они к тому же еще и шумят. Хочеттся то бескомпромисности звука и по максимуму
    Последний раз редактировалось Mazila; 19.12.2013 в 17:37.

Страница 1 из 4 123 ... Последняя

Социальные закладки

Социальные закладки

Ваши права

  • Вы не можете создавать новые темы
  • Вы не можете отвечать в темах
  • Вы не можете прикреплять вложения
  • Вы не можете редактировать свои сообщения
  •