Добрый день уважаемые!
Уже который день мучаюсь я со своим усилителем...
Вот на выходных начал переделывать его полностью. Вчера включил один канал.
На выходе фон!Но не 100 и не 50 Гц, а сигнал какой-то дикой формы.
Землю развел "звездой". Т.е. все собрано в одной точке.
ОУ пробовал разные, но результат одинаков со всеми. Исключение составляет АД811. Если его вход подключать к земле через резистор более 3 кОм - он взвинчивается.
Питание входного ОУ стабилизированно. Емкости после выпрямителя (мощного) около 60000 мкФ на плечо.
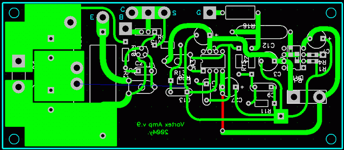
Выкладываю рисунок печатной платы а также попробую нарисовать форму сигнала на выходе.
Социальные закладки