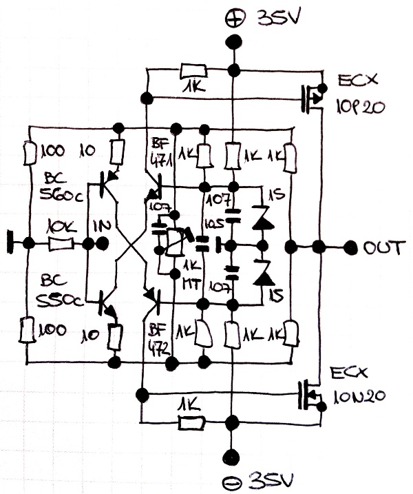
Сравнительный анализ схем “по мотивам В. Короля”
https://forum.vegalab.ru/attachment....3&d=1317563364
https://forum.vegalab.ru/attachment....8&d=1313895939
https://forum.vegalab.ru/attachment....7&d=1313690019
https://forum.vegalab.ru/attachment....1&d=1313897158
Минусы
1. Синфазка на входных ОЭ
2. Не 100% ООС по постоянке
3. Помехи из цепей питания
4. Нелинейное сопро стабов в цепи делителя ООС
https://forum.vegalab.ru/attachment....4&d=1348831883
1 и 2 никуда не делись
3 и 4 – устранены ИТ
уже лучше
https://forum.vegalab.ru/attachment....6&d=1350573403
https://forum.vegalab.ru/attachment....4&d=1350577743
п 1. устранен
2, 3 и 4 присутствуют
5. ООС неоправданно “наворочена", без какого-либо выигрыша
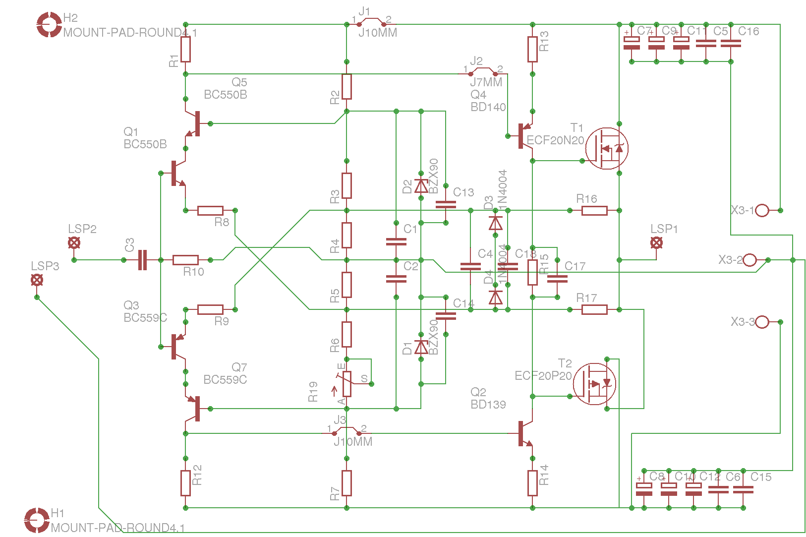
Мой вариант
https://forum.vegalab.ru/attachment....9&d=1350742236
1. Цепи ООС по постоянке и переменке разделены, ООС по постоянке -100&
2. Синфазка подавлена
3. Убрано нелинейное сопро стабов из цепи ООС (отделено ИТ)
4. Убраны помехи из цепи ООС (опять ИТ)
5. Убраны локальные ООС (резики) в эмиттерах ОЭ – лишние, преобр-е звезда ->треугольник рулит
6. Через стабы звук не идет, можно не шунтировать кондерами – кондеры убраны.





Социальные закладки