Показано с 1 по 10 из 10

Тема: Есть усилитель, есть динамики... Что сделать?

  1. #1
    Частый гость
    Автор темы

    Регистрация
    28.01.2010
    Адрес
    г. Москва, г. Старый Оскол
    Возраст
    40
    Сообщений
    253

    По умолчанию Есть усилитель, есть динамики... Что сделать?

    Всех приветствую!

    Были такие вот колоночки microlab solo 3 mk1. Бросили их под дождем... корпуса выкинул.
    Остались динамики, усилитель и фильтра.
    Всё рабочее, выбрасывать жалко.
    Обсудим, что можно сделать?
    Никакого Hi-Fi от них не требую.
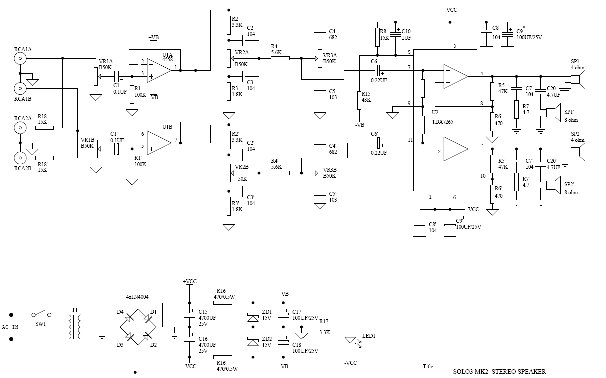
    Миниатюры Миниатюры Нажмите на изображение для увеличения. 

Название:	oSolo_3.png 
Просмотров:	319 
Размер:	45.0 Кб 
ID:	163005   Нажмите на изображение для увеличения. 

Название:	solo 3 mk3.jpg 
Просмотров:	307 
Размер:	73.3 Кб 
ID:	163003   Нажмите на изображение для увеличения. 

Название:	IMG_1927.JPG 
Просмотров:	229 
Размер:	153.3 Кб 
ID:	163117   Нажмите на изображение для увеличения. 

Название:	IMG_1928.JPG 
Просмотров:	219 
Размер:	182.0 Кб 
ID:	163120  

    Нажмите на изображение для увеличения. 

Название:	IMG_1923.JPG 
Просмотров:	233 
Размер:	130.8 Кб 
ID:	163119   Нажмите на изображение для увеличения. 

Название:	IMG_1924.JPG 
Просмотров:	229 
Размер:	115.3 Кб 
ID:	163118  
    Последний раз редактировалось Gatto; 20.08.2012 в 16:30.

  2. #2
    Зануда Аватар для StarIK
    Регистрация
    30.12.2005
    Адрес
    Пензенская обл. г.Заречный
    Возраст
    65
    Сообщений
    2,701

    По умолчанию Re: Есть усилитель, есть динамики... Что сделать?

    Цитата Сообщение от Gatto Посмотреть сообщение
    Что сделать?
    Обмерить дины, а потом решать.

  3. #3
    Частый гость Аватар для lulo82
    Регистрация
    19.02.2010
    Адрес
    г йошкар-ола
    Возраст
    43
    Сообщений
    464

    По умолчанию Re: Есть усилитель, есть динамики... Что сделать?

    так же мтм хочеш делать?

  4. #4
    Частый гость
    Автор темы

    Регистрация
    28.01.2010
    Адрес
    г. Москва, г. Старый Оскол
    Возраст
    40
    Сообщений
    253

    По умолчанию Re: Есть усилитель, есть динамики... Что сделать?

    Цитата Сообщение от lulo82 Посмотреть сообщение
    так же мтм хочеш делать?
    Не знаю... Надо бы померить их, а там... мысли есть изобариком их в варианте полочников для ноута.
    Еще одна бредовая мысля - засунуть их в машину в двери на фронт (сдвоенный мидбас), т. к. в ней пока вообще нет звука.

    Не знаю... жалко мне их...

  5. #5
    Частый гость
    Регистрация
    01.12.2009
    Адрес
    дер. Ново-Девяткино
    Сообщений
    239

    По умолчанию Re: Есть усилитель, есть динамики... Что сделать?

    Приличные "колоночные" динамики рассчитаны на жёсткую панель , поэтому в авто - плохо звучат . Наоборот - нормально .

  6. #6
    Завсегдатай Аватар для antiluser
    Регистрация
    15.06.2008
    Адрес
    Челябинск
    Возраст
    50
    Сообщений
    3,150

    По умолчанию Re: Есть усилитель, есть динамики... Что сделать?

    Дело не в жесткости панели. Если ставить динамики в дверь, просто на объем двери, то требуется полная добротность около 1, так как дверь еще как ПАС сработает.
    С уважением, Игорь.

  7. #7
    Завсегдатай Аватар для Юрий-Dos
    Регистрация
    30.12.2009
    Адрес
    Брянск
    Возраст
    40
    Сообщений
    1,349

    По умолчанию Re: Есть усилитель, есть динамики... Что сделать?

    Цитата Сообщение от Gatto Посмотреть сообщение
    мысли есть изобариком их в варианте полочников для ноута.
    Изобариком компактно выйдет, только обмерить нужно. А в машину лучше автодины взять.
    Бог создал мир. Остальное сделано в Китае.

  8. #8
    Частый гость
    Автор темы

    Регистрация
    28.01.2010
    Адрес
    г. Москва, г. Старый Оскол
    Возраст
    40
    Сообщений
    253

    По умолчанию Re: Есть усилитель, есть динамики... Что сделать?

    Вот так вот померил...

    Думаю в какое ведро их - в "Оку" или в "помойное"???
    Миниатюры Миниатюры Нажмите на изображение для увеличения. 

Название:	microla.JPG 
Просмотров:	211 
Размер:	111.0 Кб 
ID:	163660   Нажмите на изображение для увеличения. 

Название:	2012-06-11-067.jpg 
Просмотров:	179 
Размер:	931.9 Кб 
ID:	163661  

  9. #9
    Частый гость Аватар для RODENT
    Регистрация
    09.01.2012
    Сообщений
    59

    По умолчанию Re: Есть усилитель, есть динамики... Что сделать?

    Цитата Сообщение от Gatto Посмотреть сообщение
    в какое ведро их
    Если обмер правильный, и я верно интерпретирую значения, то на эти динамики можно потратить время исключительно в тренировочных целях. Низкий SPL, плохой Bl/Mms, очень низкий Qms. О микродинамике можно забыть, звук сродни валенку. Имхо.

  10. #10
    Завсегдатай Аватар для maglevitos
    Регистрация
    29.06.2012
    Адрес
    Где-где?
    Возраст
    46
    Сообщений
    5,020

    По умолчанию Re: Есть усилитель, есть динамики... Что сделать?

    У меня эти SOLO3 уже 5 лет пашут. Для компьютерной акустики самое оно. (и не надо их путать с PRO!)

Социальные закладки

Социальные закладки

Ваши права

  • Вы не можете создавать новые темы
  • Вы не можете отвечать в темах
  • Вы не можете прикреплять вложения
  • Вы не можете редактировать свои сообщения
  •