Страница 1 из 3 123 Последняя
Показано с 1 по 20 из 57

Тема: Pass Labs Aleph 1.2 Начинаю собирать.

  1. #1
    Частый гость
    Автор темы
    Аватар для ZVUKOVIK
    Регистрация
    09.01.2005
    Адрес
    Сочи
    Возраст
    40
    Сообщений
    247

    По умолчанию Pass Labs Aleph 1.2 Начинаю собирать.

    Приветствую. Решил собрать вот музыкальный обогреватель
    По конструктиву планирую моноблоки. Радиаторы от Лигра, профиль AB9011 по 30 см - 16 частей, по 8 на канал. Расположив по периметру, соответственно по 3 вых. транзистора на одну часть. По расчётам должно хватить с запасом.
    Трансформаторы заказаны, расчёт вторичек на 10А. Буду использовать CLC П- фильтр (100mF - 2mH - 100mF). Катушку собственноручно на оправке, проводом 1,9мм. От эл. фильтра на транзисторе пришлось отказаться, слишком велики потери (хотя в JLH пошёл идеально ). По выпрямительным диодам планирую использовать 2 моста на 30cpq150.
    По фильтрующим конденсаторам хочу использовать SAMWHA 10000/80V 4050 HC (может другие, рассмотрю варианты).
    Выходные полевики заменю на IRFP240, остальные планирую без изменений. Есть вопрос по преду, насколько необходим, может собрать на ОУ?
    Поэтапно буду выкладывать фото.
    Вложения Вложения
    Кто учится, с каждым днём увеличивает свои знания.Тот, кто знает, не говорит.Тот, кто говорит, не знает.-(C)Дао

  2. #2
    Завсегдатай
    Регистрация
    07.08.2011
    Адрес
    из Сумеречной зоны
    Сообщений
    1,384

    По умолчанию Re: Pass Labs Aleph 1.2 Начинаю собирать.

    Цитата Сообщение от ZVUKOVIK Посмотреть сообщение
    Есть вопрос по преду, насколько необходим, может собрать на ОУ?
    Судя по описаниям, у Вашего Pass Labs Aleph 1.2 чувствительность примерно +10 дБ (около 2,25 В переменки) -

    на ОУ имхо собирать в данном случае не стоит,

    возьмите "дискретный ОУ на транзисторах" - https://forum.vegalab.ru/showthread....ного-усилителя

    Усиления у него хватает - на выходе может дать до 12 вольт переменки на нагрузку 600 Ом!

    И звучит кстати, имхо, максимально неокрашено, честно...

  3. #3
    Завсегдатай Аватар для PMCF
    Регистрация
    26.03.2009
    Сообщений
    1,606

    По умолчанию Re: Pass Labs Aleph 1.2 Начинаю собирать.

    Цитата Сообщение от ZVUKOVIK Посмотреть сообщение
    Приветствую. Решил собрать вот музыкальный обогреватель
    Настоятельно советую Вам собрать сначала облегченно-даже-улучшенную версию подобного усилителя, Aleph-J. При меньшей мощности и с jFETами на входе, Aleph-J выдает более детальный, чистый и приятный звук (модуляцию источника тока в выходном каскаде Aleph-J не нужно использовать).
    Если в результате сравнения с качественно приготовленной LM3886 Вы найдете определенные преимущества Aleph-J, тогда можно думать о более мощных вариантах.
    Просто в мире масса людей повторяла различные варианты Алефов, но после сравнения с LM3886 рвали волосы на голове, зачем нужен был этот геморрой с радиаторами, Алефы давали более мутный и менее интересный звук.

  4. #4
    Частый гость
    Автор темы
    Аватар для ZVUKOVIK
    Регистрация
    09.01.2005
    Адрес
    Сочи
    Возраст
    40
    Сообщений
    247

    По умолчанию Re: Pass Labs Aleph 1.2 Начинаю собирать.

    Цитата Сообщение от Alex-master Посмотреть сообщение
    на ОУ имхо собирать в данном случае не стоит,
    Почему, сейчас достаточно приличных ОУ, есть из чего выбрать. Собирать дискретный ОУ на транзисторах, ну не знаю зачем такое извращение
    Может уже посмотреть в сторону оригинального преда от Пасса? Либо и то и другое, а далее на готовом сравнить Надо подумать.

    Цитата Сообщение от PMCF Посмотреть сообщение
    Настоятельно советую Вам собрать сначала облегченно-даже-улучшенную версию подобного усилителя, Aleph-J. При меньшей мощности и с jFETами на входе, Aleph-J выдает более детальный, чистый и приятный звук (модуляцию источника тока в выходном каскаде Aleph-J не нужно использовать).
    Если в результате сравнения с качественно приготовленной LM3886 Вы найдете определенные преимущества Aleph-J, тогда можно думать о более мощных вариантах.
    Просто в мире масса людей повторяла различные варианты Алефов, но после сравнения с LM3886 рвали волосы на голове, зачем нужен был этот геморрой с радиаторами, Алефы давали более мутный и менее интересный звук.
    По сути изменения небольшие, при желании можно будет попробовать переделать, если не понравится Тех людей кто повторял Алеф я не знаю, не общался, у каждого свои предпочтения. Сделаем, а потом будем делать выводы. Признаюсь лмку не готовил ни разу, слышал положительные отзывы, но руки не дошли попробовать.
    Вложения Вложения
    Последний раз редактировалось ZVUKOVIK; 17.07.2012 в 00:14.
    Кто учится, с каждым днём увеличивает свои знания.Тот, кто знает, не говорит.Тот, кто говорит, не знает.-(C)Дао

  5. #5
    Частый гость
    Автор темы
    Аватар для ZVUKOVIK
    Регистрация
    09.01.2005
    Адрес
    Сочи
    Возраст
    40
    Сообщений
    247

    По умолчанию Re: Pass Labs Aleph 1.2 Начинаю собирать.

    Пора приподнять тему, давно не обновлял. Приехали радиаторы, трансы на УМ и на пред. Начал сборку. Намотаны 2 катушки в фильтр, конечно качество не заводское, но как получилось. Индуктивность только получилась значительно больше, около 3,5мГ. Измерял осцем LC-резонанс, ёмкость 1мкф, частота пика 2600-2700 Гц (на глаз по лучу тяжело было определить точно). Скоро приедут остальные детали, хочу собрать на макете БП и погонять на рабочем токе, результаты потом обязательно размещу. Хочу отфрезеровать несколько рёбер радиатора для размещения разъёмов. Может кто нибудь подсказать, подойдёт обычная энкоровская фреза по дереву, пусть даже в ущерб фрезы?
    Миниатюры Миниатюры Нажмите на изображение для увеличения. 

Название:	IMG_0666.jpg 
Просмотров:	1086 
Размер:	671.0 Кб 
ID:	166627   Нажмите на изображение для увеличения. 

Название:	IMG_0665.jpg 
Просмотров:	993 
Размер:	776.9 Кб 
ID:	166628   Нажмите на изображение для увеличения. 

Название:	IMG_0664.jpg 
Просмотров:	1248 
Размер:	649.0 Кб 
ID:	166629   Нажмите на изображение для увеличения. 

Название:	IMG_0667.jpg 
Просмотров:	1583 
Размер:	804.9 Кб 
ID:	166630  

    Кто учится, с каждым днём увеличивает свои знания.Тот, кто знает, не говорит.Тот, кто говорит, не знает.-(C)Дао

  6. #6
    Завсегдатай
    Регистрация
    07.08.2011
    Адрес
    из Сумеречной зоны
    Сообщений
    1,384

    По умолчанию Re: Pass Labs Aleph 1.2 Начинаю собирать.

    Цитата Сообщение от ZVUKOVIK Посмотреть сообщение
    Может кто нибудь подсказать, подойдёт обычная энкоровская фреза по дереву, пусть даже в ущерб фрезы?
    мягкие металлы берёт, только на щадящих режимах (не торопись)

  7. #7
    Частый гость
    Автор темы
    Аватар для ZVUKOVIK
    Регистрация
    09.01.2005
    Адрес
    Сочи
    Возраст
    40
    Сообщений
    247

    По умолчанию Re: Pass Labs Aleph 1.2 Начинаю собирать.

    Итак дело неспеша движется Отфрезерованы рёбра радиаторов, процесс шёл хорошо, даже без смазки . Как форумчане делают отверстия в толстых (10мм) подошвах радиатора? Перовые свёрла? На всякий случай купил малую бошевскую фрезу, попробовать с циркулем На одном из фото конденсаторы на один канал. Не нашёл у нас нормальной медной шины, всё что есть это электротехническая гребёнка (выглядит неплохо, даже полировать не придётся )
    Миниатюры Миниатюры Нажмите на изображение для увеличения. 

Название:	1.JPG 
Просмотров:	1491 
Размер:	1.09 Мб 
ID:	168065   Нажмите на изображение для увеличения. 

Название:	2.JPG 
Просмотров:	1097 
Размер:	636.7 Кб 
ID:	168066   Нажмите на изображение для увеличения. 

Название:	3.JPG 
Просмотров:	1074 
Размер:	449.3 Кб 
ID:	168064  
    Кто учится, с каждым днём увеличивает свои знания.Тот, кто знает, не говорит.Тот, кто говорит, не знает.-(C)Дао

  8. #8
    Частый гость
    Регистрация
    04.05.2009
    Адрес
    Ростов-на-Дону
    Возраст
    61
    Сообщений
    401

    По умолчанию Re: Pass Labs Aleph 1.2 Начинаю собирать.

    Цитата Сообщение от ZVUKOVIK Посмотреть сообщение
    Как форумчане делают отверстия в толстых (10мм) подошвах радиатора? Перовые свёрла?
    Форумчане делают и перьевыми тоже. Только не нужно заставлять перовое сверло самому себе резать центр, вначале обычным сверлом чуть меньшим диаметром, чем основа пера и смазка, смазка.

  9. #9
    Новичок! Аватар для Ламер со стажем
    Регистрация
    06.09.2004
    Адрес
    Москва
    Возраст
    43
    Сообщений
    3,248

    По умолчанию Re: Pass Labs Aleph 1.2 Начинаю собирать.

    Цитата Сообщение от ZVUKOVIK Посмотреть сообщение
    На одном из фото конденсаторы на один канал.
    По 400000 мкФ на канал? Нехило...

  10. #10
    Старый знакомый Аватар для krulfa
    Регистрация
    09.06.2005
    Адрес
    Москва
    Возраст
    55
    Сообщений
    869

    По умолчанию Re: Pass Labs Aleph 1.2 Начинаю собирать.

    Цитата Сообщение от ZVUKOVIK Посмотреть сообщение
    Измерял осцем LC-резонанс, ёмкость 1мкф, частота пика 2600-2700 Гц (на глаз по лучу тяжело было определить точно).
    Это очень не гут, будет пролезать. Уменьшите номинал дросселя в 100 раз, чтобы увести резонанс за 20 кГц, или замените резистором (увы).
    P.S. Дроссели с воздушным сердечником хороши в АС, а внутри корпуса усилителя они будут сильнейшим источником индукционных помех. Силовые дроссели внутрь ставить только с замкнутым сердечником.

    ---------- Добавлено в 19:07 ---------- Предыдущее сообщение в 19:03 ----------

    Цитата Сообщение от PMCF Посмотреть сообщение
    Просто в мире масса людей повторяла различные варианты Алефов, но после сравнения с LM3886 рвали волосы на голове, зачем нужен был этот геморрой с радиаторами, Алефы давали более мутный и менее интересный звук.
    Но если проект с радиаторами завершится успешно, то будет замечательная база, чтобы в этом конструктиве впоследствии собрать что-то более сложное. На небольшой мощности - до 5-10 ватт - недостатки Алефа особенно проявляться не будут.
    "Земля" - это всего-навсего еще один провод.

  11. #11
    Частый гость
    Автор темы
    Аватар для ZVUKOVIK
    Регистрация
    09.01.2005
    Адрес
    Сочи
    Возраст
    40
    Сообщений
    247

    По умолчанию Re: Pass Labs Aleph 1.2 Начинаю собирать.

    Цитата Сообщение от krulfa Посмотреть сообщение
    Это очень не гут, будет пролезать.Уменьшите номинал дросселя в 100 раз, чтобы увести резонанс за 20 кГц
    Я специально подобрал такой конденсатор, чтобы резонанс сместить в область звуковых частот ( с компа взять сигнал), исключительно для измерений. Или Вы о чём то другом Работать дроссель будет в других условиях. Скоро доделаю БП, посмотрю пульсации на рабочем токе ( монструозный БП получается Как говорил WP, гвозди можно жечь ).

    Цитата Сообщение от Ламер со стажем Посмотреть сообщение
    По 400000 мкФ на канал? Нехило...
    Когда собирал времянку (такую гирлянду из банок)) случайно замкнул накоротко, сантиметр лужёной 1мм проволоки, которой были банки спаяны просто испарился

    Цитата Сообщение от N700 Посмотреть сообщение
    Форумчане делают и перьевыми тоже. Только не нужно заставлять перовое сверло самому себе резать центр, вначале обычным сверлом чуть меньшим диаметром, чем основа пера и смазка, смазка.
    Попробую выбрать, может подойдёт, неохото напильником сильно махать, тогда уже циркуль для фрезера приспособить.
    Кто учится, с каждым днём увеличивает свои знания.Тот, кто знает, не говорит.Тот, кто говорит, не знает.-(C)Дао

  12. #12
    Ветеран Аватар для Prophetmaster
    Регистрация
    23.08.2005
    Адрес
    Москва
    Возраст
    55
    Сообщений
    3,600

    По умолчанию Re: Pass Labs Aleph 1.2 Начинаю собирать.

    Цитата Сообщение от ZVUKOVIK Посмотреть сообщение
    Когда собирал времянку (такую гирлянду из банок)) случайно замкнул накоротко, сантиметр лужёной 1мм проволоки, которой были банки спаяны просто испарился
    Лучше так не делать. Могут и внутри банок контакты испариться
    http://www.vegalab.ru/forum/signaturepics/sigpic1808_2.gif

  13. #13
    Частый гость
    Автор темы
    Аватар для ZVUKOVIK
    Регистрация
    09.01.2005
    Адрес
    Сочи
    Возраст
    40
    Сообщений
    247

    По умолчанию Re: Pass Labs Aleph 1.2 Начинаю собирать.

    Пора приподнять тему Работа по конструктиву движется, собраны некоторые узлы (защита, софт старт, БП) позже сделаю фото. Слегка набросал печатку на пассовский пред, что то неуверен в разводке земли (две звезды с перемычкой), мож кто что посоветует
    Миниатюры Миниатюры Нажмите на изображение для увеличения. 

Название:	Pass_Pred.JPG 
Просмотров:	1000 
Размер:	970.3 Кб 
ID:	172142  
    Кто учится, с каждым днём увеличивает свои знания.Тот, кто знает, не говорит.Тот, кто говорит, не знает.-(C)Дао

  14. #14
    Частый гость Аватар для И. ЗАМОТКИН
    Регистрация
    08.12.2010
    Адрес
    Саратов
    Возраст
    62
    Сообщений
    425

    По умолчанию Re: Pass Labs Aleph 1.2 Начинаю собирать.

    Звезду сделать одну, а плюсы С5, С6 соединить перемычкой.

  15. #15
    Частый гость
    Автор темы
    Аватар для ZVUKOVIK
    Регистрация
    09.01.2005
    Адрес
    Сочи
    Возраст
    40
    Сообщений
    247

    По умолчанию Re: Pass Labs Aleph 1.2 Начинаю собирать.

    Переделал
    Миниатюры Миниатюры Нажмите на изображение для увеличения. 

Название:	Pass_Pred 2.JPG 
Просмотров:	647 
Размер:	863.3 Кб 
ID:	172183  
    Кто учится, с каждым днём увеличивает свои знания.Тот, кто знает, не говорит.Тот, кто говорит, не знает.-(C)Дао

  16. #16
    Частый гость
    Регистрация
    06.04.2008
    Адрес
    Ростов-на-Дону
    Возраст
    59
    Сообщений
    313

    По умолчанию Re: Pass Labs Aleph 1.2 Начинаю собирать.

    Я бы развернул транзисторы так чтобы радиатор был короче в два раза.
    Какие емкости планируете использовать?

  17. #17
    Частый гость
    Автор темы
    Аватар для ZVUKOVIK
    Регистрация
    09.01.2005
    Адрес
    Сочи
    Возраст
    40
    Сообщений
    247

    По умолчанию Re: Pass Labs Aleph 1.2 Начинаю собирать.

    Цитата Сообщение от rx6la Посмотреть сообщение
    Я бы развернул транзисторы так чтобы радиатор был короче в два раза.
    Корпусами друг у другу?

    Offтопик:
    Уже вытравил одну))


    Какие емкости планируете использовать?
    Закупил таких:
    http://ru.farnell.com/vishay-roeders...=MKP1839610164
    Нажмите на изображение для увеличения. 

Название:	kond_mkp1839.jpg 
Просмотров:	999 
Размер:	544.1 Кб 
ID:	173374
    Добавил немного фото Очень удачно удалось найти резисторы для софстарта ПЭВ-50 (успешно сняты из щита в лифтовой))
    Миниатюры Миниатюры Нажмите на изображение для увеличения. 

Название:	diod_most.jpg 
Просмотров:	1106 
Размер:	598.9 Кб 
ID:	173375   Нажмите на изображение для увеличения. 

Название:	BP.jpg 
Просмотров:	1259 
Размер:	612.8 Кб 
ID:	173376   Нажмите на изображение для увеличения. 

Название:	pitanie_pred.jpg 
Просмотров:	1141 
Размер:	523.9 Кб 
ID:	173378   Нажмите на изображение для увеличения. 

Название:	soft_start_zajita.jpg 
Просмотров:	1126 
Размер:	590.5 Кб 
ID:	173379  

    Кто учится, с каждым днём увеличивает свои знания.Тот, кто знает, не говорит.Тот, кто говорит, не знает.-(C)Дао

  18. #18
    Частый гость
    Автор темы
    Аватар для ZVUKOVIK
    Регистрация
    09.01.2005
    Адрес
    Сочи
    Возраст
    40
    Сообщений
    247

    По умолчанию Re: Pass Labs Aleph 1.2 Начинаю собирать.

    Цитата Сообщение от ZVUKOVIK Посмотреть сообщение
    Уже вытравил одну))
    Уже собрал таки на один канал . Работает
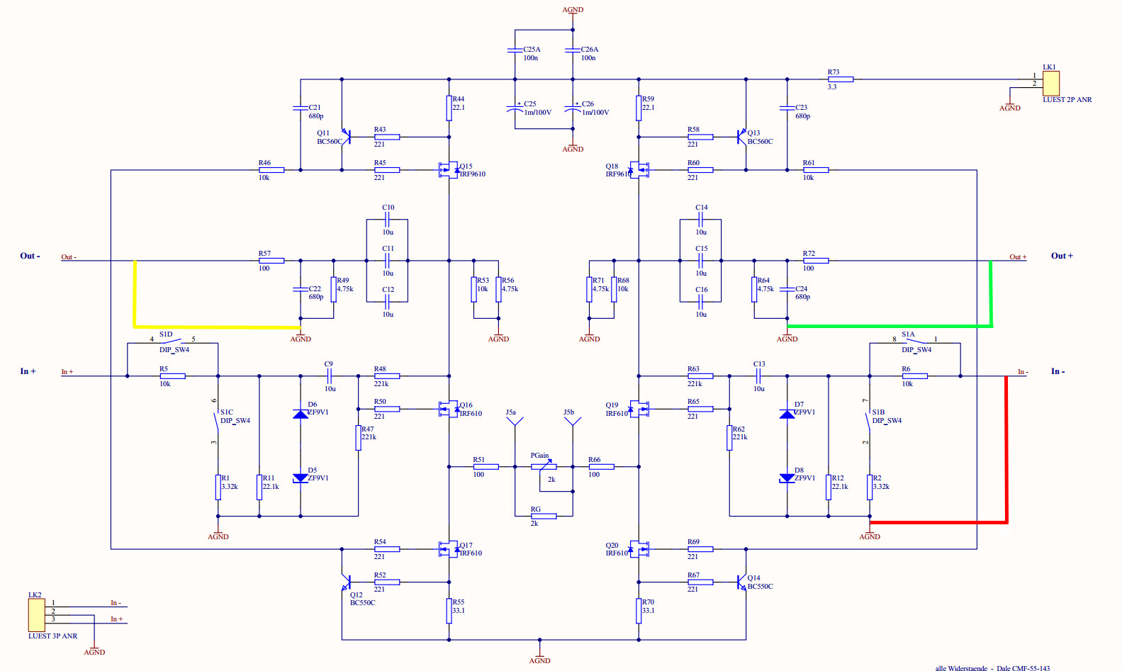
    Тут сразу возник вопрос по небалансному подключению. По входу понятно коротим "-" и общий. Как быть с выходом? Тыкался осцем на выходы, как и положено два синуса смещённых по фазе. Использовать балансный выход получится или нет, чтот не догоняю? Добавил рисунок для пояснения. В качестве общего зелёная или жёлтая перемычка, т.к. работает и так и так.

    Нажмите на изображение для увеличения. 

Название:	p.jpg 
Просмотров:	1187 
Размер:	230.0 Кб 
ID:	173706
    Миниатюры Миниатюры Нажмите на изображение для увеличения. 

Название:	pred_1.jpg 
Просмотров:	860 
Размер:	492.3 Кб 
ID:	173701   Нажмите на изображение для увеличения. 

Название:	pred_2.jpg 
Просмотров:	862 
Размер:	500.7 Кб 
ID:	173702   Нажмите на изображение для увеличения. 

Название:	pred_3.jpg 
Просмотров:	834 
Размер:	500.1 Кб 
ID:	173703  
    Последний раз редактировалось ZVUKOVIK; 09.01.2013 в 23:19.
    Кто учится, с каждым днём увеличивает свои знания.Тот, кто знает, не говорит.Тот, кто говорит, не знает.-(C)Дао

  19. #19
    Частый гость
    Автор темы
    Аватар для ZVUKOVIK
    Регистрация
    09.01.2005
    Адрес
    Сочи
    Возраст
    40
    Сообщений
    247

    По умолчанию Re: Pass Labs Aleph 1.2 Начинаю собирать.

    По преду никто подсказать не может? Не интересно?

    Решил тут в блок питания осцем посмотреть Нагрузка - нихромовая спираль, погруженная в банку с водой. Ток нагрузки 6А. Показания снимались с резистора 0.22Ом последовательно со спиралью.

    1. БП нагружен, дроссель не замкнут.
    Нажмите на изображение для увеличения. 

Название:	DSCN1920.JPG 
Просмотров:	763 
Размер:	508.8 Кб 
ID:	173804

    2.Щуп на дросселе
    Нажмите на изображение для увеличения. 

Название:	DSCN1927.JPG 
Просмотров:	716 
Размер:	369.6 Кб 
ID:	173805

    3. Дроссель замкнут накоротко перемычкой (щуп на резисторе)
    Нажмите на изображение для увеличения. 

Название:	DSCN1930.JPG 
Просмотров:	676 
Размер:	398.6 Кб 
ID:	173806

    4.Интереса ради решил посмотреть что там наш дроссель в пространство рассеивает (щуп на катушке, самое нижнее фото). Катушка находится на ребре дросселя.
    Нажмите на изображение для увеличения. 

Название:	DSCN1935.JPG 
Просмотров:	666 
Размер:	436.2 Кб 
ID:	173807

    5.Ну и на самом трансформаторе. Катушка в "дырке бублика"
    Нажмите на изображение для увеличения. 

Название:	DSCN1938.JPG 
Просмотров:	587 
Размер:	388.6 Кб 
ID:	173808

    6.Катушка в "дырке дросселя"
    Нажмите на изображение для увеличения. 

Название:	DSCN1939.JPG 
Просмотров:	684 
Размер:	356.3 Кб 
ID:	173809

    Нажмите на изображение для увеличения. 

Название:	DSCN1941.JPG 
Просмотров:	685 
Размер:	375.5 Кб 
ID:	173810

    Не очень понятная вещь творится при измерении формы напряжения на нагрузке (скачки ). Позже постараюсь видео прикрепить.
    Кто учится, с каждым днём увеличивает свои знания.Тот, кто знает, не говорит.Тот, кто говорит, не знает.-(C)Дао

  20. #20
    Завсегдатай Аватар для Vovk
    Регистрация
    24.12.2004
    Адрес
    Зеленьій клин
    Возраст
    46
    Сообщений
    2,855

    По умолчанию Re: Pass Labs Aleph 1.2 Начинаю собирать.


    Offтопик:
    первую часть потер, оказывается тут еще пред. есть.


    Цитата Сообщение от ZVUKOVIK Посмотреть сообщение
    5.Ну и на самом трансформаторе.
    На этой фотографии видны заметные выбросы, как я понимаю, это момент закрывания диодов. Снабберы не хотите поставить перед диодными мостами?

Страница 1 из 3 123 Последняя

Социальные закладки

Социальные закладки

Ваши права

  • Вы не можете создавать новые темы
  • Вы не можете отвечать в темах
  • Вы не можете прикреплять вложения
  • Вы не можете редактировать свои сообщения
  •