Страница 1 из 8 123 ... Последняя
Показано с 1 по 20 из 144

Тема: Lehmann audio Linear

  1. #1
    Частый гость
    Автор темы
    Аватар для Prochan
    Регистрация
    26.05.2011
    Сообщений
    338

    По умолчанию Lehmann audio Linear

    Надумал повторить данный усилитель.
    Нагуглил схемы.
    На VegaLab почему то про него практически ничего нет.
    Может кто делал этот усь или есть по нему еще информация?(платы сборка регулировка)
    Усилитель собран и запушен. По оригинальной схеме.
    Платка в eagle layout editor
    Несколько фоток
    Все почти влезло в корпус от сидюка.
    Миниатюры Миниатюры Нажмите на изображение для увеличения. 

Название:	lovelycubecircuit01a.jpg 
Просмотров:	4826 
Размер:	141.9 Кб 
ID:	152878   Нажмите на изображение для увеличения. 

Название:	lovelycubecircuit02a.jpg 
Просмотров:	2393 
Размер:	117.6 Кб 
ID:	152879   Нажмите на изображение для увеличения. 

Название:	161.jpg 
Просмотров:	1828 
Размер:	117.1 Кб 
ID:	158148   Нажмите на изображение для увеличения. 

Название:	163.jpg 
Просмотров:	1918 
Размер:	185.5 Кб 
ID:	158149  

    Нажмите на изображение для увеличения. 

Название:	2012-05-11-043.jpg 
Просмотров:	1545 
Размер:	1.31 Мб 
ID:	158150   Нажмите на изображение для увеличения. 

Название:	2012-05-11-042.jpg 
Просмотров:	1806 
Размер:	1.21 Мб 
ID:	158153   Нажмите на изображение для увеличения. 

Название:	2012-05-15-044.jpg 
Просмотров:	1736 
Размер:	1.52 Мб 
ID:	158155   Нажмите на изображение для увеличения. 

Название:	2012-06-09-066.jpg 
Просмотров:	2248 
Размер:	1.58 Мб 
ID:	158156  

    Вложения Вложения
    Последний раз редактировалось Prochan; 10.06.2012 в 13:57.

  2. #2
    Частый гость Аватар для SanSound
    Регистрация
    18.10.2010
    Адрес
    Новосибирск
    Возраст
    60
    Сообщений
    485

    По умолчанию Re: Lehmann audio Linear

    Типичный усь для наушников на ОУ с параллельным выходным каскадом на транзисторах.
    Обычно охватывается ОООС полностью, т.е. после транзисторов. Иногда добавляют вольтдобавку в выходном каскаде, иногда ставят генераторы тока вместо резиков в предвыходе, иногда коллекторы предвыхода цепляют к эмиттерам выхода противоположного плеча.
    Всё делается на вкус(под собственные уши), в т.ч. и выбор ОУ(2134 нравится не всем, хотя и весьма линейна).
    Схем как грязи, в т.ч. и на Веге(см. в темах по усилкам для наушников и не только для наушников, кстати, - тот же усилитель Агеева за 1982 год, если не ошибаюсь).
    Последний раз редактировалось SanSound; 02.04.2012 в 18:35.

  3. #3
    Частый гость
    Автор темы
    Аватар для Prochan
    Регистрация
    26.05.2011
    Сообщений
    338

    По умолчанию Re: Lehmann audio Linear

    Спасибо.
    К сожалению не настолько хорошо разбираюсь в аудиотехнике чтобы изменять или дорабатывать схемы авторов.
    Об этой схеме на других форумах отзываются как о универсальной с которой можно начинать.
    Вот решил спросить Ваше мнение.

  4. #4
    Завсегдатай Аватар для Jenyok
    Регистрация
    05.11.2007
    Адрес
    Moscow
    Сообщений
    2,966

    По умолчанию Re: Lehmann audio Linear

    Может кто подскажет схему высококачественного звукового усилителя повторителя (типа эммитерного повторителя).
    Поиск в интернете "в лоб" пока ничего не дал...
    Или на чем лучше реализовать ?
    Выход усилителя повторителя - линейный выход магнитофона.

  5. #5
    Завсегдатай Аватар для Vovk
    Регистрация
    24.12.2004
    Адрес
    Зеленьій клин
    Возраст
    46
    Сообщений
    2,855

    По умолчанию Re: Lehmann audio Linear

    Цитата Сообщение от Jenyok Посмотреть сообщение
    типа эммитерного повторителя
    OMG. Повторитель Семынина. Если не повторитель нужен - то, хоть и этот УМ, из этой темы.

  6. #6
    Частый гость
    Автор темы
    Аватар для Prochan
    Регистрация
    26.05.2011
    Сообщений
    338

    По умолчанию Re: Lehmann audio Linear

    Может у кого то платки есть под этот усь?

  7. #7
    Частый гость
    Регистрация
    18.12.2009
    Адрес
    Украина,г. Николаев
    Возраст
    43
    Сообщений
    307

    По умолчанию Re: Lehmann audio Linear

    Если не ошибаюсь-это похоже на буфер от предусилителя Солнцева- схемотехника подобная, но там охвачена ООС и транзисторная часть тоже, а не как здесь-только операционный ус. . На Паяльнике УМЗЧ НАтали-там предлагаются платки для схемы ВПУ Солнцева модернизированного слегка и есть вариант именно только одного буфера с сдвоенн операционником. И тот вариант звучит неплохо.

  8. #8
    Завсегдатай Аватар для SAPR
    Регистрация
    01.12.2009
    Адрес
    Геленджик - СПб
    Возраст
    64
    Сообщений
    3,943

    По умолчанию Re: Lehmann audio Linear

    Цитата Сообщение от Opel Omega Посмотреть сообщение
    похоже на буфер от предусилителя Солнцева
    Он (в оригинале) рассчитан на достаточно высокоомную нагрузку, не для всех телефонов подойдет. Вообще, во всех таких повторителях (параллельных) важно, чтобы они не выходили из режима А (это не касается мощных выходных каскадов для работы на АС). Иначе, куда не заводи цепь ОС - хоть в начало повторителя, хоть в конец - толку не будет.

  9. #9
    Зануда Аватар для StarIK
    Регистрация
    30.12.2005
    Адрес
    Пензенская обл. г.Заречный
    Возраст
    65
    Сообщений
    2,701

    По умолчанию Re: Lehmann audio Linear

    Цитата Сообщение от Prochan Посмотреть сообщение
    Может у кого то платки есть под этот усь?
    Здесь есть. Уже готовая. Если там покопаться, то можно и другие похожие варианты найти. Вот например.
    Последний раз редактировалось StarIK; 03.04.2012 в 18:44.

  10. #10
    Завсегдатай Аватар для .Васильев
    Регистрация
    04.04.2007
    Адрес
    новгородская обл Пестово на Мологе
    Сообщений
    10,818

    По умолчанию Re: Lehmann audio Linear

    У меня схожий телефонник.Токма намного мощнее и в режиме А .Платы односторонние не проблема,детали тоже.
    С уважением Максим.

  11. #11
    Частый гость
    Автор темы
    Аватар для Prochan
    Регистрация
    26.05.2011
    Сообщений
    338

    По умолчанию Re: Lehmann audio Linear

    Цитата Сообщение от .Васильев Посмотреть сообщение
    У меня схожий телефонник.Токма намного мощнее и в режиме А .Платы односторонние не проблема,детали тоже.
    Поделитесь схемкой и платками ?

  12. #12
    Частый гость
    Автор темы
    Аватар для Prochan
    Регистрация
    26.05.2011
    Сообщений
    338

    По умолчанию Re: Lehmann audio Linear

    Цитата Сообщение от StarIK Посмотреть сообщение
    Здесь есть. Уже готовая. Если там покопаться, то можно и другие похожие варианты найти. Вот например.
    Спасибо порыл но платок не нашел по собранным наборам и китам какие то непонятки фото одинаковые цены разные. Да и читал на форумах что комплектация не всегда соответствует фот и описанию.
    http://www.ebay.com/sch/i.html?_saca..._ipg=200&rt=nc

  13. #13
    Завсегдатай Аватар для .Васильев
    Регистрация
    04.04.2007
    Адрес
    новгородская обл Пестово на Мологе
    Сообщений
    10,818

    По умолчанию Re: Lehmann audio Linear

    Цитата Сообщение от Prochan Посмотреть сообщение
    Поделитесь схемкой и платками ?
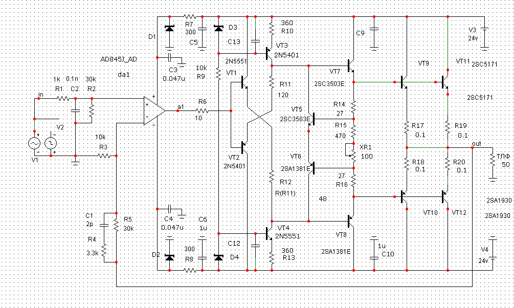
    Поделюсь. Только он мощный ,с двумя парами выходников типа А1930/С5171, ОУ АД845/ОРА132 .На коте ветка есть по нему .
    Миниатюры Миниатюры Нажмите на изображение для увеличения. 

Название:	Усилитель с шунтом  Акулиничева _4_21.GIF 
Просмотров:	2207 
Размер:	18.2 Кб 
ID:	153127  
    Вложения Вложения
    С уважением Максим.

  14. #14
    Частый гость
    Регистрация
    18.12.2009
    Адрес
    Украина,г. Николаев
    Возраст
    43
    Сообщений
    307

    По умолчанию Re: Lehmann audio Linear

    Д3 и Д4 стабилитроны на 3.3...3,6В? Какие транзисторы можно использовать в качестве замены в шунте и ВК и что при этом нужно изменить в схеме?Максим, если Вас не затруднит, можно коротко написать о настройке усилителя. На радиокоте очень много инфы не по теме участники писали,поэтому глаз мылится все в кучу собирать....

  15. #15
    Завсегдатай Аватар для .Васильев
    Регистрация
    04.04.2007
    Адрес
    новгородская обл Пестово на Мологе
    Сообщений
    10,818

    По умолчанию Re: Lehmann audio Linear

    Opel Omega, так то он к деталям некритичен. требуется только установить ток покоя и все. Можно даже на отчественных транзисторах собрать .А так А1837/С4793 на выход или их аналоги.На край можно всего одну пару КТ805/835 поставить и предвыход и шунт КТ814/815 или ВД139/ВД140. . . Плата рабочая . Стабилитроны на 3,3вольта.
    С уважением Максим.

  16. #16
    Частый гость
    Регистрация
    18.12.2009
    Адрес
    Украина,г. Николаев
    Возраст
    43
    Сообщений
    307

    По умолчанию Re: Lehmann audio Linear

    Спасибо Максим! Собирать скоре всего буду на 5401/5501, предвыход и шунт МЖЕ340/350 или Бд139/140 и выход 4793/1837. А вот с операционн. усилителем проблема.....В порядке ухудшения от АД845(у нас он дорогой-10дол) предполагая ЛМ318 пока для первого запуска будет достаточно, далее ОПА134 или АД8065 с панелькой переходником попробовать.....Если есть опыт отслушки именно этих опер. прокоментируйте пожалуйста..

  17. #17
    Завсегдатай Аватар для .Васильев
    Регистрация
    04.04.2007
    Адрес
    новгородская обл Пестово на Мологе
    Сообщений
    10,818

    По умолчанию Re: Lehmann audio Linear

    Цитата Сообщение от Opel Omega Посмотреть сообщение
    предполагая ЛМ318 пока для первого запуска
    Она и не для первого запуска пойдет.Лучше чем ОРА134
    С уважением Максим.

  18. #18
    Частый гость
    Регистрация
    18.12.2009
    Адрес
    Украина,г. Николаев
    Возраст
    43
    Сообщений
    307

    По умолчанию Re: Lehmann audio Linear

    Спасибо за схему и рекомендации.

  19. #19
    Завсегдатай Аватар для .Васильев
    Регистрация
    04.04.2007
    Адрес
    новгородская обл Пестово на Мологе
    Сообщений
    10,818

    По умолчанию Re: Lehmann audio Linear

    Opel Omega, перед закупкой в личку мне напиши.
    С уважением Максим.

  20. #20
    Частый гость
    Автор темы
    Аватар для Prochan
    Регистрация
    26.05.2011
    Сообщений
    338

    По умолчанию Re: Lehmann audio Linear

    Цитата Сообщение от .Васильев Посмотреть сообщение
    Поделюсь. Только он мощный ,с двумя парами выходников типа А1930/С5171, ОУ АД845/ОРА132 .На коте ветка есть по нему .
    Скажите для чего такую мощность делали ?
    Под лут платок нет?

Страница 1 из 8 123 ... Последняя

Социальные закладки

Социальные закладки

Ваши права

  • Вы не можете создавать новые темы
  • Вы не можете отвечать в темах
  • Вы не можете прикреплять вложения
  • Вы не можете редактировать свои сообщения
  •