Показано с 1 по 16 из 16

Тема: Глючет эквалайзер

  1. #1
    Новичок
    Автор темы

    Регистрация
    13.05.2010
    Адрес
    Вильнюс
    Возраст
    42
    Сообщений
    15

    По умолчанию Глючет эквалайзер

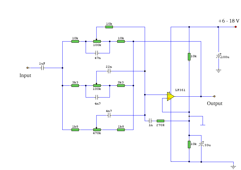
    Собрал простенький трёхполосный эквалайзер на ОУ по схемке без описания, найденной в инете. Заработала не сразу, но одну ошибку я нашёл и исправил. В этот раз заработала, но с конкретным глюком. Выводя потенциометр ВЧ (на схеме 470K) из крайних положений, усилитель уходит в перегрузку, а динамик смещается вглубь. Помогите разобратся, а то играясь боюсь в конец сжечь усилитель и колонки..

    Нажмите на изображение для увеличения. 

Название:	equaliser7_edited.gif 
Просмотров:	334 
Размер:	9.6 Кб 
ID:	122442

    Вместо ОУ, показанном на схеме поставил сдвоенный LM385

  2. #2
    Завсегдатай Аватар для mAxSpace
    Регистрация
    19.05.2008
    Адрес
    Москва
    Сообщений
    18,847

    По умолчанию Re: Глючет эквалайзер

    Цитата Сообщение от Ku6opr Посмотреть сообщение
    но одну ошибку я нашёл и исправил.
    Что за ошибка, она в вашей схеме есть ?
    Цитата Сообщение от Ku6opr Посмотреть сообщение
    боюсь в конец сжечь усилитель и колонки..
    Очень правильно боитесь.

    Цитата Сообщение от Ku6opr Посмотреть сообщение
    Вместо ОУ, показанном на схеме поставил сдвоенный LM385
    Возможно это и есть причина. Очень похоже на то что темброблок возбуждается по ВЧ при смещении в крайнее положение.
    Надеюсь типовые правила по экранированию проводов и схемы вы выполнили ? Если ко входу ничего не подключать тоже неисправность проявляется ?
    Попробуйте ради эксперимента заменить ОУ на NE5532 - он дешёвый.

  3. #3
    Новичок
    Автор темы

    Регистрация
    13.05.2010
    Адрес
    Вильнюс
    Возраст
    42
    Сообщений
    15

    По умолчанию Re: Глючет эквалайзер

    Цитата Сообщение от mAxSpace Посмотреть сообщение
    Что за ошибка, она в вашей схеме есть ?
    В оригинале общий провод входа и выхода предпологался на минусе питания, а я пересадил на соединение 10-ти килоомных резисторов в делителе

    Цитата Сообщение от mAxSpace Посмотреть сообщение
    Возможно это и есть причина. Очень похоже на то что темброблок возбуждается по ВЧ при смещении в крайнее положение.
    Оказалось, что при выводе всех трёх потенциометров (а особенно ВЧ) из крайних положений, но похоже это и есть возбуждение

    Цитата Сообщение от mAxSpace Посмотреть сообщение
    Надеюсь типовые правила по экранированию проводов и схемы вы выполнили ? Если ко входу ничего не подключать тоже неисправность проявляется ?
    Без входного сигнала всё постороннее исчезает, скорей всего с экранированием и дал маху...

    Цитата Сообщение от mAxSpace Посмотреть сообщение
    Попробуйте ради эксперимента заменить ОУ на NE5532 - он дешёвый.
    С этим обязательно поэкспереиментирую. Благодарю за помощь. О результатах отпишусь после переделок
    Последний раз редактировалось Ku6opr; 08.05.2011 в 02:17.

  4. #4
    Завсегдатай Аватар для mAxSpace
    Регистрация
    19.05.2008
    Адрес
    Москва
    Сообщений
    18,847

    По умолчанию Re: Глючет эквалайзер

    Цитата Сообщение от Ku6opr Посмотреть сообщение
    Без входного сигнала всё постороннее исчезает, скорей всего с экранированием и дал маху...
    У схемы в среднем положении регуляторов Ку близок к 1, поэтому возбуждение вероятнее всего из-за неустоичивости ОУ к единичному усилению.
    Но тут может и из вне прёт помеха, или это вне заздаёт собой колебательный контур - в общем идея сигнальную землю сделать на средней точке питания тоже сомнительна, хотя и не факт, попробуйте параллельно резисторам этого делителя поодсоединить по плёночному или керамическому кондёру 0.033....0.33мкФ (только не к73-..)

  5. #5
    Новичок
    Автор темы

    Регистрация
    13.05.2010
    Адрес
    Вильнюс
    Возраст
    42
    Сообщений
    15

    По умолчанию Re: Глючет эквалайзер

    Цитата Сообщение от mAxSpace Посмотреть сообщение
    У схемы в среднем положении регуляторов Ку близок к 1, поэтому возбуждение вероятнее всего из-за неустоичивости ОУ к единичному усилению.
    Замена ОУ может решить эту проблему? К сожалению сегодня всё закрыто и не могу разогнатся в экспериментах

    Цитата Сообщение от mAxSpace Посмотреть сообщение
    Но тут может и из вне прёт помеха, или это вне заздаёт собой колебательный контур
    Пробовал с другим источником сигнала - тоже самое и возбуждается при малейшей подаче на вход

    Цитата Сообщение от mAxSpace Посмотреть сообщение
    в общем идея сигнальную землю сделать на средней точке питания тоже сомнительна, хотя и не факт
    Иначе вроде както работает, но при регулировке громкости на усилке слышны шорохи и динамик сильно ходит

    Цитата Сообщение от mAxSpace Посмотреть сообщение
    попробуйте параллельно резисторам этого делителя поодсоединить по плёночному или керамическому кондёру 0.033....0.33мкФ (только не к73-..)
    В данной случае никаких изменений

    Ещё попробую поиграться с резистором 270R, питанием и выходом

  6. #6
    Завсегдатай Аватар для mAxSpace
    Регистрация
    19.05.2008
    Адрес
    Москва
    Сообщений
    18,847

    По умолчанию Re: Глючет эквалайзер

    Цитата Сообщение от Ku6opr Посмотреть сообщение
    Замена ОУ может решить эту проблему?
    Конечно, если проблемма именно в этом.
    Цитата Сообщение от Ku6opr Посмотреть сообщение
    Иначе вроде както работает, но при регулировке громкости на усилке слышны шорохи и динамик сильно ходит
    Изначально схемы с однополярным питанием имеют проблеммы с постоянкой в точках схемы поэтому они не желательны. А у вас есть возможность сделать для темброблока двухполярное питание ? Усилитель у вас сейчас какой, от какого БП запитывается ? (желательно схему и тго и другого)

  7. #7
    Новичок
    Автор темы

    Регистрация
    13.05.2010
    Адрес
    Вильнюс
    Возраст
    42
    Сообщений
    15

    По умолчанию Re: Глючет эквалайзер

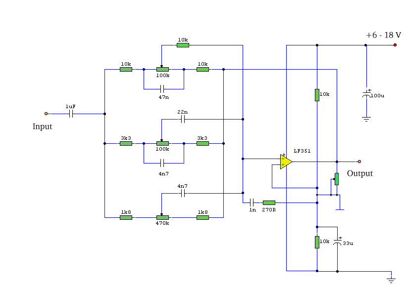
    Темброблок запитывается от самодельного однополярного регулируемого блока питания. Схемы к сожалению нету. Усилитель бытовой Техникс. Но! самое главное, что выяснил причину. Оказалось проблема была в несогласованности выхода темброблока и входа усилителя. Припаял к контакту выхода и виртуальной земле потенциометр, настроил его на 47 килоом и вуоля Всё заработало почти как надо.. Теперь покоя не даёт другая проблема. Слышны небольшие искажения на СЧ-ВЧ..
    Думаю всётаки переделать питание на нормальное двухполярное. Учитывая такие небольшие мощности, особых проблем с этим возникнуть не должно
    Последний раз редактировалось Ku6opr; 08.05.2011 в 15:14.

  8. #8
    Завсегдатай Аватар для mAxSpace
    Регистрация
    19.05.2008
    Адрес
    Москва
    Сообщений
    18,847

    По умолчанию Re: Глючет эквалайзер

    Цитата Сообщение от Ku6opr Посмотреть сообщение
    Припаял к контакту выхода и виртуальной земле потенциометр, настроил его на 47 килоом и вуоля
    Это как это ?
    Давайте все свои нестандартные ходы пожалуйста иллюстрируйте схемами, иначе вы всех запутаете.

  9. #9
    Новичок
    Автор темы

    Регистрация
    13.05.2010
    Адрес
    Вильнюс
    Возраст
    42
    Сообщений
    15

    По умолчанию Re: Глючет эквалайзер

    Цитата Сообщение от mAxSpace Посмотреть сообщение
    Это как это ?
    Давайте все свои нестандартные ходы пожалуйста иллюстрируйте схемами, иначе вы всех запутаете.
    Графически это выглядит так

    Нажмите на изображение для увеличения. 

Название:	equaliser7_edited1.gif 
Просмотров:	265 
Размер:	9.8 Кб 
ID:	122486

    Потом я конечно заменю его на постоянный или лучше подстроечник, а то боюсь, чтоб не пришлось бы его перестраивать, если я захочу подсоединить темброблок к оконченнику со входным сопротивлением 12 кОм..

  10. #10
    Новичок
    Автор темы

    Регистрация
    13.05.2010
    Адрес
    Вильнюс
    Возраст
    42
    Сообщений
    15

    По умолчанию Re: Глючет эквалайзер

    Ещё вопросик насчёт типов самих потенциометров для регулировки частот. Одни советуют линейные, другие логарифмические. Других типов не советского производства в магазинах к сожалению не наблюдаю Изначально поставил линейные, но на слух не очень приятная картина вырисовываетса. Какие же всётаки выбрать?

  11. #11
    Новичок
    Автор темы

    Регистрация
    13.05.2010
    Адрес
    Вильнюс
    Возраст
    42
    Сообщений
    15

    По умолчанию Re: Глючет эквалайзер

    Собрал стабилизированный двухполюсный блок питания, но самовозбуждения не исчезают.. Поставил другой операционник NE5532, звук стал приятней, но теперь схема самовозбуждается в крайне левых положениях регуляторов и сопротивлене на выходе уже не спасает Попробую переделать всё под родной одинарный LF351

  12. #12
    Завсегдатай Аватар для mAxSpace
    Регистрация
    19.05.2008
    Адрес
    Москва
    Сообщений
    18,847

    По умолчанию Re: Глючет эквалайзер

    Цитата Сообщение от Ku6opr Посмотреть сообщение
    Изначально поставил линейные, но на слух не очень приятная картина вырисовываетса. Какие же всётаки выбрать?
    Линейные и логарифмические - это то как они изменяют сопротивление в зависимости от угла поворота, а не то как они звучат. В эквалайзеры ставят линейные.
    Цитата Сообщение от Ku6opr Посмотреть сообщение
    Собрал стабилизированный двухполюсный блок питания, но самовозбуждения не исчезают..
    А БП тут не при чём.

  13. #13
    Новичок Аватар для civilizator
    Регистрация
    23.02.2010
    Адрес
    Зырянка - Саянск
    Сообщений
    7

    По умолчанию Re: Глючет эквалайзер

    270R зачем на землю то? На output его посадите...
    1). Параллельно 1n и 270R включите резистор номиналом 100-120кОм (если боитесь не много низких потерять то наберите 320кОм)..
    2). Резистору 10кОм что на схеме (полоса низких частот) в разрыв между инвертирующим входом опера добавте кондер 1-10 мкф..
    С выхода микры также отвяжите вашу связку 10к, 3к3, 1к8 конденсатором (посадите их на минусовую ногу кондера который у вас стоит на выходе).
    п.с как для себя так на транзисторе бы сделал, а опер после для усиления воткнул бы...но это дело вкуса как говорится.

    ---------- Добавлено в 16:54 ---------- Предыдущее сообщение в 16:46 ----------

    Хотя если вас всё устаивает то просто зашунтируйте инвертирующий и выход опера кондером на скольконибудь нанофарад (найдите самую маленькую емкосьть, в разумных пределах разумеется) и не будет самовозбуда....единственое останется болтанка динамика при добавлении-убавлении низких.

  14. #14
    Завсегдатай
    Регистрация
    06.01.2007
    Адрес
    г. Пенза
    Возраст
    61
    Сообщений
    2,684

    По умолчанию Re: Глючет эквалайзер

    Цитата Сообщение от Ku6opr Посмотреть сообщение
    Помогите разобратся,
    Попробуйте так.
    Миниатюры Миниатюры Нажмите на изображение для увеличения. 

Название:	equaliser7_edited.gif 
Просмотров:	228 
Размер:	9.8 Кб 
ID:	123137  

  15. #15
    Новичок Аватар для civilizator
    Регистрация
    23.02.2010
    Адрес
    Зырянка - Саянск
    Сообщений
    7

    По умолчанию Re: Глючет эквалайзер

    Цитата Сообщение от korolkov24 Посмотреть сообщение
    Попробуйте так.
    Во во..именно... а я то нанофарад написал...

  16. #16
    Новичок
    Автор темы

    Регистрация
    13.05.2010
    Адрес
    Вильнюс
    Возраст
    42
    Сообщений
    15

    По умолчанию Re: Глючет эквалайзер

    Цитата Сообщение от mAxSpace Посмотреть сообщение
    Линейные и логарифмические - это то как они изменяют сопротивление в зависимости от угла поворота, а не то как они звучат. В эквалайзеры ставят линейные.
    Вот и я изначально поставил линейные, но на слух ощущение, что в крайнем верхнем положении звук прибавляется слишком резко. Вообщем это не страшно, но немного неудобно в регулировке

    Цитата Сообщение от mAxSpace Посмотреть сообщение
    А БП тут не при чём.
    Коллега предположил, что дело в кривом питании..

    Прошу прощения, была ошибка в моём монтаже Земляной провод был припаян между резюком 270R и кондиком 1n. Перепаял, возбуд исчез...
    Все советы по переделке и улучшению обязательно учту Макетная плата всё стерпит
    Последний раз редактировалось Ku6opr; 15.05.2011 в 16:46.

Социальные закладки

Социальные закладки

Ваши права

  • Вы не можете создавать новые темы
  • Вы не можете отвечать в темах
  • Вы не можете прикреплять вложения
  • Вы не можете редактировать свои сообщения
  •