Страница 1 из 9 123 ... Последняя
Показано с 1 по 20 из 173

Тема: Усилитель М. Корзинина

  1. #1
    Старый знакомый
    Автор темы
    Аватар для Logger
    Регистрация
    27.10.2005
    Адрес
    Нижний Новгород
    Возраст
    43
    Сообщений
    578

    По умолчанию Усилитель М. Корзинина

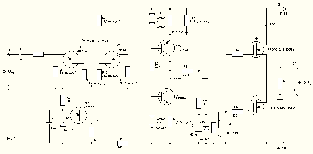
    В соседнем топике я попросил совета в решении проблемы возникшей при создании усилителя на основании рекомендаций М. Корзинина, опубликованных в журналах "Радио" в 1995-97 гг. под названием "Схемотехника усилителей мощности звуковой частоты высокой верности". Привожу схему по которой я пытаюсь собрать этот усилитель.
    Хотелось бы услышать выше мнение по поводу этой схемы, советы дополнения, возможно изменения в ней.
    Может быть у кого-нибудь был практический опыт по сборке усилителя Корзинина, поделитесь, плиз.
    Заранее всем спасибо за ответы.

    Вот ссылки на источник:
    _ftp://ftp1.radio.ru/pub/1995/11.djvu (стр. 12);
    _ftp://ftp1.radio.ru/pub/1995/12.djvu (стр. 16);
    _ftp://ftp1.radio.ru/pub/1996/01.djvu (стр. 22);
    _ftp://ftp1.radio.ru/pub/1996/05.djvu (стр. 14);
    _ftp://ftp1.radio.ru/pub/1996/07.djvu (стр. 15);
    _ftp://ftp1.radio.ru/pub/1996/08.djvu (стр. 24);
    _ftp://ftp1.radio.ru/pub/1996/09.djvu (стр. 21);
    _ftp://ftp1.radio.ru/pub/1997/03.djvu (стр. 16);
    _ftp://ftp1.radio.ru/pub/1997/07.djvu (стр. 19);
    _ftp://ftp1.radio.ru/pub/1997/08.djvu (стр. 12);
    Миниатюры Миниатюры Нажмите на изображение для увеличения. 

Название:	korzinin.png 
Просмотров:	4540 
Размер:	10.6 Кб 
ID:	5243  

  2. #2

    По умолчанию Re: Усилитель М. Корзинина

    Судя по схеме всё легко как 3 копейки, а печатки нет?

  3. #3
    Завсегдатай Аватар для PSV
    Регистрация
    07.05.2004
    Адрес
    Моск.обл.Черноголовка
    Возраст
    60
    Сообщений
    3,541

    По умолчанию Re: Усилитель М. Корзинина

    Цитата Сообщение от Logger
    Хотелось бы услышать выше мнение по поводу этой схемы, советы дополнения, возможно изменения в ней.
    Нарисованная схема не рабочая.Надо либо ввести ООС,либо нагрузку УН.
    Сергей.

  4. #4
    Завсегдатай Аватар для ИГВИН
    Регистрация
    06.05.2005
    Адрес
    Ростов-на-Дону
    Возраст
    67
    Сообщений
    13,071

    По умолчанию Re: Усилитель М. Корзинина

    В свое время я внимательно изучил этот цикл статей. У меня сложилось впечатление, что Корзинин опубликованные схемы не собирал. Там изложено его понятие, как строить усилитель, не более. Тем не менее тогда это был актуальный цикл.

    Приведенную схему можно собрать с оговоркой PSV.
    Если непонятно как, дорисуем

    [ADDED=ИГВИН]1130428601[/ADDED]
    Вот примерно так можно попробовать:

    [ADDED=ИГВИН]1130428760[/ADDED]
    О, блин, а зачем я первый подстроечник-то поставил???
    По запарке. Выкинь его (закороти )

    Или двухтакт собери, добавив 2SJ162.
    Миниатюры Миниатюры Нажмите на изображение для увеличения. 

Название:	корзинин-1.png 
Просмотров:	2494 
Размер:	14.6 Кб 
ID:	5246  
    Последний раз редактировалось ИГВИН; 27.10.2005 в 19:59.
    Игорь. Meridian 507.24 => DAC6 v2+свой выхлоп => Noosfera Master => Celestion A2 + Hand-made cable

  5. #5
    Старый знакомый
    Автор темы
    Аватар для Logger
    Регистрация
    27.10.2005
    Адрес
    Нижний Новгород
    Возраст
    43
    Сообщений
    578

    По умолчанию Re: Усилитель М. Корзинина

    Цитата Сообщение от ИГВИН
    В свое время я внимательно изучил этот цикл статей. У меня сложилось впечатление, что Корзинин опубликованные схемы не собирал. Там изложено его понятие, как строить усилитель, не более. Тем не менее тогда это был актуальный цикл.

    Приведенную схему можно собрать с оговоркой PSV.
    Если непонятно как, дорисуем

    [ADDED=ИГВИН]1130428601[/ADDED]
    Вот примерно так можно попробовать:

    [ADDED=ИГВИН]1130428760[/ADDED]
    О, блин, а зачем я первый подстроечник-то поставил???
    По запарке. Выкинь его (закороти )

    Или двухтакт собери, добавив 2SJ162.
    Корзинин писал что собирал один из вариантов своего усилка и "его звучание приближалось к звучанию ламповых усилков Past Audio" или что-то типа этого

    Вопросы по схеме:

    1) Почему второй каскад соединяется с инвертирующим выходом дифкаскада, а не с прямым? Почему у Q1 в цепи нагрузки отсутствует резистор?

    2) Цепи местной обратной связи в дифкаскаде r10 r11 - 20 Ом, почему именно 20 Ом? Как расчитать?

    3) Стабилитрон в цепи затвора источника стока? какая причина его добавления? Может с ним параллельно еще электролит добавить?

    4) Почему в цепи затвора Q2 есть конденсатор на 100 пик, а в цепи Q1 нет? почему именно 100?

    5) Какая глубина ОООС в данном варианте получится?

    А вообще, один из главных тезисов Корзинина это отсутствие общей ООС, поэтому все-таки хочется усилок без ОООС!
    Почему он не будет без нее работать?
    Можно ли все-таки как-нибудь без нее обойтись!?

  6. #6
    Старый знакомый Аватар для Airt
    Регистрация
    03.03.2005
    Адрес
    Минск
    Возраст
    51
    Сообщений
    883

    По умолчанию Re: Усилитель М. Корзинина

    Цитата Сообщение от Logger
    Какая глубина ОООС в данном варианте получится?
    И где там ООС?

  7. #7
    Старый знакомый
    Автор темы
    Аватар для Logger
    Регистрация
    27.10.2005
    Адрес
    Нижний Новгород
    Возраст
    43
    Сообщений
    578

    По умолчанию Re: Усилитель М. Корзинина

    Цитата Сообщение от Airt
    И где там ООС?
    Я говорил о схеме которую привел ИГВИН: резистор r12 - с выхода усилителя на вход дифкаскада...

  8. #8
    Старый знакомый Аватар для Airt
    Регистрация
    03.03.2005
    Адрес
    Минск
    Возраст
    51
    Сообщений
    883

    По умолчанию Re: Усилитель М. Корзинина

    Цитата Сообщение от Logger
    Почему в цепи затвора Q2 есть конденсатор на 100 пик
    Наверно он 100 мик

  9. #9
    Старый знакомый Аватар для sherif
    Регистрация
    27.08.2004
    Адрес
    Томск
    Возраст
    63
    Сообщений
    672

    По умолчанию Re: Усилитель М. Корзинина

    это же 100мкф. Это ООС по постоянному току.

  10. #10
    Старый знакомый Аватар для Airt
    Регистрация
    03.03.2005
    Адрес
    Минск
    Возраст
    51
    Сообщений
    883

    По умолчанию Re: Усилитель М. Корзинина

    Цитата Сообщение от Logger
    Я говорил о схеме которую привел ИГВИН
    И я о нем же. Цепь ООС там по постоянному току только. По переменке она замыкается конденсатором 100мкФ.

  11. #11
    Старый знакомый
    Автор темы
    Аватар для Logger
    Регистрация
    27.10.2005
    Адрес
    Нижний Новгород
    Возраст
    43
    Сообщений
    578

    По умолчанию Re: Усилитель М. Корзинина

    Цитата Сообщение от sherif
    это же 100мкф. Это ООС по постоянному току.
    Точно 100 мик... Не электролит на сто мик найти проблемотично...
    Т.е. этот кондер не дает переменному напряжению с выхода усилка попасть на его вход? А тогда какой смысл в этой обратной связи? Обеспечить нулевой постоянное напряжение на выходе?

  12. #12
    Старый знакомый Аватар для Airt
    Регистрация
    03.03.2005
    Адрес
    Минск
    Возраст
    51
    Сообщений
    883

    По умолчанию Re: Усилитель М. Корзинина

    Цитата Сообщение от Logger
    Обеспечить нулевой постоянное напряжение на выходе?
    Ты правильно мыслишь

  13. #13
    Старый знакомый
    Автор темы
    Аватар для Logger
    Регистрация
    27.10.2005
    Адрес
    Нижний Новгород
    Возраст
    43
    Сообщений
    578

    По умолчанию Re: Усилитель М. Корзинина

    Как вы считаете, не правилней ли будет вместо введения нагрузки в УН, исключить из схемы кт940а и заменить его на резистор 2,4 к, а из цепи затвора vt2 убрать резистор-нагрузку?
    Ведь усилок однотактный и кт9115а работает в А... кт940а нужен когда усилок двухтактный, насколько я понимаю...
    Миниатюры Миниатюры Нажмите на изображение для увеличения. 

Название:	drive2.gif 
Просмотров:	1334 
Размер:	6.6 Кб 
ID:	5262  

  14. #14
    Завсегдатай Аватар для Semigor
    Регистрация
    21.01.2004
    Адрес
    Ижевск
    Возраст
    68
    Сообщений
    3,749

    По умолчанию Re: Усилитель М. Корзинина

    Цитата Сообщение от Logger
    Как вы считаете, не правилней ли будет вместо введения нагрузки в УН, исключить из схемы кт940а и заменить его на резистор 2,4 к, а из цепи затвора vt2 убрать резистор-нагрузку?
    Все пульсации минусового источника питания будут на выходе.

  15. #15
    Старый знакомый
    Автор темы
    Аватар для Logger
    Регистрация
    27.10.2005
    Адрес
    Нижний Новгород
    Возраст
    43
    Сообщений
    578

    По умолчанию Re: Усилитель М. Корзинина

    Цитата Сообщение от Semigor
    Все пульсации минусового источника питания будут на выходе.
    А кт940 в данной схеме принимает участие в процессе усиления или работает как источник тока?

  16. #16
    Завсегдатай Аватар для Semigor
    Регистрация
    21.01.2004
    Адрес
    Ижевск
    Возраст
    68
    Сообщений
    3,749

    По умолчанию Re: Усилитель М. Корзинина

    Цитата Сообщение от Logger
    А кт940 в данной схеме принимает участие в процессе усиления или работает как источник тока?
    В этой схеме, чем больше сопротивление нагрузки, тем больше коэффициент усиления. У источника тока динамическое сопротивление очень большое.

  17. #17
    Старый знакомый
    Автор темы
    Аватар для Logger
    Регистрация
    27.10.2005
    Адрес
    Нижний Новгород
    Возраст
    43
    Сообщений
    578

    По умолчанию Re: Усилитель М. Корзинина

    Цитата Сообщение от Semigor
    В этой схеме, чем больше сопротивление нагрузки, тем больше коэффициент усиления. У источника тока динамическое сопротивление очень большое.
    Э... туплю... так кт940 усиливает сигнал или нет?

  18. #18
    Старый знакомый
    Автор темы
    Аватар для Logger
    Регистрация
    27.10.2005
    Адрес
    Нижний Новгород
    Возраст
    43
    Сообщений
    578

    По умолчанию Re: Усилитель М. Корзинина

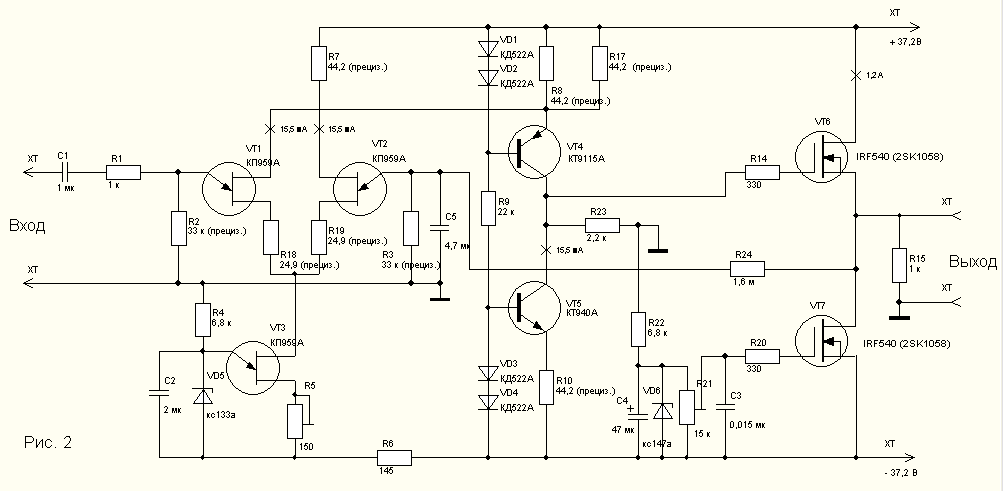
    Удалось запустить усилок по схеме изображенной на рис.1. На слух звучал хорошо, правда не долго проработал минут пять, потом в подъезде начали сварку, напряжение в сети упало и выходные irf-ки сгорели (выбило только предохранитель в верхнем плече). По этой же причине не успел померить его характеристики.
    Эта конструкция очень напоминает краточный домик, очень долго выстраевается, получается красивой, но если на нее случайно подует ветер легко разваливается...

    Видимо без ОООС по постоянному напряжению не обойтись... правы корифеи ;) Передлал схему так как изображено на рис. 2. Ввел обратную связь r24 r3(1,6м/33к), c5 (4,7мк) должен гасить переменное напряжение с выхода. По моим расчетам, при такой схеме амплитуда пульсаций переменного тока на с5 при частоте 30 Гц не должна превышать 0,0026 В. А на более высоких частотах еще меньше.

    Испытывал без с5, так как, при введении любого конденсатора в цепь затвора (я уже писал о этом в соседней ветке) от 100 пик до 4,7 мк, замечается резкое возрастание тока в этом плече дифкаскада, видимо транзистор начинает генерить на каких-то частотах... КАК ОТ ЭТОГО ИЗБАВИТЬСЯ!? Потому как если без конденсатора в цепии затвора vt1 еще можно обойтись, то в цепи затвора транзистора vt2 он необходим для обратной связи... пробовал последовательно с затвором ввести резистор 1к, ток через транзистор уменьшается но все равно около 20 мА, а должен быть 15...

    Испытание усилителя по схеме на рис.2 (без c5), привело к мгновенному сгоранию выходных транзисторов, причем очень смачному ;) с вышибанием обоих предохранителей...
    Есть у меня подозрение что на рис. 2 получилась ПОС вместо ООС? КАК ВЫ СЧИТАЕТЕ? Может нужно снимать сигнал с vt2, а не с vt1?
    Миниатюры Миниатюры Нажмите на изображение для увеличения. 

Название:	ris_01.gif 
Просмотров:	1458 
Размер:	11.5 Кб 
ID:	5332   Нажмите на изображение для увеличения. 

Название:	ris_02.gif 
Просмотров:	1516 
Размер:	13.0 Кб 
ID:	5333  

  19. #19
    Старый знакомый Аватар для Airt
    Регистрация
    03.03.2005
    Адрес
    Минск
    Возраст
    51
    Сообщений
    883

    По умолчанию Re: Усилитель М. Корзинина

    Цитата Сообщение от Logger
    привело к мгновенному сгоранию выходных транзисторов, причем очень смачному ;) с вышибанием обоих предохранителей...
    Не понимаю, что тебе мешает поставить в цепи питания резисторы хотя бы по 1 ому, чтобы полевики продержались до сгорания предохранителей?

    По второй схеме - перед VT6 неплохо бы повторитель...
    Последний раз редактировалось Airt; 31.10.2005 в 11:51.

  20. #20
    Старый знакомый
    Автор темы
    Аватар для Logger
    Регистрация
    27.10.2005
    Адрес
    Нижний Новгород
    Возраст
    43
    Сообщений
    578

    По умолчанию Re: Усилитель М. Корзинина

    Цитата Сообщение от Airt
    Не понимаю, что тебе мешает поставить в цепи питания резисторы хотя бы по 1 ому, чтобы полевики продержались до сгорания предохранителей?
    Мешала уверенность, а точнее надежда, что схема нормально заработает с введением ОООС, которая как раз и вводилась для повышения надежности, если уж он и без нее работал довольно стабильно... Теперь буду ставить...
    Последний раз редактировалось Logger; 31.10.2005 в 13:28.

Страница 1 из 9 123 ... Последняя

Социальные закладки

Социальные закладки

Ваши права

  • Вы не можете создавать новые темы
  • Вы не можете отвечать в темах
  • Вы не можете прикреплять вложения
  • Вы не можете редактировать свои сообщения
  •