Страница 1 из 12 12311 ... Последняя
Показано с 1 по 20 из 240

Тема: Усилитель - как источник тока? !!!!

  1. #1
    Старый знакомый
    Автор темы

    Регистрация
    08.02.2008
    Адрес
    Украина, Кременчуг
    Возраст
    49
    Сообщений
    597

    По умолчанию Усилитель - как источник тока? !!!!

    Схемотехника УМЗЧ известна. И строятся они по схеме источника напряжения. Но ведь динамик - электромагнитная система и для него важна форма тока, а не напряжения!!!! И формула электромагнитной силы F=IW, где I-ток, W-колличество витков. И напряжение не участвует!!! А контролируется напряжение. Парадокс? И боремся с демпфированием, бубнением, призвуками и т.д. Тогда как усилитель-источник тока решает все эти проблемы.

    Басы на сабе после применения этой схемы - просто выше всяких похвал. Исчезло бубнение, появилась динамика, четкость. Ваше мнение?

    Последний вариант на МОСФЕТАХ:

    Работает в данный момент уже немного другая схема. И предполагаемая схема для последующей сборки (вложение в rar, т.к. при сжатии не читаются названия и метки по схеме).
    https://forum.vegalab.ru/attachment....1&d=1261858620

    И вариант разводки.

    Мои текущие АС для ИТУН и их АЧХ.
    Желтый / Фиолетовый - АЧХ правой / левой АС (разница на НЧ объясняется тем, что за левой АС дверной проем, за правой - глухой угол.)
    Зеленый - АЧХ НЧ в ближнем поле (5 см от диффузора, ЗЯ).

    Добавил 3D изображения будущего усилителя.
    Миниатюры Миниатюры Нажмите на изображение для увеличения. 

Название:	AMP_SFET_V2B_PRINT.jpg 
Просмотров:	2646 
Размер:	277.6 Кб 
ID:	71725   Нажмите на изображение для увеличения. 

Название:	P4230003_1.JPG 
Просмотров:	2554 
Размер:	540.6 Кб 
ID:	72028   Нажмите на изображение для увеличения. 

Название:	11.11.2009_1-3_1.jpg 
Просмотров:	1901 
Размер:	105.3 Кб 
ID:	72029   Нажмите на изображение для увеличения. 

Название:	TOP 3D.JPG 
Просмотров:	1958 
Размер:	142.2 Кб 
ID:	72252  

    Нажмите на изображение для увеличения. 

Название:	BOTTOM_3D.JPG 
Просмотров:	1130 
Размер:	83.6 Кб 
ID:	72253   Нажмите на изображение для увеличения. 

Название:	AMP_SIMM_FLOAT_V-MOS_IN_HIVOLT.JPG 
Просмотров:	2389 
Размер:	151.5 Кб 
ID:	73877  
    Вложения Вложения
    Последний раз редактировалось vladimir_ar; 19.01.2010 в 10:27.

  2. #2
    Частый гость Аватар для Gishu
    Регистрация
    21.03.2005
    Возраст
    52
    Сообщений
    193

    По умолчанию Re: Усилитель - как источник тока? !!!!


    Offтопик:
    А мужики то и не знают...

  3. #3
    маньяк-теоретик Аватар для Ulis
    Регистрация
    29.01.2007
    Адрес
    Санкт-Петербург
    Возраст
    50
    Сообщений
    2,807

    По умолчанию Re: Усилитель - как источник тока? !!!!

    Цитата Сообщение от vladimir_ar Посмотреть сообщение
    Схемотехника УМЗЧ известна. И строятся они по схеме источника напряжения. Но ведь динамик - электромагнитная система и для него важна форма тока, а не напряжения!!!! И формула электромагнитной силы F=IW, где I-ток, W-колличество витков. И напряжение не участвует!!! А контролируется напряжение. Парадокс? И боремся с демпфированием, бубнением, призвуками и т.д. Тогда как усилитель-источник тока решает все эти проблемы.
    Кому интересно попробовать - вот схемка
    Басы на сабе после применения этой схемы - просто выше всяких похвал. Исчезло бубнение, появилась динамика, четкость. Ваше мнение?
    ИТУН?

  4. #4
    Старый знакомый
    Автор темы

    Регистрация
    08.02.2008
    Адрес
    Украина, Кременчуг
    Возраст
    49
    Сообщений
    597

    По умолчанию Re: Усилитель - как источник тока? !!!!

    Собственно ИТУН. А чем плох?

  5. #5
    Хам, просто хам... (навсегда) Аватар для Sagittarius
    Регистрация
    25.10.2007
    Сообщений
    1,645

    По умолчанию Re: Усилитель - как источник тока? !!!!

    Дык, а теперь глянь на ту же формулу в обратном порядке. Если ты вывел диффузор из состояния равновесия, то он, благодаря сумме упругостей, постарается вернуться в исходное состояние, генерируя попутно ток. Ток, натыкаясь на высокое входное сопротивление УМЗЧ, создаёт падение напряжения. Допустим, ты создал УМЗЧ с идеально высокоомным выходом. Сочти вознапряжение на этом выходе от обратного хода динамика, и многое станет ясным.

  6. #6
    Старый знакомый
    Автор темы

    Регистрация
    08.02.2008
    Адрес
    Украина, Кременчуг
    Возраст
    49
    Сообщений
    597

    По умолчанию Re: Усилитель - как источник тока? !!!!

    Цитата Сообщение от Sagittarius Посмотреть сообщение
    Дык, а теперь глянь на ту же формулу в обратном порядке. Если ты вывел диффузор из состояния равновесия, то он, благодаря сумме упругостей, постарается вернуться в исходное состояние, генерируя попутно ток. Ток, натыкаясь на высокое входное сопротивление УМЗЧ, создаёт падение напряжения. Допустим, ты создал УМЗЧ с идеально высокоомным выходом. Сочти вознапряжение на этом выходе от обратного хода динамика, и многое станет ясным.
    Если смотрели схему - то это усилитель с токовой обратной связью. Может я темноват по поводу ИТУН... Но поведение вживую такое:
    1. Осцилограмма тока - идеальной формы, в отличие от напряжения.
    2. При выведении из равновесия одного из динамиков (постукивание по диффузору одного из параллельно соединенных) усилитель пытается вернуть его на место, что видно по диффузору второго динамика.
    И никаких "натыканий на высокое выходное сопротивление" не наблюдается.

  7. #7
    Хам, просто хам... (навсегда) Аватар для Sagittarius
    Регистрация
    25.10.2007
    Сообщений
    1,645

    По умолчанию Re: Усилитель - как источник тока? !!!!

    Об этом писал Агеев в "Радио". Вывод таков, если не ошибаюсь: для НЧ - низкое Rвых, для ВЧ - можно высокое. Но предпочтение следует отдать УМЗЧ с низким как более универсальному.

    Я, если чего наверняка не знаю, смотрю по прецедентам, на УМЗЧ мэтров. Мэтров двое: Агеев и Андронников. УМЗЧ их видел? Да и остальные радиоинженеры были не пальцем деланные, практически никогда схемы с выокоомным выходом не встречаются. Исключение - Семынин - только подтверждает правило.

  8. #8
    Старый знакомый
    Автор темы

    Регистрация
    08.02.2008
    Адрес
    Украина, Кременчуг
    Возраст
    49
    Сообщений
    597

    По умолчанию Re: Усилитель - как источник тока? !!!!

    Да, правило правилом.
    Но почему тогда эта схема играет намного лучше класики?
    Сейчас собрал один канал на дискрете, моделировал в
    Proteus, с токовой обратной связью частотка усилителя линейна
    до нескольких сот килогерц, по сравнению с той же схемой
    с ООС по напряжению.
    Да и как можно управлять электромагнитной системой
    напряжением? Даже пусть и нелинейной.

    И прежде чем судить - можно и послушать и сравнить. Я слушал и классическое включение ТДА и с токовой ООС.
    Последняя на порядок лучше. Единственно - капризна к АЧХ колонок. При низкоомном низе (2 Ом) и 8 Ом пищалках
    высокий уровень ВЧ. Но это решаемо.

  9. #9
    Старый знакомый Аватар для Lincor
    Регистрация
    05.01.2004
    Адрес
    Москва. Новогиреево.
    Возраст
    39
    Сообщений
    794

    По умолчанию Re: Усилитель - как источник тока? !!!!

    Цитата Сообщение от vladimir_ar Посмотреть сообщение
    И прежде чем судить - можно и послушать и сравнить. Я слушал и классическое включение ТДА и с токовой ООС
    Да не беспокойся, тут многие слушали. Ты бы по форуму поискал по слову ИТУН. Вопрос необнократно обсасывался. Есть сторонники и токового, и напряженческого управления, так что все ОК.
    Поищи тему ИМСУМЗЧ и ИТУН, так вроде. Короче, америку не открыл. А еще почитай Madfeedback, тоже интересно будет, уверен.

  10. #10
    Частый гость Аватар для Apos
    Регистрация
    15.12.2004
    Адрес
    Divnogorsk, Siberia
    Возраст
    70
    Сообщений
    424

    По умолчанию Re: Усилитель - как источник тока? !!!!

    https://forum.vegalab.ru/showthread.php?t=7257
    https://forum.vegalab.ru/showthread.php?t=10693

    Ну и классика ИТУНостроения
    http://www.hi-fi.ru/forum/16/12838/0

    Решение всех проблем на НЧ (ИТУН+ЭМОС)
    https://forum.vegalab.ru/showthread.php?t=12485

    В общем, в поиск по ключевым словам "ИТУН", "Э_ОС".

  11. #11
    Частый гость Аватар для devisangela
    Регистрация
    22.04.2005
    Адрес
    Сидней, Австралия
    Сообщений
    441

    По умолчанию Re: Усилитель - как источник тока? !!!!

    Цитата Сообщение от vladimir_ar Посмотреть сообщение
    Да, правило правилом.
    Но почему тогда эта схема играет намного лучше класики?
    Сейчас собрал один канал на дискрете, моделировал в
    Proteus, с токовой обратной связью частотка усилителя линейна
    до нескольких сот килогерц, по сравнению с той же схемой
    с ООС по напряжению.
    Да и как можно управлять электромагнитной системой
    напряжением? Даже пусть и нелинейной.

    И прежде чем судить - можно и послушать и сравнить. Я слушал и классическое включение ТДА и с токовой ООС.
    Последняя на порядок лучше. Единственно - капризна к АЧХ колонок. При низкоомном низе (2 Ом) и 8 Ом пищалках
    высокий уровень ВЧ. Но это решаемо.
    Если птице обрезать крылья, эта птица летать не сможет...
    Парень ИТУН изобрел, а вы так сразу серпом по крыльям.
    Надо пробовать, моделировать слушать, на чтение и обучение времени не остается. Но, может, так и лучше? Глядишь и новый тип колонок появится? Ну что то типа ящик с трубой спереди?

  12. #12
    Старый знакомый Аватар для Lincor
    Регистрация
    05.01.2004
    Адрес
    Москва. Новогиреево.
    Возраст
    39
    Сообщений
    794

    По умолчанию Re: Усилитель - как источник тока? !!!!

    Цитата Сообщение от devisangela Посмотреть сообщение
    Если птице обрезать крылья, эта птица летать не сможет...
    Парень ИТУН изобрел, а вы так сразу серпом по крыльям.
    Надо пробовать, моделировать слушать, на чтение и обучение времени не остается. Но, может, так и лучше? Глядишь и новый тип колонок появится? Ну что то типа ящик с трубой спереди?
    Достаточно гладкого импеданса в первом приближении, как показывает практика. Теория токовых фильтров находится в зачаточном состоянии, но существует. С последовательным соединением динамиков и ветвлением шунтов для правильного "обтекания" током. А уж широкополосные колонки вообще никто не отменял.

  13. #13
    Частый гость Аватар для Apos
    Регистрация
    15.12.2004
    Адрес
    Divnogorsk, Siberia
    Возраст
    70
    Сообщений
    424

    По умолчанию Re: Усилитель - как источник тока? !!!!

    Активную фильтрацию и многополосное усиление тоже никто не отменял.

  14. #14
    Старый знакомый
    Автор темы

    Регистрация
    08.02.2008
    Адрес
    Украина, Кременчуг
    Возраст
    49
    Сообщений
    597

    По умолчанию Re: Усилитель - как источник тока? !!!!

    В продолжение темы.
    Тут собрал на дискрете.
    Хотелось бы услышать мнения по поводу схемотехники..
    ну и остального. (напряжения и токи показаны в режиме покоя)

    И на модели получается искажений- 2 гармоника 1кГц -70,7дБ 3 гармоника -85,9дБ
    3 гармоника 20кГц -56,5дБ 3 гармоника -57,3дБ
    Это много для оконечника? Вживую еще не мерял, но один канал уже работает.

    Да - то, что на выходе - аналог колонки
    Миниатюры Миниатюры Нажмите на изображение для увеличения. 

Название:	amp_mosfet_rev1.b.jpg 
Просмотров:	1231 
Размер:	54.9 Кб 
ID:	27054  
    Последний раз редактировалось vladimir_ar; 11.02.2008 в 14:05.

  15. #15
    Завсегдатай
    Регистрация
    14.12.2007
    Адрес
    из преисподнии
    Возраст
    55
    Сообщений
    5,728

    По умолчанию Re: Усилитель - как источник тока? !!!!

    Цитата Сообщение от Lincor Посмотреть сообщение
    ....... Теория токовых фильтров находится в зачаточном состоянии, но существует...........
    Мало того Lincor я даже "зацепился" за них и вполне удачно применяю в своих конструкциях...

  16. #16
    Завсегдатай Аватар для dekko
    Регистрация
    05.04.2006
    Сообщений
    6,002

    По умолчанию Re: Усилитель - как источник тока? !!!!

    Цитата Сообщение от Hennady Посмотреть сообщение
    Мало того Lincor я даже "зацепился" за них и вполне удачно применяю в своих конструкциях.
    а подробнее можно? как бы на конструкцию колонки глянуть?

  17. #17
    Завсегдатай Аватар для fakel
    Регистрация
    30.11.2007
    Адрес
    Оренбург
    Возраст
    42
    Сообщений
    11,265

    По умолчанию Re: Усилитель - как источник тока? !!!!

    А чем собсно, эта теория сложнее теории обычных фильтров? Просто вместо емкости ставишь индуктивность и наоборот

  18. #18
    Завсегдатай
    Регистрация
    14.12.2007
    Адрес
    из преисподнии
    Возраст
    55
    Сообщений
    5,728

    По умолчанию Re: Усилитель - как источник тока? !!!!

    Цитата Сообщение от fakel Посмотреть сообщение
    А чем собсно, эта теория сложнее теории обычных фильтров? Просто вместо емкости ставишь индуктивность и наоборот
    В любом случае использую частный случай, кстати его уже запантентовали (заразы ) - смысл в том, что емкостей вообще нет...

  19. #19
    Частый гость Аватар для sw_filja
    Регистрация
    05.10.2007
    Адрес
    Подольск, МО
    Возраст
    46
    Сообщений
    258

    По умолчанию Re: Усилитель - как источник тока? !!!!

    статья "что такое последовательный кроссовер и с чем его «едят»"
    и Current Source Crossover Filters By Nelson Pass
    Статья Батя "Токовый усилитель глазами инженера"
    Series vs. Parallel Crossover Networks
    Вложения Вложения
    Последний раз редактировалось sw_filja; 08.04.2008 в 02:01.
    Посредственный учитель рассказывает, хороший учитель объясняет,замечательный учитель показывает, гениальный учитель вдохновляет.

  20. #20
    Старый знакомый
    Автор темы

    Регистрация
    08.02.2008
    Адрес
    Украина, Кременчуг
    Возраст
    49
    Сообщений
    597

    По умолчанию Re: Усилитель - как источник тока? !!!!

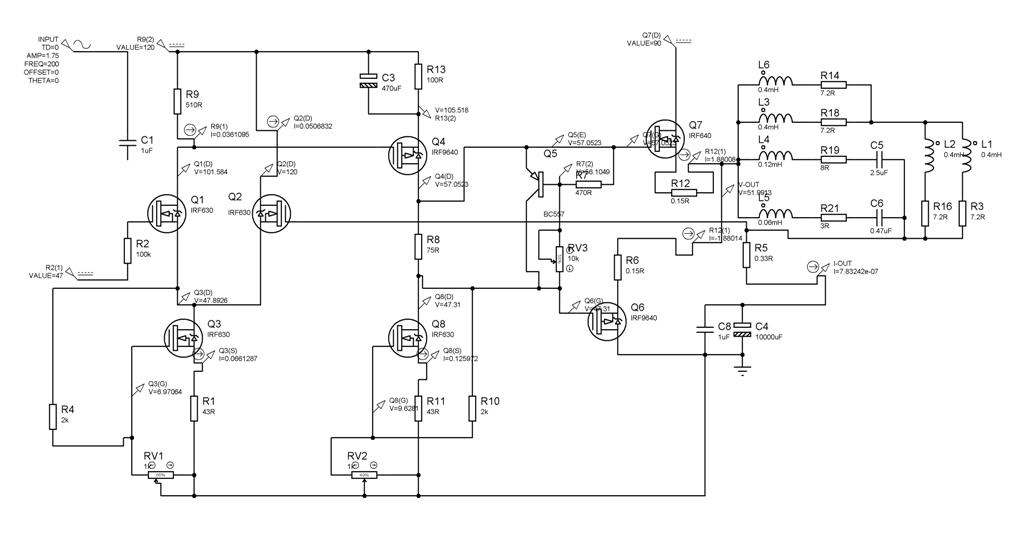
    Текущая рабочая схема усилителя (первая во вложении).

    Единственно, питание оконечника поднято до +/-65В, предусилителя +/-75В.
    Но на подключенные к нему АС не хвататет немного амплитуды - когда хочется сделать погромче - чувствуется подход к пределу по питанию (правда это очень большой уже уровень громкости, на грани дискотечного ). Поэтому планируется следующая версия усилителя с питанием оконечного каскада и преда +/- 90-95В и +/- 220-240В преда соответственно.

    Предполагаемая к сборке схема прилагается. Также планируется ИБП для питания этого усилителя.
    Миниатюры Миниатюры Нажмите на изображение для увеличения. 

Название:	AMP_IN_REV1.D_BIPOLAR.jpg 
Просмотров:	2942 
Размер:	77.6 Кб 
ID:	71723  
    Последний раз редактировалось vladimir_ar; 30.12.2009 в 02:53.

Страница 1 из 12 12311 ... Последняя

Метки этой темы

Социальные закладки

Социальные закладки

Ваши права

  • Вы не можете создавать новые темы
  • Вы не можете отвечать в темах
  • Вы не можете прикреплять вложения
  • Вы не можете редактировать свои сообщения
  •