Показано с 1 по 1 из 1

Тема: интегратор для поддержания нуля на выходе УМ

  1. #1
    Завсегдатай
    Автор темы
    Аватар для ISIT_14
    Регистрация
    23.12.2006
    Адрес
    Новороссийск
    Возраст
    37
    Сообщений
    1,104

    Вопрос интегратор для поддержания нуля на выходе УМ

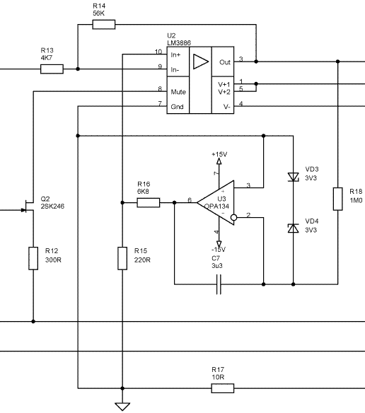
    в схеме "усилителя выходного дня" Дмитрия Андронникова используется интегратор для поддержания нуля на выходе. Подскажите пожалуйста как его перерассчитать/подключить в другом усилителе например на TDA в неинвертирующем включении?
    Миниатюры Миниатюры Нажмите на изображение для увеличения. 

Название:	untitled3.GIF 
Просмотров:	456 
Размер:	10.9 Кб 
ID:	17434  

Социальные закладки

Социальные закладки

Ваши права

  • Вы не можете создавать новые темы
  • Вы не можете отвечать в темах
  • Вы не можете прикреплять вложения
  • Вы не можете редактировать свои сообщения
  •