Страница 9 из 33 Первая ... 789101119 ... Последняя
Показано с 161 по 180 из 647

Тема: Усилитель Фермер Аудио (или очень простые 35 Вт)

  1. #1 Показать/скрыть первое сообщение.
    Завсегдатай
    Автор темы
    Аватар для jett
    Регистрация
    15.11.2009
    Адрес
    г. Киев
    Сообщений
    3,488

    По умолчанию Усилитель Фермер Аудио (или очень простые 35 Вт)

    Промелькнула тут недавно тема простого усилителя на латералах для тружеников села. Промелькнула и пропала... А люди остались без музыки. Поэтому решил восполнить этот пробел. Схема прилагается. На раскачке стоит ОУ, выходной каскад которого работает практически в режиме холостого хода. Выходной повторитель - на латералах, смещенных обычной батарейкой (ток покоя около 200...250 ма).
    Питание ОУ - по выбору. У меня на макете он подключен к питанию выходного каскада через параметрические стабилизаторы.
    Всех с наступающим !
    ПС. Спектры из симулятора в п. 77.
    ППС. Эволюция схемы в пп. 195 и 266. Вторая схема (на данный момент итоговая), несмотря на свою простоту, по звучанию значительно превысила мои ожидания.
    Миниатюры Миниатюры Нажмите на изображение для увеличения. 

Название:	Фермер Аудио.GIF 
Просмотров:	5277 
Размер:	10.8 Кб 
ID:	334912   Нажмите на изображение для увеличения. 

Название:	Фермер Аудио Комп.GIF 
Просмотров:	6912 
Размер:	21.1 Кб 
ID:	335754  
    Последний раз редактировалось jett; 05.01.2019 в 02:46.
    Meridian G08 / DAC 6V2 + Jettout 2.4 / Pioneer CT S740S / ЯНУС-УМ / Dynaudio Special 25 / Nordost Tyr XLR / Silent Wire NF8, LS12.

  2. #161
    Завсегдатай
    Автор темы
    Аватар для jett
    Регистрация
    15.11.2009
    Адрес
    г. Киев
    Сообщений
    3,488

    По умолчанию Re: Усилитель Фермер Аудио (или очень простые 35 Вт)

    Цитата Сообщение от Гоша Посмотреть сообщение
    А как наличие или отсутствие ОС влияет на входную емкость полевика?
    Общий Сток имеется ввиду.

    ---------- Сообщение добавлено 01:15 ---------- Предыдущее сообщение было 01:07 ----------

    Цитата Сообщение от Гоша Посмотреть сообщение
    Еще лучше IRF520 или 530 с теми же Р-канальниками.
    Проблема термостабилизации. Это касаемо данной схемы.
    Meridian G08 / DAC 6V2 + Jettout 2.4 / Pioneer CT S740S / ЯНУС-УМ / Dynaudio Special 25 / Nordost Tyr XLR / Silent Wire NF8, LS12.

  3. #162
    Завсегдатай
    Регистрация
    21.01.2004
    Адрес
    Москва
    Возраст
    67
    Сообщений
    3,607

    По умолчанию Re: Усилитель Фермер Аудио (или очень простые 35 Вт)

    Цитата Сообщение от jett Посмотреть сообщение
    Общий Сток имеется ввиду.
    По определению Свх= Cgs+Cgs. От схемы включения не зависит. Зависит только от напряжений gs и sd. Зависила бы и от Сds, если бы d и s не были замкнуты по переменному току.


    Цитата Сообщение от jett Посмотреть сообщение
    Проблема термостабилизации.
    Это конечно да. Но решаемо.


    Цитата Сообщение от mellowman Посмотреть сообщение
    4290? Может 9520? Или почему не он тогда
    К 510 конечно лучше 9520.
    4290 (он же 4690 в ТО220) лучше к 530. Просто у меня в свое время было достаточно 510-х и 4690-х. В аппаратах УЗИ стояли на выходе каналов. А я их ремонтировал .

  4. #163
    Завсегдатай
    Автор темы
    Аватар для jett
    Регистрация
    15.11.2009
    Адрес
    г. Киев
    Сообщений
    3,488

    По умолчанию Re: Усилитель Фермер Аудио (или очень простые 35 Вт)

    Цитата Сообщение от Oldy Посмотреть сообщение
    Сообщение от jett
    Ок. Может вечером получится. Какие лампы греют вам душу? )
    На Ваше авторское.
    Например, так. Лампа драйвовая и жирная (она же 6э5п). Аналогично и любую другую можно использовать.
    Правда проблема термостабилизации и нуля на выходе может возникнуть. Про интегратор писал выше.

    ---------- Сообщение добавлено 01:41 ---------- Предыдущее сообщение было 01:36 ----------

    Цитата Сообщение от Гоша Посмотреть сообщение
    По определению Свх= Cgs+Cgs. От схемы включения не зависит. Зависит только от напряжений gs и sd.
    Да нет же: входная емкость при включении повторителем это Сdg. Плюс очень небольшая часть Сgs. Так что все значительно лучше, чем вы думаете.
    Выше об этом шла речь. Даже симуляция была.
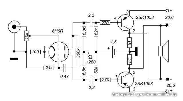
    Миниатюры Миниатюры Нажмите на изображение для увеличения. 

Название:	Фермер Тьюбо.GIF 
Просмотров:	325 
Размер:	7.6 Кб 
ID:	335103  
    Meridian G08 / DAC 6V2 + Jettout 2.4 / Pioneer CT S740S / ЯНУС-УМ / Dynaudio Special 25 / Nordost Tyr XLR / Silent Wire NF8, LS12.

  5. #164
    Завсегдатай
    Регистрация
    21.01.2004
    Адрес
    Москва
    Возраст
    67
    Сообщений
    3,607

    По умолчанию Re: Усилитель Фермер Аудио (или очень простые 35 Вт)

    Цитата Сообщение от jett Посмотреть сообщение
    По определению Свх= Cgs+Cgs.
    Я описался. Свх=Сgs+Cgd.
    А куда девается Cgs при включении по схеме с ОС?

  6. #165
    Завсегдатай
    Автор темы
    Аватар для jett
    Регистрация
    15.11.2009
    Адрес
    г. Киев
    Сообщений
    3,488

    По умолчанию Re: Усилитель Фермер Аудио (или очень простые 35 Вт)

    Цитата Сообщение от Гоша Посмотреть сообщение
    А куда девается Cgs при включении по схеме с ОС?
    А ее как бы почти нет. Потому что потенциалы этих электродов почти одинаковы при включении с ОС. Есть формула, погуглите.
    Meridian G08 / DAC 6V2 + Jettout 2.4 / Pioneer CT S740S / ЯНУС-УМ / Dynaudio Special 25 / Nordost Tyr XLR / Silent Wire NF8, LS12.

  7. #166
    Завсегдатай
    Регистрация
    21.01.2004
    Адрес
    Москва
    Возраст
    67
    Сообщений
    3,607

    По умолчанию Re: Усилитель Фермер Аудио (или очень простые 35 Вт)

    Цитата Сообщение от jett Посмотреть сообщение
    Потому что потенциалы этих электродов почти одинаковы при включении с ОС
    Они разнятся минимум на Ut.


    Цитата Сообщение от jett Посмотреть сообщение
    Даже симуляция была.
    Нельзя поделив мгновенные значения напряжения на ток получить емкостное сопротивление. Потому как сдвиг фаз, а деление не комплексное.
    У меня получилось другим методом Свх 124 пФ. Но это входная емкость всего каскада. Когда верхний затвор заряжается, нижний разряжается.
    Я же говорю о входной емкости единичного повторителя.
    Совсем другое дело, что она практически не перезаряжается. Но от этого Cgs не становится меньше или больше.
    Последний раз редактировалось Гоша; 27.12.2018 в 04:10.

  8. #167
    Завсегдатай Аватар для Михаил45
    Регистрация
    09.03.2007
    Адрес
    Санкт-Петербург
    Возраст
    64
    Сообщений
    2,168

    По умолчанию Re: Усилитель Фермер Аудио (или очень простые 35 Вт)


    Offтопик:
    Во прицепился, даже ночь не спал. Бедняга.

  9. #168
    Частый гость Аватар для A.C.B.
    Регистрация
    07.02.2010
    Адрес
    Siberia
    Возраст
    42
    Сообщений
    402

    По умолчанию Re: Усилитель Фермер Аудио (или очень простые 35 Вт)

    Цитата Сообщение от jett Посмотреть сообщение
    Например, так. Лампа драйвовая и жирная (она же 6э5п). Аналогично и любую другую можно использовать.
    Правда проблема термостабилизации и нуля на выходе может возникнуть. Про интегратор писал выше.

    ---------- Сообщение добавлено 01:41 ---------- Предыдущее сообщение было 01:36 ----------


    Да нет же: входная емкость при включении повторителем это Сdg. Плюс очень небольшая часть Сgs. Так что все значительно лучше, чем вы думаете.
    Выше об этом шла речь. Даже симуляция была.

    Неее...тут аж 2 батарейки надо

    во) Нажмите на изображение для увеличения. 

Название:	6n6p+lat.jpg 
Просмотров:	535 
Размер:	34.0 Кб 
ID:	335104

    а вообще надо докупить транзисторы и попробовать, ген от Виктора у меня есть, чтоб померить потом.

    Вообще изделия Jetta весьма себе благозвучные

    Как замена латералов, не? )

    Нажмите на изображение для увеличения. 

Название:	Сост.jpg 
Просмотров:	532 
Размер:	144.8 Кб 
ID:	335105
    Последний раз редактировалось A.C.B.; 27.12.2018 в 08:55.
    Omnia praeclara rara

  10. #169
    Старый знакомый Аватар для MiSol62
    Регистрация
    03.09.2009
    Адрес
    Россия.Москва.
    Сообщений
    905

    По умолчанию Re: Усилитель Фермер Аудио (или очень простые 35 Вт)

    Цитата Сообщение от jett Посмотреть сообщение
    Там предполагается класс А, батарейка на 3 В.
    - как легко оказывается классы менять - одна батарейка - класс АВ, две батарейки - класс А.

  11. #170
    Завсегдатай Аватар для shura1959
    Регистрация
    13.02.2009
    Адрес
    г. Ижевск
    Возраст
    66
    Сообщений
    3,418

    По умолчанию Re: Усилитель Фермер Аудио (или очень простые 35 Вт)

    Цитата Сообщение от Гоша Посмотреть сообщение
    А куда девается Cgs при включении по схеме с ОС?
    Наверно, всё же правильнее, - при включении с общим стоком (повторителем, то бишь); при этом ёмкость затвор исток частично компенсируется за счёт "мэстной" ООС.

    ---------- Сообщение добавлено 13:01 ---------- Предыдущее сообщение было 12:58 ----------

    Цитата Сообщение от Гоша Посмотреть сообщение
    она практически не перезаряжается
    В этом всё и дело, раз не перезаряжается, то её и "не видать"...
    Последний раз редактировалось shura1959; 27.12.2018 в 14:29.
    «Не торопитесь соглашаться или опровергать. Не так уж важно, что утверждает или отрицает автор. Важно то, что он направляет Ваше внимание по определенному руслу». Павел Сергеевич Таранов.

  12. #171
    Завсегдатай Аватар для domician
    Регистрация
    07.12.2012
    Сообщений
    2,832

    По умолчанию Re: Усилитель Фермер Аудио (или очень простые 35 Вт)

    Вообще-то ценность данной схемки в другом. Принесли в ремонт усилок с сдохнувшим выходным каскадом. Вместо того, что-бы выпендриватся с поиском схемы, деталек и.т.д выкинул все не глядя (потом годний остаток в тумбочку) и влепил вот это.

  13. #172
    котег Аватар для _Сам_
    Регистрация
    04.05.2010
    Адрес
    ☂☂☂Питер☂☂☂
    Сообщений
    2,534

    По умолчанию Re: Усилитель Фермер Аудио (или очень простые 35 Вт)

    Цитата Сообщение от domician Посмотреть сообщение
    влепил вот это.
    а через 2-3 года батарейка сядет. Вот удивится следующий ремонтник, когда обнаружит внутри Duracell.
    «Cобрать стадо из баранов легко, трудно собрать стадо из кошек» — Сергей Капица

  14. #173
    Завсегдатай Аватар для .Васильев
    Регистрация
    04.04.2007
    Адрес
    новгородская обл Пестово на Мологе
    Сообщений
    10,818

    По умолчанию Re: Усилитель Фермер Аудио (или очень простые 35 Вт)


    Offтопик:
    В простом параллельнике электролитический конденсатор приличной емкости напрочь заменяет источник питания между базами выходников ! Так и тут скорее всего ,надо только на низших частотах порядка10-30герц смотреть.Моделировать правда влом
    С уважением Максим.

  15. #174
    Завсегдатай
    Автор темы
    Аватар для jett
    Регистрация
    15.11.2009
    Адрес
    г. Киев
    Сообщений
    3,488

    По умолчанию Re: Усилитель Фермер Аудио (или очень простые 35 Вт)

    Цитата Сообщение от domician Посмотреть сообщение
    Вообще-то ценность данной схемки в другом. Принесли в ремонт усилок с сдохнувшим выходным каскадом. Вместо того, что-бы выпендриватся с поиском схемы, деталек и.т.д выкинул все не глядя (потом годний остаток в тумбочку) и влепил вот это.
    Похоже, тема удалась )))

  16. #175
    Частый гость Аватар для Voldemar
    Регистрация
    18.09.2005
    Адрес
    СПБ
    Сообщений
    138

    По умолчанию Re: Усилитель Фермер Аудио (или очень простые 35 Вт)

    Цитата Сообщение от Ale Посмотреть сообщение
    Offтопик:
    Мне кажется, тут путают фермера и колхозника

    Offтопик:
    Фермера и сельского радиолюбителя

  17. #176
    Старый знакомый Аватар для MiSol62
    Регистрация
    03.09.2009
    Адрес
    Россия.Москва.
    Сообщений
    905

    По умолчанию Re: Усилитель Фермер Аудио (или очень простые 35 Вт)

    Цитата Сообщение от jett Посмотреть сообщение
    Похоже, тема удалась )))

    Offтопик:
    тьфу, вот щас сглазишь, ещё

  18. #177
    Завсегдатай Аватар для audiomun
    Регистрация
    31.08.2011
    Адрес
    Санкт-Петербург
    Возраст
    70
    Сообщений
    3,901

    По умолчанию Re: Усилитель Фермер Аудио (или очень простые 35 Вт)

    Цитата Сообщение от belka Посмотреть сообщение
    превратите ВК в усилитель. Сразу получится прекрасная вещь.
    Прекрасная ещё не значит интересная - а тут привлекательность в простоте и оригинальности - батарейке, а превратив ВК в усилитель получим одну из многих ей подобных схем которые здесь уже обсуждали неоднократно .....

  19. #178
    Завсегдатай
    Регистрация
    14.04.2009
    Адрес
    рядом с Москвой
    Сообщений
    4,446

    По умолчанию Re: Усилитель Фермер Аудио (или очень простые 35 Вт)

    Цитата Сообщение от belka Посмотреть сообщение
    Уберите повторители, точнее превратите ВК в усилитель. Сразу получится прекрасная вещь.
    Yes, которых уже 5 штук?

  20. #179
    Завсегдатай Аватар для Борисыч44
    Регистрация
    03.08.2005
    Адрес
    Киров
    Возраст
    66
    Сообщений
    6,335

    По умолчанию Re: Усилитель Фермер Аудио (или очень простые 35 Вт)

    Схема гибридника БЕЗ батарейки и ООС гуляет по сети больше 20 лет, и мне приходилось мучить подобный на 540/9540, была и термостабилизация, и стабилитроны на затворах, и реле спасающее полевики при включении/выключении анодного, дык вот была у него неприятная особенность умирать ни с того ни с сего при включении питания, у меня на макете раз или два взрывались полевики (но там на полу был жуткий линолеум и статика била нещадно), потом у чела было несколько фейерверков (сейчас подумал - надо было и выход от статики защитить), в общем причина так и осталась не познанной ....

  21. #180
    Завсегдатай
    Автор темы
    Аватар для jett
    Регистрация
    15.11.2009
    Адрес
    г. Киев
    Сообщений
    3,488

    По умолчанию Re: Усилитель Квалифицированный Фермер Аудио (или очень простые 35 Вт)

    Цитата Сообщение от _Сам_ Посмотреть сообщение
    Вот удивится следующий ремонтник, когда обнаружит внутри Duracell.
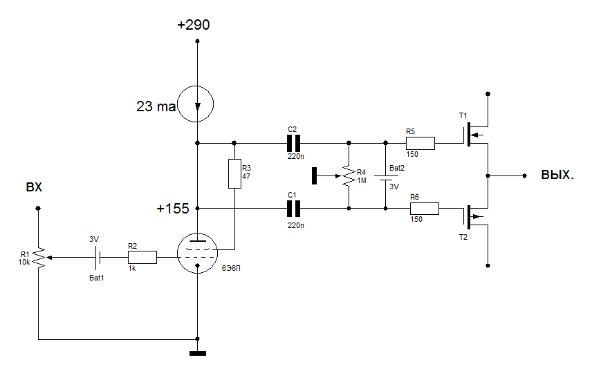
    А мы, чтобы ремонтники не удивлялись, немного перетасуем детали. Заодно уберем разделительные конденсаторы и батарейку. Гармоники по симулятору те же, звук - надо еще послушать, но первое впечатление - тембрально более нейтральный.
    САПР был прав по поводу снижения гармоник (главным образом их хвоста) при рабочей мощности около 3 вт путем увеличения тока покоя выходников до 350 ма. Картинки прилагаю (первая - 230 ма, вторая - 350 ма), 3 вт/4 ом.
    А, как известно, для усилителя с максимальной мощностью около 30 вт средней рабочей мощностью как-раз и являются эти самые 3+/- вт. Так что, рекомендуемый ток покоя выходников - 300...400 ма.
    Миниатюры Миниатюры Нажмите на изображение для увеличения. 

Название:	Фермер Аудио К.GIF 
Просмотров:	571 
Размер:	14.1 Кб 
ID:	335175   Нажмите на изображение для увеличения. 

Название:	circuit608.JPG 
Просмотров:	216 
Размер:	124.9 Кб 
ID:	335176   Нажмите на изображение для увеличения. 

Название:	circuit607.JPG 
Просмотров:	179 
Размер:	121.8 Кб 
ID:	335177  
    Последний раз редактировалось jett; 28.12.2018 в 01:49.
    Meridian G08 / DAC 6V2 + Jettout 2.4 / Pioneer CT S740S / ЯНУС-УМ / Dynaudio Special 25 / Nordost Tyr XLR / Silent Wire NF8, LS12.

Страница 9 из 33 Первая ... 789101119 ... Последняя

Социальные закладки

Социальные закладки

Ваши права

  • Вы не можете создавать новые темы
  • Вы не можете отвечать в темах
  • Вы не можете прикреплять вложения
  • Вы не можете редактировать свои сообщения
  •