Страница 87 из 107 Первая ... 77858687888997 ... Последняя
Показано с 1,721 по 1,740 из 2133

Тема: Простой и качественный выхлоп для токовых выходов типа PCM1794. Советы и рекомендации.

  1. #1 Показать/скрыть первое сообщение.
    Завсегдатай
    Автор темы
    Аватар для Rova
    Регистрация
    05.01.2012
    Адрес
    Минск
    Возраст
    61
    Сообщений
    1,265

    По умолчанию Простой и качественный

    Приобрел на ибее DAC на PCM1794. Доработка привела к решению на одном ОУ вместо четырех. Руководствовался только прослушиванием. Опасался, что увеличится нелинейность из за ненулевой нагрузки токового выхода микросхемы дака. Реально практически не изменилась - RMAA на 1 килогерце намерил 0.0003%.

    Может кому будет полезна схема.
    Схему стоит рассматривать комплексно вместе с подсистемой питания.
    Внесение, скажем, реактивности в питание в виде конденсаторов, конечно, не ухудшит формальных параметров, но изрядно изменит звук.

    p.s. И вариант без общей обратной связи. Нелинейность порядка 0.002%.
    p.p.s. И лучший вариант по звуку. Нелинейность порядка 0.01%.
    p.p.p.s. И балансный вариант.
    p.p.p.p.s. И вариант пассивный.
    Миниатюры Миниатюры Нажмите на изображение для увеличения. 

Название:	scos1794.png 
Просмотров:	9509 
Размер:	32.8 Кб 
ID:	194433   Нажмите на изображение для увеличения. 

Название:	dcos1794.png 
Просмотров:	9848 
Размер:	35.1 Кб 
ID:	185187   Нажмите на изображение для увеличения. 

Название:	dcos1794_226.png 
Просмотров:	6987 
Размер:	34.7 Кб 
ID:	232775   Нажмите на изображение для увеличения. 

Название:	dcos1794_306.png 
Просмотров:	7451 
Размер:	43.5 Кб 
ID:	215816  

    Нажмите на изображение для увеличения. 

Название:	pcos1794_400.png 
Просмотров:	6113 
Размер:	39.6 Кб 
ID:	223050   Нажмите на изображение для увеличения. 

Название:	scos_pwr.png 
Просмотров:	6795 
Размер:	51.1 Кб 
ID:	223119  
    Последний раз редактировалось Rova; 29.03.2015 в 00:00. Причина: Привел в соответствие и добавил.

  2. #1721
    Завсегдатай Аватар для dyno
    Регистрация
    12.10.2010
    Адрес
    Минск
    Возраст
    48
    Сообщений
    1,039

    По умолчанию Re: Простой и качественный выхлоп для токовых выходов типа PCM1794. Советы и рекомендации.

    Цитата Сообщение от Latvian Посмотреть сообщение
    Дженсены закрыли доступ к своим апнотам, кое что удалось увести.as093[1].pdf
    Спасибо. А там не было для небалансных выхлопов, типа РСМ1702?

  3. #1722
    Завсегдатай
    Автор темы
    Аватар для Rova
    Регистрация
    05.01.2012
    Адрес
    Минск
    Возраст
    61
    Сообщений
    1,265

    По умолчанию Re: Простой и качественный выхлоп для токовых выходов типа PCM1794. Советы и рекомендации.

    В апноте даки с выходом по напряжению. Конечно, так можно.
    Жизнь - это такая Хрень, где-то между Инь и Янь... пена на поверхности океана какой-то иной реальности.

  4. #1723
    Завсегдатай Аватар для Semigor
    Регистрация
    21.01.2004
    Адрес
    Ижевск
    Возраст
    68
    Сообщений
    3,715

    По умолчанию Re: Простой и качественный выхлоп для токовых выходов типа PCM1794. Советы и рекомендации.

    Цитата Сообщение от Latvian Посмотреть сообщение
    Резистор I/U все уравнивает.
    Когда он на землю непосредственно с выхода ДАКа.
    транзисторный однотакт любой модификации -это масло сливочное (с) FEDGEN

  5. #1724
    Завсегдатай
    Автор темы
    Аватар для Rova
    Регистрация
    05.01.2012
    Адрес
    Минск
    Возраст
    61
    Сообщений
    1,265

    По умолчанию Re: Простой и качественный выхлоп для токовых выходов типа PCM1794. Советы и рекомендации.

    Цитата Сообщение от Semigor Посмотреть сообщение
    Когда он на землю непосредственно с выхода ДАКа.
    Но тогда выход автоматически становится выходом по напряжению, и тогда можно. Единственное - часть сигнального тока будет уходить в резисторы.
    Жизнь - это такая Хрень, где-то между Инь и Янь... пена на поверхности океана какой-то иной реальности.

  6. #1725
    Частый гость Аватар для Latvian
    Регистрация
    15.02.2006
    Адрес
    Riga
    Возраст
    69
    Сообщений
    357

    По умолчанию Re: Простой и качественный выхлоп для токовых выходов типа PCM1794. Советы и рекомендации.

    Цитата Сообщение от dyno Посмотреть сообщение
    Спасибо. А там не было для небалансных выхлопов, типа РСМ1702?
    Не было.

  7. #1726
    Частый гость
    Регистрация
    20.02.2013
    Сообщений
    195

    По умолчанию Re: Простой и качественный выхлоп для токовых выходов типа PCM1794. Советы и рекомендации.

    Цитата Сообщение от Latvian Посмотреть сообщение
    На АД1865,1862 вполне работает.
    -причем здесь r-2r цап с двухполярным питанием( ad1865,1862) да и где там нашли дифвыходы тока непонятно, и
    источник тока с одним питанием у pcm1794

  8. #1727
    Частый гость Аватар для t2v2
    Регистрация
    09.03.2008
    Возраст
    73
    Сообщений
    152

    По умолчанию Re: Простой и качественный выхлоп для токовых выходов типа PCM1794. Советы и рекомендации.

    Цитата Сообщение от Sanny Посмотреть сообщение
    ....... Ещё вопрос-начальный ток смещения модуляторов на исходной плате скомпенсирован или нет(например подтяжка к минусовой шине резисторами)?
    Вот что получается для двух PCM1796 включенных выходами параллельно на резисторы 51 Ом с резисторами (796 Ом) для компенсации постоянной составляющей и уменьшении THD
    1скрин - без компенсации, 2скрин - ток компенсации примерно 9,5mA
    Нажмите на изображение для увеличения. 

Название:	_51R_32nF_51R_0mA_.png 
Просмотров:	850 
Размер:	90.3 Кб 
ID:	258628 Нажмите на изображение для увеличения. 

Название:	_51R_32nF_51R_9_5mA_t.png 
Просмотров:	636 
Размер:	109.6 Кб 
ID:	258629

  9. #1728
    Частый гость Аватар для Timbuktu
    Регистрация
    21.03.2008
    Адрес
    Москва
    Сообщений
    482

    По умолчанию Re: Простой и качественный выхлоп для токовых выходов типа PCM1794. Советы и рекомендации.

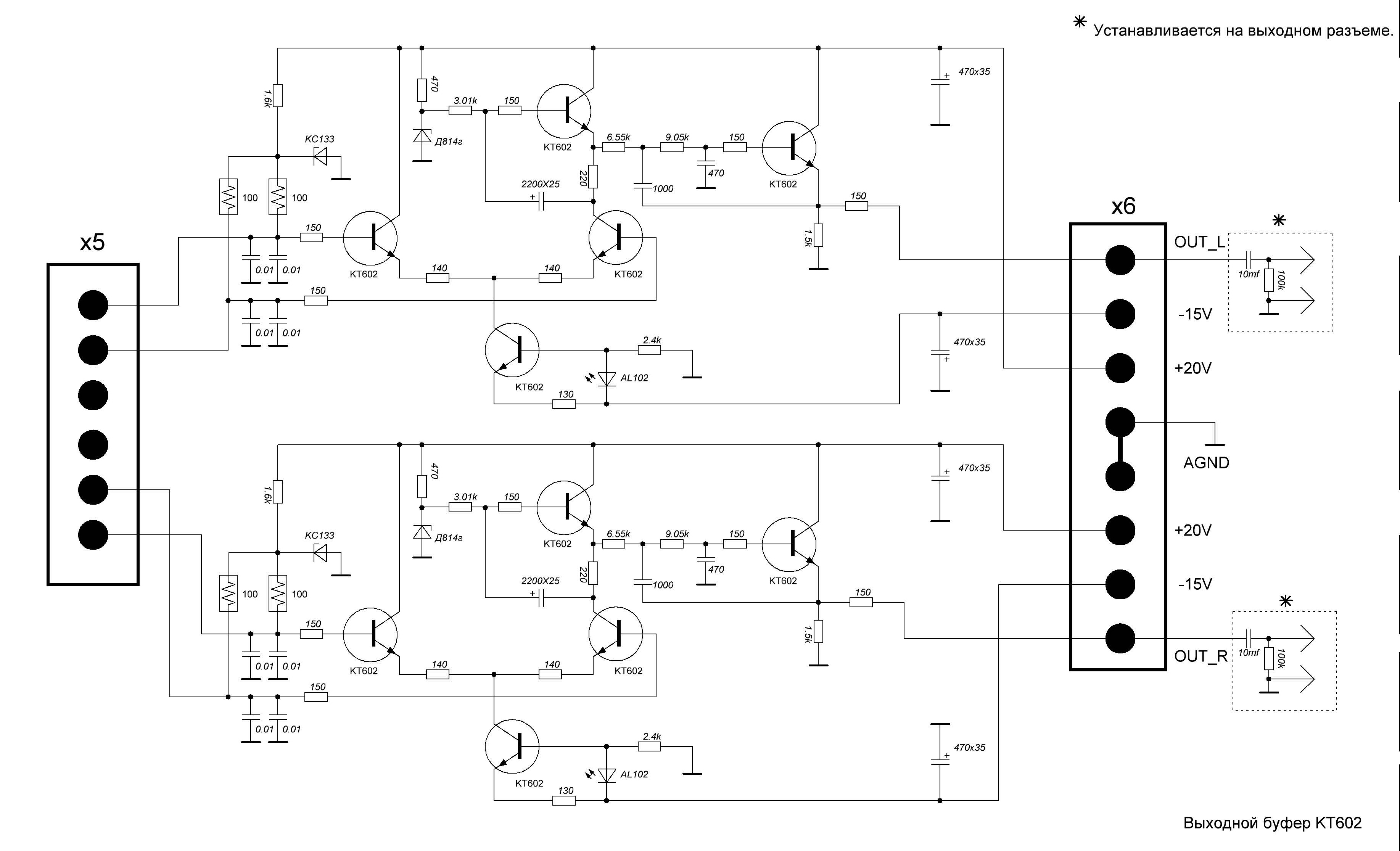
    Что нужно изменить в схеме в следующих выхлопах при использовании их с DSD1792A?
    Изначально оба выхлопа работали (и работают) с ЦАП Хамелеон на паре AD1853. По входу в схеме на дискрете поставить резисторы на 23-25 ом на землю?
    Нажмите на изображение для увеличения. 

Название:	buffers semigor.jpg 
Просмотров:	1080 
Размер:	864.3 Кб 
ID:	258636
    В этой схеме на OP42 посоветовали изменить номиналы резисторов 1ком с вывода 2 идущего к выводу 6 во входном каскаде на номиналы 200 ом. Нужно ли что-то цеплять по входу или оставить так, как есть?
    Нажмите на изображение для увеличения. 

Название:	buffers OP42.jpg 
Просмотров:	723 
Размер:	945.6 Кб 
ID:	258637
    Часть схемы ЦАПа
    Нажмите на изображение для увеличения. 

Название:	dac часть схемы low.jpg 
Просмотров:	544 
Размер:	183.3 Кб 
ID:	258641
    Последний раз редактировалось Timbuktu; 12.02.2016 в 07:47.

  10. #1729
    Частый гость
    Регистрация
    31.01.2010
    Адрес
    г.ДНЕПР
    Возраст
    52
    Сообщений
    242

    По умолчанию Re: Простой и качественный выхлоп для токовых выходов типа PCM1794. Советы и рекомендации.

    Цитата Сообщение от Timbuktu Посмотреть сообщение
    Что нужно изменить в схеме в следующих выхлопах при использовании их с DSD1792A?
    Главное - не надо пытаться "улучшать" схему РОВЫ на дискрете. Она практически идеальна своим минимализмом и ЗВУКом !
    Паяется за 1-2 часа и потом отслушивается. Свою схему по входу тоже можете нагрузить на резисторы по 20-30 Ом и послушать. Затем сравнить с оригиналом РОВЫ. И поймете сходу - чья лучше. Это очень заметно будет и без прислушиваний. По звуку гораздо лучше просто резисторы в эмиттерах и коллекторах.

  11. #1730
    Завсегдатай Аватар для Semigor
    Регистрация
    21.01.2004
    Адрес
    Ижевск
    Возраст
    68
    Сообщений
    3,715

    По умолчанию Re: Простой и качественный выхлоп для токовых выходов типа PCM1794. Советы и рекомендации.

    Цитата Сообщение от Timbuktu Посмотреть сообщение
    Что нужно изменить в схеме в следующих выхлопах при использовании их с DSD1792A?
    На первой схеме убрать резисторы 1,6к, а стабилитроны КС133 заменить перемычками.
    Да, и резисторы в эмиттерах 140 Ом увеличить в 2,5 раза до 330 ... 360 Ом.
    Последний раз редактировалось Semigor; 12.02.2016 в 11:05.
    транзисторный однотакт любой модификации -это масло сливочное (с) FEDGEN

  12. #1731
    Частый гость Аватар для Timbuktu
    Регистрация
    21.03.2008
    Адрес
    Москва
    Сообщений
    482

    По умолчанию Re: Простой и качественный выхлоп для токовых выходов типа PCM1794. Советы и рекомендации.

    Цитата Сообщение от Semigor Посмотреть сообщение
    На первой схеме убрать резисторы 1,6к, а стабилитроны КС133 заменить перемычками.
    Да, и резисторы в эмиттерах 140 Ом увеличить в 2,5 раза до 330 ... 360 Ом.
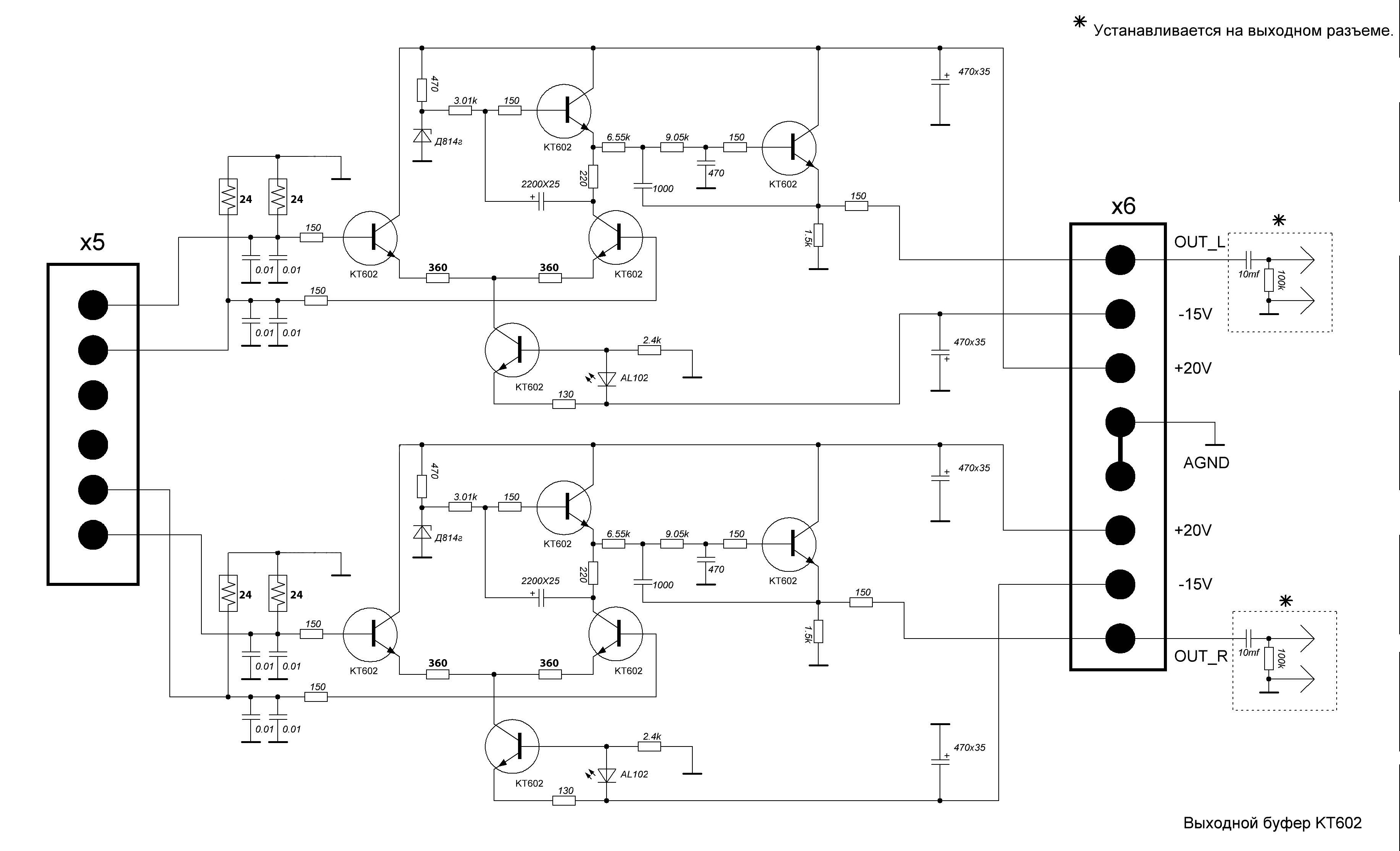
    Изменил, резисторы на 360 ом сделал толстыми для заметности. Входные резисторы с базы на землю может тоже уменьшить до 24-30 ом?
    Нажмите на изображение для увеличения. 

Название:	buffers semigor 01.jpg 
Просмотров:	857 
Размер:	845.0 Кб 
ID:	258691
    Последний раз редактировалось Timbuktu; 12.02.2016 в 17:12.

  13. #1732
    Частый гость
    Регистрация
    31.01.2010
    Адрес
    г.ДНЕПР
    Возраст
    52
    Сообщений
    242

    По умолчанию Re: Простой и качественный выхлоп для токовых выходов типа PCM1794. Советы и рекомендации.

    Цитата Сообщение от Timbuktu Посмотреть сообщение
    Входные резисторы с базы на землю может тоже уменьшить до 24-30 ом?
    Разумеется. Иначе избыточное усиление будет.

    И на этой схеме НЕТ измененных на 360 Ом резисторов. Схему перепутал?

  14. #1733
    Частый гость Аватар для Timbuktu
    Регистрация
    21.03.2008
    Адрес
    Москва
    Сообщений
    482

    По умолчанию Re: Простой и качественный выхлоп для токовых выходов типа PCM1794. Советы и рекомендации.

    Уже есть . Почему эта схема? Потому что она у меня уже есть в собранном виде. Самое замороченное в ней это питание +20 и -15 вольт
    Последний раз редактировалось Timbuktu; 12.02.2016 в 17:02.

  15. #1734
    Частый гость
    Регистрация
    31.01.2010
    Адрес
    г.ДНЕПР
    Возраст
    52
    Сообщений
    242

    Улыбка Re: Простой и качественный выхлоп для токовых выходов типа PCM1794. Советы и рекомендации.

    Цитата Сообщение от Timbuktu Посмотреть сообщение
    Уже есть
    Та уже и по входу бы заодно резисторы подкорректировал

    ---------- Сообщение добавлено 15.44 ---------- Предыдущее сообщение было 15.43 ----------

    Цитата Сообщение от Timbuktu Посмотреть сообщение
    Почему эта схема? Потому что она у меня уже есть.
    И она будет играть значительно лучше, чем с самыми наилучшими ОУ !
    Проверенный факт.

  16. #1735
    Частый гость Аватар для Timbuktu
    Регистрация
    21.03.2008
    Адрес
    Москва
    Сообщений
    482

    По умолчанию Re: Простой и качественный выхлоп для токовых выходов типа PCM1794. Советы и рекомендации.

    Резисторы подкорректировал, насколько предпочтительнее КТ602-е, нежели те же BC550C? Хотя у всех уши разные...

  17. #1736
    Частый гость
    Регистрация
    31.01.2010
    Адрес
    г.ДНЕПР
    Возраст
    52
    Сообщений
    242

    По умолчанию Re: Простой и качественный выхлоп для токовых выходов типа PCM1794. Советы и рекомендации.

    Цитата Сообщение от Timbuktu Посмотреть сообщение
    Резисторы подкорректировал, насколько предпочтительнее КТ602-е, нежели те же BC550C? Хотя у всех уши разные...
    Различие на уровне "ловли блох". Всегда можно спаять ОРИГИНАЛ и сравнить. Схемы то элементарные и я удивляюсь, что за 2.5 года темы - повторивших ее - раз-два и обчелся.
    Но у меня выхлоп на лапах и без дифкаскада, потому что по одному токовому выходу на РСМ63.

  18. #1737
    Завсегдатай Аватар для Сухоруков Сергей
    Регистрация
    18.02.2011
    Адрес
    Петербург
    Сообщений
    4,857

    По умолчанию Re: Простой и качественный выхлоп для токовых выходов типа PCM1794. Советы и рекомендации.

    Цитата Сообщение от Semigor Посмотреть сообщение
    Да, и резисторы в эмиттерах 140 Ом увеличить в 2,5 раза до 330 ... 360 Ом.
    Игорь, из каких соображений задаёте ток диффкаскада? (Понимаю, что он задаётся нижним транзистором.)

  19. #1738
    Старый знакомый Аватар для Sanny
    Регистрация
    01.07.2010
    Сообщений
    559

    По умолчанию Re: Простой и качественный выхлоп для токовых выходов типа PCM1794. Советы и рекомендации.

    Цитата Сообщение от Timbuktu Посмотреть сообщение
    Что нужно изменить в схеме в следующих выхлопах при использовании их с DSD1792A?
    Изначально оба выхлопа работали (и работают) с ЦАП Хамелеон на паре AD1853. По входу в схеме на дискрете поставить резисторы на 23-25 ом на землю?
    Нажмите на изображение для увеличения. 

Название:	buffers semigor.jpg 
Просмотров:	1080 
Размер:	864.3 Кб 
ID:	258636
    В этой схеме на OP42 посоветовали изменить номиналы резисторов 1ком с вывода 2 идущего к выводу 6 во входном каскаде на номиналы 200 ом. Нужно ли что-то цеплять по входу или оставить так, как есть?

    Нажмите на изображение для увеличения. 

Название:	buffers OP42.jpg 
Просмотров:	723 
Размер:	945.6 Кб 
ID:	258637
    Наверно надо поменять корректирующую цепочку 100 Ом 220 пик

  20. #1739
    Частый гость Аватар для Timbuktu
    Регистрация
    21.03.2008
    Адрес
    Москва
    Сообщений
    482

    По умолчанию Re: Простой и качественный выхлоп для токовых выходов типа PCM1794. Советы и рекомендации.

    Цитата Сообщение от amatti73 Посмотреть сообщение
    Различие на уровне "ловли блох". Всегда можно спаять ОРИГИНАЛ и сравнить. Схемы то элементарные и я удивляюсь, что за 2.5 года темы - повторивших ее - раз-два и обчелся.
    Но у меня выхлоп на лапах и без дифкаскада, потому что по одному токовому выходу на РСМ63.
    Так и у меня есть на лампах, и без дифкаскада. На лампах это легко и просто, но габаритно. И это есть в наличии. А задача стоит другая, сделать чтоб с любого компа по USB, чтоб HiRes и DSD и малогабаритно, чтоб таскать . Поэтому и камни... А повторить - повторим, чего уж там, многие наверное повторили но не афишируют.

    ---------- Сообщение добавлено 22.46 ---------- Предыдущее сообщение было 22.42 ----------

    Цитата Сообщение от Sanny Посмотреть сообщение
    Наверно надо поменять корректирующую цепочку 100 Ом 220 пик
    На какие номиналы меняем?

  21. #1740
    Завсегдатай Аватар для Semigor
    Регистрация
    21.01.2004
    Адрес
    Ижевск
    Возраст
    68
    Сообщений
    3,715

    По умолчанию Re: Простой и качественный выхлоп для токовых выходов типа PCM1794. Советы и рекомендации.

    Цитата Сообщение от Сухоруков Сергей Посмотреть сообщение
    Игорь, из каких соображений задаёте ток диффкаскада? (Понимаю, что он задаётся нижним транзистором.)
    На мой вслух, чем больше ток покоя, тем лучше передаются динамические контрасты, звук становится более живым и открытым. (Кстати, по той же причине я предпочитаю для транзисторного УН - СРПП, а не каскад с резистивной нагрузкой).
    Но, ток покоя сверху ограничен падением напряжения на базовых резисторах транзисторов УН, которое не должно превышать 0,5...1 В.
    Значение базового резистора нижнего транзистора СРПП определяет входное сопротивление УН. От номинала базового резистора верхнего транзистора СРПП зависит девиация тока УН при максимальном сигнале, которая не должна превышать
    0,5 ... 0.8 тока покоя. Кроме того, значения эмиттерных резисторов дифкаскада должны быть существенно больше 1/S, (грубо, больше 100 Ом).
    транзисторный однотакт любой модификации -это масло сливочное (с) FEDGEN

Страница 87 из 107 Первая ... 77858687888997 ... Последняя

Социальные закладки

Социальные закладки

Ваши права

  • Вы не можете создавать новые темы
  • Вы не можете отвечать в темах
  • Вы не можете прикреплять вложения
  • Вы не можете редактировать свои сообщения
  •