Страница 7 из 52 Первая ... 5678917 ... Последняя
Показано с 121 по 140 из 1039

Тема: ММ корректор Prophetmaster Audio

  1. #1 Показать/скрыть первое сообщение.
    Ветеран
    Автор темы
    Аватар для Prophetmaster
    Регистрация
    23.08.2005
    Адрес
    Москва
    Возраст
    55
    Сообщений
    3,600

    По умолчанию ММ корректор Prophetmaster Audio

    Решил собрать всю новую информацию в одном месте, так как в старой теме ничего в шапку не вынесешь, а искать что-либо в такой огромной ветке тяжело.

    Коротко об этом проекте:
    10 лет назад "на коленке" был сделан ММ корректор по классической схеме с сосредоточенной пассивной коррекцией между двумя каскадами на ОУ. В принципе, ничего особенного и примечательного в схеме нет, мне просто нужно было через что-то слушать пластинки, а возиться с дискретом было лень. Взял два ОРА2604 и быстро слепил из того, что было в наличии в тумбочке. Когда включил и послушал, то был очень удивлен - он звучал очень даже достойно. Думаю, что "виной" всему именно пассивная коррекция, в первую очередь.

    Потом не раз возникала мысль сделать этот аппарат на более качественной элементной базе и на платах промышленного изготовления, но руки не доходили.
    В этом году один из моих друзей вновь обзавелся винилом, после перерыва в 10 лет, и попросил сделать ему такой. В общем, сделал пару - себе и другу, в очень хорошей комплектации и в симпатичных корпусах. Чтобы не заморачиваться с обработкой металла, переднюю и заднюю панели нарисовал в Спринте, соответствующие по размерам и креплению, и заказал в Резоните из двухстороннего фольгированного текстолита, со всеми отверстиями и надписями.

    Покупается этот китайский корпус и все элементарно собирается, а панели встают как родные. Ножки резиновые, самоклеящиеся, покупал отдельно.
    Платы, при наличии деталей, паяются за выходной день. Из настроек - только покрутить 4 триммера для установки нуля на выходе. Корпуса пришли за две недели.

    БП стабилизированный. Один трансформатор чисто для аудио, другой - режим mute и индикация. Это немного избыточно, но так получилось, потому что изначально от второго трансформатора должен был питаться МС усилитель, но не удалось получить приемлемые параметры по уровню фона. Плату переделал на чисто ММ, но второй транс остался - решил на питание аудио части не вешать ничего лишнего, а использовать для всего остального (реле Mute и подсветка кнопки включения) второй транс. Стоит такой трансформатор 200-250 руб, поэтому не критично - себестоимость всего корректора на оригинальных ОРА637, Wima MKP, электролитами Nichikon и приличными RCA разъемами получается под 20000 руб.
    Плата аудио одевается прямо на разъемы, что обеспечивает короткий путь сигнала и компактность разводки земли.

    Корректор УПТ (усилитель постоянного тока), с ОРА637 удается выставить уровень постоянного напряжения на выходе 200-300 мкВ, но предусмотрен еще и дополнительный выход через конденсатор. Сейчас поставил Wima MKS 2,2 мкФ. На плате нарисован электролит - изначально думал использовать туда Nichicon KZ 22 мкФ\25 В, но реально не подключаю вертак туда вообще, так как прямой выход все равно звучит лучше. УМ тоже УПТ.

    Так как все УПТ, то пришлось делать цепи Mute - иначе, не только будут щелчки при включении-выключении, но и высокий уровень постоянного напряжения на выходе при выключении корректора (во время разряда емкостей питания). Реализовано все очень просто, но работает хорошо. На схеме все понятно, думаю - небольшую задержку по времени срабатывания реле обеспечивает R-C цепь 100 Ом+1000 мкФ. Емкость включена через диод, поэтому не влияет на время отпускания реле при выключении питания и локально разряжается на резистор 2.2 кОм.
    Выход на светодиод индикации 12 В, так как этого требует антивандальная кнопка с подсветкой У нее резистор внутри. Реле использовал такие, на 12 В: https://www.terraelectronica.ru/product/50924
    Обращаю внимание, что стабы 12 В установлены на плате не одинаково - металлические подложки направлены в разные стороны. Сам при сборке второго корректора припаял их неправильно. Хорошо, заметил сразу

    Разводка земли простая: земли RCA разъемов соединяются вместе поканально и припаиваются на плату в точку RCA Ground, из этой точки земля одним проводом идет на плату БП, другим на клемму земли на задней панели корпуса. На плате БП разъем, в котором на контакты земли отведено три группы. Разъем можно заменить пайкой.

    Проект не коммерческий, все платы не секретные и доступны в формате Sprint-layout - готов отправить через электронную почту.
    На Форуме выкладывать не буду, так как на Али уже продаются корректоры на плате из моей старой ветки.
    Готовых плат у меня не осталось - всего заказывал 5 комплектов, два использовал а три растащили друзья на сувениры. Платы можно заказать, если наберется какое-то количество желающих - второй тираж будет существенно дешевле, так как основные деньги контора берет за подготовку производства, которая оплачивается только в первом тираже.

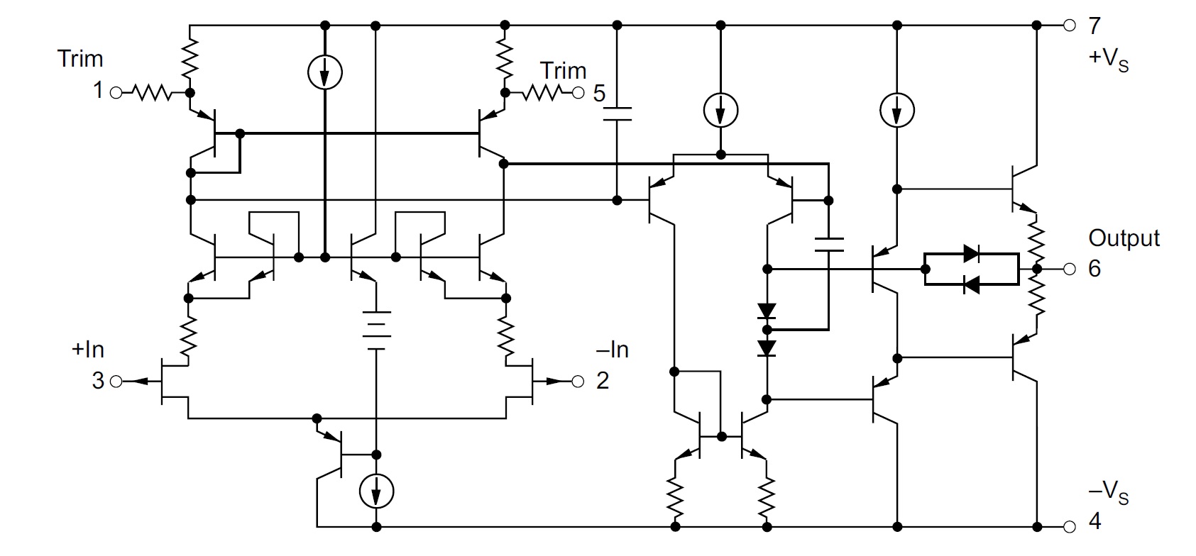
    Полная схема:

    Нажмите на изображение для увеличения. 

Название:	Phono Amp Schematic.JPG 
Просмотров:	14637 
Размер:	1.15 Мб 
ID:	346057

    Все, что внутри каждой рамки, находится на одной плате. Нумерация элементов соответствует имеющимся платам БП и корректора.

    Для конденсатора С2 предусмотрено 4 места на плате. У меня установлены 0.22 мкФ, 0.1 мкФ, 0.1 мкФ и 10 нФ - с учетом небольшого подбора по разбросу получилось очень точно. Для С3 предусмотрено 2 места на плате. Установлены 0.1 мкФ и 47 нФ.
    Резистор R6 на плате имеет две пары контактов в параллель - поставил 750 Ом и 100 кОм. С учетом разброса имеющихся в наличии Ферстроников 1 % получилось 741.4 Ом. Резистор R7 тоже двойной на плате и составился из 24 Ом и 510 Ом. Вышло 22.7 Ом. По расчету параллельного соединения немного другие резисторы получаются, но это если бы разброса не было совсем. Я дал ориентировочные значения, которые даже без подбора попадают достаточно близко.


    Платы:

    Нажмите на изображение для увеличения. 

Название:	IMG_2128.JPG 
Просмотров:	4789 
Размер:	2.11 Мб 
ID:	343711 Нажмите на изображение для увеличения. 

Название:	IMG_2127.JPG 
Просмотров:	4841 
Размер:	2.60 Мб 
ID:	343712

    Сам корректор:

    Нажмите на изображение для увеличения. 

Название:	IMG_2119.JPG 
Просмотров:	4483 
Размер:	1.88 Мб 
ID:	343713 Нажмите на изображение для увеличения. 

Название:	IMG_2120.JPG 
Просмотров:	4196 
Размер:	2.00 Мб 
ID:	343714 Нажмите на изображение для увеличения. 

Название:	IMG_2125.JPG 
Просмотров:	3760 
Размер:	1.51 Мб 
ID:	343715 Нажмите на изображение для увеличения. 

Название:	IMG_2126.JPG 
Просмотров:	3895 
Размер:	1.58 Мб 
ID:	343716 Нажмите на изображение для увеличения. 

Название:	IMG_2121.JPG 
Просмотров:	4447 
Размер:	2.02 Мб 
ID:	343717

    Послушали с другом этот корректор в хорошем виниловом тракте. Штатный корректор аудиосистемы - ламповый EAR834P DeLuxe. Слушали с ММ картриджем. Характер звучания немного разный, но по качеству звука сопоставимо. У EAR звук поплотнее на СЧ, но у этого звук прозрачнее на ВЧ. АЧХ похожи - при смене корректора все остается на местах.
    Последний раз редактировалось Prophetmaster; 02.05.2019 в 16:46.
    http://www.vegalab.ru/forum/signaturepics/sigpic1808_2.gif

  2. #121
    Завсегдатай Аватар для MAXIM_A
    Регистрация
    13.11.2007
    Адрес
    МО Салтыковка
    Возраст
    77
    Сообщений
    12,374

    По умолчанию Re: ММ корректор Prophetmaster Audio

    57 ком , и что?
    Андрей Константинович

  3. #122
    Ветеран
    Автор темы
    Аватар для Prophetmaster
    Регистрация
    23.08.2005
    Адрес
    Москва
    Возраст
    55
    Сообщений
    3,600

    По умолчанию Re: ММ корректор Prophetmaster Audio

    Цитата Сообщение от MAXIM_A Посмотреть сообщение
    57 ком , и что?
    Не знаю, меня попросили, я измерил
    http://www.vegalab.ru/forum/signaturepics/sigpic1808_2.gif

  4. #123
    Завсегдатай Аватар для MAXIM_A
    Регистрация
    13.11.2007
    Адрес
    МО Салтыковка
    Возраст
    77
    Сообщений
    12,374

    По умолчанию Re: ММ корректор Prophetmaster Audio

    Цитата Сообщение от Prophetmaster Посмотреть сообщение
    Не знаю, меня попросили, я измерил
    Наши измерения очень близко.
    Что скажет источник?

  5. #124
    Старый знакомый Аватар для lvr444
    Регистрация
    10.01.2010
    Адрес
    г. Баку
    Возраст
    70
    Сообщений
    879

    По умолчанию Re: ММ корректор Prophetmaster Audio

    Благодарю Вас, уважаемые. Я тоже хочу их приобрести и надо знать мне, чтобы не ошибиться.

  6. #125
    Ветеран
    Автор темы
    Аватар для Prophetmaster
    Регистрация
    23.08.2005
    Адрес
    Москва
    Возраст
    55
    Сообщений
    3,600

    По умолчанию Re: ММ корректор Prophetmaster Audio

    Цитата Сообщение от lvr444 Посмотреть сообщение
    Благодарю Вас, уважаемые. Я тоже хочу их приобрести и надо знать мне, чтобы не ошибиться.
    Что, и тайные знания нам не поведаете? Мы тут с Андреем Константиновичем измеряли-измеряли, измеряли-измеряли...
    http://www.vegalab.ru/forum/signaturepics/sigpic1808_2.gif

  7. #126
    Старый знакомый Аватар для lvr444
    Регистрация
    10.01.2010
    Адрес
    г. Баку
    Возраст
    70
    Сообщений
    879

    По умолчанию Re: ММ корректор Prophetmaster Audio

    Prophetmaster, конечно,когда-то я заказал микросхемы ОРА627ВР из ЕВАY. Прислали, идеально сделаны, как здесь на фотке, а оказалось - фейк. Я уже здесь писал давно. Сопротивление между 1 и 5 ножками было 6 ком, а потом я заказал через магазин в нашем городе. Сопротивление было примерно таким, как и Вы показали. Ещё раз благодарю. С уважением Владимир.

  8. #127
    Ветеран
    Автор темы
    Аватар для Prophetmaster
    Регистрация
    23.08.2005
    Адрес
    Москва
    Возраст
    55
    Сообщений
    3,600

    По умолчанию Re: ММ корректор Prophetmaster Audio

    Цитата Сообщение от lvr444 Посмотреть сообщение
    конечно,когда-то я заказал микросхемы ОРА627ВР из ЕВАY. Прислали, идеально сделаны, как здесь на фотке, а оказалось - фейк. Я уже здесь писал давно. Сопротивление между 1 и 5 ножками было 6 ком, а потом я заказал через магазин в нашем городе. Сопротивление было примерно таким, как и Вы показали. Ещё раз благодарю. С уважением Владимир.
    Спасибо!
    http://www.vegalab.ru/forum/signaturepics/sigpic1808_2.gif

  9. #128
    Завсегдатай Аватар для MAXIM_A
    Регистрация
    13.11.2007
    Адрес
    МО Салтыковка
    Возраст
    77
    Сообщений
    12,374

    По умолчанию Re: ММ корректор Prophetmaster Audio

    Олег, а если запитать от Акуммулятора, какой лучше, кислотный или щелочной?

  10. #129
    Завсегдатай Аватар для Alex1961
    Регистрация
    23.10.2009
    Адрес
    Россия МО Клин
    Сообщений
    1,036

    По умолчанию Re: ММ корректор Prophetmaster Audio

    Люди боятся откровенного фейка из TL. У них как правило 1,5-5кОм между 1-5 ногами. Этим барахлом Митинский завален )) И не важно какая микра, главное DIP-8/

  11. #130
    Завсегдатай Аватар для MAXIM_A
    Регистрация
    13.11.2007
    Адрес
    МО Салтыковка
    Возраст
    77
    Сообщений
    12,374

    По умолчанию Re: ММ корректор Prophetmaster Audio

    Цитата Сообщение от Alex1961 Посмотреть сообщение
    Люди боятся откровенного фейка из TL. У них как правило 1,5-5кОм между 1-5 ногами. Этим барахлом Митинский завален )) И не важно какая микра, главное DIP-8/
    1-5 нога, это эммитеры или истоки первого дифкаскада. Почему должно быть такое большое R=~50k...

  12. #131
    Ветеран
    Автор темы
    Аватар для Prophetmaster
    Регистрация
    23.08.2005
    Адрес
    Москва
    Возраст
    55
    Сообщений
    3,600

    По умолчанию Re: ММ корректор Prophetmaster Audio

    Цитата Сообщение от MAXIM_A Посмотреть сообщение
    Олег, а если запитать от Акуммулятора, какой лучше, кислотный или щелочной?
    Кислотный не пробовал. И зачем питать ММ корректор от аккумулятора? Нужно же двухполярное +\- 18 В.
    Последний раз редактировалось Prophetmaster; 12.09.2019 в 17:45.
    http://www.vegalab.ru/forum/signaturepics/sigpic1808_2.gif

  13. #132
    Завсегдатай Аватар для MAXIM_A
    Регистрация
    13.11.2007
    Адрес
    МО Салтыковка
    Возраст
    77
    Сообщений
    12,374

    По умолчанию Re: ММ корректор Prophetmaster Audio

    Цитата Сообщение от Prophetmaster Посмотреть сообщение
    Кислотный не пробовал. И зачем питать ММ корректор от аккумулятора? Нужно же двухполярное +\- 18 В.
    2Х12, 6в, хочу попробовать, сетевых наводок ноль.

  14. #133
    Давно не заходил
    Регистрация
    06.08.2014
    Адрес
    Воронежская область
    Сообщений
    93

    По умолчанию Re: ММ корректор Prophetmaster Audio

    Цитата Сообщение от MAXIM_A Посмотреть сообщение
    1-5 нога, это эммитеры или истоки первого дифкаскада. Почему должно быть такое большое R=~50k...
    Нет, не они.
    Нажмите на изображение для увеличения. 

Название:	opa627_637.jpg 
Просмотров:	492 
Размер:	122.8 Кб 
ID:	354229

  15. #134
    Завсегдатай Аватар для Alex1961
    Регистрация
    23.10.2009
    Адрес
    Россия МО Клин
    Сообщений
    1,036

    По умолчанию Re: ММ корректор Prophetmaster Audio

    Это какая микросхема?

    Увидел, 637.... не много 56кил на этих резиках?

  16. #135
    Завсегдатай Аватар для MAXIM_A
    Регистрация
    13.11.2007
    Адрес
    МО Салтыковка
    Возраст
    77
    Сообщений
    12,374

    По умолчанию Re: ММ корректор Prophetmaster Audio

    Цитата Сообщение от serzhant808 Посмотреть сообщение
    Нет, не они.
    Нажмите на изображение для увеличения. 

Название:	opa627_637.jpg 
Просмотров:	492 
Размер:	122.8 Кб 
ID:	354229
    Перепутали 5-8 ноги.
    5 выход УН, а 8 эммитер.

  17. #136
    Давно не заходил
    Регистрация
    06.08.2014
    Адрес
    Воронежская область
    Сообщений
    93

    По умолчанию Re: ММ корректор Prophetmaster Audio

    Это вы что-то путаете, это картинка из даташита. И у opa627_637 8-я "нога" не имеет внутреннего подключения. И выхода с УН тоже нет, в смысле на внешних выводах.

  18. #137
    Ветеран
    Автор темы
    Аватар для Prophetmaster
    Регистрация
    23.08.2005
    Адрес
    Москва
    Возраст
    55
    Сообщений
    3,600

    По умолчанию Re: ММ корректор Prophetmaster Audio

    Цитата Сообщение от MAXIM_A Посмотреть сообщение
    2Х12, 6в, хочу попробовать, сетевых наводок ноль.
    Фона в ММ корректоре и так нет совсем., А 12 В мало.
    http://www.vegalab.ru/forum/signaturepics/sigpic1808_2.gif

  19. #138
    Завсегдатай Аватар для MAXIM_A
    Регистрация
    13.11.2007
    Адрес
    МО Салтыковка
    Возраст
    77
    Сообщений
    12,374

    По умолчанию Re: ММ корректор Prophetmaster Audio

    Нажмите на изображение для увеличения. 

Название:	IMG_20190914_123028.jpg 
Просмотров:	389 
Размер:	2.57 Мб 
ID:	354295 собрал..Нажмите на изображение для увеличения. 

Название:	IMG_20190914_125141.jpg 
Просмотров:	449 
Размер:	2.69 Мб 
ID:	354296
    Последний раз редактировалось MAXIM_A; 14.09.2019 в 13:01.
    Андрей Константинович

  20. #139
    Ветеран
    Автор темы
    Аватар для Prophetmaster
    Регистрация
    23.08.2005
    Адрес
    Москва
    Возраст
    55
    Сообщений
    3,600

    По умолчанию Re: ММ корректор Prophetmaster Audio

    MAXIM_A,

    А почему RCA разъемы не припаяны?

    Запустили уже? Какая голова у проигрывателя?
    Последний раз редактировалось Prophetmaster; 14.09.2019 в 15:02.
    http://www.vegalab.ru/forum/signaturepics/sigpic1808_2.gif

  21. #140
    Завсегдатай Аватар для MAXIM_A
    Регистрация
    13.11.2007
    Адрес
    МО Салтыковка
    Возраст
    77
    Сообщений
    12,374

    По умолчанию Re: ММ корректор Prophetmaster Audio

    Цитата Сообщение от Prophetmaster Посмотреть сообщение
    А почему RCA разъемы не припаяны?
    У этих разъёмов центральный вывод короче, он заходит на 1мм, и запаян...

    Цитата Сообщение от Prophetmaster Посмотреть сообщение
    Запустили уже? Какая голова у проигрывателя?
    Только постоянку посмотрел, и подрегулировал...
    Головка старенькая, советская "Корвет-008" уже точно не помню, но это была лучшая.
    Нажмите на изображение для увеличения. 

Название:	13228555240900313.jpg 
Просмотров:	281 
Размер:	44.0 Кб 
ID:	354322
    Ещё есть Пикеринг, но со сломанной иглой.
    Bang&Olufsen sp1 найти бы иголочку...

    ---------- Сообщение добавлено 18:48 ---------- Предыдущее сообщение было 16:27 ----------

    Нажмите на изображение для увеличения. 

Название:	sim.jpeg 
Просмотров:	249 
Размер:	18.4 Кб 
ID:	354317
    Последний раз редактировалось MAXIM_A; 14.09.2019 в 19:53.
    Андрей Константинович

Страница 7 из 52 Первая ... 5678917 ... Последняя

Метки этой темы

Социальные закладки

Социальные закладки

Ваши права

  • Вы не можете создавать новые темы
  • Вы не можете отвечать в темах
  • Вы не можете прикреплять вложения
  • Вы не можете редактировать свои сообщения
  •