Страница 7 из 7 Первая ... 567
Показано с 121 по 131 из 131

Тема: Правильная схема поддержания нуля на выходе

  1. #1 Показать/скрыть первое сообщение.
    Завсегдатай
    Автор темы
    Аватар для misha88
    Регистрация
    21.02.2006
    Сообщений
    2,067

    По умолчанию Правильная схема поддержания нуля на выходе

    Открыть эту уже не раз обсуждавшуюся тему меня заставили множество негативных откликов на работу схемы поддержания нуля на выходе. А может, как в известном анекдоте, она не нравится тем, кто не умеет её готовить? Решил снова в сотый раз повторить необходимые условия для правильной её работы (естественно только для тех, кто не знает). Прежде всего, большая часть ошибок связана с неправильным выбором операционного усилителя (очень часто используют совершенно неподходящие для этих целей TL071\TL072\TL081\TL082, а потом пишут о плохом звуке). Поскольку эта схема представляет собой интегратор очень низких частот, для которого особенно важны высокое входное сопротивление, малый входной ток и высокая точность входной цепи (малое напряжение смещения и его малый температурный дрейф, причём последнее очень важно, т.к. при таких низких частотах изменение температуры имеет тот же порядок времени), то необходимо использовать прецизионный операционный усилитель с полевиками на входе. Самыми дешёвыми, но без ущерба качеству, будут TL051\TL052, особенно с буквой А, но естественно подойдут и более дорогие AD8510, ОРА132 и т.д. Вторая ошибка связана с цепью защиты входа операционного усилителя, когда для этого просто устанавливают диоды. Но у подавляющего большинства типов диодов обратные токи находятся выше 1-10нА, увеличиваясь с температурой (правда есть особые диоды с низкими утечками, например, BAV45), что совершенно недопустимо для интегратора. Выходом может быть применение в качестве диодов полевиков, самый лучший из которых (и не дорогой) это PN4117A, у которого максимальный ток утечки 1рА. А третья ошибка это использование некачественных пассивных деталей: резисторы должны быть металлоплёночные (или в случае SMT тонкоплёночные), а конденсаторы обязательно полипропиленновые. Входной фильтр R2, С2 защищает операционный усилитель от высокочастотных помех (если важен апериодический режим работы схемы, не стоит понижать частоту среза этой цепи ниже 10кГц). Ну и естественно подключить ноль схемы в правильную точку усилителя (куда подключают и выход на колонки).
    Миниатюры Миниатюры Нажмите на изображение для увеличения. 

Название:	stab_v.png 
Просмотров:	6185 
Размер:	3.6 Кб 
ID:	81194  
    Последний раз редактировалось misha88; 02.04.2010 в 01:36.

  2. #121
    Завсегдатай Аватар для ИГВИН
    Регистрация
    06.05.2005
    Адрес
    Ростов-на-Дону
    Возраст
    67
    Сообщений
    13,071

    По умолчанию Re: Правильная схема поддержания нуля на выходе


    Offтопик:
    Вообще-то как из ответов Дмитрия тут, так и из всех материалов ветки ясно, что AD797 для интегратора ОУ неподходящий.
    Но есть хочется спросить - спросите, кто ж запрещает.
    Игорь. Meridian 507.24 => DAC6 v2+свой выхлоп => Noosfera Master => Celestion A2 + Hand-made cable

  3. #122
    Частый гость Аватар для Hakas
    Регистрация
    04.10.2007
    Адрес
    Москва
    Возраст
    52
    Сообщений
    199

    По умолчанию Re: Правильная схема поддержания нуля на выходе

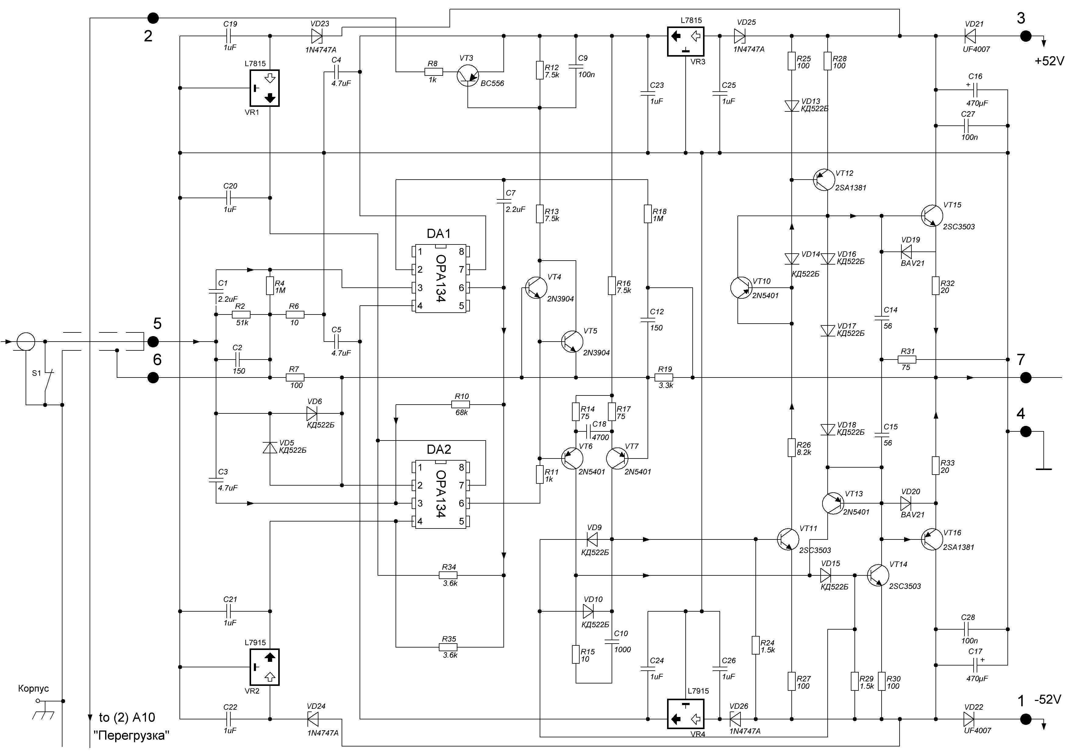
    Вот такую схему поддержки кто-нибудь прокомментирует?
    Что-нибудь надо изменить или добавить для лучшей работы схемы(поддержки нуля, не всей)?
    Миниатюры Миниатюры Нажмите на изображение для увеличения. 

Название:	Схема поддержк&#10.GIF 
Просмотров:	1156 
Размер:	159.4 Кб 
ID:	139163  

  4. #123
    Завсегдатай Аватар для MAXIM_A
    Регистрация
    13.11.2007
    Адрес
    МО Салтыковка
    Возраст
    77
    Сообщений
    12,213

    По умолчанию Re: Правильная схема поддержания нуля на выходе

    Цитата Сообщение от Hakas Посмотреть сообщение
    Вот такую схему поддержки кто-нибудь прокомментирует?
    Нормально нарисовать трудно?
    И вообще почему столько разных схем интеграторов?
    Андрей Константинович

  5. #124
    Частый гость Аватар для Hakas
    Регистрация
    04.10.2007
    Адрес
    Москва
    Возраст
    52
    Сообщений
    199

    По умолчанию Re: Правильная схема поддержания нуля на выходе

    Цитата Сообщение от MAXIM_A Посмотреть сообщение
    Нормально нарисовать трудно?
    Как для Вас нормально? Или что ненормально? Непонятная схема?

  6. #125
    Завсегдатай Аватар для Vovk
    Регистрация
    24.12.2004
    Адрес
    Зеленьій клин
    Возраст
    46
    Сообщений
    2,855

    По умолчанию Re: Правильная схема поддержания нуля на выходе

    Цитата Сообщение от Hakas Посмотреть сообщение
    Что-нибудь надо изменить или добавить для лучшей работы схемы(поддержки нуля, не всей)?
    Насчет поддержки ноля не знаю, но отдельные стабилизаторы для ОУ - это перебор (и не очень, по шумам и пульсациям). Отдельные RC-фильтры справились бы много лучше.

  7. #126
    Частый гость Аватар для Hakas
    Регистрация
    04.10.2007
    Адрес
    Москва
    Возраст
    52
    Сообщений
    199

    По умолчанию Re: Правильная схема поддержания нуля на выходе

    Там стояли параметрический на стабилитроне с повторителем для DA1 и ГСТ со стабилитронами(вместо них сейчас резисторы по 3.6кОм) для DA2. На стабах стало гораздо лучше, зря вы так.

  8. #127
    Завсегдатай Аватар для Vovk
    Регистрация
    24.12.2004
    Адрес
    Зеленьій клин
    Возраст
    46
    Сообщений
    2,855

    По умолчанию Re: Правильная схема поддержания нуля на выходе

    Цитата Сообщение от Hakas Посмотреть сообщение
    На стабах стало гораздо лучше, зря вы так.
    Я не против стабов, я про то, что для двух ОУ достаточно одной пары стабилизаторов. А после них отдельные RC-фильтры на каждый ОУ.

  9. #128
    Частый гость Аватар для Hakas
    Регистрация
    04.10.2007
    Адрес
    Москва
    Возраст
    52
    Сообщений
    199

    По умолчанию Re: Правильная схема поддержания нуля на выходе

    В места от транзисторов прекрасно влезли стабы. Городить что-то другое не считаю целесообразным, т.к. тогда лучше новую плату сделать. А вообще мы не о том говорим...

    По моему вопросу кто-нибудь может что сказать?

  10. #129
    Частый гость Аватар для Hakas
    Регистрация
    04.10.2007
    Адрес
    Москва
    Возраст
    52
    Сообщений
    199

    По умолчанию Re: Правильная схема поддержания нуля на выходе

    С R4 и R18 по 100к работает лучше - постоянка на выходе не выходит за пределы 1мВ.

  11. #130
    Частый гость Аватар для Hakas
    Регистрация
    04.10.2007
    Адрес
    Москва
    Возраст
    52
    Сообщений
    199

    По умолчанию Re: Правильная схема поддержания нуля на выходе

    Поставил обратно R18 - 3M, как было. Вроде норм., постоянка около 0.5мВ.

  12. #131
    Новичок
    Регистрация
    21.09.2005
    Адрес
    г. Хабаровск
    Возраст
    43
    Сообщений
    18

    По умолчанию Re: Правильная схема поддержания нуля на выходе

    Данный узел, у Кости Мусатова в схеме PA-14, правильный?)) Схема усилителя. Не нашел обсуждения. Как внедрить его в другую схему уся (входной ДК и топология похожи)? DA1A обязателен?

Страница 7 из 7 Первая ... 567

Метки этой темы

Социальные закладки

Социальные закладки

Ваши права

  • Вы не можете создавать новые темы
  • Вы не можете отвечать в темах
  • Вы не можете прикреплять вложения
  • Вы не можете редактировать свои сообщения
  •