Страница 5 из 21 Первая ... 3456715 ... Последняя
Показано с 81 по 100 из 412

Тема: Метод улучшения линейности однокаскадных усилителей

  1. #1 Показать/скрыть первое сообщение.
    Старый знакомый
    Автор темы

    Регистрация
    07.11.2012
    Адрес
    Да
    Возраст
    44
    Сообщений
    572

    По умолчанию Метод улучшения линейности однокаскадных усилителей

    Однокаскадные ОУ (например AD797, LT1469, серия THS40xx итд.)
    Нажмите на изображение для увеличения. 

Название:	1-Stage-Amp.png 
Просмотров:	2997 
Размер:	19.5 Кб 
ID:	280072
    На первой картинке - блок схема такого усилителя, диффкаскад, сломанный каскод, идеальный вк.
    Yсиление такой структуры равно крутизне входа умноженной на импеданс выходного каскада.
    --------------------------------------------------------------------------------------------------------------------------------------------------------------
    Теперь модифицированный усилитель:
    Нажмите на изображение для увеличения. 

Название:	1-Stage-Amp-added.png 
Просмотров:	3005 
Размер:	17.0 Кб 
ID:	280073
    Добавлен корректирующий транзистор Q5, зеркало стало плавающим (V1) , нагрузка на УН (100кОм + 100пФ) , и! добавлена еще одна компенсационная цепь (C_comp2, R11) в точке 222.

    Подбором импедансов в точках 111 и 222 (так же нужно учитывать и импедансы Q5 и зеркал) можно заметно улучшить линейность.

    П.С. Работает во всех усилителях с дифференциальным выходом УН (например Холтон)
    Последний раз редактировалось Nick-nack; 01.11.2017 в 11:56.

  2. #81
    Старый знакомый
    Автор темы

    Регистрация
    07.11.2012
    Адрес
    Да
    Возраст
    44
    Сообщений
    572

    По умолчанию Re: Метод улучшения линейности однокаскадных усилителей

    Цитата Сообщение от Petr-1951 Посмотреть сообщение
    потом посмотрел что с диодами, что без диодов параметры одинаковые, потому и убрал диоды
    Это у вас модели такие, веселые. А в реальности еще какая разница будет.
    Ну и потом, в третий раз прошу выложить Вашу улучшенную модель (без бардака с режимами) с 4-мя (или с 5-ю) нулями после запятой
    Микрокапы нет. А была-бы - не дал.
    Нафиг вам принципиальная модель? (тем более все нарисовано в первом посту - открывай кап и вперед)
    Там УН с идеальным ВК. Идеальные же вольтодобавки и источники тока. Просто хотел показать принцип.

    Есть желание - добавляйте в вашу модель доп. транзистор + цепь коррекции и смотрите разницу. Как и куда - показано в первом посту.
    Номиналы коррекции - тут уж как получится... или подумать или подбирать до THD=minimum

  3. #82
    Завсегдатай Аватар для Petr-1951
    Регистрация
    17.05.2014
    Адрес
    г. Могилев
    Сообщений
    1,976

    По умолчанию Re: Метод улучшения линейности однокаскадных усилителей

    Цитата Сообщение от Nick-nack Посмотреть сообщение
    Микрокапы нет. А была-бы - не дал.
    Нафиг вам принципиальная модель? (тем более все нарисовано в первом посту - открывай кап и вперед)
    Там УН с идеальным ВК. Идеальные же вольтодобавки и источники тока. Просто хотел показать принцип.
    Повторяю Вашу схему с идеальными источниками тока и напряжения, т.е. как у Вас 1:1
    Даже если отбросить буфер (на холостом ходу), результат тот же!
    Нажмите на изображение для увеличения. 

Название:	Nick-nack-M_SCH.png 
Просмотров:	680 
Размер:	22.2 Кб 
ID:	303729 Нажмите на изображение для увеличения. 

Название:	Nick-Nack-M_Bode.png 
Просмотров:	184 
Размер:	33.6 Кб 
ID:	303730 DK-broken_cascod_nick-nack-M.CIR
    с такими "правильными" режимами схема в принципе не работоспособна!
    p.s. а, понял, Вы создали ветку с принципом для китайцев... здесь тоже: "не совсем все "чисто" - как раз пару защит от "Петрова" и китайцев вставлено."
    Последний раз редактировалось Petr-1951; 28.10.2017 в 16:56.

  4. #83
    Старый знакомый
    Автор темы

    Регистрация
    07.11.2012
    Адрес
    Да
    Возраст
    44
    Сообщений
    572

    По умолчанию Re: Метод улучшения линейности однокаскадных усилителей

    Вы себе льстите
    Читать нужно внимательнее

  5. #84
    Завсегдатай Аватар для fakel
    Регистрация
    30.11.2007
    Адрес
    Оренбург
    Возраст
    42
    Сообщений
    11,266

    По умолчанию Re: Метод улучшения линейности однокаскадных усилителей


    Offтопик:
    Петров, и не лень вам набирать схемы в симуляторе? Неужели вы не понимаете, что ваше усердие никому не нужно - все и так знают, что при соотв. режимах схема будет работать. Большинству присутствующих здесь достаточно модели по переменке, чтобы оценить потенциал той или иной разработки. Народ, а давайте задосим https://ru.wikipedia.org/wiki/DoS-%D...B0%D0%BA%D0%B0 Петрова, подкидывая ему все новые и новые схемы. Пускай старается! Может, хоть на форум писать некогда будет.

  6. #85
    http://akotov.narod.ru Аватар для Александр Котов
    Регистрация
    19.10.2004
    Адрес
    Ленобласть
    Возраст
    55
    Сообщений
    3,182

    По умолчанию Re: Метод улучшения линейности однокаскадных усилителей

    Petr-1951, очень низкое петлевое усиления у таких схем. Но звук хороший.

  7. #86
    Завсегдатай Аватар для Petr-1951
    Регистрация
    17.05.2014
    Адрес
    г. Могилев
    Сообщений
    1,976

    По умолчанию Re: Метод улучшения линейности однокаскадных усилителей

    Цитата Сообщение от Александр Котов Посмотреть сообщение
    Petr-1951, очень низкое петлевое усиления у таких схем. Но звук хороший.
    Александр, глубина ОС модели AD797 на частоте 20 кГц примерно 45 дБ, а на частоте 1 кГц почти 70 дБ, правда при усилении всего 20 дБ. А если учесть что все остальные характеристики также на высоте, то не удивительно что такие схемы обеспечивают хорошее звучание.
    Нажмите на изображение для увеличения. 

Название:	model_AD797_Bode.png 
Просмотров:	496 
Размер:	48.3 Кб 
ID:	303752

  8. #87
    Завсегдатай Аватар для BesPav
    Регистрация
    01.06.2011
    Адрес
    Москва
    Возраст
    44
    Сообщений
    2,765

    По умолчанию Re: Метод улучшения линейности однокаскадных усилителей


    Offтопик:

    Цитата Сообщение от shura1959 Посмотреть сообщение
    это Ваши разрвботки?

    Это жиденький бульончик а-ля диета #1, чтобы господам в мурзилках было что помусолить.
    Современные разработки показывать конечно же нельзя, но для размышлений можно и нужно поразглядывать структуру AD9361, а также почитать стандарт JESD204b.

    Аналоговые радиотракты под все современные техпроцессы уже адаптированы, тут не требуются очень тонкие проектные нормы.
    Нынешние исследования крутятся вокруг энергоэффективного формирования в реальном времени адаптивной цифровой диаграммы направленности под стандарты 4 и 5 поколения.

    Цитата Сообщение от shura1959 Посмотреть сообщение
    интересно, где делается м/сх?
    До 0,12-0,09 мкм можно у нас, мельче - контрактное производство там.




    Цитата Сообщение от Petr-1951 Посмотреть сообщение
    на дискрете нет необходимости тупо полностью копировать структуру МС
    В дискрете гораздо больше возможностей с точки зрения схемотехники, как минимум - есть резисторы и выбор компонентов не ограничен возможностями техпроцесса.

    Цитата Сообщение от Petr-1951 Посмотреть сообщение
    с такими "правильными" режимами схема в принципе не работоспособна!
    При чем тут режимы? Разберитесь, наконец, что такое коррекция!

  9. #88
    Завсегдатай Аватар для shkal
    Регистрация
    30.11.2004
    Адрес
    Москва, Russia
    Возраст
    58
    Сообщений
    1,995

    По умолчанию Re: Метод улучшения линейности однокаскадных усилителей

    Я вот интересуюся, проходя мимо, что делает цепочка R5C1 в базе тр-ра, этож низкоомная точка? Схемка из поста 50.

  10. #89
    Завсегдатай Аватар для Petr-1951
    Регистрация
    17.05.2014
    Адрес
    г. Могилев
    Сообщений
    1,976

    По умолчанию Re: Метод улучшения линейности однокаскадных усилителей

    Цитата Сообщение от BesPav Посмотреть сообщение

    При чем тут режимы? Разберитесь, наконец, что такое коррекция!
    offтопик:
    с юмором напряженка? Это был ответ на: "Короче, с режимами там бардак еще тот" Nick-nack
    я набрал схему Nick-nack точь в точь как в шапке, с коррекцией автора!
    p,s. с технологами я сталкивался лет 30 назад, в схемотехнике ноль, сошлифовать чужие микросхемы пожалуйста...
    Последний раз редактировалось Petr-1951; 29.10.2017 в 23:30.

  11. #90
    Завсегдатай Аватар для Сухоруков Сергей
    Регистрация
    18.02.2011
    Адрес
    Петербург
    Сообщений
    4,857

    По умолчанию Re: Метод улучшения линейности однокаскадных усилителей

    Цитата Сообщение от shkal Посмотреть сообщение
    Схемка из поста 50.
    Если имеется в виду пост 49, то С5 просто заземляет по переменному току базы транзисторов токового зеркала.

  12. #91
    Завсегдатай Аватар для shura1959
    Регистрация
    13.02.2009
    Адрес
    г. Ижевск
    Возраст
    66
    Сообщений
    3,414

    По умолчанию Re: Метод улучшения линейности однокаскадных усилителей


    Offтопик:
    Цитата Сообщение от BesPav Посмотреть сообщение
    Это жиденький бульончик а-ля диета #1

    Цитата Сообщение от BesPav Посмотреть сообщение
    для размышлений можно и нужно поразглядывать структуру AD9361
    Поразглядывал, моща, да! Если Вы разрабатываете подобные кристаллы, то остаётся только "снять шляпу".
    Цитата Сообщение от BesPav Посмотреть сообщение
    стандарт JESD204b
    посмотрел мельком, изучать с Вашего позволения пока не буду.
    Цитата Сообщение от BesPav Посмотреть сообщение
    До 0,12-0,09 мкм можно у нас
    Да, весьма впечатляет. На нашем заводике делались КМОП по 4-мкм нормам (10 лет назад цех закрыли), в Зеленограде тогда кажется были 1..2 мкм. У разработчиков в подмосковье, по-моему, до сих пор 4мкм.
    Цитата Сообщение от BesPav Посмотреть сообщение
    В дискрете гораздо больше возможностей с точки зрения схемотехники, как минимум - есть резисторы
    Весьма высокого качества, а не диффузионные р+, п+.
    «Не торопитесь соглашаться или опровергать. Не так уж важно, что утверждает или отрицает автор. Важно то, что он направляет Ваше внимание по определенному руслу». Павел Сергеевич Таранов.

  13. #92
    Старый знакомый
    Автор темы

    Регистрация
    07.11.2012
    Адрес
    Да
    Возраст
    44
    Сообщений
    572

    По умолчанию Re: Метод улучшения линейности однокаскадных усилителей

    Цитата Сообщение от Petr-1951 Посмотреть сообщение
    я набрал схему Nick-nack точь в точь как в шапке, с коррекцией автора!
    Это хорошо!
    Плохо, что даже этого у вас не получилось.

    Вот вам "новая"!

    Номиналы уже другие, чтоб скучно не было.

    И веселые сопротивления Rpetroff (R13) + 1/Rpetroff (R14)

    Одним взмахом руки step-ом по Rpetroff брюки превращаются в шикарные шорты.

    Нажмите на изображение для увеличения. 

Название:	test.png 
Просмотров:	652 
Размер:	44.2 Кб 
ID:	303818
    Это 30В на 20кГц. Спектры с нормализированного выхода out.

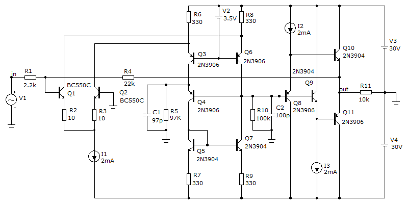
  14. #93
    Завсегдатай
    Регистрация
    14.04.2009
    Адрес
    рядом с Москвой
    Сообщений
    4,446

    По умолчанию Re: Метод улучшения линейности однокаскадных усилителей

    Цитата Сообщение от Nick-nack Посмотреть сообщение
    Вот вам "новая"!
    Это выходит, что твёрдостоящее зеркало лучше, чем плавающее?
    А, всё наоборот же, ясно

  15. #94
    Завсегдатай Аватар для Petr-1951
    Регистрация
    17.05.2014
    Адрес
    г. Могилев
    Сообщений
    1,976

    По умолчанию Re: Метод улучшения линейности однокаскадных усилителей

    Цитата Сообщение от Nick-nack Посмотреть сообщение
    Вот вам "новая"! Номиналы уже другие, чтоб скучно не было.
    И веселые сопротивления Rpetroff (R13) + 1/Rpetroff (R14)
    Одним взмахом руки step-ом по Rpetroff брюки превращаются в шикарные шорты.
    offтопик:
    продолжаете «надувать щечки»... веселитесь дальше! успехов

    Цитата Сообщение от SAPR Посмотреть сообщение
    А Вы сильно поняли? Сомневаюсь.

    если я правильно понял то Вы до сих пор не понимаете как работает ООС судя по таким постам:
    https://forum.vegalab.ru/showthread....=1#post2296072
    https://forum.vegalab.ru/showthread....=1#post2295529
    https://forum.vegalab.ru/showthread....=1#post2295345
    https://forum.vegalab.ru/showthread....=1#post2295353
    https://forum.vegalab.ru/showthread....=1#post2295393
    https://forum.vegalab.ru/showthread....=1#post2295415
    https://forum.vegalab.ru/showthread....=1#post2295060

    Единственный адекватный посетитель Rova, которого Вы пытались сбить с толку
    так вот, лично для Вас ликбез по выходному сопротивлению УНа в петле ООС на примере выше предложенной модели AD797
    при измерении выходного сопротивления выход модели нагружался на 100, 2 кОм (будем считать «холостой ход») и затем скачком переключался на 200 Ом.
    Отдельно измерено входное сопротивление параллельного повторителя (как нагрузка УНа). При нагрузке 200 Ом оно оказалось равным 840 кОм
    Вот что имеем:
    Нажмите на изображение для увеличения. 

Название:	AD797_Rout-VAS_FB.png 
Просмотров:	472 
Размер:	35.8 Кб 
ID:	303858 Нажмите на изображение для увеличения. 

Название:	AD797_Rout-VAS_noFB.png 
Просмотров:	156 
Размер:	37.1 Кб 
ID:	303857
    Даже с разомкнутой петлей ООС нет токового управления УНом ВК, выходное сопротивление УНа меньше чем входное ВК. Для токового управления сопротивление источника сигнала должно быть много больше входного сопротивления приемника.

    Так что прежде чем свысока учить других задумайтесь видите ли Вы «бревно в своем глазу»...
    p.s.
    для полной ясности схема эксперимента

    Нажмите на изображение для увеличения. 

Название:	AD797_Rout-VAS_SCH.png 
Просмотров:	610 
Размер:	37.4 Кб 
ID:	303859
    Последний раз редактировалось Petr-1951; 31.10.2017 в 08:58.

  16. #95
    Старый знакомый
    Автор темы

    Регистрация
    07.11.2012
    Адрес
    Да
    Возраст
    44
    Сообщений
    572

    По умолчанию Re: Метод улучшения линейности однокаскадных усилителей

    Цитата Сообщение от Petr-1951 Посмотреть сообщение
    продолжаете «надувать щечки»...
    Что вы что вы, совсем нет.
    Я ведь в первом посте написал - зеркало должно плавать.
    Это метод - компенсационный, и как любой другой такой зависит от точности компенсации ( = точности подбора импедансов, и главное, их постоянства)

    А на счет импедансов УНа, ООС итд - разрешите вопрос

    Если охватить идеальный источник тока ООС, он перестанет быть источником тока или нет?
    Что-то мне кажется, что ответ будет либо невнятный, либо неверный

  17. #96
    Завсегдатай Аватар для Petr-1951
    Регистрация
    17.05.2014
    Адрес
    г. Могилев
    Сообщений
    1,976

    По умолчанию Re: Метод улучшения линейности однокаскадных усилителей

    Цитата Сообщение от Nick-nack Посмотреть сообщение
    А на счет импедансов УНа, ООС итд - разрешите вопрос
    Если охватить идеальный источник тока ООС, он перестанет быть источником тока или нет?
    Что-то мне кажется, что ответ будет либо невнятный, либо неверный
    большинство ИТУНов именно благодаря этой самой ООС и являются таковыми
    что вы понимаете под идеальным источником тока мне не понятно, их просто не существует
    если говорить о виртуальном идеальном источнике тока, то куда бы Вы пристроили эту самую ООС?

  18. #97
    Частый гость Аватар для i.overko
    Регистрация
    17.08.2016
    Адрес
    Львов
    Сообщений
    118

    По умолчанию Re: Метод улучшения линейности однокаскадных усилителей

    Сделайте в симуляторе модель усилителя используя только ИТУН и ИНУН, может тогда поймете.

  19. #98
    Старый знакомый
    Автор темы

    Регистрация
    07.11.2012
    Адрес
    Да
    Возраст
    44
    Сообщений
    572

    По умолчанию Re: Метод улучшения линейности однокаскадных усилителей

    О, имеено то, что я и ожидал ;)
    Ответ невнятный.

    А теперь другой вопрос:
    А если в петле ООС находиться источник тока + остальные каскады (ну, как всегда, преобразователь напряжение/ток на входе, потом ИТУТ, дальше преобразователь ток-напряжение)
    Так вот, этот ИТУТ перестанет быть источником тока или нет?

    P.S.
    О, вот еще:
    Значит по вашему не будет разницы, чем прокачивать колебательный контур в петле (например вход ВК) - ИТУНом или ИНУНом.
    На картинке два варианта, оба с одинаковым гейном.

    По вашей логике - ИТУН (с нагрузкой 100к, 80дБ петлевого) станет ист. напряжения с выходным сопр 20 Ом. Значит - разницы не будет???


    Нажмите на изображение для увеличения. 

Название:	un1.png 
Просмотров:	498 
Размер:	8.7 Кб 
ID:	303833
    Последний раз редактировалось Nick-nack; 30.10.2017 в 18:34.

  20. #99
    Завсегдатай Аватар для fakel
    Регистрация
    30.11.2007
    Адрес
    Оренбург
    Возраст
    42
    Сообщений
    11,266

    По умолчанию Re: Метод улучшения линейности однокаскадных усилителей


    Offтопик:
    Цитата Сообщение от Nick-nack Посмотреть сообщение
    О, имеено то, что я и ожидал ;)
    Ответ невнятный.
    - Кто такой Гай Юлий Цезарь?
    - Цезарями называли римских императоров, но Гая Юлия я среди них не знаю.


    ---------- Сообщение добавлено 21:02 ---------- Предыдущее сообщение было 21:01 ----------

    Имхо, бесполезно бисер метать.

  21. #100
    Завсегдатай Аватар для Petr-1951
    Регистрация
    17.05.2014
    Адрес
    г. Могилев
    Сообщений
    1,976

    По умолчанию Re: Метод улучшения линейности однокаскадных усилителей

    Цитата Сообщение от Nick-nack Посмотреть сообщение
    А теперь другой вопрос:
    А если в петле ООС находиться источник тока + остальные каскады (ну, как всегда, преобразователь напряжение/ток на входе, потом ИТУТ, дальше преобразователь ток-напряжение)
    Так вот, этот ИТУТ перестанет быть источником тока или нет?
    Как бы я не ответил для Вас ответ будет «невнятный» поэтому читайте буквари
    в усилителях по структуре с ТОС УН называют трансимпедансным каскадом, по сути тот же преобразователь ток-напряжние (ИНУТ)
    см. https://forum.vegalab.ru/showthread.php?t=67498&p=2295998&viewfull=1#post2295998

    Последний раз редактировалось Petr-1951; 31.10.2017 в 05:52.

Страница 5 из 21 Первая ... 3456715 ... Последняя

Социальные закладки

Социальные закладки

Ваши права

  • Вы не можете создавать новые темы
  • Вы не можете отвечать в темах
  • Вы не можете прикреплять вложения
  • Вы не можете редактировать свои сообщения
  •