Страница 43 из 72 Первая ... 33414243444553 ... Последняя
Показано с 841 по 860 из 1428

Тема: Усилитель на LM3886\LM1875 по схеме dekko

  1. #1 Показать/скрыть первое сообщение.
    Частый гость
    Автор темы
    Аватар для YurOK
    Регистрация
    10.05.2008
    Адрес
    г.Курск
    Возраст
    32
    Сообщений
    494

    Улыбка Усилитель на LM3886\LM1875 по схеме dekko

    Решил создать ветку посвященную данной схеме для удобства, чтобы не искать отдельные сообщения по разным веткам. Вот собственно схема. и файл cir. И пояснения от автора:
    верхние две- это входной ФНЧ в 2х версиях. 3 нижних- это разные вариации оконечника. входные делители опять же в 3х вариантах Отрабатывалось несколько вариантов для разных задач. Комбинации регулятор-ФНЧ-оконечник можно выбрать на свой вкус.
    параметры ФНЧ- у одного Ку5, у другого Ку2, далее- версии оконечников не взводятся, различие в номиналах- были собраны вначале по одной схеме, потом 22пФ кондёры закончились, пришлось менять цепочки коррекции, на слух разницы нет, в одном случае было нужно входное сопротивление 10кОм, так появился 3 вариант оконечника. А вот тип входного конденсатора на слух ОЧЕНЬ слышен...
    От себя хочу задать несколько вопросов:
    1. можно ли вместо кондера на входе прикрутить интегратор на opa132? Правильно ли я расчитал номиналы резисторов?
    2. Принципиально ли использование инвертирующего ФНЧ? Можно ли сделать вариант II? (просто имеется качественный кондер на 1000 пик, хочется его туда пристроить)
    3. Есть 2 шт. LM318. Будут ли они лучше во входном фильтре, чем opa132?
    Или ставить сдвоенную 2132 на все нужды и не париться
    4. Если сигнал ООС снимать после контактов реле защиты, то как быть с задержкой при включении, ведь цепь ООС будет на некоторое время разомкнута?

    Заранее благодарю за помощь

    Собираюсь делать такой усь, детали закуплены, пока готов только БП, разводку планирую на smd 0805
    Миниатюры Миниатюры Нажмите на изображение для увеличения. 

Название:	SCHEM.GIF 
Просмотров:	24451 
Размер:	51.3 Кб 
ID:	78195  
    Последний раз редактировалось YurOK; 26.02.2010 в 15:59. Причина: Проставил финальные номиналы на схеме

  2. #841
    Частый гость Аватар для sael83
    Регистрация
    15.07.2009
    Адрес
    Беларусь, Гомель
    Возраст
    41
    Сообщений
    278

    По умолчанию Re: Усилитель на LM3886\LM1875 по схеме dekko

    Цитата Сообщение от Opel Omega Посмотреть сообщение
    Чем плохи 7815 и 7915 применительно к данной схеме?
    Питалово +/-28В, насколько я помню у них до 35В, а так ничем.

  3. #842
    Лишен права ответа (навсегда) Аватар для derrik
    Регистрация
    26.03.2008
    Адрес
    Usa
    Сообщений
    1,264

    По умолчанию Re: Усилитель на LM3886\LM1875 по схеме dekko

    Opel Omega, Они просто здесь не нужны. Достаточно стабилитронов

  4. #843
    Регистрация не подтверждена
    Регистрация
    03.12.2009
    Адрес
    Riga, Latvia
    Сообщений
    475

    По умолчанию Re: Усилитель на LM3886\LM1875 по схеме dekko

    Цитата Сообщение от sael83 Посмотреть сообщение
    Исходя из вопроса не понятно, что Вы хотите поставить:
    Стабилитроны хочу поставить. Могу, конечно, и 7815/7816, но я не люблю излишества. Вопрос лишь хватит ли для питания 1,3W стабилитрона или надо брать на 3W стабилитрон? И какой ёмкости использовать электролиты, которые ближе к ножкам ОУ (после стаба)?
    Цитата Сообщение от sael83 Посмотреть сообщение
    гасящий резистор подбирается исходя из напряжения питания
    понимаю как для 1,3Вт стаба при Uстаб=15В получаем максимальный ток 87мА. Теперь 87мА*0.8(к.безопасности)=70мА. Значит если такой ток стабилитрона, то резюк при питании +/-28В надо 14/0.07=200 Ом. Всё правильно? Или лучше взять сопротивление побольше?

  5. #844
    Лишен права ответа (навсегда) Аватар для derrik
    Регистрация
    26.03.2008
    Адрес
    Usa
    Сообщений
    1,264

    По умолчанию Re: Усилитель на LM3886\LM1875 по схеме dekko

    Резюк берется 1 килоом, электролит достаточно 100 мкф, но его желательно зашунтировать либо пленкой, либо керамикой NPO 0.1 мкф

  6. #845
    Частый гость Аватар для sael83
    Регистрация
    15.07.2009
    Адрес
    Беларусь, Гомель
    Возраст
    41
    Сообщений
    278

    По умолчанию Re: Усилитель на LM3886\LM1875 по схеме dekko

    Цитата Сообщение от orion777 Посмотреть сообщение
    при питании +/-28В надо
    R=(Входное_напряжение - Напряжение_стабилизации)/(Ток,_потребляемый_ОУ + Ток,_через_стабилитрон)=(28-15)/(0.005+0.015)=13/0.02=650
    Возьмите от 680 Ом до 1кОм. Посмотрите как в соседней теме в схеме Аудиоманьяка сделано.

  7. #846
    Частый гость
    Регистрация
    18.12.2009
    Адрес
    Украина,г. Николаев
    Возраст
    43
    Сообщений
    307

    По умолчанию Re: Усилитель на LM3886\LM1875 по схеме dekko

    Деррик видишь, постами двумя выше, как люди упорно тянутся за стабилитронами, а резистор расчитать сложно-переспрашивают, страхуются. И зачем на 1,3Вт стабилитрон? ток ОУ разве 70мА?Нет. А если использовать с умощнением по току ОУ-ЭП, то и в этом случае стабилизаторы интегральные не хуже будут с их допустимой нагрузочной характеристикой и расс. мощностью.
    В данной схеме с лм1875 я использовал интегр стабы на 100мА (15в), корпус то92, питание +-22В на их входе. Полет нормальный, температура в салоне и за бортом в норме.

  8. #847
    Регистрация не подтверждена
    Регистрация
    03.12.2009
    Адрес
    Riga, Latvia
    Сообщений
    475

    По умолчанию Re: Усилитель на LM3886\LM1875 по схеме dekko

    Цитата Сообщение от sael83 Посмотреть сообщение
    Посмотрите как в соседней теме в схеме Аудиоманьяка сделано.
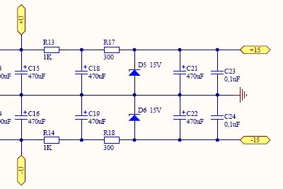
    Посмотрел. И как то не совсем понятно зачем С18,С19 когда есть С15, С16 и для чего вообще разделены R13-17 и R14-18
    Нажмите на изображение для увеличения. 

Название:	Clipboard02.jpg 
Просмотров:	561 
Размер:	14.1 Кб 
ID:	168018

  9. #848
    Частый гость
    Регистрация
    18.12.2009
    Адрес
    Украина,г. Николаев
    Возраст
    43
    Сообщений
    307

    По умолчанию Re: Усилитель на LM3886\LM1875 по схеме dekko

    для улучшения фильтрации питания ОУ(буфера)

  10. #849
    Регистрация не подтверждена
    Регистрация
    03.12.2009
    Адрес
    Riga, Latvia
    Сообщений
    475

    По умолчанию Re: Усилитель на LM3886\LM1875 по схеме dekko

    И насколько критична эта фильтрация? Или, скажем так, насколько необходима?

  11. #850
    Регистрация не подтверждена
    Регистрация
    03.12.2009
    Адрес
    Riga, Latvia
    Сообщений
    475

    По умолчанию Re: Усилитель на LM3886\LM1875 по схеме dekko

    Вероятно, питание ОУ у меня вышло не слишком удачное.. Стабилитроны там где дырочки по дорожкам слева.
    Миниатюры Миниатюры Нажмите на изображение для увеличения. 

Название:	Clipboard02.jpg 
Просмотров:	245 
Размер:	29.6 Кб 
ID:	168063  

  12. #851
    Завсегдатай Аватар для dekko
    Регистрация
    05.04.2006
    Сообщений
    6,002

    По умолчанию Re: Усилитель на LM3886\LM1875 по схеме dekko

    Цитата Сообщение от orion777 Посмотреть сообщение
    И насколько критична эта фильтрация? Или, скажем так, насколько необходима?
    непосредственно у ног питания ОУ низкоимпедансный электролит 470 мкФ + керамика 2,2....4,7мкФ группы X7R, и прям на лапы питания ОУ (между + и -) тоже электролит 470 мкФ. Стабы желательно ЛМ317 и ЛМ337, ОУ крайне желательно с питанием 2*18В

  13. #852
    Частый гость Аватар для Megajet
    Регистрация
    14.02.2011
    Адрес
    Волгоград
    Возраст
    40
    Сообщений
    180

    По умолчанию Re: Усилитель на LM3886\LM1875 по схеме dekko

    а на ноги ЛМ-ки нужен электролит между + и - ??

  14. #853
    Регистрация не подтверждена
    Регистрация
    03.12.2009
    Адрес
    Riga, Latvia
    Сообщений
    475

    По умолчанию Re: Усилитель на LM3886\LM1875 по схеме dekko

    Цитата Сообщение от dekko Посмотреть сообщение
    непосредственно у ног питания ОУ низкоимпедансный электролит 470 мкФ + керамика 2,2....4,7мкФ гру.....
    можно глянуть пример pcb этого узла?

  15. #854
    Завсегдатай Аватар для dekko
    Регистрация
    05.04.2006
    Сообщений
    6,002

    По умолчанию Re: Усилитель на LM3886\LM1875 по схеме dekko

    Вот примерно так. на цоколёвку ОУ и полярность электролитов внимание не обращай- это один из вариантов трассировки. Электролит меж лапами питания напаян сверху ОУ, непосредственно на ножки.https://forum.vegalab.ru/showthread....=1#post1528629

  16. #855
    Регистрация не подтверждена
    Регистрация
    03.12.2009
    Адрес
    Riga, Latvia
    Сообщений
    475

    По умолчанию Re: Усилитель на LM3886\LM1875 по схеме dekko

    благодарствую, будем думать.

    Кстати, как критична необходимость делать звезду для сигнальной земли?

  17. #856
    Завсегдатай Аватар для dekko
    Регистрация
    05.04.2006
    Сообщений
    6,002

    По умолчанию Re: Усилитель на LM3886\LM1875 по схеме dekko

    Цитата Сообщение от orion777 Посмотреть сообщение
    Кстати, как критична необходимость делать звезду для сигнальной земли?
    у меня полигон, но сигнальный 0 и 0 питания ОУ разделены. RRR ещё жив?

  18. #857
    Частый гость Аватар для sael83
    Регистрация
    15.07.2009
    Адрес
    Беларусь, Гомель
    Возраст
    41
    Сообщений
    278

    По умолчанию Re: Усилитель на LM3886\LM1875 по схеме dekko

    Очень интересно, подход в организации питания ОУ у Вас и Аудиоманьяка в корне отличается. Зачем ОУ такая батарея, если амплитуда выходного напряжения буфера не превышает 3В или речь идет о буфере в посте #651.

    Offтопик:
    dekko, не планируете опубликовать полную схему с платой, мне кажется интерес к соседней теме несколько бы поугас (но не ради этого опубликовать, конечно).

  19. #858
    Регистрация не подтверждена
    Регистрация
    03.12.2009
    Адрес
    Riga, Latvia
    Сообщений
    475

    По умолчанию Re: Усилитель на LM3886\LM1875 по схеме dekko

    Цитата Сообщение от dekko Посмотреть сообщение
    RRR ещё жив?
    Живы! Если вы про завод, то там только аккустику делают свою и ещё итальянцев заказы выполняют по корпусам и т.п. Если про мой переделанный усилок RRR 7111 - то тоже жив ) и 7150 тоже жив.

    А эту схему я хочу под RRRовские полочники современные заточить: 30Вт 8Ом, например вот http://www.radiotehnika.lv/product_i...oducts_id=2771 Поэтому и ставлю питание +/-28..29В.

  20. #859
    Завсегдатай Аватар для dekko
    Регистрация
    05.04.2006
    Сообщений
    6,002

    По умолчанию Re: Усилитель на LM3886\LM1875 по схеме dekko

    Цитата Сообщение от sael83 Посмотреть сообщение
    не планируете опубликовать полную схему с платой
    Нет, передумал.
    Цитата Сообщение от sael83 Посмотреть сообщение
    Зачем ОУ такая батарея
    Из опыта, так лучше.

    ---------- Добавлено в 17:41 ---------- Предыдущее сообщение в 17:39 ----------

    Цитата Сообщение от orion777 Посмотреть сообщение
    Если вы про завод
    Работал я в " Ригонде-сервис"

  21. #860
    Частый гость Аватар для Megajet
    Регистрация
    14.02.2011
    Адрес
    Волгоград
    Возраст
    40
    Сообщений
    180

    По умолчанию Re: Усилитель на LM3886\LM1875 по схеме dekko

    и всётаки:
    Цитата Сообщение от Megajet Посмотреть сообщение
    а на ноги ЛМ-ки нужен электролит между + и - ??

Страница 43 из 72 Первая ... 33414243444553 ... Последняя

Социальные закладки

Социальные закладки

Ваши права

  • Вы не можете создавать новые темы
  • Вы не можете отвечать в темах
  • Вы не можете прикреплять вложения
  • Вы не можете редактировать свои сообщения
  •