Страница 39 из 98 Первая ... 29373839404149 ... Последняя
Показано с 761 по 780 из 1945

Тема: 500-700W Сетевой импульсник

  1. #1 Показать/скрыть первое сообщение.
    Частый гость
    Автор темы

    Регистрация
    01.03.2006
    Адрес
    Литва, Вильнюс
    Возраст
    41
    Сообщений
    175

    По умолчанию 500-700W Сетевой импульсник

    Давно почитываю сей форум, и вот надумал слепить собственный импульсник для усилов. Это полумостовая стабилизированная схема на LM5030 и IR2110, есть ограничения по току, мягкий запуск. Надо еще допроектировать обратную связь и посчитать трансформатор.
    Жду общих коментариев по топологии.
    Миниатюры Миниатюры Нажмите на изображение для увеличения. 

Название:	offline_psu_big2.GIF 
Просмотров:	31550 
Размер:	33.0 Кб 
ID:	15589  

  2. #761
    Старый знакомый Аватар для eclipsevl
    Регистрация
    31.01.2009
    Адрес
    Гаага
    Возраст
    31
    Сообщений
    514

    По умолчанию Re: 500-700W Сетевой импульсник

    Вот схема. Что скажите насчет mpsa42 (100ma кэ ток), достаточно ли 100 ма для запуска ШИМ и драйвера ?
    Миниатюры Миниатюры Нажмите на изображение для увеличения. 

Название:	IBP_300W.GIF 
Просмотров:	685 
Размер:	42.3 Кб 
ID:	45911  

  3. #762
    Завсегдатай Аватар для SAB 2
    Регистрация
    15.12.2008
    Адрес
    Арзамас
    Возраст
    42
    Сообщений
    1,412

    По умолчанию Re: 500-700W Сетевой импульсник

    eclipsevl, А что мешает поставить более мощный транзюк, чтоб не думалось
    DYK DAC v1.1; УМЗЧ "STALKER", "ПараФинн"; акустика - проф НЧ "MARK" DO82C18; СЧ 6ГДШ-5-8; ВЧ "НОЭМА" 25NH-03-8.

  4. #763
    Регистрация не подтверждена Аватар для witali
    Регистрация
    21.02.2005
    Адрес
    Владимир
    Возраст
    49
    Сообщений
    880

    По умолчанию Re: 500-700W Сетевой импульсник

    Цитата Сообщение от eclipsevl Посмотреть сообщение
    Вот схема. Что скажите насчет mpsa42 (100ma кэ ток), достаточно ли 100 ма для запуска ШИМ и драйвера ?
    1N4007 нельзя применять тут, SF какие нибудь надо, быстрые в общем

  5. #764
    Старый знакомый Аватар для eclipsevl
    Регистрация
    31.01.2009
    Адрес
    Гаага
    Возраст
    31
    Сообщений
    514

    По умолчанию Re: 500-700W Сетевой импульсник

    SAB 2
    да валяется у меня парочка 13009, но это уже слишком

    witali
    ну, я думаю VD2 можно оставить, а остальные заменю. Кстати, частота преобразования планиуется 80 кгц

  6. #765
    Регистрация не подтверждена Аватар для witali
    Регистрация
    21.02.2005
    Адрес
    Владимир
    Возраст
    49
    Сообщений
    880

    По умолчанию Re: 500-700W Сетевой импульсник

    Цитата Сообщение от eclipsevl Посмотреть сообщение
    ну, я думаю VD2 можно оставить, а остальные заменю. Кстати, частота преобразования планиуется 80 кгц
    Почему не 100кгц?

  7. #766
    Старый знакомый Аватар для eclipsevl
    Регистрация
    31.01.2009
    Адрес
    Гаага
    Возраст
    31
    Сообщений
    514

    По умолчанию Re: 500-700W Сетевой импульсник

    У кд213 граничная частота - 100кгц, да и трансформатор я уже намотал

  8. #767
    Регистрация не подтверждена Аватар для witali
    Регистрация
    21.02.2005
    Адрес
    Владимир
    Возраст
    49
    Сообщений
    880

    По умолчанию Re: 500-700W Сетевой импульсник

    Понятно, а чтото получше 213 нет совсем?

  9. #768
    Старый знакомый Аватар для eclipsevl
    Регистрация
    31.01.2009
    Адрес
    Гаага
    Возраст
    31
    Сообщений
    514

    По умолчанию Re: 500-700W Сетевой импульсник

    того что держит 10А, можно посадить на радиатор и работает на 100Кгц - нет. а тратиться особо не хочется, это ИБП для набора опыта и для лабораторного БП, если заработает. А чем Вас 80Кгц не устроило ?

    Вместо 1N4007 можно поставить шоттки 1N5819. Какраз парочку нашел.

  10. #769
    Завсегдатай
    Регистрация
    06.01.2007
    Адрес
    г. Пенза
    Возраст
    61
    Сообщений
    2,684

    По умолчанию Re: 500-700W Сетевой импульсник

    Цитата Сообщение от eclipsevl Посмотреть сообщение
    Вот схема. Что скажите насчет mpsa42 (100ma кэ ток), достаточно ли 100 ма для запуска ШИМ и драйвера ?
    R4 надо 6.2К R5 на 200K.
    КД213 надо заменить, на прямоугольнике будет борода. Диоды, транзисторы и транс, будут греться.

  11. #770
    Старый знакомый Аватар для eclipsevl
    Регистрация
    31.01.2009
    Адрес
    Гаага
    Возраст
    31
    Сообщений
    514

    По умолчанию Re: 500-700W Сетевой импульсник

    спасибо. Мощностью 0,25Вт хватит ?
    Диоды, транзисторы и транс, будут греться
    в случае применения КД213 ? о_О
    КД213 надо заменить
    на что, желательно что-то недорогое.

  12. #771
    Регистрация не подтверждена Аватар для witali
    Регистрация
    21.02.2005
    Адрес
    Владимир
    Возраст
    49
    Сообщений
    880

    По умолчанию Re: 500-700W Сетевой импульсник

    mbr1620

  13. #772
    Завсегдатай Аватар для pokos
    Регистрация
    18.08.2005
    Сообщений
    1,357

    По умолчанию Re: 500-700W Сетевой импульсник

    Цитата Сообщение от eclipsevl Посмотреть сообщение
    на что, желательно что-то недорогое.
    Берёшь старый ненужный трубяной монитор у товарища. Путём расчленения извлекаешь из него целый выводок быстрых и высоковольтных диодов.

  14. #773
    Частый гость
    Регистрация
    03.12.2006
    Адрес
    Харьков
    Сообщений
    122

    По умолчанию Re: 500-700W Сетевой импульсник


    Offтопик:
    а потом оказывается, что монитор был товарищу нужен и получаешь по хребту кинескопом

  15. #774
    Старый знакомый Аватар для eclipsevl
    Регистрация
    31.01.2009
    Адрес
    Гаага
    Возраст
    31
    Сообщений
    514

    По умолчанию Re: 500-700W Сетевой импульсник

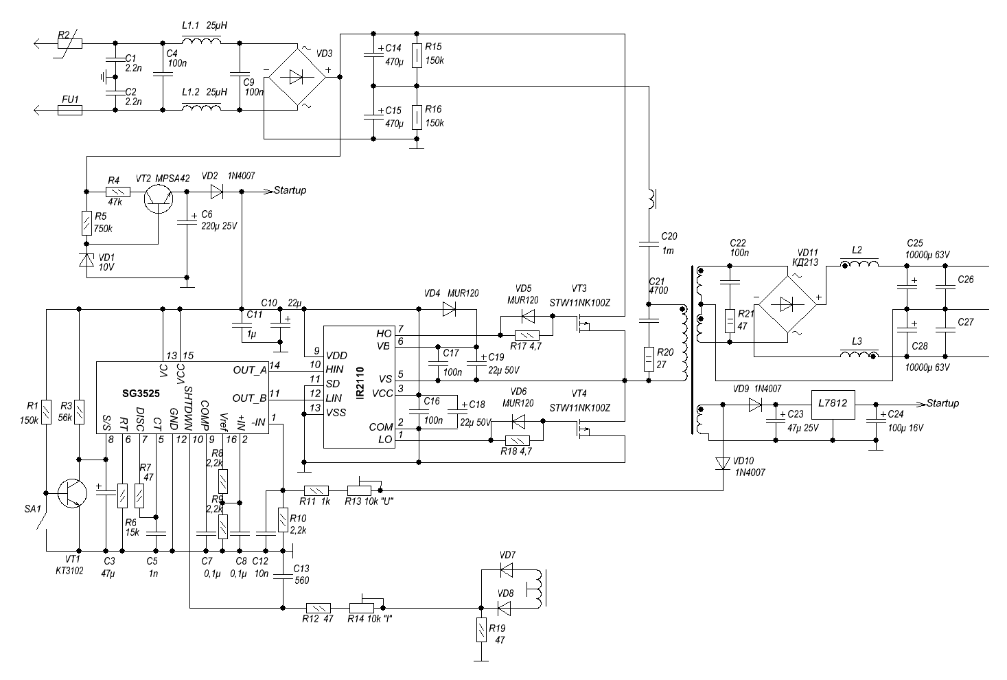
    Выкладываю финальную версию схемы и ПП. Плату буду делать в ближайшие дни, но есть еще вопрос - Диод VD4 - mur120. подойдет ли он ? (Uобр - 200В, на схем нет сказали - вылетит нафиг. Хотя я считаю что напряжение на нем не будет больше 155В, т.к. это полумост и 310В на VD4 взятся неоткуда).
    Миниатюры Миниатюры Нажмите на изображение для увеличения. 

Название:	SMPS_500W_FINAL.GIF 
Просмотров:	1216 
Размер:	43.5 Кб 
ID:	46142   Нажмите на изображение для увеличения. 

Название:	SMPS_500W_FINAL_PCB.GIF 
Просмотров:	781 
Размер:	43.3 Кб 
ID:	46143  

  16. #775
    Старый знакомый Аватар для Alex_Zhuravlyov
    Регистрация
    26.04.2006
    Адрес
    Украина
    Возраст
    46
    Сообщений
    771

    По умолчанию Re: 500-700W Сетевой импульсник

    mur120 - 200 вольтовый, а там надо не меньше 400, а лучше 600, например мур140 или мур160
    ONtOSbox

  17. #776
    Завсегдатай Аватар для SAB 2
    Регистрация
    15.12.2008
    Адрес
    Арзамас
    Возраст
    42
    Сообщений
    1,412

    По умолчанию Re: 500-700W Сетевой импульсник

    eclipsevl, VD4 лучше поставить SF28. И кондёры на выходе почему на 63в при 75в?
    DYK DAC v1.1; УМЗЧ "STALKER", "ПараФинн"; акустика - проф НЧ "MARK" DO82C18; СЧ 6ГДШ-5-8; ВЧ "НОЭМА" 25NH-03-8.

  18. #777
    Завсегдатай Аватар для Инквизитор
    Регистрация
    18.06.2004
    Адрес
    Сколково
    Сообщений
    1,991

    По умолчанию Re: 500-700W Сетевой импульсник

    Тонкие силовые дорожки, контур на всю плату по силе

  19. #778
    Старый знакомый Аватар для eclipsevl
    Регистрация
    31.01.2009
    Адрес
    Гаага
    Возраст
    31
    Сообщений
    514

    По умолчанию Re: 500-700W Сетевой импульсник

    уточните, с какой части платы силовые дорожки тонкие - с высоковольтной или низковольтной ?

  20. #779
    Завсегдатай Аватар для Инквизитор
    Регистрация
    18.06.2004
    Адрес
    Сколково
    Сообщений
    1,991

    По умолчанию Re: 500-700W Сетевой импульсник

    Цитата Сообщение от eclipsevl Посмотреть сообщение
    уточните, с какой части платы силовые дорожки тонкие - с высоковольтной или низковольтной ?
    С высоковольтной. Лучше полигоны сделать. Со средней точки полумоста диод на землю в непосредственной близости к драйверу. Иначе в драйвере может загорется веселый красный огонек Ну и возвратные линии с драйверов сразу на истоки и как можно толще

  21. #780
    Старый знакомый Аватар для eclipsevl
    Регистрация
    31.01.2009
    Адрес
    Гаага
    Возраст
    31
    Сообщений
    514

    По умолчанию Re: 500-700W Сетевой импульсник

    поправил. А про диод я не понял - покажите, пожалуйста, на схеме.
    Миниатюры Миниатюры Нажмите на изображение для увеличения. 

Название:	SMPS_500W_FINAL_PCB.GIF 
Просмотров:	447 
Размер:	43.2 Кб 
ID:	46162  
    Последний раз редактировалось eclipsevl; 16.02.2009 в 23:08. Причина: обновил ПП

Страница 39 из 98 Первая ... 29373839404149 ... Последняя

Социальные закладки

Социальные закладки

Ваши права

  • Вы не можете создавать новые темы
  • Вы не можете отвечать в темах
  • Вы не можете прикреплять вложения
  • Вы не можете редактировать свои сообщения
  •