Страница 33 из 98 Первая ... 23313233343543 ... Последняя
Показано с 641 по 660 из 1945

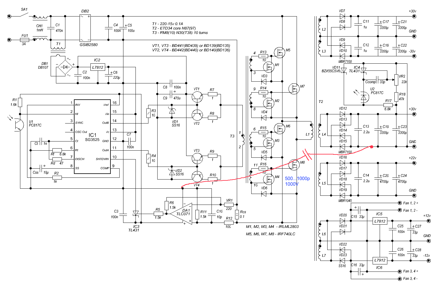
Тема: 500-700W Сетевой импульсник

  1. #1 Показать/скрыть первое сообщение.
    Частый гость
    Автор темы

    Регистрация
    01.03.2006
    Адрес
    Литва, Вильнюс
    Возраст
    41
    Сообщений
    175

    По умолчанию 500-700W Сетевой импульсник

    Давно почитываю сей форум, и вот надумал слепить собственный импульсник для усилов. Это полумостовая стабилизированная схема на LM5030 и IR2110, есть ограничения по току, мягкий запуск. Надо еще допроектировать обратную связь и посчитать трансформатор.
    Жду общих коментариев по топологии.
    Миниатюры Миниатюры Нажмите на изображение для увеличения. 

Название:	offline_psu_big2.GIF 
Просмотров:	31550 
Размер:	33.0 Кб 
ID:	15589  

  2. #641
    Частый гость
    Регистрация
    03.10.2006
    Адрес
    Екатеринбург
    Возраст
    37
    Сообщений
    199

    По умолчанию Re: 500-700W Сетевой импульсник

    Великолепная книга о импульсных источника питания! Примеры проектирования и расчета как однотактных так и духтактных схем. Доступный язык изложения. Всем читать как FAQ.

    http://www.chitalka.su/2008/05/03/si...ubitelejj.html

  3. #642
    Завсегдатай
    Регистрация
    20.04.2008
    Адрес
    Украина. Одесса.
    Сообщений
    2,096

    По умолчанию Re: 500-700W Сетевой импульсник

    gromilalex, Спасибо большое за ответ. Я в принципе так и думал. Надо читать..........

  4. #643
    Завсегдатай
    Регистрация
    20.02.2007
    Адрес
    Россия, Пермь
    Возраст
    41
    Сообщений
    1,274

    По умолчанию Re: 500-700W Сетевой импульсник

    Проверил транс на нагрузке 20 Ом - падение 2в Доволен как слон. 10 ваттный цементник не очень Почернел почему-то, дыметь стал... Форма напряжения в средних точках моста один в один как в симуляторе.
    С ОС по напряжению лоханулся, запитал pc817 через резистор 47 кОм - он еле-еле только приоткрывается при таком токе.
    И ещё такой прикол: осцил показывает напряжение на выпрямителе вторичной обмотки 38в, а мультиметр 25 Это может быть из-за того что вторичная и первичная земля изолированы?


    Offтопик:
    П.С. Это мой пост №999 Давненько я здесь зависаю.
    Последний раз редактировалось Niroborn; 27.01.2009 в 15:32.

  5. #644
    Завсегдатай Аватар для pokos
    Регистрация
    18.08.2005
    Сообщений
    1,357

    По умолчанию Re: 500-700W Сетевой импульсник

    Цитата Сообщение от Niroborn Посмотреть сообщение
    ...а мультиметр 25
    Это на переменном токе?

  6. #645
    Завсегдатай
    Регистрация
    20.02.2007
    Адрес
    Россия, Пермь
    Возраст
    41
    Сообщений
    1,274

    По умолчанию Re: 500-700W Сетевой импульсник

    Цитата Сообщение от pokos Посмотреть сообщение
    Это на переменном токе?
    Нет, на постоянном. После моста и фильтра ведь мерял.

  7. #646
    Завсегдатай Аватар для SAB 2
    Регистрация
    15.12.2008
    Адрес
    Арзамас
    Возраст
    42
    Сообщений
    1,412

    По умолчанию Re: 500-700W Сетевой импульсник

    Niroborn, У тебя осцилл питается от сети, а мультиметр от Кроны? Может в этом дело?
    DYK DAC v1.1; УМЗЧ "STALKER", "ПараФинн"; акустика - проф НЧ "MARK" DO82C18; СЧ 6ГДШ-5-8; ВЧ "НОЭМА" 25NH-03-8.

  8. #647
    Частый гость
    Регистрация
    03.10.2006
    Адрес
    Екатеринбург
    Возраст
    37
    Сообщений
    199

    По умолчанию Re: 500-700W Сетевой импульсник

    Niroborn, раздельная земля я думаю точно не причем... Скорее какой то глюк. Померяйте ток в нагрузке и узнаите какое на ней напряжение.

  9. #648
    Завсегдатай
    Регистрация
    20.02.2007
    Адрес
    Россия, Пермь
    Возраст
    41
    Сообщений
    1,274

    По умолчанию Re: 500-700W Сетевой импульсник

    Цитата Сообщение от SAB 2 Посмотреть сообщение
    Niroborn, У тебя осцилл питается от сети, а мультиметр от Кроны? Может в этом дело?
    Хочешь сказать что у БП с осцилом общая земля, а с мультиметром нет.
    Ещё такая особенность - если подключить к нагрузке одновременно и осцилл и мультиметр, то они дают одинаковые показания (32в), если осцилл отключить, то тестер кажет 27-29в, то есть ещё и прыгает на нем напруга. И ещё если крутить подстроечник регулирующий напряжение то показания на мультиметре могуть меняться до 110в. Нагрузка 52 ом. Он может ток показывает, а не напряжение.
    Блин чему верить? Мне кажется мультиметр что-то не то показывает всё таки.
    Вот для справки инсталляция такая (с телефона щёлкал). Схема по которой собираю на всякий случай.

    Ещё хотел сказать, что ключи под нагрузкой не греются вообще - радиатор комнатной температуры.
    Миниатюры Миниатюры Нажмите на изображение для увеличения. 

Название:	27-01-09_2048.jpg 
Просмотров:	589 
Размер:	346.5 Кб 
ID:	44517  
    Последний раз редактировалось Niroborn; 28.01.2009 в 06:00.

  10. #649
    Частый гость
    Регистрация
    03.10.2006
    Адрес
    Екатеринбург
    Возраст
    37
    Сообщений
    199

    По умолчанию Re: 500-700W Сетевой импульсник

    Niroborn, верь осцилу...мультиметр гонит...

  11. #650
    Завсегдатай
    Регистрация
    20.02.2007
    Адрес
    Россия, Пермь
    Возраст
    41
    Сообщений
    1,274

    По умолчанию Re: 500-700W Сетевой импульсник

    Цитата Сообщение от gromilalex Посмотреть сообщение
    Niroborn, верь осцилу...мультиметр гонит...
    А меня вот беспокоит, то же самое напряжение на выходе когда осцилл не подключен Потому как если осцилл отключить, то транс начинает слегка стрекотать, только дотронешься перестаёт. Что за фигня

  12. #651
    Частый гость
    Регистрация
    03.10.2006
    Адрес
    Екатеринбург
    Возраст
    37
    Сообщений
    199

    По умолчанию Re: 500-700W Сетевой импульсник

    если есть аналоговый амперметр померейте ток на извесном сопротивлении...скажем 500Ом. А дальше по закону Ома найдите напряжение...это самый верный способ. А на счет гудения попробуйте подключить параллельно нагрузке кондерчик с емкостью как у осцыла.

    Добавлено через 2 минуты
    Niroborn, а можно увидеть фотографию Вашего блока с обоих сторон?

    Добавлено через 3 минуты
    Niroborn, Почему у Вас на схеме нет выходных дросселей????
    Последний раз редактировалось gromilalex; 27.01.2009 в 20:07. Причина: Добавлено сообщение

  13. #652
    Завсегдатай
    Регистрация
    20.02.2007
    Адрес
    Россия, Пермь
    Возраст
    41
    Сообщений
    1,274

    По умолчанию Re: 500-700W Сетевой импульсник

    Цитата Сообщение от gromilalex Посмотреть сообщение
    если есть аналоговый амперметр померейте ток на извесном сопротивлении...скажем 500Ом
    Ага есть стрелочный, попробую.

    Добавлено через 40 секунд
    Цитата Сообщение от gromilalex Посмотреть сообщение
    Niroborn, а можно увидеть фотографию Вашего блока с обоих сторон?
    Могу телефоном сфоткать, но видно будет плохо, он вблизи не берёт. Фотика пока нет.

    Добавлено через 1 минуту
    Цитата Сообщение от gromilalex Посмотреть сообщение
    Niroborn, Почему у Вас на схеме нет выходных дросселей????
    Банально не влезли. Да и хрен с ними В прошлом блоке от удаления дросселя ничего не менялось.
    Последний раз редактировалось Niroborn; 27.01.2009 в 20:12. Причина: Добавлено сообщение

  14. #653
    Завсегдатай Аватар для SAB 2
    Регистрация
    15.12.2008
    Адрес
    Арзамас
    Возраст
    42
    Сообщений
    1,412

    По умолчанию Re: 500-700W Сетевой импульсник

    Niroborn, попробуй заведомо известное напряжение замерить и осциллом и тестером. Узнаешь, кто гонит.
    DYK DAC v1.1; УМЗЧ "STALKER", "ПараФинн"; акустика - проф НЧ "MARK" DO82C18; СЧ 6ГДШ-5-8; ВЧ "НОЭМА" 25NH-03-8.

  15. #654
    Частый гость
    Регистрация
    03.10.2006
    Адрес
    Екатеринбург
    Возраст
    37
    Сообщений
    199

    По умолчанию Re: 500-700W Сетевой импульсник

    Пока можно и на телефон...очень интересно увидеть

  16. #655
    Завсегдатай Аватар для SAB 2
    Регистрация
    15.12.2008
    Адрес
    Арзамас
    Возраст
    42
    Сообщений
    1,412

    По умолчанию Re: 500-700W Сетевой импульсник

    Цитата Сообщение от Niroborn Посмотреть сообщение
    Да и хрен с ними В прошлом блоке от удаления дросселя ничего не менялось.
    Это ты зря!!!
    DYK DAC v1.1; УМЗЧ "STALKER", "ПараФинн"; акустика - проф НЧ "MARK" DO82C18; СЧ 6ГДШ-5-8; ВЧ "НОЭМА" 25NH-03-8.

  17. #656
    Завсегдатай
    Регистрация
    20.02.2007
    Адрес
    Россия, Пермь
    Возраст
    41
    Сообщений
    1,274

    По умолчанию Re: 500-700W Сетевой импульсник

    Цитата Сообщение от SAB 2 Посмотреть сообщение
    Niroborn, попробуй заведомо известное напряжение замерить и осциллом и тестером. Узнаешь, кто гонит.
    А прикол в том что батарейку они оба правильно меряют... и после сетевого выпрямителя одинаковое напряжение показывают, а вот с вторичным такая фигня. Ладно завтра стрелочным померяю.

    Добавлено через 1 минуту
    Цитата Сообщение от SAB 2 Посмотреть сообщение
    Это ты зря!!!
    Какие аргументы?
    Последний раз редактировалось Niroborn; 27.01.2009 в 20:20. Причина: Добавлено сообщение

  18. #657
    Завсегдатай Аватар для SAB 2
    Регистрация
    15.12.2008
    Адрес
    Арзамас
    Возраст
    42
    Сообщений
    1,412

    По умолчанию Re: 500-700W Сетевой импульсник

    Цитата Сообщение от Niroborn Посмотреть сообщение
    Какие аргументы?
    Ну хотя бы ВЧ пульсации на электролитах меньше будут
    DYK DAC v1.1; УМЗЧ "STALKER", "ПараФинн"; акустика - проф НЧ "MARK" DO82C18; СЧ 6ГДШ-5-8; ВЧ "НОЭМА" 25NH-03-8.

  19. #658
    Частый гость
    Регистрация
    03.10.2006
    Адрес
    Екатеринбург
    Возраст
    37
    Сообщений
    199

    По умолчанию Re: 500-700W Сетевой импульсник

    А аргументы следующие...увеличивается количество высокочастотных гармоник на выходе,так как фильтр не 6 а только 3 порядка. плюс на диоды больше нагрузка из-за заряда больших емкостей практический с 0 сопротивлением. я думаю что мультиметр гонит именно из-за того, что на него воздействуют какие то высокие гармоники

    Добавлено через 2 минуты
    Niroborn, что будет питать Ваш блок??
    Последний раз редактировалось gromilalex; 27.01.2009 в 20:29. Причина: Добавлено сообщение

  20. #659
    Не хочу! Аватар для Alex
    Регистрация
    20.03.2003
    Адрес
    Worldwide
    Возраст
    63
    Сообщений
    39,056

    По умолчанию Re: 500-700W Сетевой импульсник

    Цитата Сообщение от Niroborn Посмотреть сообщение
    И ещё такой прикол: осцил показывает напряжение на выпрямителе вторичной обмотки 38в, а мультиметр 25
    Осцилограмму покажи.


    Цитата Сообщение от Niroborn Посмотреть сообщение
    Это может быть из-за того что вторичная и первичная земля изолированы?
    Хм, а если одновременно мерять и скопом и мультиметром, тогда что они показывают?


    Цитата Сообщение от gromilalex Посмотреть сообщение
    Niroborn, верь осцилу...мультиметр гонит...
    Мультиметр обычно показывает точнее чем скоп, хотя бы в силу большей разрядности АЦП. Нормальный мультиметр, не Ц-20
    Но в любом случае - разница может быть в проценты, 25 и 38 быть никак не может.
    "Замполит, чайку?"(с)"Охота за Красным Октябрем".
    "Да мне-то что, меняйтесь!"(с)анек.
    <-- http://altor1.narod.ru --> Вопросы - в личку, е-мейл, скайп.

  21. #660
    Завсегдатай
    Регистрация
    06.01.2007
    Адрес
    г. Пенза
    Возраст
    61
    Сообщений
    2,684

    По умолчанию Re: 500-700W Сетевой импульсник

    Цитата Сообщение от Niroborn Посмотреть сообщение

    Ещё такая особенность - если подключить к нагрузке одновременно и осцилл и мультиметр, то они дают одинаковые показания (32в), если осцилл отключить, то тестер кажет 27-29в, то есть ещё и прыгает на нем напруга.
    Попробуй так.
    Миниатюры Миниатюры Нажмите на изображение для увеличения. 

Название:	ert.png 
Просмотров:	685 
Размер:	85.7 Кб 
ID:	44532  

Страница 33 из 98 Первая ... 23313233343543 ... Последняя

Социальные закладки

Социальные закладки

Ваши права

  • Вы не можете создавать новые темы
  • Вы не можете отвечать в темах
  • Вы не можете прикреплять вложения
  • Вы не можете редактировать свои сообщения
  •