Страница 3 из 12 Первая 12345 ... Последняя
Показано с 41 по 60 из 222

Тема: усилитель Hennady FURIOUS

  1. #1 Показать/скрыть первое сообщение.
    Завсегдатай
    Автор темы

    Регистрация
    14.12.2007
    Адрес
    из преисподнии
    Возраст
    55
    Сообщений
    5,728

    По умолчанию усилитель Hennady FURIOUS

    Решил выделить в отдельную тему данный усилитель:

    топологически усилитель преставляет собой двукаскадный усилитель :
    УН с динамической нагрузкой + симметричный выходной каскад.

    немалое значение для звучания имеет разработанный с нуля стабилизатор по питанию.

    Также в данном варианте усилителя сохранена идея Александра Нетрусова со следящей обратной связи в динамической нагрузке УН:
    Нажмите на изображение для увеличения. 

Название:	УН.GIF 
Просмотров:	1035 
Размер:	2.8 Кб 
ID:	315096 скелет FULL версии: Нажмите на изображение для увеличения. 

Название:	Фурия исправленное.jpg 
Просмотров:	2801 
Размер:	164.4 Кб 
ID:	316984 схема из МС : Нажмите на изображение для увеличения. 

Название:	Фуриоус КиллМиллер.jpg 
Просмотров:	1796 
Размер:	105.0 Кб 
ID:	316987 печатка в разработке: Нажмите на изображение для увеличения. 

Название:	Furious General.JPG 
Просмотров:	827 
Размер:	742.0 Кб 
ID:	316985 фотовид : Нажмите на изображение для увеличения. 

Название:	Furious Genera фотовидl.JPG 
Просмотров:	634 
Размер:	484.9 Кб 
ID:	316986


    P.S. Тему выделил для доработки готовой конструкции....

    P.S.2 Схема Пасхальный Апдейд 11.04.2018
    Нажмите на изображение для увеличения. 

Название:	Фурия исправленное.jpg 
Просмотров:	1586 
Размер:	131.7 Кб 
ID:	317599
    максимальное входное напряжение амплитудное 2V
    искажения 0,004% на Uвх 2V (короткий спектр со 2-й гармоникой)
    на слабом сигнале 10mV искажения 0,003%, но лезут высшие гармоники...
    входное сопротивление 1.1кОм....
    глубина ООС на частотах 50гц...1кГц - 73дБ, на частоте 20кГц - 53дБ
    не критична к монтажу...
    звучание чистое/объемное, с хорошим послезвучием...

    Вариант усилителя Фуриоус в варианте ВаБанк - качество звучания порадует искушенного слушателя:
    схема без стабилизатора, на выходе параллельный повторитель на Дарлингтонах:

    Нажмите на изображение для увеличения. 

Название:	Фурия параллельный 31052018 тестилка Июль.jpg 
Просмотров:	1173 
Размер:	98.2 Кб 
ID:	324187
    апгрейд, радикально уменьшающий количество деталей схемы, параметры по почтоянному напряжению и току аналогичные схе в варианте Ва-Банк, при лобовом сравнении вариант "диккенс" звучал предпочтительнее, особенно четко звучать стали именно ударные...

    схема рабочая, собраны 2 канала, работает сразу, необходима только настройка половины питания из-за разброса параметров транзисторов:

    Нажмите на изображение для увеличения. 

Название:	Фурия параллельный NEW Июль.jpg 
Просмотров:	1583 
Размер:	91.0 Кб 
ID:	324542 Нажмите на изображение для увеличения. 

Название:	Фурия параллельный NEW Июль ЧАстотка.jpg 
Просмотров:	478 
Размер:	120.1 Кб 
ID:	324543 Нажмите на изображение для увеличения. 

Название:	Фурия параллельный NEW Июль искажения.jpg 
Просмотров:	567 
Размер:	80.5 Кб 
ID:	324545 Нажмите на изображение для увеличения. 

Название:	Диккенс.JPG 
Просмотров:	538 
Размер:	536.3 Кб 
ID:	324686

    максимальное входное напряжение ~2в (амплитудное) RMS=1,4вольта
    усиление 1кГц 19,9дБ
    частотный диапазон: 0-100kГц
    искажения на частоте 1кГц при максимальном входном напряжении: 0,05% (см. вложение)
    спектр гармоник - спадающий
    глубина ООС на частоте 20Гц 40дБ, 1кГц 36дБ, 20кГц 14дБ.
    выходная мощность 50ватт (4Ом)

    схема собрана и это рабочий макет в стереоварианте, вариант платы еще не определен...
    Последний раз редактировалось Hennady; 23.07.2018 в 22:23.

  2. #41
    Завсегдатай Аватар для fakel
    Регистрация
    30.11.2007
    Адрес
    Оренбург
    Возраст
    42
    Сообщений
    11,265

    По умолчанию Re: усилитель Hennady FURIOUS

    Без резика параллельно С2 смысла в экспериментах нет

  3. #42
    Завсегдатай
    Автор темы

    Регистрация
    14.12.2007
    Адрес
    из преисподнии
    Возраст
    55
    Сообщений
    5,728

    По умолчанию Re: усилитель Hennady FURIOUS

    Цитата Сообщение от fakel Посмотреть сообщение
    Без резика параллельно С2 смысла в экспериментах нет
    ок, поэкспериментирую в диапазоне 3...10кОм...

    в какой то степени он может даже скомпенсирует разброс параметром ВК...

    Нажмите на изображение для увеличения. 

Название:	Фурия  23042018 .jpg 
Просмотров:	433 
Размер:	121.1 Кб 
ID:	318372
    Последний раз редактировалось Hennady; 24.04.2018 в 07:47.

  4. #43
    Завсегдатай Аватар для fakel
    Регистрация
    30.11.2007
    Адрес
    Оренбург
    Возраст
    42
    Сообщений
    11,265

    По умолчанию Re: усилитель Hennady FURIOUS

    Цитата Сообщение от Hennady Посмотреть сообщение
    ок, поэкспериментирую в диапазоне 3...10кОм...
    Я бы сотней Ом - единицами кОм ограничился

  5. #44
    Завсегдатай
    Автор темы

    Регистрация
    14.12.2007
    Адрес
    из преисподнии
    Возраст
    55
    Сообщений
    5,728

    По умолчанию Re: усилитель Hennady FURIOUS

    Цитата Сообщение от fakel Посмотреть сообщение
    И ток покоя будет под 10А
    Цитата Сообщение от fakel Посмотреть сообщение
    Я бы сотней Ом - единицами кОм ограничился
    Наверно зависит от типа полевиков в предвыходе, те что я использую, данные совпадают с симулятором, т.е. ВК в классе АВ...

    но твое предложение понятно...

  6. #45
    Завсегдатай
    Автор темы

    Регистрация
    14.12.2007
    Адрес
    из преисподнии
    Возраст
    55
    Сообщений
    5,728

    По умолчанию Re: усилитель Hennady FURIOUS

    Цитата Сообщение от fakel Посмотреть сообщение
    Я бы сотней Ом - единицами кОм ограничился
    "нашел" пару комплиментарных полевиков, где смещение в УН не нужно, резистор в 620 Ом, и ток предвыхода 6mA....

    Такие подойдут? или дальше искать на бОльший ток?

    P.S. может какие то есть предложения по комплиментарным парам (n+p) полевые транзисторы на рабочее напряжение 35-50V....

    ---------- Сообщение добавлено 23:28 ---------- Предыдущее сообщение было 12:15 ----------

    Для низковольтных полевиков в драйвер добавил стабилитроны в стоки...

    схема вот такая получилась:
    Нажмите на изображение для увеличения. 

Название:	Фурия  24042018.jpg 
Просмотров:	558 
Размер:	116.2 Кб 
ID:	318464
    Последний раз редактировалось Hennady; 24.04.2018 в 17:11. Причина: Чистка темы.

  7. #46
    Завсегдатай Аватар для fakel
    Регистрация
    30.11.2007
    Адрес
    Оренбург
    Возраст
    42
    Сообщений
    11,265

    По умолчанию Re: усилитель Hennady FURIOUS

    Цитата Сообщение от Hennady Посмотреть сообщение
    Для низковольтных полевиков в драйвер добавил стабилитроны в стоки...
    и ограничил максимальное напряжение выхода как раз на напряжение этих стабов

  8. #47
    Завсегдатай
    Автор темы

    Регистрация
    14.12.2007
    Адрес
    из преисподнии
    Возраст
    55
    Сообщений
    5,728

    По умолчанию Re: усилитель Hennady FURIOUS

    Цитата Сообщение от fakel Посмотреть сообщение
    и ограничил максимальное напряжение выхода как раз на напряжение этих стабов
    да, так и есть, только максимальное выходное напряжение ниже оставшейся величины питания для ВК, теоретически можно и уменьшить питание ВК до 40 вольт, чтобы убрать стабилитроны, а для мощности добавить пары ВК....

    или искать высоковольтные комплиментарные мощные полевики, чтобы совсем убрать Дарлингтоны:
    вот так:

    Нажмите на изображение для увеличения. 

Название:	Фурия  25042018.jpg 
Просмотров:	434 
Размер:	110.4 Кб 
ID:	318476
    Последний раз редактировалось Hennady; 25.04.2018 в 09:05.

  9. #48
    Завсегдатай Аватар для fakel
    Регистрация
    30.11.2007
    Адрес
    Оренбург
    Возраст
    42
    Сообщений
    11,265

    По умолчанию Re: усилитель Hennady FURIOUS

    Цитата Сообщение от Hennady Посмотреть сообщение
    а для мощности добавить пары ВК....
    И перемотать динамик для уменьшения его сопротивления

    ---------- Сообщение добавлено 11:34 ---------- Предыдущее сообщение было 11:32 ----------

    Цитата Сообщение от Hennady Посмотреть сообщение
    вот так:
    лучше так
    https://forum.vegalab.ru/showthread.php?t=47076

    ---------- Сообщение добавлено 11:35 ---------- Предыдущее сообщение было 11:34 ----------

    Цитата Сообщение от Hennady Посмотреть сообщение
    или искать высоковольтные комплиментарные мощные полевики,
    с большой емкостью затвора, большей чем у биполяров
    Последний раз редактировалось fakel; 25.04.2018 в 09:58.

  10. #49
    Завсегдатай
    Автор темы

    Регистрация
    14.12.2007
    Адрес
    из преисподнии
    Возраст
    55
    Сообщений
    5,728

    По умолчанию Re: усилитель Hennady FURIOUS

    Цитата Сообщение от fakel Посмотреть сообщение
    И перемотать динамик для уменьшения его сопротивления
    может тогда массивом запараллелить...
    Цитата Сообщение от fakel Посмотреть сообщение
    лучше так
    "вывернуть внутрь" и упереть в ИТ... подумаю...
    Цитата Сообщение от fakel Посмотреть сообщение
    с большой емкостью затвора, большей чем у биполяров
    это в угоду упрощению ))))...

    ---------- Сообщение добавлено 10:58 ---------- Предыдущее сообщение было 10:48 ----------

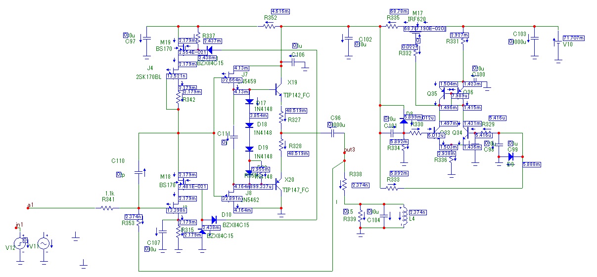
    что скажешь по поводу транзисторной пары полевых 2N5459/2N5462 vt10vt11 для вот этой схемы: https://forum.vegalab.ru/attachment....4&d=1524601706

  11. #50
    Завсегдатай Аватар для fakel
    Регистрация
    30.11.2007
    Адрес
    Оренбург
    Возраст
    42
    Сообщений
    11,265

    По умолчанию Re: усилитель Hennady FURIOUS

    Цитата Сообщение от Hennady Посмотреть сообщение
    может тогда массивом запараллелить...
    нафиг. потеряешь на выравнивающих резисторах

    ---------- Сообщение добавлено 12:59 ---------- Предыдущее сообщение было 12:59 ----------

    Цитата Сообщение от Hennady Посмотреть сообщение
    "вывернуть внутрь" и упереть в ИТ... подумаю...
    можно в вольтодобавку

    ---------- Сообщение добавлено 13:00 ---------- Предыдущее сообщение было 12:59 ----------

    Цитата Сообщение от Hennady Посмотреть сообщение
    это в угоду упрощению ))))...
    тогда следящий каскод делай, если КПД не интересует, конечно

    ---------- Сообщение добавлено 13:01 ---------- Предыдущее сообщение было 13:00 ----------

    Цитата Сообщение от Hennady Посмотреть сообщение
    что скажешь по поводу транзисторной пары полевых 2N5459/2N5462 vt10vt11 для вот этой схемы: https://forum.vegalab.ru/attachment.p...4&d=1524601706
    А что справочник говорит?

  12. #51
    Завсегдатай
    Автор темы

    Регистрация
    14.12.2007
    Адрес
    из преисподнии
    Возраст
    55
    Сообщений
    5,728

    По умолчанию Re: усилитель Hennady FURIOUS

    тенденция к сокращение резисторов в схеме:
    6,2 к заменил на стабилитрон 15V(лучше оставить там резистор 6.2k) , и добавил диоды вместо резистора )))

    Нажмите на изображение для увеличения. 

Название:	Фурия  24042018.jpg 
Просмотров:	413 
Размер:	113.2 Кб 
ID:	318478

    ---------- Сообщение добавлено 11:18 ---------- Предыдущее сообщение было 11:17 ----------

    Цитата Сообщение от fakel Посмотреть сообщение
    нафиг. потеряешь на выравнивающих резисторах
    я имел ввиду динамики...

    ---------- Сообщение добавлено 11:20 ---------- Предыдущее сообщение было 11:18 ----------

    Цитата Сообщение от fakel Посмотреть сообщение
    А что справочник говорит?
    комплиментарная пара, максимальное напряжение 25V в симуляторе ток с ними 4mA, ВК - 70mA...

    ---------- Сообщение добавлено 11:26 ---------- Предыдущее сообщение было 11:20 ----------

    Цитата Сообщение от fakel Посмотреть сообщение
    можно в вольтодобавку
    с ней искажения больше...
    Последний раз редактировалось Hennady; 25.04.2018 в 17:30.

  13. #52
    Завсегдатай Аватар для fakel
    Регистрация
    30.11.2007
    Адрес
    Оренбург
    Возраст
    42
    Сообщений
    11,265

    По умолчанию Re: усилитель Hennady FURIOUS

    все равно https://cdn.fishki.net/upload/post/201510/08/1689299/funny-cesky-1-700x465.jpg


    ---------- Сообщение добавлено 13:30 ---------- Предыдущее сообщение было 13:27 ----------

    http://www.ljplus.ru/img3/e/g/egor_k...v/SSL11214.jpg

  14. #53
    Завсегдатай
    Автор темы

    Регистрация
    14.12.2007
    Адрес
    из преисподнии
    Возраст
    55
    Сообщений
    5,728

    По умолчанию Re: усилитель Hennady FURIOUS

    Цитата Сообщение от fakel Посмотреть сообщение
    можно в вольтодобавку
    с ней искажения больше...
    Цитата Сообщение от fakel Посмотреть сообщение
    все равно...
    да верно, при замене резистора 6,2к на стабилитрон искажения увеличиваются, поэтому не меняем...

    и да и фиг с ним ))) , сейчас так играет что и переделывать/апгрейдить не хочется...
    если только еще один собрать ....
    Последний раз редактировалось Hennady; 25.04.2018 в 12:49.

  15. #54
    Регистрация не подтверждена
    Регистрация
    23.11.2006
    Сообщений
    314

    По умолчанию Re: усилитель Hennady FURIOUS

    Можно ли увеличить резисторы ОС в 5-10 раз.
    Как устанавливать начальный ток выходных транзисторов?

  16. #55
    Завсегдатай
    Автор темы

    Регистрация
    14.12.2007
    Адрес
    из преисподнии
    Возраст
    55
    Сообщений
    5,728

    По умолчанию Re: усилитель Hennady FURIOUS

    Цитата Сообщение от humbl Посмотреть сообщение
    Можно ли увеличить резисторы ОС в 5-10 раз.
    во столько же раз возрастают искажения на частоте 20кГц, если из-за короткого спектра искажений услышать разницу между 0,003% и 0,03% практически не реально, то вот мне не нравится, что при увеличенных значениях резисторов в ООС фаза начинает выкручивать с 1кГц и уже на частоте 13кГц составляет 5 градусов...

    Оптимальнее всего это установить еще один повторитель на входе....

    Цитата Сообщение от humbl Посмотреть сообщение
    Как устанавливать начальный ток выходных транзисторов?
    не проблема , только покажите в каком варианте схемы?
    Последний раз редактировалось Hennady; 25.04.2018 в 16:25.

  17. #56
    Регистрация не подтверждена
    Регистрация
    23.11.2006
    Сообщений
    314

    По умолчанию Re: усилитель Hennady FURIOUS

    В схеме #51.

  18. #57
    Завсегдатай
    Автор темы

    Регистрация
    14.12.2007
    Адрес
    из преисподнии
    Возраст
    55
    Сообщений
    5,728

    По умолчанию Re: усилитель Hennady FURIOUS

    Цитата Сообщение от humbl Посмотреть сообщение
    В схеме #51.
    вот обозначил компоненты и настройку:
    Нажмите на изображение для увеличения. 

Название:	Фурия  24042018.jpg 
Просмотров:	513 
Размер:	120.6 Кб 
ID:	318529 Нажмите на изображение для увеличения. 

Название:	Фуриоус 24042018 МС.jpg 
Просмотров:	407 
Размер:	152.1 Кб 
ID:	318532

    на выходе можно применить Санкены, они уже со встроенными диодами и настраиваются аналогично (резистором параллельно одному из диодов).
    Нажмите на изображение для увеличения. 

Название:	591561720_1_644x461_komplekt-tranzistorov-sanken-to-3pl-5-mn15n-mp15p-kirovograd.jpg 
Просмотров:	353 
Размер:	16.3 Кб 
ID:	318536 Нажмите на изображение для увеличения. 

Название:	Санкен.jpg 
Просмотров:	376 
Размер:	21.4 Кб 
ID:	318537

    P.S. Обратите внимание на величину электролитического конденсатора после стабилизатора в 680uF.
    Последний раз редактировалось Hennady; 25.04.2018 в 20:21.

  19. #58
    Завсегдатай
    Автор темы

    Регистрация
    14.12.2007
    Адрес
    из преисподнии
    Возраст
    55
    Сообщений
    5,728

    По умолчанию Re: усилитель Hennady FURIOUS


    Offтопик:
    после проигрыша по звучанию Бусетрбэйсу
    Фуриоус пошел ...ВаБанк... )))


    1) убрал стабилизатор (этой схеме он не нужен)
    2) в качестве ВК поставил параллельник на Дарлингтонах (ранее такой вариант уже предлагался)
    3) в УH каскод полевик+мосфет

    Нажмите на изображение для увеличения. 

Название:	Фурия параллельный 27052018.jpg 
Просмотров:	590 
Размер:	94.0 Кб 
ID:	320846

    ну как бы "зазвучал" ))))

    P.S. вечером буду сравнивать с Бустером....

    ---------- Сообщение добавлено 20:16 ---------- Предыдущее сообщение было 14:12 ----------

    Цитата Сообщение от Hennady Посмотреть сообщение
    P.S. вечером буду сравнивать с Бустером....
    похоже Furious (VaBank) и BoosterAmp ... "подружились"))))
    очень сложно отдать кому то предпочтение, BoosterAmp четкие высокие и бас и чувствуется бОльшая мощность в звучании, у Furious (VaBank) "сочная" середина, очень четко слышно реверберацию звуков, такое "звучание с эхом" и очень "мягкие" высокие или софт звучание...

    сейчас работают в паре, т.е. сделал из них биампинг: BoosterAmp на бас и нижнюю середину, Furious (VaBank) на остальной диапазон...

  20. #59
    Завсегдатай
    Автор темы

    Регистрация
    14.12.2007
    Адрес
    из преисподнии
    Возраст
    55
    Сообщений
    5,728

    По умолчанию Re: усилитель Hennady FURIOUS

    примерно год назад возил усилитель на тестовое прослушивание, см. на странице : https://forum.vegalab.ru/showthread....=1#post2378329

    сегодня также повез туда же этот усилитель в варианте "ВаБанк" на тестовое прослушивание, вердикт - замечаний по субъективному качеству звуковоспроизведения нет!!!, все "ровно", "чисто" и качественно....
    слушали Леонарда Коэна и Питера Габриела...

  21. #60
    Завсегдатай
    Автор темы

    Регистрация
    14.12.2007
    Адрес
    из преисподнии
    Возраст
    55
    Сообщений
    5,728

    По умолчанию Re: усилитель Hennady FURIOUS

    1)При сборке второго канала, столкнулся с невозможностью подобрать полевые транзисторы, которые бы обеспечили половину напряжения питания на выходе.
    Выход нашел из прошлогоднего варианта Фуриоус, а именно в смещение на затворы Мосфетов добавить источники тока, а стабилитрон верхней половины "приземлить" на выход УН - результате половина стала как вкопанная, да и звучание мне показалось еще более "сочным", посмотрел петлевое таки увеличилось на 6Дб...

    2)второй момент это использование Фуриоус для самодельной мультимедийной акустики на мелкокалиберных Беймах , пришлось чуть добавить усиление увеличив сопротивление R2 с 5,1k до 6,2k , т.е. с 13дБ до 15дБ... это связано с меньшей чувствительностью мелкокалиберных динамиков...

    3) третий момент - это добавка сопротивления в 1k параллельно нагрузке, он нужен для разряда конденсатора , если необходимо переключать акустику не выключая усилитель из сети, да и затвор полевика не зависает в воздухе при отключенной нагрузке...

    схема:
    Нажмите на изображение для увеличения. 

Название:	Фурия параллельный 31052018.jpg 
Просмотров:	602 
Размер:	100.6 Кб 
ID:	321133
    Последний раз редактировалось Hennady; 31.05.2018 в 19:21.

Страница 3 из 12 Первая 12345 ... Последняя

Социальные закладки

Социальные закладки

Ваши права

  • Вы не можете создавать новые темы
  • Вы не можете отвечать в темах
  • Вы не можете прикреплять вложения
  • Вы не можете редактировать свои сообщения
  •