Страница 3 из 4 Первая 1234 Последняя
Показано с 41 по 60 из 80

Тема: Преамп для диктора

  1. #1 Показать/скрыть первое сообщение.
    Забанен (навсегда)
    Автор темы
    Аватар для Garin
    Регистрация
    30.05.2015
    Сообщений
    67

    По умолчанию Преамп для диктора

    Приветствую всех участников уважаемого форума и обращаюсь за советом.Вопрос в преампе для радиоэфира который будет использоваться только для голоса и только с ленточным микрофоном с уровнем сигнала динамического 3-4 мВ. со вторички трансформатора микрофона,микрофон без встроенного микрофонного усилителя,сопротивление вторичной обмотки 5,5Ом.,схема включения "микрофон-преамп-трансивер" проводами можно пренебречь,очень короткие,канал естественно один.Желательные условия,это точная передача звука с регулируемым уровнем сигнала немногим больше линейного выхода,наиболее важный параметр бесшумность и желательный со встроенным процессором эффектов так как некоторые виды эха увеличивают на слух эффект присутствия и поэтому желательны в радиосвязи.Хотелось бы что то уровня предов мидасовских микшеров,хотя вероятно загнул))

  2. #41
    Забанен (навсегда)
    Автор темы
    Аватар для Garin
    Регистрация
    30.05.2015
    Сообщений
    67

    По умолчанию Re: Преамп для диктора

    Цитата Сообщение от Tuvalu Посмотреть сообщение
    Сделайте вот что: напаяйте на XLR-папу резистор 150 Ом между 2 и 3 пином. Подключите эту заглушку вместо мика и послушайте шум. Сильно ли он отличается от шума вашего ленточника? Правда, будут сложности с акустическими шумами, но вы уж как-нибудь постарайтесь звукоизолировать микрофон - какие-то коробки с ватой, подушки, ну, не знаю. Обращать внимание не на фон, треск и т.п. помехи, а именно на тепловой шум - шипение "ш-ш-ш", "с-с-с". Настройки пульта должны быть рабочими. Как сравните, напишите.
    Просто, у меня есть подозрение, что ваш транс сильно "нестандартный".
    Это интересно.Кстати шума самого микрофона не могу прослушать,попробую объяснить,одеваю наушники выкручиваю на пульте ручки вправо посильнее чтобы шум был значительным,гнездо входа микрофона пустое,на горячую,слушая шум втыкаю микрофон,шум сильно падает,который остался как разобрать микрофонный это шум,или микшера не знаю,когда убавляю ручки до уровня такого же как слышит ухо,то есть скажем работает в другой комнате телевизор и делаю так,что бы в наушниках,то есть через микрофон и без наушников одинаково он слышен был,в таком случае шум практически не слышен,но все же есть.А транс очень хороший,долго рассказывать,но действительно хороший,по реальным сравнениям,по замерам,по данным...О чутье микрофона могу сказать например то,что скажем если слышу,что через стену говорят соседи,но не понимаю,что,а просто понимаю,что говорят,через микрофон,прибавив громкость наушников немного,все разбирается,что говорят))или же в самой дальней точке квартиры от меня стоит холодильник,я его совсем не слышу и никогда ни при каких условиях не слышал,через микрофон его хорошо слышно.То есть микрофон воспринимает очень слабые звуки,с конденсаторным sE-x1 такой чувствительности не было,да и шума от него было намного больше.
    Последний раз редактировалось Garin; 30.05.2015 в 23:14.

  3. #42
    Старый знакомый Аватар для Tuvalu
    Регистрация
    23.04.2010
    Сообщений
    948

    По умолчанию Re: Преамп для диктора

    Цитата Сообщение от Garin Посмотреть сообщение
    гнездо входа микрофона пустое,на горячую,слушая шум втыкаю микрофон,шум сильно падает
    Это некорректный тест. Вы слушаете не "рабочий" (назовём его так) шум пульта, а шум резисторов, определяющих его входной импеданс - обычно это 2...3 кОм. Плюс к этому, токовый шум входного каскада. Подключая микрофон, вы шунтируете те 2 кОм импедансом микрофона, обычно это 150-250 Ом, вот, шум и падает. Иначе говоря, шум открытого входа ни о чём не говорит, входной каскад всегда проектируется так, чтобы достичь наилучшего соотношения С/Ш при работе от источника с типовым Z (примерно 150-250 Ом). Вот, почему я и предлагаю сделать эквивалент микрофона.

  4. #43
    Забанен (навсегда)
    Автор темы
    Аватар для Garin
    Регистрация
    30.05.2015
    Сообщений
    67

    По умолчанию Re: Преамп для диктора

    Цитата Сообщение от Tuvalu Посмотреть сообщение
    Это некорректный тест. Вы слушаете не шум пульта, а шум резисторов, определяющих его входной импеданс - обычно 2...3 кОм. Подключая микрофон, вы шунтируете те 2 кОм импедансом микрофона, обычно это 150-250 Ом. Иначе говоря - шум открытого входа ни о чём не говорит, входной каскад всегда проектируется так, чтобы достичь наилучшего соотношения С/Ш при работе от источника с типовым Z (примерно 150-250 Ом). Вот почему я и предлагаю сделать эквивалент микрофона.
    У меня вторичка трансформатора получше будет чем 150 Ом,всего 5,5 Ом.Сопротивление обмоток,это паразитный параметр который надо всегда уменьшать,если в первичке это доли ома и не столь критичны,то с сопротивление вторичной обмотки надо бороться,лучшие образцы трансформаторов ленточных микрофонов имеют сопротивление 10-20 Ом,мне удалось достичь 5,5 Ом. При 150 Ом,резисторах могу предположить,что шум тоже уменьшится но уменьшение будет не столь заметным.
    Последний раз редактировалось Garin; 30.05.2015 в 23:40.

  5. #44
    Старый знакомый Аватар для Tuvalu
    Регистрация
    23.04.2010
    Сообщений
    948

    По умолчанию Re: Преамп для диктора

    5.5 Ом - это активное R, то, что вы намерили тестером (сопротивление постоянному току), а под импедансом микрофона/трансформатора подразумевается совсем иное.
    Цитата Сообщение от Garin Посмотреть сообщение
    если в первичке это доли ома и не столь критичны
    Как раз, намного критичней, т.к. соизмеримо с Z ленточки.

  6. #45
    Забанен (навсегда)
    Автор темы
    Аватар для Garin
    Регистрация
    30.05.2015
    Сообщений
    67

    По умолчанию Re: Преамп для диктора

    Цитата Сообщение от Tuvalu Посмотреть сообщение
    5.5 Ом - это активное R, то, что вы намерили тестером (сопротивление постоянному току), а под импедансом микрофона/трансформатора подразумевается совсем иное.

    Как раз, намного критичней, т.к. соизмеримо с Z ленточки.
    В этом смысле да,надо подбирать,если будет намного меньше чем сопротивление ленты то возможен эффект КЗ,зависит от возможности железа...ленточка 0,2-0,3 Ом,а метр провода например 1мм,примерно как и есть в первичках трансов ленточников сотые доли ома,а то и тысячные,это хорошо,но все же например может оказаться,что лучше будет применить провод не 1мм,а 0,8 мм,я с хорошим железом мотал и 1,5 мм.,всего 8 витков и все замечательно Но,это не суть важно в нашей теме.//Вы говорили о резисторах 150 Ом,это ведь тоже постоянному току.

  7. #46
    Не хочу! Аватар для Alex
    Регистрация
    20.03.2003
    Адрес
    Worldwide
    Возраст
    63
    Сообщений
    39,207

    По умолчанию Re: Преамп для диктора

    Цитата Сообщение от Garin Посмотреть сообщение
    Вы не согласны?
    С чем, что 4580 лучше чем 49720? Смешно.
    "Замполит, чайку?"(с)"Охота за Красным Октябрем".
    "Да мне-то что, меняйтесь!"(с)анек.
    <-- http://altor1.narod.ru --> Вопросы - в личку, е-мейл, скайп.

  8. #47
    Старый знакомый Аватар для Tuvalu
    Регистрация
    23.04.2010
    Сообщений
    948

    По умолчанию Re: Преамп для диктора

    Цитата Сообщение от Garin Посмотреть сообщение
    Вы говорили о резисторах 150 Ом,это ведь тоже постоянному току.
    Так это же и есть эквивалент микрофона. Я же не предлагаю включить катушку с оммическим сопротивлением 150 Ом.

  9. #48
    Забанен (навсегда)
    Автор темы
    Аватар для Garin
    Регистрация
    30.05.2015
    Сообщений
    67

    По умолчанию Re: Преамп для диктора

    При намотке исходил из следующего "Допустим, у нас есть капсюль ленточного микрофона, на нём установлена ленточка с известным (измеренным) сопротивлением. Есть желание согласовать ультранизкое сопротивление капсюля с гораздо большим импедансом последующего усилителя. Это нужно найти требуемый коэффициент трансформации:

    КТ = Кв. корень(Rн / Rл)

    Пример: импеданс Rн - 600 Ом, сопротивление ленточки Rл - 0,3 Ом,

    КТ = Кв. корень(600 / 0,3) ~ 45 ...нужен трансформатор 1 : 45"

    ---------- Сообщение добавлено 31.05.2015 в 00.03 ---------- Предыдущее сообщение было 30.05.2015 в 23.59 ----------

    Цитата Сообщение от Tuvalu Посмотреть сообщение
    Так это же и есть эквивалент микрофона. Я же не предлагаю включить катушку с оммическим сопротивлением 150 Ом.
    Ну идея вроде понятна,посмотреть какая будет разница при включении резисторов по 150 Ом с микрофоном,меньше,больше будет шума.Давайте сразу рассмотрим три варианта чтобы потом уже не возвращаться к этому вопросу,если шума будет больше,о чем это скажет?Если шума будет меньше о чем,это скажет и если шума будет столько же сколько при подключении микрофона.

    ---------- Сообщение добавлено 00.14 ---------- Предыдущее сообщение было 00.03 ----------

    Цитата Сообщение от Alex Посмотреть сообщение
    С чем, что 4580 лучше чем 49720? Смешно.
    Да ну пёс его знает,вона как пишут,тестили как ни как))

  10. #49
    Старый знакомый Аватар для Tuvalu
    Регистрация
    23.04.2010
    Сообщений
    948

    По умолчанию Re: Преамп для диктора

    Цитата Сообщение от Garin Посмотреть сообщение
    Давайте сразу рассмотрим три варианта чтобы потом уже не возвращаться к этому вопросу,если шума будет больше,о чем это скажет?Если шума будет меньше о чем,это скажет и если шума будет столько же сколько при подключении микрофона.
    1. Если шум с миком будет больше, чем с эквивалентом, то шумит транс. Либо, вход стандартного преда плохо согласуется по шумам с вашим "нестандартным" миком.

    2. Если шум окажется меньше, то возможны варианты:
    а) чувствительность (в просторечии "выхлоп") вашего мика существенно меньше типового динамического микрофона, поэтому вам приходится увеличивать GAIN преда, что и ухудшает соотношение С/Ш.
    б) если чувствительность мика нормальная, то либо надо громче говорить, либо шумит что-то дальше по цепочке, например сумматор пульта (маловероятно), вход трансивера и т.д.
    Последний раз редактировалось Tuvalu; 31.05.2015 в 14:19.

  11. #50
    Забанен (навсегда)
    Автор темы
    Аватар для Garin
    Регистрация
    30.05.2015
    Сообщений
    67

    По умолчанию Re: Преамп для диктора

    Ясно,Спасибо большое за подробное объяснение.

  12. #51
    Забанен (навсегда)
    Автор темы
    Аватар для Garin
    Регистрация
    30.05.2015
    Сообщений
    67

    По умолчанию Re: Преамп для диктора

    Проверил эквивалентом и другим микрофоном динамическим,падение шума одинаковое,уровень шума такой же.По положению GAIN первая ручка (остальные,включая последний ползунковый регулятор,в нулевом-среднем положении) которая находится непосредственно под микрофонным гнездом находится в положении 5 делений от начала,всего делений 11 (участков 10) последнее имеет значение +60,мое рабочее положение (при нем даже немного избыток громкости) если посчитать 5 делений (4 участка пройденных) это +24 дб.,вроде будет Помоему примерно с таким же уровнем работают с динамическими,я с динамическим оставляю тот же уровень,хотя ленточник мощи больше выдает но за счет низов поэтому на слух громкость ощущается одинаково,что с ленточником,что с динамическим.А как я знаю для пассивных ленточников требуется усиление 50-60дб.В общем уровень шума такой,что если убавить громкость примерно на 5дб (2 участка пройти) по шкале ползунка то его совсем перестает быть слышно,просто гробовая тишина.Вероятно вы скажите,что таким уровнем шума можно пренебречь,ну что же,придется согласится.
    Последний раз редактировалось Garin; 31.05.2015 в 11:40.

  13. #52
    Старый знакомый Аватар для Tuvalu
    Регистрация
    23.04.2010
    Сообщений
    948

    По умолчанию Re: Преамп для диктора

    Из моей студийной практики: шум нормального, даже недорогого преампа/микшера обычно не ощущается, если цепочка настроена в расчёте на ближнюю речь диктора. Может, действительно, ваш Беринжер шумит. Попробуйте сравнить с каким-нибудь более серьёзным пультом или преампом, только не с ламповым.
    Лет 8-10 назад у них была бескосячная топология входных каскадов на 2SA1316, благодаря чему С/Ш получалось практически таким же, как и в топовых приборах. Может, сейчас они сделали входной диф.ус. тупо на одном ОУ с последовательными резисторами по 2 кОм? С них станется. А вы разберите пульт и сфотографируйте с двух сторон ту часть платы, которая относится ко входной части, может, что-то и увидим. Они обычно легко разбираются.
    Последний раз редактировалось Tuvalu; 31.05.2015 в 15:14.

  14. #53
    Забанен (навсегда)
    Автор темы
    Аватар для Garin
    Регистрация
    30.05.2015
    Сообщений
    67

    По умолчанию Re: Преамп для диктора

    Сравнивал с YAMAHA MG10,но он еще нижу уровня беренжера,по низким частотам хуже,а уровень шума такой же.В общем то так и мне казалось,что шума не должно ощущаться,большие динамики может быть и не воспроизведут этот шум,но в наушниках,ощущается.Разбирал как то пульт,визуально и на ощупь все в порядке,на названия и марки деталей конечно не обращал внимание.//Вот и задался вопросом какой пульт приобрести чтобы не большой,так как канал то всего один нужен,но с процессором эффектов и уровня выше беренжера,можно конечно еще один такой беренжер купить так как мой вероятно неисправен но вдруг окажется такой же,поэтому надо что то получше,но лучше все огромные и слишком дорогие.//С ламповым предом интересно получилось,пользовался им и компрессором пока пользовался конденсаторным микрофоном,давали значимый эффект,но с ленточником они стали как рыбе зонтик)) звук ленточника уже "ламповый" и скомпрессированный.Конечно было шума намного больше,микрофон с микрофонным усилителем в корпусе,потом сигнал шел на ламповый пред,потом на микшер...
    Последний раз редактировалось Garin; 31.05.2015 в 17:15.

  15. #54
    Завсегдатай Аватар для mAxSpace
    Регистрация
    19.05.2008
    Адрес
    Москва
    Сообщений
    19,098

    По умолчанию Re: Преамп для диктора

    Цитата Сообщение от Garin Посмотреть сообщение
    но в наушниках,ощущается.
    Имеете в виду вы наушники подключаете в гнездо микшера ?
    А в каком положении стоят у вас регуляторы, гейна, канала и мастер ?

  16. #55
    Забанен (навсегда)
    Автор темы
    Аватар для Garin
    Регистрация
    30.05.2015
    Сообщений
    67

    По умолчанию Re: Преамп для диктора

    Цитата Сообщение от mAxSpace Посмотреть сообщение
    Имеете в виду вы наушники подключаете в гнездо микшера ?
    А в каком положении стоят у вас регуляторы, гейна, канала и мастер ?
    Да,именно так.Все регуляторы в нулевом,среднем положении кроме первого который ниже гнезда микрофонного расположен,он стоит в положении пройденных 4х участвов,до середины одно деление не доходит,это вроде +24 дб.А,стоп.Эти положения при работе в эфире,когда через наушники слушаю то +40 дб расположен первый регулятор.Но соотношение сигнал-шум так и так одинаково.

  17. #56
    Завсегдатай Аватар для mAxSpace
    Регистрация
    19.05.2008
    Адрес
    Москва
    Сообщений
    19,098

    По умолчанию Re: Преамп для диктора

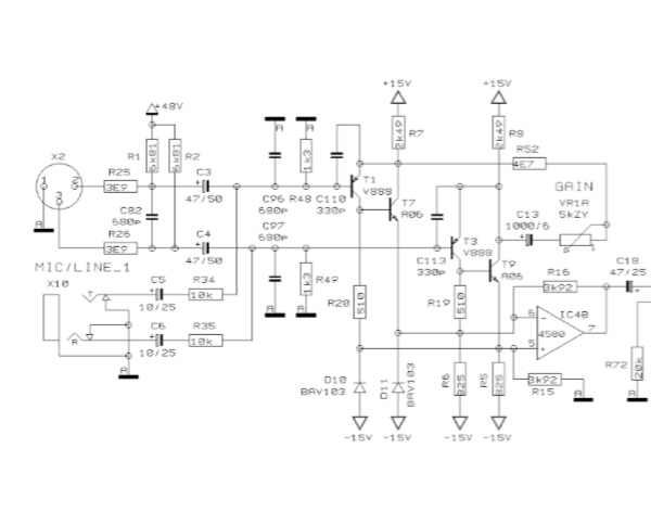
    Garin, Мда... похоже с вашего микрофона совсем слабый выход, нормальное положение регулятора, как выговорите под разьёмом (тот что черненький маленький, верно ?) на 10...12 часов.
    Кстати вот схема входной части вашего пульта.

    ---------- Сообщение добавлено 20.05 ---------- Предыдущее сообщение было 20.00 ----------

    Garin, а вы выход микрофона в какую дырочку вставляете ?
    Миниатюры Миниатюры Нажмите на изображение для увеличения. 

Название:	1002.jpg 
Просмотров:	213 
Размер:	42.6 Кб 
ID:	238378  

  18. #57
    Забанен (навсегда)
    Автор темы
    Аватар для Garin
    Регистрация
    30.05.2015
    Сообщений
    67

    По умолчанию Re: Преамп для диктора

    Цитата Сообщение от mAxSpace Посмотреть сообщение
    Garin, Мда... похоже с вашего микрофона совсем слабый выход, нормальное положение регулятора, как выговорите под разьёмом (тот что черненький маленький, верно ?) на 10...12 часов.
    Кстати вот схема входной части вашего пульта.
    За схему спасибо.С динамическим работал с тем же уровнем,при этом положении при пиках низов наушники,или каскад выхода на наушники запирается,то есть это положение дает очень громкий сигнал в наушниках.

  19. #58
    Завсегдатай Аватар для mAxSpace
    Регистрация
    19.05.2008
    Адрес
    Москва
    Сообщений
    19,098

    По умолчанию Re: Преамп для диктора

    Цитата Сообщение от Garin Посмотреть сообщение
    то есть это положение дает очень громкий сигнал в наушниках.
    Ну в общем да.
    Так в какой разьем подключаете микрофон ?

  20. #59
    Забанен (навсегда)
    Автор темы
    Аватар для Garin
    Регистрация
    30.05.2015
    Сообщений
    67

    По умолчанию Re: Преамп для диктора

    Цитата Сообщение от mAxSpace Посмотреть сообщение
    Ну в общем да.
    Так в какой разьем подключаете микрофон ?
    ХLR.В общем то вопрос решен,нужно попробовать на более хорошем пульте,дело за выбором.

  21. #60
    Завсегдатай Аватар для mAxSpace
    Регистрация
    19.05.2008
    Адрес
    Москва
    Сообщений
    19,098

    По умолчанию Re: Преамп для диктора

    Верно, XLR должен быть.
    А можно как-то коофициент трансформации увеличить у микрофона, или ещё поставить допольнительный повышающий трансформатор 1:10 ? Если просадки не будет, то это позволит реально увеличить уровень без увеличения шума.

    ---------- Сообщение добавлено 20.25 ---------- Предыдущее сообщение было 20.22 ----------

    Цитата Сообщение от Garin Посмотреть сообщение
    нужно попробовать на более хорошем пульте
    Думаю, если разница и будет, то не значительная.

Страница 3 из 4 Первая 1234 Последняя

Социальные закладки

Социальные закладки

Ваши права

  • Вы не можете создавать новые темы
  • Вы не можете отвечать в темах
  • Вы не можете прикреплять вложения
  • Вы не можете редактировать свои сообщения
  •