Страница 3 из 4 Первая 1234 Последняя
Показано с 41 по 60 из 61

Тема: Темброблок на ОУ

  1. #1 Показать/скрыть первое сообщение.
    Частый гость
    Автор темы
    Аватар для Little Jimmy
    Регистрация
    09.01.2009
    Адрес
    г.Киев
    Возраст
    38
    Сообщений
    378

    По умолчанию Темброблок на ОУ

    Собственно схемка вот. Ее особености перевод выходного каскада операционника в класс "А" и разгрузка тем самым выхода операционика ваше мнение по етому поводу каповский файл прелагается
    Нажмите на изображение для увеличения. 

Название:	4.GIF 
Просмотров:	4769 
Размер:	22.3 Кб 
ID:	112086 BAX221.CIR

  2. #41
    Завсегдатай Аватар для .Васильев
    Регистрация
    04.04.2007
    Адрес
    новгородская обл Пестово на Мологе
    Сообщений
    10,818

    По умолчанию Re: Темброблок на ОУ

    Ну чисто такой же перевод как в книжечке
    С уважением Максим.

  3. #42
    Завсегдатай Аватар для fakel
    Регистрация
    30.11.2007
    Адрес
    Оренбург
    Возраст
    42
    Сообщений
    11,277

    По умолчанию Re: Темброблок на ОУ

    Класс А подразумевает условие Iпокоя>Imax нагр. А чем это достигается - буферированием нагрзуки (различные повторители) или вдуванием тока в "попу" ОУ, не важно

  4. #43
    Частый гость
    Автор темы
    Аватар для Little Jimmy
    Регистрация
    09.01.2009
    Адрес
    г.Киев
    Возраст
    38
    Сообщений
    378

    По умолчанию Re: Темброблок на ОУ

    Цитата Сообщение от fakel Посмотреть сообщение
    Класс А подразумевает условие Iпокоя>Imax нагр. А чем это достигается - буферированием нагрзуки (различные повторители) или вдуванием тока в "попу" ОУ, не важно

  5. #44
    Завсегдатай Аватар для fakel
    Регистрация
    30.11.2007
    Адрес
    Оренбург
    Возраст
    42
    Сообщений
    11,277

    По умолчанию Re: Темброблок на ОУ

    Цитата Сообщение от Little Jimmy Посмотреть сообщение
    Предлагаю назвать такую схему электрической клизьмой

  6. #45
    Завсегдатай Аватар для SAPR
    Регистрация
    01.12.2009
    Адрес
    Геленджик - СПб
    Возраст
    64
    Сообщений
    3,943

    По умолчанию Re: Темброблок на ОУ

    Цитата Сообщение от .Васильев Посмотреть сообщение
    А рыть я имел ввиду посмотреть поведение уся на очень высоких частотах и на более высокоомных нагрузках.
    Токовый шунт - достаточно вынужденное и компромиссное решение для мощного ВК, работающего в В или АВ. Основное его достоинство - высокая термостабильность (тем более, что из "терморегулировок" исключаются промежуточные транзисторы\ драйверы). Но он имеет и недостатки - "лишний полюс" из - за местной ОС (не то, чтобы лишний, просто он более низкочастотный). В мощном ВК это частично компенсируется выбором более ВЧ транзисторов для ТШ, нежели выходные. Вопрос - а зачем этот геморрой в маломощном каскаде, работающем в А?.
    .Васильев, Вы явлеетесь апологетом Шиклаи (хотя по поводу их применения в мощном ВК я уже не раз высказывался). Так что мешает применить их в маломощном каскаде в режиме А (тут им самое место). Не понимаю. ТШ в данном случае - лишняя нога у собаки ...
    Хотя как в схеме у топикстартера - уже выше крыши. Мало - параллельный повторитель. Все равно мало? - тогда Шиклаи.

  7. #46
    Завсегдатай Аватар для fakel
    Регистрация
    30.11.2007
    Адрес
    Оренбург
    Возраст
    42
    Сообщений
    11,277

    По умолчанию Re: Темброблок на ОУ

    И не забыть вольтодобавку!

  8. #47
    flipper
    Гость

    По умолчанию Re: Темброблок на ОУ

    И кенотроны в выпрямителе.
    А вот по хорошему - стоит ли так заморачиваться со схемотехникой узла, котрый будет использоваться только на убогих записях, а все прочее время будет сидеть в байпассе?
    Я, разумеется, могу быть неправ
    Последний раз редактировалось flipper; 26.01.2011 в 20:35.

  9. #48
    Завсегдатай Аватар для SAPR
    Регистрация
    01.12.2009
    Адрес
    Геленджик - СПб
    Возраст
    64
    Сообщений
    3,943

    По умолчанию Re: Темброблок на ОУ

    Цитата Сообщение от flipper Посмотреть сообщение
    И кенотроны в выпрямителе.
    Это на любителя.
    Цитата Сообщение от flipper Посмотреть сообщение
    А вот по хорошему - стоит ли так заморачиваться со схемотехникой узла, котрый будет использоваться только на убогих записях, а все прочее время будет сидеть в байпассе?
    Не обязательно на убогих. К примеру, на малых громкостях, в ночное время под рюмку ... - темброблок незаменим, также , как и правильный ТКРГ + регулятор макс. громкости. Другой вопрос - нахрена изобретать буферы для ОУ. Понятно, лет 30 назад вопрос актуален был (и то не вскгда). Более-менее приличный ОУ легко отрабатывает пассивный темброблок, без перехода его ВК в АВ (если сопр. потенциометров не 1 - 5 кОм а чуть более). С другой стороны - не хватает тока ВК ОУ (для реж А) - тогда простейший способ - сопротивление с выхода на шину питания с нужным током покоя. Мало - так как у топикстартера в п#1. Еще нужно - параллельный повторитель (только не как у Солнцева, кроме того , что он Квод изгавнял, он умудрился маломощный ПП в АВ использовать).
    Последний раз редактировалось SAPR; 26.01.2011 в 22:59.

  10. #49
    Завсегдатай Аватар для fakel
    Регистрация
    30.11.2007
    Адрес
    Оренбург
    Возраст
    42
    Сообщений
    11,277

    По умолчанию Re: Темброблок на ОУ

    А вот мне наоборот: пара рюмок и любой усилитель переходит в Hi-End

    Или Шиклаи организовать с ВК ОУ: на питалово опера навесить ОЭ, коллекторами на выход

  11. #50
    Завсегдатай Аватар для SAPR
    Регистрация
    01.12.2009
    Адрес
    Геленджик - СПб
    Возраст
    64
    Сообщений
    3,943

    По умолчанию Re: Темброблок на ОУ


    Offтопик:
    Цитата Сообщение от fakel Посмотреть сообщение
    пара рюмок и любой усилитель переходит в Hi-End
    Не скажи. Наоборот, ощущения обостряются (если, конечно не в сопли...)

  12. #51
    Завсегдатай Аватар для .Васильев
    Регистрация
    04.04.2007
    Адрес
    новгородская обл Пестово на Мологе
    Сообщений
    10,818

    По умолчанию Re: Темброблок на ОУ

    К чему последние посты? Не нравится , неправильно, и пусть ,это мой выбор ,при том сознательный. На шиклаях я на германии моделировал телефонник.Для повышения термостабильности ГТ-шек.Получилось довольно неплохо. . А темой шунта Акулиничева и параллельниками я интересуюсь весьма давно,можете тут глянуть тему уся Акулиничева и тему про усь А.Агеева .
    С уважением Максим.

  13. #52
    Регистрация не подтверждена
    Регистрация
    23.06.2008
    Адрес
    Москва
    Сообщений
    1,791

    По умолчанию Re: Темброблок на ОУ

    Цитата Сообщение от SAPR Посмотреть сообщение
    Основное его достоинство - высокая термостабильность
    Странно, я думал местная ООС.
    Цитата Сообщение от flipper Посмотреть сообщение
    стоит ли так заморачиваться со схемотехникой узла, котрый будет использоваться только на убогих записях
    Стоит, еще как стоит. Речь не идет о ОУ как усилителе, но буфер для высококачественного усилителя очень нужен, именно буфер с хорошим выходным током, особенно для инвертирующих усилителей, где это условие необходимо для качественного звука.
    Цитата Сообщение от .Васильев Посмотреть сообщение
    К чему последние посты?
    Я думаю так - слушать надо. Обязательно надо послушать с ТШ и без него, любое теоретизирование может закончиться на простом эксперименте. Применение ТШ в сегодняшних усилителях, даже предварительных - дело довольно интересное.
    Максим, обязательно напишите о сравнительном прослушивании, очень интересно.

  14. #53
    Завсегдатай Аватар для SAPR
    Регистрация
    01.12.2009
    Адрес
    Геленджик - СПб
    Возраст
    64
    Сообщений
    3,943

    По умолчанию Re: Темброблок на ОУ

    Цитата Сообщение от Shurik Посмотреть сообщение
    Странно, я думал местная ООС.
    Она там достаточна вторична - "имитирует" источник напряжения с очень низким вых. сопр. на базах выходных транзисторов.

  15. #54
    Частый гость
    Автор темы
    Аватар для Little Jimmy
    Регистрация
    09.01.2009
    Адрес
    г.Киев
    Возраст
    38
    Сообщений
    378

    По умолчанию Re: Темброблок на ОУ

    Вот базовая схема темброблока Бриг-001 образца 1979 года и хватит друг друга г"в"ном поливать споры некчему!!!

    Нажмите на изображение для увеличения. 

Название:	Темброблок Бри&#10.gif 
Просмотров:	1468 
Размер:	12.9 Кб 
ID:	112509

  16. #55
    Завсегдатай Аватар для fakel
    Регистрация
    30.11.2007
    Адрес
    Оренбург
    Возраст
    42
    Сообщений
    11,277

    По умолчанию Re: Темброблок на ОУ


    Offтопик:
    Цитата Сообщение от Little Jimmy Посмотреть сообщение
    и хватит друг друга г"в"ном поливать споры некчему!!!
    А чо, на тебя капает?



  17. #56
    Завсегдатай Аватар для SAPR
    Регистрация
    01.12.2009
    Адрес
    Геленджик - СПб
    Возраст
    64
    Сообщений
    3,943

    По умолчанию Re: Темброблок на ОУ


    Offтопик:
    Цитата Сообщение от Little Jimmy Посмотреть сообщение
    хватит друг друга г"в"ном поливать
    Где???

  18. #57
    Частый гость
    Автор темы
    Аватар для Little Jimmy
    Регистрация
    09.01.2009
    Адрес
    г.Киев
    Возраст
    38
    Сообщений
    378

    По умолчанию Re: Темброблок на ОУ

    Цитата Сообщение от SAPR Посмотреть сообщение
    Offтопик:

    Где???
    Нет просто обговаривание темы ну уж больно страснное

  19. #58
    Завсегдатай Аватар для tomtit
    Регистрация
    23.06.2009
    Адрес
    пгт.Торонтовка
    Возраст
    67
    Сообщений
    1,048

    По умолчанию Re: Темброблок на ОУ

    Темброблоками занимался в студенчестве, очень давно. Пришел к выводу о том что пассивный с последующим усилением на ОУ - лучше.
    Причина - наводки и ВЧ попадают в цепь ОС по проводам к потенциометрам. Сделать хорошо - очень трудно, гораздо легче
    сделать пассивный с простеньким ВЧ фильтром. Причем 5534 порвут любые дискретные решения, даже аналогичные Никитинским корректорам,
    дури в молодости много было, проверял ...

  20. #59
    Частый гость
    Автор темы
    Аватар для Little Jimmy
    Регистрация
    09.01.2009
    Адрес
    г.Киев
    Возраст
    38
    Сообщений
    378

    По умолчанию Re: Темброблок на ОУ

    Цитата Сообщение от tomtit Посмотреть сообщение
    Темброблоками занимался в студенчестве, очень давно. Пришел к выводу о том что пассивный с последующим усилением на ОУ - лучше.
    Причина - наводки и ВЧ попадают в цепь ОС по проводам к потенциометрам. Сделать хорошо - очень трудно, гораздо легче
    сделать пассивный с простеньким ВЧ фильтром. Причем 5534 порвут любые дискретные решения, даже аналогичные Никитинским корректорам,
    дури в молодости много было, проверял ...
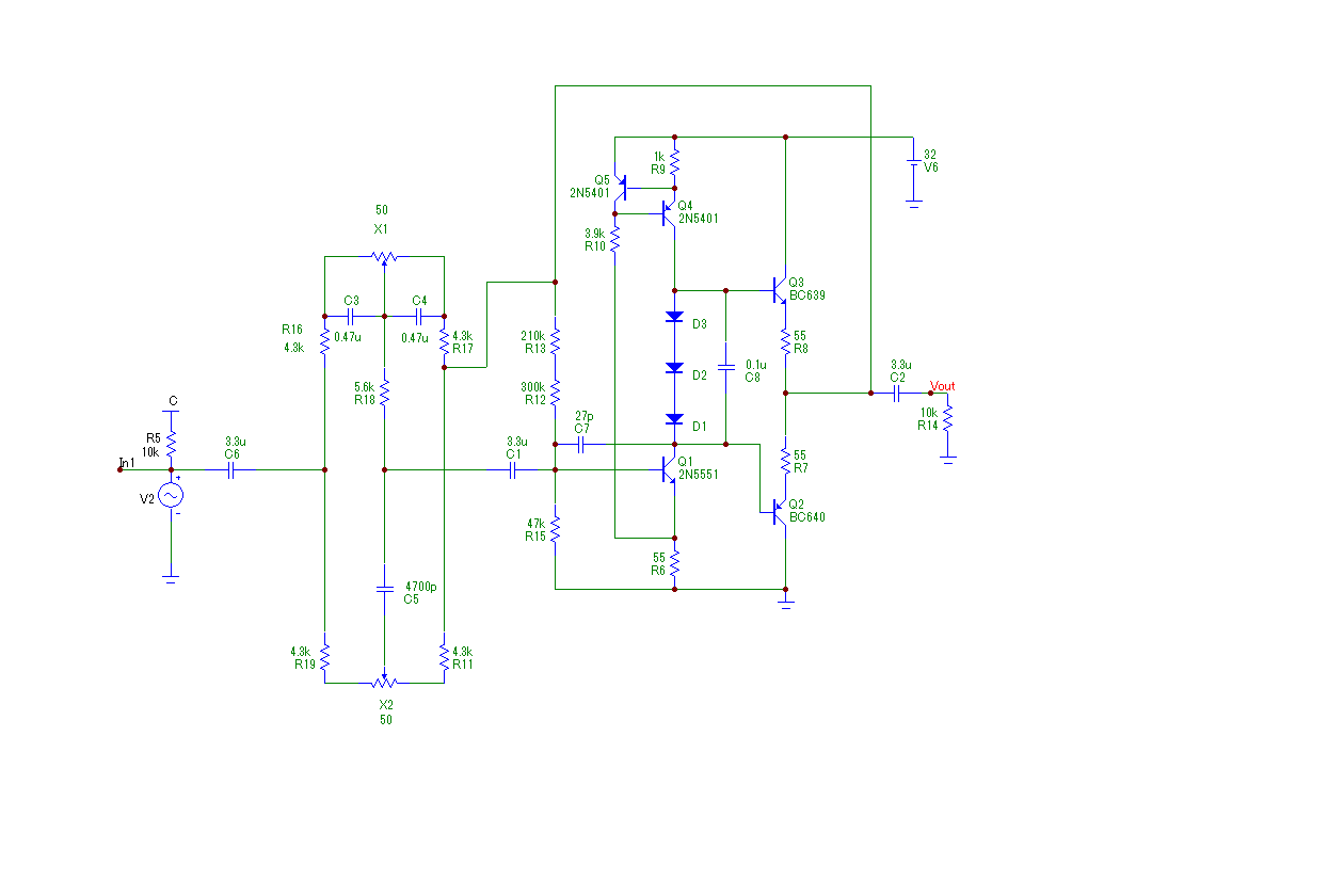
    Спасибо за совет но по своей практике выбрал вот такую схемку слизаную с моего старого Бриг-001 1979 года + селектор входов на TDA 1029

  21. #60
    flipper
    Гость

    По умолчанию Re: Темброблок на ОУ

    Ну отлично, перебирали схемы, умощняли, в А переводили, а в итоге все закончилось электронным коммутатором. Супер
    А сигнальные реле с золочеными контактами уже отменили?

Страница 3 из 4 Первая 1234 Последняя

Социальные закладки

Социальные закладки

Ваши права

  • Вы не можете создавать новые темы
  • Вы не можете отвечать в темах
  • Вы не можете прикреплять вложения
  • Вы не можете редактировать свои сообщения
  •