Страница 1 из 4 123 ... Последняя
Показано с 1 по 20 из 61

Тема: Темброблок на ОУ

  1. #1
    Давно не заходил
    Автор темы
    Аватар для Little Jimmy
    Регистрация
    09.01.2009
    Адрес
    г.Киев
    Возраст
    38
    Сообщений
    378

    По умолчанию Темброблок на ОУ

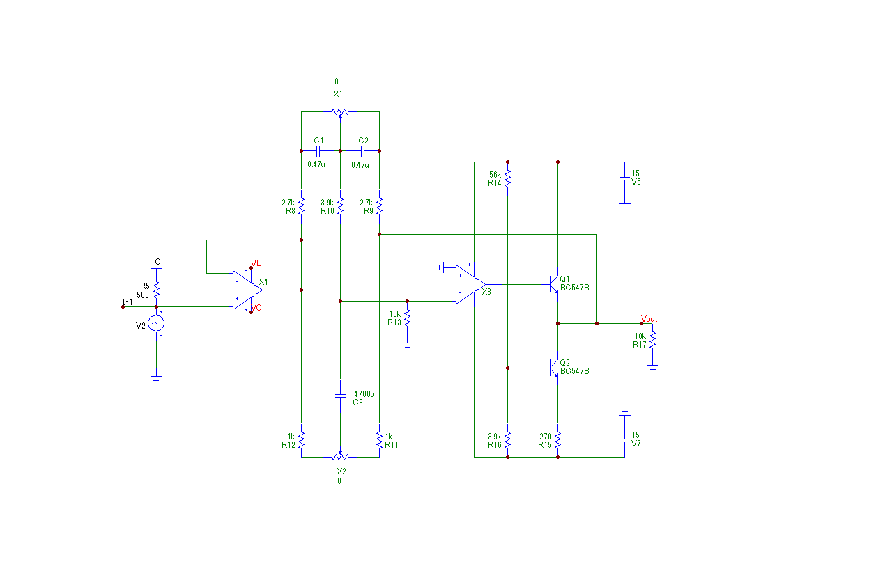
    Собственно схемка вот. Ее особености перевод выходного каскада операционника в класс "А" и разгрузка тем самым выхода операционика ваше мнение по етому поводу каповский файл прелагается
    Нажмите на изображение для увеличения. 

Название:	4.GIF 
Просмотров:	4787 
Размер:	22.3 Кб 
ID:	112086 BAX221.CIR

  2. #2
    Давно не заходил
    Регистрация
    11.05.2009
    Адрес
    Казань
    Возраст
    57
    Сообщений
    516

    По умолчанию Re: Темброблок на ОУ

    Цитата Сообщение от Little Jimmy Посмотреть сообщение
    перевод выходного каскада операционника в класс "А" и разгрузка тем самым выхода операционика
    Нажмите на изображение для увеличения. 

Название:	4.GIF 
Просмотров:	4787 
Размер:	22.3 Кб 
ID:	112086 BAX221.CIR
    мне кажется, это взаимоисключающие вещи

  3. #3
    Завсегдатай Аватар для LepekhinV
    Регистрация
    20.02.2007
    Адрес
    г.Рязань
    Возраст
    66
    Сообщений
    4,607

    По умолчанию Re: Темброблок на ОУ


    Offтопик:
    Тема вообще-то из другого раздела...

  4. #4
    Давно не заходил
    Автор темы
    Аватар для Little Jimmy
    Регистрация
    09.01.2009
    Адрес
    г.Киев
    Возраст
    38
    Сообщений
    378

    По умолчанию Re: Темброблок на ОУ

    Цитата Сообщение от SaMaHa Посмотреть сообщение
    мне кажется, это взаимоисключающие вещи
    В смысле ????

  5. #5
    Частый гость Аватар для SanSound
    Регистрация
    18.10.2010
    Адрес
    Новосибирск
    Возраст
    60
    Сообщений
    487

    По умолчанию Re: Темброблок на ОУ

    Данной схеме уже, наверное, более 20 лет(даже больше). И в "Радио" такая была. Там был ОУ 574УД2, которому такой каскад на выходе не помешает, а вот для многих других современных звуковых ОУ возможно и без надобности, т.к. они практически все работают на нагрузку до 2 кОм(а иногда и менее) без сколь-нибудь заметных искажений. А у вас в схеме она поболее. Вот если бы Вы померили некоторые звуковые ОУ с этим каскадом и без него и выложили бы результаты сюда - было бы интереснее. Хотя на нагрузке менее 1 кОма и на ВЧ(10-20-...кГц) возможно и будет польза от этого узла. А темброблок еще менее интересен - многие и вообще без него живут(имхо, конечно).

  6. #6
    flipper
    Гость

    По умолчанию Re: Темброблок на ОУ


    Offтопик:
    Treble

  7. #7
    Завсегдатай Аватар для .Васильев
    Регистрация
    04.04.2007
    Адрес
    новгородская обл Пестово на Мологе
    Сообщений
    10,819

    По умолчанию Re: Темброблок на ОУ

    разгружать опер всегда полезно
    С уважением Максим.

  8. #8
    Давно не заходил
    Автор темы
    Аватар для Little Jimmy
    Регистрация
    09.01.2009
    Адрес
    г.Киев
    Возраст
    38
    Сообщений
    378

    По умолчанию Re: Темброблок на ОУ

    Цитата Сообщение от SanSound Посмотреть сообщение
    Данной схеме уже, наверное, более 20 лет(даже больше). И в "Радио" такая была. Там был ОУ 574УД2, которому такой каскад на выходе не помешает, а вот для многих других современных звуковых ОУ возможно и без надобности, т.к. они практически все работают на нагрузку до 2 кОм(а иногда и менее) без сколь-нибудь заметных искажений. А у вас в схеме она поболее. Вот если бы Вы померили некоторые звуковые ОУ с этим каскадом и без него и выложили бы результаты сюда - было бы интереснее. Хотя на нагрузке менее 1 кОма и на ВЧ(10-20-...кГц) возможно и будет польза от этого узла. А темброблок еще менее интересен - многие и вообще без него живут(имхо, конечно).
    Нет спору нет на качественном CD ( не mp3 - формат для глухих музыкально людей ) он и не нужен но для подчеркивания (не выжимания до сипения и пердежа на НЧ ) можно смело применять

  9. #9
    Завсегдатай Аватар для fakel
    Регистрация
    30.11.2007
    Адрес
    Оренбург
    Возраст
    42
    Сообщений
    11,293

    По умолчанию Re: Темброблок на ОУ

    Little Jimmy а че двухтактный повторитель не сделаешь?

  10. #10
    Завсегдатай Аватар для .Васильев
    Регистрация
    04.04.2007
    Адрес
    новгородская обл Пестово на Мологе
    Сообщений
    10,819

    По умолчанию Re: Темброблок на ОУ

    Смысл?
    С уважением Максим.

  11. #11
    Давно не заходил
    Регистрация
    23.06.2008
    Адрес
    Москва
    Сообщений
    1,791

    По умолчанию Re: Темброблок на ОУ

    Цитата Сообщение от .Васильев Посмотреть сообщение
    Смысл?
    Звучание красивее.

  12. #12
    flipper
    Гость

    По умолчанию Re: Темброблок на ОУ

    Класс А хорошо, а вот электролит уже не так хорошо.
    Мне интересно, насколько плюс от перевода в А перекроет минус от электролита, и перекроет ли вообще

  13. #13
    Завсегдатай Аватар для .Васильев
    Регистрация
    04.04.2007
    Адрес
    новгородская обл Пестово на Мологе
    Сообщений
    10,819

    По умолчанию Re: Темброблок на ОУ

    Ну в случае РТ это решение нормальное, в случае испльзовании ОУ в другом качестве, типа преда или согласуещего каскада буфер намного лучше
    С уважением Максим.

  14. #14
    Завсегдатай Аватар для fakel
    Регистрация
    30.11.2007
    Адрес
    Оренбург
    Возраст
    42
    Сообщений
    11,293

    По умолчанию Re: Темброблок на ОУ

    Из-за изменяющейся глубины ООС меняется входное сопро темброблока, и чтобы частотка не зависела от источника сигнала, ставь еще буфер перед темброблоком. СЧ-регулятор тоже не плохо было бы ввсести

    ---------- Добавлено в 22:55 ---------- Предыдущее сообщение в 22:52 ----------

    В стартовой схеме ООС на темброрегуляторы надо завести после жлектролита, чтобы
    а) электролит вошел в ООС
    б) - 0.7В не стекало с эмиттера повторителя в источник сигнала

  15. #15
    flipper
    Гость

    По умолчанию Re: Темброблок на ОУ

    А с оос по постоянке что тогда делать?

  16. #16
    Завсегдатай Аватар для fakel
    Регистрация
    30.11.2007
    Адрес
    Оренбург
    Возраст
    42
    Сообщений
    11,293

    По умолчанию Re: Темброблок на ОУ

    Отдельно завести

    ---------- Добавлено в 23:04 ---------- Предыдущее сообщение в 23:04 ----------

    Вообще постоянка через переменники - не гуд, шуршат

  17. #17
    Давно не заходил
    Автор темы
    Аватар для Little Jimmy
    Регистрация
    09.01.2009
    Адрес
    г.Киев
    Возраст
    38
    Сообщений
    378

    По умолчанию Re: Темброблок на ОУ

    Цитата Сообщение от fakel Посмотреть сообщение
    Из-за изменяющейся глубины ООС меняется входное сопро темброблока, и чтобы частотка не зависела от источника сигнала, ставь еще буфер перед темброблоком. СЧ-регулятор тоже не плохо было бы ввсести

    ---------- Добавлено в 22:55 ---------- Предыдущее сообщение в 22:52 ----------

    В стартовой схеме ООС на темброрегуляторы надо завести после жлектролита, чтобы
    а) электролит вошел в ООС
    б) - 0.7В не стекало с эмиттера повторителя в источник сигнала
    Можно вообще исключить электролит из схемы

  18. #18
    Завсегдатай Аватар для fakel
    Регистрация
    30.11.2007
    Адрес
    Оренбург
    Возраст
    42
    Сообщений
    11,293

    По умолчанию Re: Темброблок на ОУ

    Тогда надо приподнять неинв вход ОУ на 0.7В

    ---------- Добавлено в 23:17 ---------- Предыдущее сообщение в 23:16 ----------

    R6 вроде лишний

  19. #19
    Давно не заходил
    Автор темы
    Аватар для Little Jimmy
    Регистрация
    09.01.2009
    Адрес
    г.Киев
    Возраст
    38
    Сообщений
    378

    По умолчанию Re: Темброблок на ОУ

    Цитата Сообщение от fakel Посмотреть сообщение
    Тогда надо приподнять неинв вход ОУ на 0.7В

    ---------- Добавлено в 23:17 ---------- Предыдущее сообщение в 23:16 ----------

    R6 вроде лишний
    Тоды вот Нажмите на изображение для увеличения. 

Название:	Безымянный.gif 
Просмотров:	1381 
Размер:	11.2 Кб 
ID:	112091

    R6- тут R13 нагрузка цепи ООС

  20. #20
    Завсегдатай Аватар для .Васильев
    Регистрация
    04.04.2007
    Адрес
    новгородская обл Пестово на Мологе
    Сообщений
    10,819

    По умолчанию Re: Темброблок на ОУ

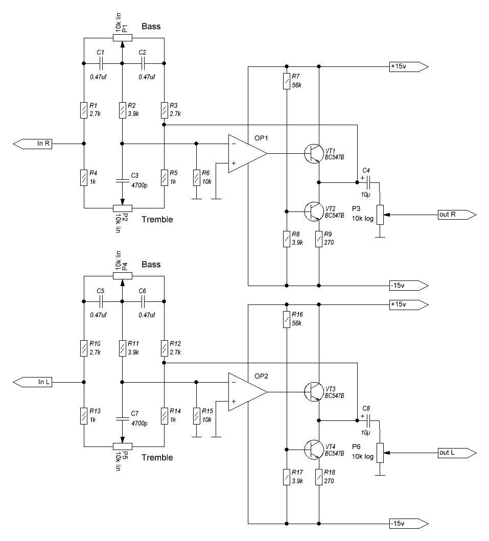
    Вот какой перевод в режим А вижу. Можно его и умощнить, сделав повторитель составным с током покоя под10-15ма.
    С уважением Максим.

Страница 1 из 4 123 ... Последняя

Социальные закладки

Социальные закладки

Ваши права

  • Вы не можете создавать новые темы
  • Вы не можете отвечать в темах
  • Вы не можете прикреплять вложения
  • Вы не можете редактировать свои сообщения
  •