Страница 25 из 76 Первая ... 15232425262735 ... Последняя
Показано с 481 по 500 из 1501

Тема: Глубокая ООС и динамические искажения в УМЗЧ

  1. #1 Показать/скрыть первое сообщение.
    Завсегдатай
    Автор темы
    Аватар для Teoretic
    Регистрация
    03.08.2012
    Адрес
    г. Армавир Краснодарского края
    Возраст
    66
    Сообщений
    897

    По умолчанию Глубокая ООС и динамические искажения в УМЗЧ

    Динамические искажения.pdfНаверное, это надо было сделать намного раньше, но лучше поздно, чем никогда.
    Надеюсь, эта тема внесет некоторую ясность в вопрос о глубокой ООС.

    Сама заметка:
    http://minus.com/lbwxxedETMAj0

    Выкладываю в pdf, там формулы и рисунки.

    Модели в MicroCap8:
    http://minus.com/lbuW9uqjOJEmpQ
    http://minus.com/lba5ivZ94guuqV

    Вот плод коллективных трудов, исправленная заметка и модели.
    tim2.cir
    tim1.cir
    Динамические искажения.pdf
    Последний раз редактировалось Teoretic; 17.08.2012 в 23:36.

  2. #481
    Завсегдатай Аватар для теоретизирующий практик
    Регистрация
    03.07.2011
    Адрес
    Ставропольский край
    Сообщений
    2,050

    По умолчанию Re: Глубокая ООС и динамические искажения в УМЗЧ

    Цитата Сообщение от Mepavel Посмотреть сообщение
    Нужно не менее 120-140 дБ
    Может и нужно, но посмотрим практически, пусть Ку уся 30 дБ (не слишком много, но пойдет) ООС 50 дБ (не слишком много, но приятно, при исходно малых искажениях основы), получается Ку УН - 80 дБ. Мы же не клепаем усь для многоканальной широкополосной связи. Ну если на спортивные состязания по рекордам минимизации искажений усей... , (но не звуковосапроизводящих установок, так как здесь грамотный биампинг переплюнет любой сверхлинейный усь с аналогичными головками.) Может и ошибаюсь, но не сильно.

    Анатолий.
    Последний раз редактировалось теоретизирующий практик; 09.08.2012 в 15:03.

  3. #482
    Частый гость
    Регистрация
    22.02.2010
    Адрес
    Рязань
    Сообщений
    212

    По умолчанию Re: Глубокая ООС и динамические искажения в УМЗЧ

    Цитата Сообщение от AS79 Посмотреть сообщение
    Первый полюс сколько?
    Мааало, 0.1Гц Правда, там уже 165 дБ

  4. #483
    Забанен (навсегда)
    Регистрация
    05.10.2008
    Адрес
    Воронеж
    Возраст
    37
    Сообщений
    1,395

    По умолчанию Re: Глубокая ООС и динамические искажения в УМЗЧ

    Цитата Сообщение от Edgar Посмотреть сообщение
    AD826 однокаскадный, правда там не 120 дБ, но тем не менее. Модель в микрокапе по такой топологии с четырьмя парами ВК (привет ВВ Сухова!) давала усиление под 120 дБ до первого полюса.
    Не 120, а всего лишь 70-80 дБ. Покажите, пожалуйста мне эту модель в микрокапе.

    ---------- Добавлено в 15:08 ---------- Предыдущее сообщение в 15:06 ----------

    Цитата Сообщение от теоретизирующий практик Посмотреть сообщение
    Может и нужно, но посмотрим практически, пусть Ку уся 30 дБ (не слишком много, но пойдет) ООС 50 дБ (не слишком много, но приятно, при исходно малых искажениях основы), получается Ку УН - 80 дБ. Мы же не клепаем усь для многоканальной широкополосной связи. Ну если на спортивные состязания по рекордам минимизации искажений усей... , (но не звуковосапроизводящих установок, так как здесь грамотный биампинг переплюнет любой сверхлинейный усь с аналогичными головками.) Может и ошибаюсь, но не сильно.
    Ну так пример этого "Новый усилитель" Л. Зуева.

    ---------- Добавлено в 15:08 ---------- Предыдущее сообщение в 15:08 ----------

    Цитата Сообщение от Edgar Посмотреть сообщение
    Мааало, 0.1Гц Правда, там уже 165 дБ
    Это Вы где такое увидели? В даташите на AD826 первый полюс на частоте 10 кГц.

  5. #484
    Частый гость
    Регистрация
    22.02.2010
    Адрес
    Рязань
    Сообщений
    212

    По умолчанию Re: Глубокая ООС и динамические искажения в УМЗЧ

    Цитата Сообщение от Mepavel Посмотреть сообщение
    Это Вы где такое увидели? В даташите на AD826 первый полюс на частоте 10 кГц.
    Не AD826 а модель усилителя типа УНЧ Орлова. На 20кГц там ничего необычного...65дБ усиление всего

  6. #485
    Забанен (навсегда)
    Регистрация
    05.10.2008
    Адрес
    Воронеж
    Возраст
    37
    Сообщений
    1,395

    По умолчанию Re: Глубокая ООС и динамические искажения в УМЗЧ

    Цитата Сообщение от Edgar Посмотреть сообщение
    Не AD826 а модель усилителя типа УНЧ Орлова
    И Вы хотите сказать, что один каскад УН пусть даже в микрокапе давал 120 дБ усиления? (разве что если напряжение Эрли в модели транзисторов поставить космическим, тогда можно). Ещё надо исключить эмиттерный резистор в каскаде с ОЭ.

  7. #486
    Частый гость
    Регистрация
    22.02.2010
    Адрес
    Рязань
    Сообщений
    212

    По умолчанию Re: Глубокая ООС и динамические искажения в УМЗЧ

    Вот модель. Может она и ошибочная в корне. Я с ней, собственно, не долго игрался.
    Orlov BJT.cir

  8. #487
    Забанен (навсегда)
    Регистрация
    05.10.2008
    Адрес
    Воронеж
    Возраст
    37
    Сообщений
    1,395

    По умолчанию Re: Глубокая ООС и динамические искажения в УМЗЧ

    Edgar, спасибо.
    Посмотрел. Второй диф. каскад УН даёт 105 дБ усиления (график снизу). Остальное усиление за счёт первого ДК (график сверху).
    Миниатюры Миниатюры Нажмите на изображение для увеличения. 

Название:	Scheme_Orlov-BJT_Ku.jpg 
Просмотров:	222 
Размер:	104.6 Кб 
ID:	162303   Нажмите на изображение для увеличения. 

Название:	Orlov-BJT_Ku_AC-Analysis.jpg 
Просмотров:	166 
Размер:	177.1 Кб 
ID:	162304  
    Вложения Вложения
    Последний раз редактировалось Mepavel; 09.08.2012 в 15:40.

  9. #488
    Частый гость
    Регистрация
    22.02.2010
    Адрес
    Рязань
    Сообщений
    212

    По умолчанию Re: Глубокая ООС и динамические искажения в УМЗЧ

    Мне кажется, там справа всё же сломанный каскод

  10. #489
    Завсегдатай Аватар для audiomun
    Регистрация
    31.08.2011
    Адрес
    Санкт-Петербург
    Возраст
    70
    Сообщений
    3,901

    По умолчанию Re: Глубокая ООС и динамические искажения в УМЗЧ

    Цитата Сообщение от Mepavel Посмотреть сообщение
    Посмотрел. Второй диф. каскад УН даёт 105 дБ усиления (график снизу). Остальное усиление за счёт первого ДК (график сверху).
    Павел, посмотри внимательнее - в УМЗЧ Орлова всего один каскад усиления напряжения, просто он сложный(стыдно, батенька) - статья так и называется(Радио №12 1997г). Вячеслав

    ---------- Добавлено в 16:29 ---------- Предыдущее сообщение в 16:17 ----------

    Цитата Сообщение от Edgar Посмотреть сообщение
    Вот модель.
    Коррекцию решил по-другому сделать, не как в оригинале? Выбросил три транзистора и заменил полевики - в результате стало немного хуже(у Орлова Кг -100дБ в звуковом диапазоне, если не ошибаюсь). Ищущий, да найдет..... Вячеслав

  11. #490
    Забанен (навсегда)
    Регистрация
    05.10.2008
    Адрес
    Воронеж
    Возраст
    37
    Сообщений
    1,395

    По умолчанию Re: Глубокая ООС и динамические искажения в УМЗЧ

    Цитата Сообщение от audiomun Посмотреть сообщение
    Павел, посмотри внимательнее - в УМЗЧ Орлова всего один каскад усиления напряжения, просто он сложный(стыдно, батенька) - статья так и называется(Радио №12 1997г). Вячеслав
    audiomun, да если так рассуждать, то у нас будет везде один каскад усиления по напряжению. Если бы это было так, то первый каскад не давал бы 40 дБ усиления, если что. Думать надо.

  12. #491
    Частый гость Аватар для И. ЗАМОТКИН
    Регистрация
    08.12.2010
    Адрес
    Саратов
    Возраст
    62
    Сообщений
    425

    По умолчанию Re: Глубокая ООС и динамические искажения в УМЗЧ

    Если интересно - вот ещё один вариантhttps://forum.vegalab.ru/showthread....=1#post1497369

  13. #492
    Забанен (навсегда)
    Регистрация
    05.10.2008
    Адрес
    Воронеж
    Возраст
    37
    Сообщений
    1,395

    По умолчанию Re: Глубокая ООС и динамические искажения в УМЗЧ

    Цитата Сообщение от audiomun Посмотреть сообщение
    Коррекцию решил по-другому сделать, не как в оригинале? Выбросил три транзистора и заменил полевики - в результате стало немного хуже(у Орлова Кг -100дБ в звуковом диапазоне, если не ошибаюсь). Ищущий, да найдет...
    Как измеряется Кг в 100 дБ в звуковом диапазоне С. Агеев уже писал. В любом случае, в этих усилителях идёт спад глубины ООС с ростом частоты. audiomun, ну и как Вы думаете какая там глубина ООС на 20 кГц получается?
    Интересно насколько нужно много ума, чтобы построить УМ по схеме большинства усилителей AD?

  14. #493
    Завсегдатай Аватар для audiomun
    Регистрация
    31.08.2011
    Адрес
    Санкт-Петербург
    Возраст
    70
    Сообщений
    3,901

    По умолчанию Re: Глубокая ООС и динамические искажения в УМЗЧ

    Цитата Сообщение от Mepavel Посмотреть сообщение
    да если так рассуждать, то у нас будет везде один каскад усиления по напряжению.
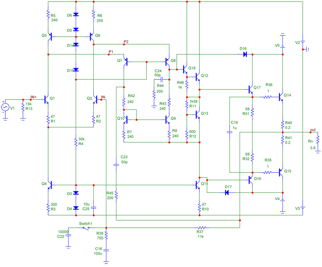
    Тогда прими мои поздравления с изобретением ноу-хау, хорошо - тогда любой дифференциальный каскад тоже будем считать за два, по новому? Интересно - а какое усиление сигнала может быть в точках Р1 и Р2, если на эти точки нагружены эмиттеры Q7 и Q8 - там усиление по напряжению гораздо меньше единицы. Вячеслав

  15. #494
    Забанен (навсегда)
    Регистрация
    05.10.2008
    Адрес
    Воронеж
    Возраст
    37
    Сообщений
    1,395

    По умолчанию Re: Глубокая ООС и динамические искажения в УМЗЧ

    Цитата Сообщение от audiomun Посмотреть сообщение
    Интересно - а какое усиление сигнала может быть в точках Р1 и Р2, если на эти точки нагружены эмиттеры Q7 и Q8 - там усиление по напряжению гораздо меньше единицы. Вячеслав
    См. по верхнему графику AЧХ [v(P1)-v(P2)]/[v(IN+)-v(IN-)] = 40 дБ. Мистика? Но такая модель в микрокапе. Я там ничего не изменял. Хотя на 1 кГц усиление сваливается до минус 7-10 дБ (что больше похоже на правду).

  16. #495
    Завсегдатай Аватар для audiomun
    Регистрация
    31.08.2011
    Адрес
    Санкт-Петербург
    Возраст
    70
    Сообщений
    3,901

    По умолчанию Re: Глубокая ООС и динамические искажения в УМЗЧ

    Цитата Сообщение от Mepavel Посмотреть сообщение
    Но такая модель в микрокапе. Я там ничего не изменял.
    Дааа, а глаза и мозг тогда на что даны?(off - а это правда, что ты диссертацию защитил? Представляю.....). Вячеслав

  17. #496
    Забанен (навсегда)
    Регистрация
    05.10.2008
    Адрес
    Воронеж
    Возраст
    37
    Сообщений
    1,395

    По умолчанию Re: Глубокая ООС и динамические искажения в УМЗЧ

    Цитата Сообщение от audiomun Посмотреть сообщение
    Дааа, а глаза и мозг тогда на что даны?(off - а это правда, что ты диссертацию защитил? Представляю.....). Вячеслав
    audiomun, Вы хотите сказать, что это глюк микрокапа? ;)

    ---------- Добавлено в 17:17 ---------- Предыдущее сообщение в 17:16 ----------


    Offтопик:
    Цитата Сообщение от audiomun Посмотреть сообщение
    (off - а это правда, что ты диссертацию защитил? Представляю.....)
    audiomun, вот это наезды ;) А Вы защитили?

  18. #497
    Завсегдатай Аватар для shkal
    Регистрация
    30.11.2004
    Адрес
    Москва, Russia
    Возраст
    58
    Сообщений
    1,997

    По умолчанию Re: Глубокая ООС и динамические искажения в УМЗЧ

    Цитата Сообщение от Mepavel Посмотреть сообщение
    Если хочется увеличить глубину ООС без понижения скорости нарастания - надо наращивать частоту граничного усиления в петле. Все другие методы применения многополюсной коррекции без увеличения fгр, так или иначе будут заваливать скорость нарастания. Это математика и неважно каким способом достигается эта коррекция.
    Вот это совершенно неверно. Можно увеличивать скорость нарастания за счёт тока покоя входного дифкаскада, сохраняя исходную крутизну добавлением эмиттерных резисторов. Усиление без ООС не измениться. Или использовать на входе ПТ с большим напряжением отсечки.
    А в усилителях с ТОС всё по-другому. Кстати, популярные здесь конструкции (Зуева и все Lynx) сделаны именно по такой структуре.

    С моей точки зрения, если хочется глубокой ООС, самый прямой путь - формирование АЧХ вида -20дб-40дб-20дб, как сделано у С.Агеева в сверхлинейнике и в ZD-50, а не разгон полосы в десятки мегагерц.

    Offтопик:
    Это не мой путь. Я считаю, что основная цель разработки - сделать усилитель максимально линейным до охвата его ООС

  19. #498
    Старый знакомый Аватар для Johny
    Регистрация
    25.02.2007
    Адрес
    Ярославль
    Сообщений
    938

    Улыбка Re: Глубокая ООС и динамические искажения в УМЗЧ

    Цитата Сообщение от shkal Посмотреть сообщение
    основная цель разработки - сделать усилитель максимально линейным до охвата его ООС
    ...и достаточно быстрым...(но без фанатизма).
    Первый полюс исходного усилителя (до включения ООС) >30...50 кГц, но <200 кГц.
    И все будет хорошо при глубине ООС ~40...60 дБ.
    А всякие там скорости нарастания, и прочие насыщения и ограничения - это все легко решается правильным выбором режимов и не составляет никакой проблемы.
    Best regards, Johny.

  20. #499
    Завсегдатай Аватар для теоретизирующий практик
    Регистрация
    03.07.2011
    Адрес
    Ставропольский край
    Сообщений
    2,050

    По умолчанию Re: Глубокая ООС и динамические искажения в УМЗЧ

    Цитата Сообщение от Mepavel Посмотреть сообщение
    audiomun, да если так рассуждать, то у нас будет везде один каскад усиления по напряжению. Если бы это было так, то первый каскад не давал бы 40 дБ усиления, если что. Думать надо.
    Что Вы имеете в виду, 40 дБ чего? По напряжению, по току, по мощности? Частое использование разных имитаторов- симуляторов иногда отрывает от реальной ситуации. Без особых подсчетов, невооруженным глазом видно, что "первый каскад" имеет Ку по напряжению меньше единицы.

    Извините не сижу за ПК, потому поздно ответил.

    Анатолий

    PS Ну вот! audiomun сам давно среагировал
    Последний раз редактировалось теоретизирующий практик; 09.08.2012 в 19:36.

  21. #500
    Забанен (навсегда)
    Регистрация
    05.10.2008
    Адрес
    Воронеж
    Возраст
    37
    Сообщений
    1,395

    По умолчанию Re: Глубокая ООС и динамические искажения в УМЗЧ

    Цитата Сообщение от shkal Посмотреть сообщение
    Вот это совершенно неверно. Можно увеличивать скорость нарастания за счёт тока покоя входного дифкаскада, сохраняя исходную крутизну добавлением эмиттерных резисторов. Усиление без ООС не измениться. Или использовать на входе ПТ с большим напряжением отсечки.
    А в усилителях с ТОС всё по-другому.
    shkal,Вы не совсем меня правильно поняли. Разумеется скорость нарастания может ограничиваться разными факторами (например можно сделать ток ИТ ДК очень маленьким и скорость нарастания будет ограничиваться этим) и т.п. Это следствие. Разработчик, задавая режимы ИТ ДК, режим ограничения тока УН и т.д., ставит перед собой вполне определённую задачу (ведь нельзя бесконечно увеличивать эти параметры). Кроме того, хорошо когда есть возможность сохранять крутизну, добавлением эмиттерных резисторов. Речь о другом. Предположим перед нами уже оптимизированный по этим параметрам усилитель. Чтобы поднять глубину ООС, к примеру, путём добавления участка "-20дб-40дб-20дб" мы вынужденны будем ввести инерционный элемент, который обязательно завалит скорость нарастания и от этого никуда не деться. Мы не можем бесконечно увеличивать глубину ООС не наращивая граничную частоту петлевого усиления, т.к. в противном случае участок спада в 40дб будет всё дальше и дальше уходить в НЧ область, тем самым повышая риск перегрузки каскадов уже на ЗЧ.

    ---------- Добавлено в 20:08 ---------- Предыдущее сообщение в 20:06 ----------

    Цитата Сообщение от Johny Посмотреть сообщение
    Первый полюс исходного усилителя (до включения ООС) >30...50 кГц, но <200 кГц.
    И все будет хорошо при глубине ООС ~40...60 дБ.
    Ну так далеко идти не надо - "Новый усилитель Зуева".

    ---------- Добавлено в 20:12 ---------- Предыдущее сообщение в 20:08 ----------

    Цитата Сообщение от теоретизирующий практик Посмотреть сообщение
    Что Вы имеете в виду, 40 дБ чего? По напряжению, по току, по мощности? Частое использование разных имитаторов- симуляторов иногда отрывает от реальной ситуации. Без особых подсчетов, невооруженным глазом видно, что "первый каскад" имеет Ку по напряжению меньше единицы.
    40 дБ - усиления по напряжению. теоретизирующий практик, к сожалению, Вы , как и audiomun не можете понять почему такое усиление показал симулятор. Видимо в старой школе учили замещать эмиттерный переход транзистора просто диодом. Вот Вам и непонятно откуда на НЧ резко возрастает входной импеданс второго ДК, включенного по схеме с ОБ, и нагруженного на плавающее ТЗ.
    Тогда прошу Вас ознакомиться с эффектом Эрли в биполярных транзисторах.

Страница 25 из 76 Первая ... 15232425262735 ... Последняя

Социальные закладки

Социальные закладки

Ваши права

  • Вы не можете создавать новые темы
  • Вы не можете отвечать в темах
  • Вы не можете прикреплять вложения
  • Вы не можете редактировать свои сообщения
  •