Страница 22 из 98 Первая ... 12202122232432 ... Последняя
Показано с 421 по 440 из 1945

Тема: 500-700W Сетевой импульсник

  1. #1 Показать/скрыть первое сообщение.
    Частый гость
    Автор темы

    Регистрация
    01.03.2006
    Адрес
    Литва, Вильнюс
    Возраст
    41
    Сообщений
    175

    По умолчанию 500-700W Сетевой импульсник

    Давно почитываю сей форум, и вот надумал слепить собственный импульсник для усилов. Это полумостовая стабилизированная схема на LM5030 и IR2110, есть ограничения по току, мягкий запуск. Надо еще допроектировать обратную связь и посчитать трансформатор.
    Жду общих коментариев по топологии.
    Миниатюры Миниатюры Нажмите на изображение для увеличения. 

Название:	offline_psu_big2.GIF 
Просмотров:	31550 
Размер:	33.0 Кб 
ID:	15589  

  2. #421
    Завсегдатай
    Регистрация
    20.02.2007
    Адрес
    Россия, Пермь
    Возраст
    41
    Сообщений
    1,274

    По умолчанию Re: 500-700W Сетевой импульсник

    Цитата Сообщение от A_L_F_A Посмотреть сообщение
    Niroborn, в схеме SG3525_bridge_mains_smps_v1_0 есть некоторое несоответствие компонентов. Если вы ее собираете, то нужно ввести коррекции. Ключи IRF740 опасно использовать при сетевом напряжении.4 транзистора, но емкость всего 220u. Такое управление затворами не исключает возникновения сквозного тока.

    По вашей картинке. Следовало бы описать подробнее. С ключами формы будут несколько иными.
    Почему IRF740 опасно использовать? Конденсаторы тоже на 400в. Есть печальный опыт их применения?
    Что-то я не совсем понял про 4 транзистора и 220мкф - расскажите поподробнее.

  3. #422
    Завсегдатай
    Регистрация
    20.02.2007
    Адрес
    Россия, Пермь
    Возраст
    41
    Сообщений
    1,274

    По умолчанию Re: 500-700W Сетевой импульсник

    Вот осциллограммы с ключами и нагрузкой 400кОм. Драйверный трансформатор - 10 витков. Магнитопровод неизвестен, но судя по всему с низкой магнитной проницаемостью. Какой это может быть материал, может N87 или что-то в этом роде?
    Первая картинка - сигнал с ИМС, вторая - сигнал с драйвера, третья - Vgs нижних ключей, четвёртая и пятая - Vgs верхних ключей. Видно что на затворе одного из верхних ключей полная ерунда - что это, замыкание в трансе?
    Видимо с трансом я накосячил всё таки.
    А так вообще картинки похожи на модель. К сожалению не могу посмотреть что происходит на нагрузке, нет делителя для осциллографа.
    Миниатюры Миниатюры Нажмите на изображение для увеличения. 

Название:	сигнал с ИМС.jpg 
Просмотров:	372 
Размер:	22.3 Кб 
ID:	43350   Нажмите на изображение для увеличения. 

Название:	сигнал с драйвера.jpg 
Просмотров:	353 
Размер:	19.6 Кб 
ID:	43351   Нажмите на изображение для увеличения. 

Название:	Vgs нижних ключей.jpg 
Просмотров:	335 
Размер:	17.6 Кб 
ID:	43352   Нажмите на изображение для увеличения. 

Название:	Vgs верхнего ключа 1.jpg 
Просмотров:	356 
Размер:	17.0 Кб 
ID:	43353  

    Нажмите на изображение для увеличения. 

Название:	Vgs верхнего ключа 2.jpg 
Просмотров:	219 
Размер:	23.4 Кб 
ID:	43354  
    Последний раз редактировалось Niroborn; 12.01.2009 в 14:34.

  4. #423
    Новичок Аватар для Bender
    Регистрация
    28.12.2005
    Адрес
    Красногорск
    Сообщений
    1,595

    По умолчанию Re: 500-700W Сетевой импульсник

    Цитата Сообщение от Niroborn Посмотреть сообщение
    Какой это может быть материал, может N87 или что-то в этом роде?
    у N87 начальная проницаемость 2200.


    Цитата Сообщение от Niroborn Посмотреть сообщение
    Почему IRF740 опасно использовать?
    Паразитная индуктивность монтажа может сыграть злую шутку. irf740, можно, но осторожно . Ul= L*(di/dt), так вроде.

  5. #424
    Завсегдатай
    Регистрация
    20.02.2007
    Адрес
    Россия, Пермь
    Возраст
    41
    Сообщений
    1,274

    По умолчанию Re: 500-700W Сетевой импульсник

    Выпаял транс, проверил - всё нормально. Может быть дело в полевике? Один из них (как раз тот самый) куплен отдельно. Однако он рабочий, но может быть подделка? Вообще бывают безсвинцовые приборы с блестящими выводами, меня это как-то сразу заинтересовало.
    Bender, Я имел ввиду относительно низкая - по сравнению с T38 или N30 Но всё равно этот горб очень большой по сравнению с моделью. В микрокапе горбик небольшой и короткий.

    Добавлено через 1 час 27 минут
    Похоже я ошибся - магнитопровод видимо с высокой проницаемостью. Картинка полученная мною с 10 витками почти точно соответствует идеальному трансформатору с индуктивностью 80-100мкГ. 20 витков очень похоже на 500-1000мкГ. Получается значение AL в районе 10000нГ/виток - это посередине между T38 и N30.
    Завтра перемотаю трансформатор и попробую поменять ключи местами, тогда сразу будет понятно кто виноват.

    Добавлено через 34 минуты
    И ещё по поводу сквозного тока - он присутствует, причём немаленький. Короткие пики до 6А. Мне кажется это происходит из-за того что в момент переключения верхний ключ уже приоткрыт, а нижний закрыт не до конца. а это в свою очередь из-за ступеньки в сигнале с драйверного транса. Как с этим бороться? Я слышал что вроде диод с затвора на исток ставят, но не уверен.
    Последний раз редактировалось Niroborn; 12.01.2009 в 21:09. Причина: Добавлено сообщение

  6. #425
    Новичок
    Регистрация
    17.05.2006
    Адрес
    Кишинев
    Сообщений
    64

    По умолчанию Re: 500-700W Сетевой импульсник

    Niroborn, если ты собираешь БП по схеме их поста №394 (или схема управления затворам у тебя развязывающий транс + резистор в затвор...), то:
    1. где-то в соседней ветке Гиратор выкладывал картинку поведения разных драйверов с трансовой развязкой.
    2. поищи драйвер Mультика, он уже делал подобный девайс.

  7. #426
    Завсегдатай
    Регистрация
    20.02.2007
    Адрес
    Россия, Пермь
    Возраст
    41
    Сообщений
    1,274

    По умолчанию Re: 500-700W Сетевой импульсник

    chip_ed, не могли бы вспомнить название ветки, а то я запарился искать. И так уже голова пухнет. Ключи креются нехило даже на хх - сквозной ток идёт.

  8. #427
    Завсегдатай
    Регистрация
    20.02.2007
    Адрес
    Россия, Пермь
    Возраст
    41
    Сообщений
    1,274

    По умолчанию Re: 500-700W Сетевой импульсник

    В общем подтвердились мои подозрения. Я думал что сквозной ток из-за ступеньки на сигнале с драйверного транса. И сегодня промоделировал схему и сравнил с осциллограммой - всё сходится, ступенька присутствует и по времени совпадает с импульсом сквозного тока, который разогревает ключи даже без нагрузки.
    Вот картинки.
    Прошу помощи - как устранить эту ступеньку? Я пока ничего не могу придумать.
    Миниатюры Миниатюры Нажмите на изображение для увеличения. 

Название:	Vgs нижних ключей - ступенька.jpg 
Просмотров:	248 
Размер:	18.2 Кб 
ID:	43401   Нажмите на изображение для увеличения. 

Название:	Vgs нижних ключей - ступенька - модель.gif 
Просмотров:	224 
Размер:	15.7 Кб 
ID:	43402  

  9. #428
    Регистрация не подтверждена Аватар для witali
    Регистрация
    21.02.2005
    Адрес
    Владимир
    Возраст
    49
    Сообщений
    880

    По умолчанию Re: 500-700W Сетевой импульсник

    "драйвер Кольт" тебе поможет

  10. #429
    Завсегдатай
    Регистрация
    20.02.2007
    Адрес
    Россия, Пермь
    Возраст
    41
    Сообщений
    1,274

    По умолчанию Re: 500-700W Сетевой импульсник

    Цитата Сообщение от witali Посмотреть сообщение
    "драйвер Кольт" тебе поможет
    А где его искать? Единственная ссылка в поиске ведёт сюда.

    Добавлено через 16 минут
    Я сейчас подумал что может эта ступенька это емкость полевика заряжается - эффект миллера. Насколько я помню нужны очень большие импульсные токи чтобы быстро заряжать эту емкость. Как раз в этот момент наблюдается импульс тока через первичку транса - где-то 2,5А. Емкость зарядилась и идёт дальнейшее увеличение напряжения на затворе, ключ открывается полностью.
    Ну блин почему такой проблемы не было с бестрансформаторным драйвером в автомобильном пушпулле?
    Последний раз редактировалось Niroborn; 13.01.2009 в 16:11. Причина: Добавлено сообщение

  11. #430
    Новичок
    Регистрация
    17.05.2006
    Адрес
    Кишинев
    Сообщений
    64

    По умолчанию Re: 500-700W Сетевой импульсник

    1. читай почту.
    2. Потому что у тебя был драйвер на транзисторах, который открывал и закрывал твой ключ, поставь в свой авто ПН транформаторную развязку без драйвера после развязывающего транса - история повторится.

  12. #431
    Регистрация не подтверждена Аватар для witali
    Регистрация
    21.02.2005
    Адрес
    Владимир
    Возраст
    49
    Сообщений
    880

    По умолчанию Re: 500-700W Сетевой импульсник

    Миниатюры Миниатюры Нажмите на изображение для увеличения. 

Название:	кольт.gif 
Просмотров:	432 
Размер:	33.7 Кб 
ID:	43417  

  13. #432
    Старый знакомый Аватар для strannicmd
    Регистрация
    28.04.2006
    Адрес
    Modena (I)
    Возраст
    62
    Сообщений
    903

    По умолчанию Re: 500-700W Сетевой импульсник

    Цитата Сообщение от Niroborn Посмотреть сообщение
    вспомнить название ветки
    http://valvol.flyboard.ru/topic30.html Там найдёте...

  14. #433
    Завсегдатай
    Регистрация
    20.02.2007
    Адрес
    Россия, Пермь
    Возраст
    41
    Сообщений
    1,274

    По умолчанию Re: 500-700W Сетевой импульсник

    witali, к сожалению схема не несёт необходимого функционала. Сквозной ток стал ещё больше. Намного больше.

    Добавлено через 9 минут
    chip_ed, испробовал эту схему. Она немного уменьшает сквозной ток, но не убирает до конца.
    После этого я крепко задумался и надомал вот что. Так как через транс быстро открыть и закрыть полевик нельзя без использования сложной схемотехники, то не будем пытаться его быстро открыть, будем его очень быстро закрывать. А как это можно сделать? Может подцепить параллельно обмотке транса п-канальный полевичок, затвором и истоком на затвор ключа (между затвором и истоком резистор 100 ом). Когда на затворе ключа положительный сигнал шунтирующий полевик закрыт и ключ медленно через 100 омный резистор открывается, а когда переходит через ноль он открывается и замыкает затвор на исток накоротко тем самым быстро закрывает ключ.
    Результат для наскоро сделанной схемы неплох - сквозной ток уменьшился вдвое, мощность рассеивания на ключах снизилась на 1Вт.
    Думаю эту идею можно развить.

    Добавлено через 9 минут
    не, этот вариант не катит слишком медленно открываются ключи, а если резистор уменьшит, то слишком медленно закрываются.
    Последний раз редактировалось Niroborn; 13.01.2009 в 18:15. Причина: Добавлено сообщение

  15. #434
    Новичок
    Регистрация
    17.05.2006
    Адрес
    Кишинев
    Сообщений
    64

    По умолчанию Re: 500-700W Сетевой импульсник

    Niroborn, ты спаял 4 драйвера за пару часов и делаешь выводы или гоняешь их в симуляторе? та схема, что выложил witaly как раз быстро закрывает ключи. она же есть у гиратора в сравнении, вторая сверху.

  16. #435
    Завсегдатай
    Регистрация
    20.02.2007
    Адрес
    Россия, Пермь
    Возраст
    41
    Сообщений
    1,274

    По умолчанию Re: 500-700W Сетевой импульсник

    chip_ed, в симуляторе конечно. Проблема в том что плата уже готовая, и места на ней оч. мало.
    Схема из поста witali в симуляторе не очень работает.

  17. #436
    Новичок
    Регистрация
    17.05.2006
    Адрес
    Кишинев
    Сообщений
    64

    По умолчанию Re: 500-700W Сетевой импульсник

    а кто тебе мешает сделать 4 платки драйверов, можно и на SMD, и впаять их вертикально возле ключей, я тебе и печать скинул...

  18. #437
    Завсегдатай
    Регистрация
    20.02.2007
    Адрес
    Россия, Пермь
    Возраст
    41
    Сообщений
    1,274

    По умолчанию Re: 500-700W Сетевой импульсник

    chip_ed, места нет.

  19. #438
    Завсегдатай Аватар для SAB 2
    Регистрация
    15.12.2008
    Адрес
    Арзамас
    Возраст
    42
    Сообщений
    1,412

    По умолчанию Re: 500-700W Сетевой импульсник

    Цитата Сообщение от Niroborn Посмотреть сообщение
    Сквозной ток стал ещё больше. Намного больше.
    МОЖЕТ У ТЕБЯ ЧТО-ТО С ДРАЙВЕРОМ?

    Добавлено через 3 минуты
    Цитата Сообщение от Niroborn Посмотреть сообщение
    Почему IRF740 опасно использовать? Конденсаторы тоже на 400в.
    Недавно ремонтировал ИБП активной эстрадной колонки. 600 Вт. мощи. там применены как раз 740-е.
    Последний раз редактировалось SAB 2; 13.01.2009 в 19:29. Причина: Добавлено сообщение
    DYK DAC v1.1; УМЗЧ "STALKER", "ПараФинн"; акустика - проф НЧ "MARK" DO82C18; СЧ 6ГДШ-5-8; ВЧ "НОЭМА" 25NH-03-8.

  20. #439
    Завсегдатай
    Регистрация
    20.02.2007
    Адрес
    Россия, Пермь
    Возраст
    41
    Сообщений
    1,274

    По умолчанию Re: 500-700W Сетевой импульсник

    Ну посмотри, проверь, может действительно что-то не то
    Вариант с полевиком проще и эффективнее.
    Миниатюры Миниатюры Нажмите на изображение для увеличения. 

Название:	Driver from witali.gif 
Просмотров:	530 
Размер:	17.4 Кб 
ID:	43440   Нажмите на изображение для увеличения. 

Название:	driver.gif 
Просмотров:	434 
Размер:	14.0 Кб 
ID:	43441  

  21. #440
    Завсегдатай Аватар для SAB 2
    Регистрация
    15.12.2008
    Адрес
    Арзамас
    Возраст
    42
    Сообщений
    1,412

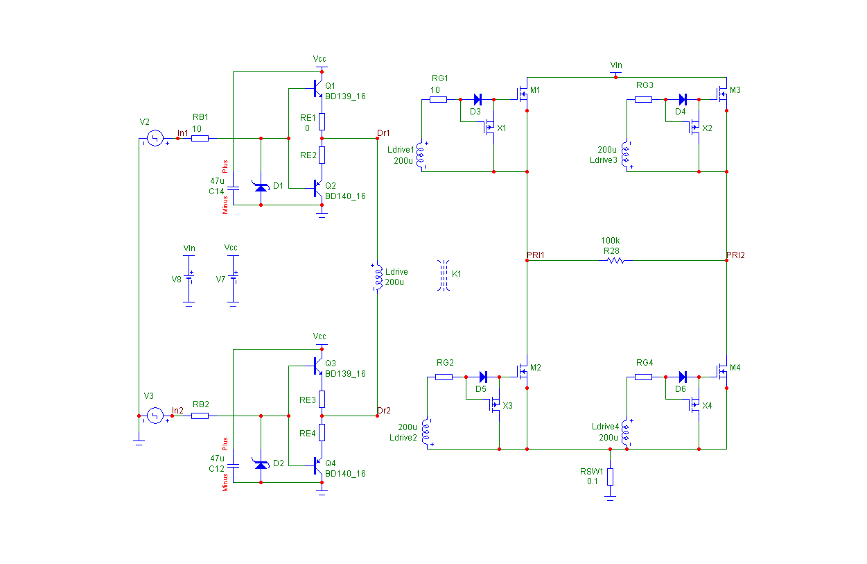
    По умолчанию Re: 500-700W Сетевой импульсник

    Niroborn, Параллельно D1 D2 ставь резюки примерно на 1,5кОм. D3,D4,D5,D6 ставь шоттки.
    DYK DAC v1.1; УМЗЧ "STALKER", "ПараФинн"; акустика - проф НЧ "MARK" DO82C18; СЧ 6ГДШ-5-8; ВЧ "НОЭМА" 25NH-03-8.

Страница 22 из 98 Первая ... 12202122232432 ... Последняя

Социальные закладки

Социальные закладки

Ваши права

  • Вы не можете создавать новые темы
  • Вы не можете отвечать в темах
  • Вы не можете прикреплять вложения
  • Вы не можете редактировать свои сообщения
  •