Страница 206 из 226 Первая ... 196204205206207208216 ... Последняя
Показано с 4,101 по 4,120 из 4506

Тема: Качественный немецкий усилитель

  1. #1 Показать/скрыть первое сообщение.
    Регистрация не подтверждена
    Автор темы

    Регистрация
    23.06.2008
    Адрес
    Москва
    Сообщений
    1,791

    По умолчанию Качественный немецкий усилитель

    Собрал немецкий усилитель - очень достойный аппарат, высокий уровень детализации, приличный объем звучания, так называемая сцена - в общем, грамотный усь, по качеству (на мой слух) явно лучше Шушурина и Стоунколда. Рекомендую.
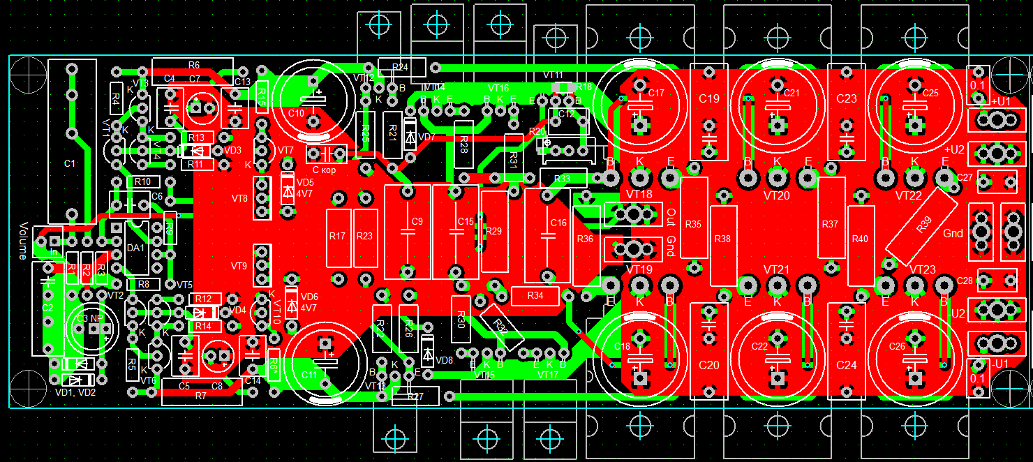
    Выкладываю несколько измененную схему и ПП https://forum.vegalab.ru/showpost.ph...&postcount=150 , практика повторения усилителя показала, что AD797AN капризные ОУ, вместо них лучше использовать ОРА134, получается очень стабильный результат, без необходимости подстройки "0" на выходе усилителя. Добавлен вариант усилителя с раздельным питанием УН и ВК, предложенный vadim65 https://forum.vegalab.ru/showpost.ph...&postcount=215 Рекомендуемый предварительный усилитель и темброблок Матюшкина https://forum.vegalab.ru/showthread....=1#post1008903
    Добавил улучшенный вариант немецкого усилителя с раздельным питанием УН и ВК, и с каскодами в УН.
    Добавил порядок настройки усилителя https://forum.vegalab.ru/showthread....=1#post1071076
    Перезалил схемы с учетом опыта повторения форумчанами, подстроечный резистор установки тока покоя выходных транзисторов применять только многооборотный.
    Digital-Cj предложил вариант на smd https://forum.vegalab.ru/showthread....=1#post1172343 по - моему, все получилось очень хорошо.
    Искажения усилителя 0,015% вплоть до номинальной мощности. Спасибо .Ден. https://forum.vegalab.ru/showthread....=1#post1157060 за измерения.
    Добавил готовую плату разработки В.Лепехина собранную и отлаженную 1950 https://forum.vegalab.ru/showthread....=1#post1247113
    .Дeн. предложил схему стабилизатора для УН разработки Л.Зуева https://forum.vegalab.ru/showthread....=1#post1163533 проверено .Ден. и 1950.
    Расчет мощности от напряжения питания и сопротивления нагрузки см. в приложении.
    Немецкий усилитель изготовленный Alex1961 https://forum.vegalab.ru/showthread....=1#post1320591
    Миниатюры Миниатюры Нажмите на изображение для увеличения. 

Название:	Немецкий1.jpg 
Просмотров:	47561 
Размер:	107.7 Кб 
ID:	117328   Нажмите на изображение для увеличения. 

Название:	Немецкий2.jpg 
Просмотров:	38148 
Размер:	117.7 Кб 
ID:	117329   Нажмите на изображение для увеличения. 

Название:	Немецкий1.jpg 
Просмотров:	25902 
Размер:	193.6 Кб 
ID:	117488   Нажмите на изображение для увеличения. 

Название:	Alex1961.jpg 
Просмотров:	23509 
Размер:	304.7 Кб 
ID:	126322  

    Вложения Вложения
    Последний раз редактировалось Shurik; 06.07.2015 в 14:40.

  2. #4101
    Завсегдатай Аватар для MAXIM_A
    Регистрация
    13.11.2007
    Адрес
    МО Салтыковка
    Возраст
    77
    Сообщений
    12,213

    По умолчанию Re: Качественный немецкий усилитель

    Цитата Сообщение от fakel Посмотреть сообщение
    Товарищи пираты, схему того что получилось, приведите! А н?нном видто я потерял курс нить повествования!
    На бумаге есть а где же в электронном виде? Тоже потерял.

    Нажмите на изображение для увеличения. 

Название:	УНЧ Немец_cxemа.GIF 
Просмотров:	806 
Размер:	48.8 Кб 
ID:	268809Нажмите на изображение для увеличения. 

Название:	УНЧ Немец.png 
Просмотров:	710 
Размер:	127.8 Кб 
ID:	268810Нажмите на изображение для увеличения. 

Название:	РА150.png 
Просмотров:	796 
Размер:	568.8 Кб 
ID:	268868
    Последний раз редактировалось MAXIM_A; 14.06.2016 в 10:14.

  3. #4102
    Завсегдатай Аватар для hippo64
    Регистрация
    20.05.2010
    Адрес
    Москва
    Возраст
    61
    Сообщений
    4,601

    По умолчанию Re: Качественный немецкий усилитель

    Коллега, я не мудрствуя лукаво, повторил первую схему из шапки, но с двумя парами на выходе, потом одну выкусил.

  4. #4103
    Завсегдатай Аватар для dekko
    Регистрация
    05.04.2006
    Сообщений
    6,002

    По умолчанию Re: Качественный немецкий усилитель

    Цитата Сообщение от hippo64 Посмотреть сообщение
    потом одну выкусил.
    злыдень, больно ж ей, паре Константиныч, т.е. схема не из шапки?
    Последний раз редактировалось dekko; 13.06.2016 в 14:43.

  5. #4104

    По умолчанию Re: Качественный немецкий усилитель

    Цитата Сообщение от hippo64 Посмотреть сообщение
    Offтопик:
    Если бы, у шхуны бы, были несколько мачт и прямые паруса, то она бы клипером была бы.
    Не спорю, это так. Но мы ведь строим не шхуну, а усиливатель. В усиливателе все каскады должны что-то усилять. Что усиляет выхлоп ОУ, если в эмиттерах у него R8 1 ком, а в нагрузке - R4 и R5 по 270 ом? Он может только входной сигнал втрое ослаблять.

    Offтопик:
    Ослаблять - это глагол, если что, а не морская лексика.

    Вот я и думаю: немцы перепутали цепи обр.связи.

  6. #4105
    Завсегдатай Аватар для dekko
    Регистрация
    05.04.2006
    Сообщений
    6,002

    По умолчанию Re: Качественный немецкий усилитель

    Цитата Сообщение от Джон Сильвер Посмотреть сообщение
    Ослаблять - это глагол, если что, а не морская лексика.
    абы не любовница осла

  7. #4106
    Завсегдатай Аватар для Alex1961
    Регистрация
    23.10.2009
    Адрес
    Россия МО Клин
    Сообщений
    1,035

    По умолчанию Re: Качественный немецкий усилитель

    И хто потерял? #3646, тобишь схему

  8. #4107
    Завсегдатай Аватар для dekko
    Регистрация
    05.04.2006
    Сообщений
    6,002

    По умолчанию Re: Качественный немецкий усилитель

    MAXIM_A, ещё веселее, питание ещё выше! Так шо сперва режимы нужно устаканить

  9. #4108
    Завсегдатай Аватар для Alex1961
    Регистрация
    23.10.2009
    Адрес
    Россия МО Клин
    Сообщений
    1,035

    По умолчанию Re: Качественный немецкий усилитель

    Ну и для чистоты эксперемента выкинуть емкости от стабов в УН.

  10. #4109
    Завсегдатай Аватар для MAXIM_A
    Регистрация
    13.11.2007
    Адрес
    МО Салтыковка
    Возраст
    77
    Сообщений
    12,213

    По умолчанию Re: Качественный немецкий усилитель

    Обнаружил в первоисточнике ёмкость по питанию ОУ, между + и - , может тоже добавить, не помешает....
    Андрей Константинович

  11. #4110
    Завсегдатай Аватар для anatol0
    Регистрация
    14.05.2005
    Адрес
    Москва
    Возраст
    66
    Сообщений
    2,336

    По умолчанию Re: Качественный немецкий усилитель

    Цитата Сообщение от MAXIM_A Посмотреть сообщение
    может тоже добавить, не помешает....
    Однозначно, потому что это не блокировка по питанию, а коррекция, т.к. раскачка идёт по этому питанию...

  12. #4111
    Завсегдатай Аватар для MAXIM_A
    Регистрация
    13.11.2007
    Адрес
    МО Салтыковка
    Возраст
    77
    Сообщений
    12,213

    По умолчанию Re: Качественный немецкий усилитель

    Цитата Сообщение от anatol0 Посмотреть сообщение
    Однозначно, потому что это не блокировка по питанию, а коррекция, т.к. раскачка идёт по этому питанию...
    Да, точно, и ёмкость небольшая, всего 1nF. Плёночку поставлю.
    Андрей Константинович

  13. #4112
    Забанен (навсегда) Аватар для Morelock
    Регистрация
    13.05.2010
    Адрес
    Україна, Харків
    Возраст
    47
    Сообщений
    285

    По умолчанию Re: Качественный немецкий усилитель

    Кстати, хотел спросить: провода от выхлопных транзисторов в плату свивать или сплетать?
    Длина будет незначительной, до 10см.

  14. #4113
    Завсегдатай Аватар для MAXIM_A
    Регистрация
    13.11.2007
    Адрес
    МО Салтыковка
    Возраст
    77
    Сообщений
    12,213

    По умолчанию Re: Качественный немецкий усилитель

    Цитата Сообщение от anatol0 Посмотреть сообщение
    Однозначно, потому что это не блокировка по питанию, а коррекция, т.к. раскачка идёт по этому питанию...
    К сожалению, ничего не дало.
    Картинка не изменилась!
    Андрей Константинович

  15. #4114
    Новичок
    Регистрация
    21.06.2010
    Адрес
    с Луны
    Возраст
    48
    Сообщений
    41

    По умолчанию Re: Качественный немецкий усилитель

    Сейчас посоветуют вязать морскими узлами! 😂

  16. #4115
    Завсегдатай Аватар для dekko
    Регистрация
    05.04.2006
    Сообщений
    6,002

    По умолчанию Re: Качественный немецкий усилитель

    MAXIM_A, режимы по постоянке соответствуют схеме?

  17. #4116
    Забанен (навсегда) Аватар для Morelock
    Регистрация
    13.05.2010
    Адрес
    Україна, Харків
    Возраст
    47
    Сообщений
    285

    По умолчанию Re: Качественный немецкий усилитель

    Цитата Сообщение от ipsy Посмотреть сообщение
    Сейчас посоветуют вязать морскими узлами! ��
    Просто надумал тут косичками их сплести.

  18. #4117
    Завсегдатай Аватар для audiomun
    Регистрация
    31.08.2011
    Адрес
    Санкт-Петербург
    Возраст
    70
    Сообщений
    3,901

    По умолчанию Re: Качественный немецкий усилитель

    Цитата Сообщение от MAXIM_A Посмотреть сообщение
    К сожалению, ничего не дало.
    А есть её влияние на THD, особенно в высокочастотной части звукового диапазона ?

  19. #4118
    Завсегдатай Аватар для dekko
    Регистрация
    05.04.2006
    Сообщений
    6,002

    По умолчанию Re: Качественный немецкий усилитель

    audiomun, у него усь ещё не настроен, смысл от измерений

  20. #4119
    Завсегдатай Аватар для MAXIM_A
    Регистрация
    13.11.2007
    Адрес
    МО Салтыковка
    Возраст
    77
    Сообщений
    12,213

    По умолчанию Re: Качественный немецкий усилитель

    Ребята, у кого рабочий усилок, посмотрите меандр, и покажите, что получилось!!!
    Андрей Константинович

  21. #4120

    По умолчанию Re: Качественный немецкий усилитель

    Цитата Сообщение от MAXIM_A Посмотреть сообщение
    К сожалению, ничего не дало.
    Картинка не изменилась!
    У нас есть старый ржавый якорь. О нём и будем спорить. Если частота среза цепи 1 нф и сопротивления эмиттеров входит, если не в ВЧ-край звукового диапазона, а хотя бы в ближний ультразвук, то якорь мне в бухту. Но если эта частота порядка 15 МГц, и никак не ниже (зависит от тока тамошних транзисторов), то якорь этот - вам, чтобы не слушали немецких подсказок. По-моему, это честное пари, три тысячи чертей.

    ---------- Сообщение добавлено 02.01 ---------- Предыдущее сообщение было 01.48 ----------

    Цитата Сообщение от Morelock Посмотреть сообщение
    Кстати, хотел спросить: провода от выхлопных транзисторов в плату свивать или сплетать?
    Длина будет незначительной, до 10см.
    Индуктивность - тоже. Всего 70 нГн. Резонансы на частотах от 30 МГц, ГУ-50 мне в трансивер.

Страница 206 из 226 Первая ... 196204205206207208216 ... Последняя

Социальные закладки

Социальные закладки

Ваши права

  • Вы не можете создавать новые темы
  • Вы не можете отвечать в темах
  • Вы не можете прикреплять вложения
  • Вы не можете редактировать свои сообщения
  •