Страница 20 из 20 Первая ... 10181920
Показано с 381 по 400 из 400

Тема: Интегральный безООСник по мотивам Фолловера

  1. #1 Показать/скрыть первое сообщение.
    Завсегдатай
    Автор темы
    Аватар для PMCF
    Регистрация
    26.03.2009
    Сообщений
    1,606

    По умолчанию Интегральный безООСник по мотивам Фолловера

    В ходе эксплуатации модифицированного фолловера и отдельного безООСного предусилителя, возник замысел сделать интегральник, на базе этих компонентов.
    Первые прослушивания, без прогрева, показали отличный результат. Конструктив почти готов, осталось установить декоративные панели и ручку регулятора громкости.
    Ток покоя снижен до 2А, все таки давать 90 ватт тепловой нагрузки на один радиочастотный транзистор (при 3А) это большой риск.
    Выходной конденсатор выполнен в виде сборки 24шт низкоимпедансных SamWha WL 1000uFx63V, шунт 100мкФ полипропилен Solen.
    Миниатюры Миниатюры Нажмите на изображение для увеличения. 

Название:	Foto Flwr 2A res.jpg 
Просмотров:	5109 
Размер:	115.3 Кб 
ID:	123168   Нажмите на изображение для увеличения. 

Название:	Integrated Flwr 2A forum.JPG 
Просмотров:	9888 
Размер:	161.3 Кб 
ID:	123169  

  2. #381
    Частый гость
    Регистрация
    26.07.2006
    Сообщений
    339

    По умолчанию Re: Интегральный безООСник по мотивам Фолловера

    Цитата Сообщение от PMCF Посмотреть сообщение
    Николай, после данного безОООСника, были собраны несколько усилителей с токовой ОООС и СВЧ биполярами на выходе, безОООСник с германиевыми 1Т910А на выходе, токовоОООСник с СИТ транзисторами на выходе КП801Г, балансный безОООСник по принципу УПТ (нет ни входного, ни выходного, ни межкаскадного конденсатора). Это все в выходные дни, и во время коротких отпусков. Обсуждать новые конструкции на форуме времени не хватает.
    Молодца!

    А вот мне внуку времени даже не хватает!!

    Но усил этот я все таки соберу!!

  3. #382
    Частый гость Аватар для murlakatam
    Регистрация
    14.04.2009
    Адрес
    Омск
    Сообщений
    229

    По умолчанию Re: Интегральный безООСник по мотивам Фолловера

    Цитата Сообщение от PMCF Посмотреть сообщение
    Николай, после данного безОООСника,
    Владимир, привет, я видел некоторые твои конструкции, поздравляю. Я думаю тоже прорвусь.

  4. #383
    Частый гость
    Регистрация
    26.07.2006
    Сообщений
    339

    По умолчанию Re: Интегральный безООСник по мотивам Фолловера

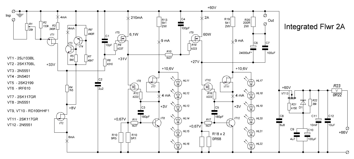
    Владимир, насколько номиналы резисторов R9; R14 важны, планирую снизить их номиналы до 100 ом, на стабильность сильно повлияет? Вы пробовали их снижать?

  5. #384
    Завсегдатай
    Автор темы
    Аватар для PMCF
    Регистрация
    26.03.2009
    Сообщений
    1,606

    По умолчанию Re: Интегральный безООСник по мотивам Фолловера

    Цитата Сообщение от aleck Посмотреть сообщение
    Владимир, насколько номиналы резисторов R9; R14 важны, планирую снизить их номиналы до 100 ом, на стабильность сильно повлияет? Вы пробовали их снижать?
    Я снижать не пробовал, эти резисторы могут иметь взаимосвязь с оптимальностью конструктива, пробовать надо по месту.
    Полосы пропускания каскадов, определяемые ФНЧ RC-цепочками на входах 2-го и 3-го каскадов, тоже в принципе отражают оптимальность конструктива. У меня по факту они получились по типу ламповиков Юрия Макарова, бустродействие каскадов нарастает от выхода ко входу (в ОООСных конструкциях должно быть наоборот).
    VT4 лучше применить 2A970, лучше работает при малых токах. Также можно уменьшить номинал R5 в 2-3 раза.
    Номинал R3 нужно будет оптимизировать под экземпляры транзистора VT1.
    Последний раз редактировалось PMCF; 22.03.2013 в 10:31.

  6. #385
    Частый гость
    Регистрация
    26.07.2006
    Сообщений
    339

    По умолчанию Re: Интегральный безООСник по мотивам Фолловера

    Спасибо за развернутый ответ.
    Последний раз редактировалось aleck; 23.03.2013 в 08:45.

  7. #386
    Новичок Аватар для movado
    Регистрация
    10.05.2010
    Сообщений
    3

    По умолчанию Re: Интегральный безООСник по мотивам Фолловера

    aleck,

  8. #387
    Новичок
    Регистрация
    30.06.2010
    Адрес
    Днепропетровск
    Сообщений
    42

    По умолчанию Re: Интегральный безООСник по мотивам Фолловера

    Цитата Сообщение от PMCF Посмотреть сообщение
    Обсуждать новые конструкции на форуме времени не хватает.
    НУ, может быть, совсем короткий ответ на вопрос: если абстрагироваться от разницы в мощностях названных усилителей, какой больше нравится?

  9. #388
    Завсегдатай
    Автор темы
    Аватар для PMCF
    Регистрация
    26.03.2009
    Сообщений
    1,606

    По умолчанию Re: Интегральный безООСник по мотивам Фолловера

    У меня сложилось субъективное впечатление, что, независимо от Rвых усилителя, каждый тип выходных транзисторов придает специфический характер звуку на самых низких НЧ. Причем, латеральные полевики на низких НЧ проигрывают (на мой взгляд), поэтому зависит от приоритетов слушателя. Последние годы я предпочитаю биполяры на выходе. Контрабас с ними лучше "оживает".

  10. #389
    Новичок
    Регистрация
    12.01.2013
    Сообщений
    15

    По умолчанию Re: Интегральный безООСник по мотивам Фолловера

    Уважаемый,Владимир(PMCF),можно-ли в этой схеме применить КТ947А (есть в наличие десяток) вместо RD100HHF1, и какие изменения надо внести в схему? Всю комплектацию для этого интегральника собрал,и отдельный блок питания готов,а вот с RD100HHF1 засада.

  11. #390
    Завсегдатай
    Автор темы
    Аватар для PMCF
    Регистрация
    26.03.2009
    Сообщений
    1,606

    По умолчанию Re: Интегральный безООСник по мотивам Фолловера

    Цитата Сообщение от TEV54 Посмотреть сообщение
    Уважаемый,Владимир(PMCF),можно-ли в этой схеме применить КТ947А (есть в наличие десяток) вместо RD100HHF1, и какие изменения надо внести в схему? Всю комплектацию для этого интегральника собрал,и отдельный блок питания готов,а вот с RD100HHF1 засада.
    Можно, поменять Т9 на тройку биполяров, а Т10, во избежание кардинальной переделки источника тока, на пару подобранных К1529 или К1530. В идеале и источник тока хорошо бы на аналогичных биполярах.
    Схема из настоящей ветки больше подходит для 8-омной акустики (напряжение питания выше, ток покоя ниже), тогда как схема на кт947 подходит для 4-омной акустики.
    Если у Вас останутся лишние кт947, готов купить их, или поменять на rd100hhf1 (у меня они имеются в остатке).

  12. #391
    Новичок
    Регистрация
    12.01.2013
    Сообщений
    15

    По умолчанию Re: Интегральный безООСник по мотивам Фолловера

    Да,Вы меня озадачили.Акустика у меня 4 ома,покупал на этом форуме (https://forum.vegalab.ru/showthread....0620).Наверное буду делать вашу схему на КТ947А,придётся блок питания переделывать (отдельное питание на пред).Владимир,ещё один главный вопрос,на ваш вкус,какой из ваших трёх усилителей звучит лучше;на 1Т910АД,на RD100HHF1 или КТ947А.
    С уважением,Евгений.

  13. #392
    Завсегдатай
    Автор темы
    Аватар для PMCF
    Регистрация
    26.03.2009
    Сообщений
    1,606

    По умолчанию Re: Интегральный безООСник по мотивам Фолловера

    Цитата Сообщение от TEV54 Посмотреть сообщение
    Да,Вы меня озадачили.Акустика у меня 4 ома,покупал на этом форуме (https://forum.vegalab.ru/showthread....0620).Наверное буду делать вашу схему на КТ947А,придётся блок питания переделывать (отдельное питание на пред).Владимир,ещё один главный вопрос,на ваш вкус,какой из ваших трёх усилителей звучит лучше;на 1Т910АД,на RD100HHF1 или КТ947А.
    С уважением,Евгений.
    Для Вашей акустики однозначно лучше будет на кт947. ИТ на выходе можно придумать другой (не обязательно на кп903), но с кп903 результат по звуку очень хороший. На чувствительную широкополосную - на 1Т910 , на 8-омную - на rd100hhf1. СЧ-ВЧ в любом случае будут зависеть от комплектации и конструкции "выходного конденсатора", очень хорошо будет из: полистирол 3,9uF(MultiCap RTX)-полипропилен 47uF (Obbligatto)-16xNichikon KZ 1000uFx50V - 6x10000uFx50V SamWha (последние крупные электролиты подключить через 4х0,1 Ом металлопленочных (в параллель, 0,025 Ом результирующее сопротивление) для подавления возможного "дребезга" на импульсном сигнале и для ослабления их вклада в СЧ-ВЧ диапазон).

  14. #393
    Новичок
    Регистрация
    12.01.2013
    Сообщений
    15

    По умолчанию Re: Интегральный безООСник по мотивам Фолловера

    Владимир,спасибо за развёрнутый ответ.Буду делать на КТ947А,в субботу заберу в Митино 40 шт КП903А и у меня будет почти полная комплектация.Блок выходных конденсаторов,как и у вас SamWha с Элитана.

  15. #394
    Частый гость
    Регистрация
    07.11.2008
    Адрес
    г.Харьков
    Сообщений
    273

    По умолчанию Re: Интегральный безООСник по мотивам Фолловера

    Цитата Сообщение от PMCF Посмотреть сообщение
    Вместо VT5, VT6 возьмите BSP110, даже лучше будет чем с K2199 и IRF610, крутизна 0,35S, Ciss всего 25пФ. Ток покоя нужно будет снизить до 50мА (суммарный номинал R10 около 13,4 Ом).
    Рассеиваться на них будет около 1,5 Вт, теплоотвод обеспечивается припаиванием широкого стокового вывода к полоске медной фольги шириной 3мм, которая расширяется потом для увеличения плошади, например до 15мм х 20мм).
    Коллеги, в особенности ТС, а если, взамен VT5, VT6 использовать КП902, также со снижением тока покоя каскада до 50мА? Заявленная крутизна S=20, при входной емкости 6 пФ. Дело в том, что ПП развёл под MRF284, только вот с их подложкой и охлаждением много возни.... Не будет ли вариант с КП902 более предпочтительным?

  16. #395
    Завсегдатай
    Автор темы
    Аватар для PMCF
    Регистрация
    26.03.2009
    Сообщений
    1,606

    По умолчанию Re: Интегральный безООСник по мотивам Фолловера

    Цитата Сообщение от Полковnik Посмотреть сообщение
    Коллеги, в особенности ТС, а если, взамен VT5, VT6 использовать КП902, также со снижением тока покоя каскада до 50мА? Заявленная крутизна S=20, при входной емкости 6 пФ. Дело в том, что ПП развёл под MRF284, только вот с их подложкой и охлаждением много возни.... Не будет ли вариант с КП902 более предпочтительным?
    VT5 можно заменить на кп902, а VT6 наверное не получится, это ведь традиционный источник тока, где напряжение кэ биполяра vt8 примерно соответствует напряжению открывания vt6, за минусом 0,67В.
    У IRF610 напряжения открывания около 4В, с небольшим разбросом. А у кп902 может быть что угодно, даже при нулевом напряжении на затворе он может быть приоткрыт, да и понятие открытого состояния к латеральному полевику не очень применимо.

  17. #396
    Частый гость
    Регистрация
    07.11.2008
    Адрес
    г.Харьков
    Сообщений
    273

    По умолчанию Re: Интегральный безООСник по мотивам Фолловера

    О!, спасибо за оперативный ответ! Буду пробовать VT6 IRF610, VT5 2П902А при токе покоя каскада 50мА.

  18. #397
    Частый гость
    Регистрация
    07.11.2008
    Адрес
    г.Харьков
    Сообщений
    273

    По умолчанию Re: Интегральный безООСник по мотивам Фолловера

    После завершения затяжных слесарных работ, перекоммутации обмоток тр-ра, многочисленных замеров токов, напряжений, температур получено:
    1. Первый повторитель на MRF284, второй на MRF6522-70, напряжение питания 32в, ток покоя второго каскада 2А = результирующий перегрев, в варианте на фото, составил 26 градусов.
    2. Длительного прогрева не проводил (необходимо завершить слесарку), но первое впечатление блеск!
    Автору огромное спасибо за открытость решения и оперативные консультации!
    To be continued....



    Нажмите на изображение для увеличения. 

Название:	IMG_20140928_164906.jpg 
Просмотров:	1546 
Размер:	663.5 Кб 
ID:	218937Нажмите на изображение для увеличения. 

Название:	IMG_20140928_164723.jpg 
Просмотров:	1637 
Размер:	672.9 Кб 
ID:	218938

  19. #398
    Завсегдатай
    Автор темы
    Аватар для PMCF
    Регистрация
    26.03.2009
    Сообщений
    1,606

    По умолчанию Re: Интегральный безООСник по мотивам Фолловера

    Цитата Сообщение от Полковnik Посмотреть сообщение
    После завершения затяжных слесарных работ, перекоммутации обмоток тр-ра, многочисленных замеров токов, напряжений, температур получено:
    1. Первый повторитель на MRF284, второй на MRF6522-70, напряжение питания 32в, ток покоя второго каскада 2А = результирующий перегрев, в варианте на фото, составил 26 градусов.
    2. Длительного прогрева не проводил (необходимо завершить слесарку), но первое впечатление блеск!
    Автору огромное спасибо за открытость решения и оперативные консультации!
    To be continued....
    Поздравляю, транзисторы крутые, и исполнение супер. Должен звучать хорошо. Отпишитесь пожалуйста о сравнениях звука. На "ламповом поле" должен хорошо играть.

  20. #399
    Частый гость
    Регистрация
    26.07.2006
    Сообщений
    339

    По умолчанию Re: Интегральный безООСник по мотивам Фолловера

    Может у кого есть модель данного усилителя в MC 9-10?

  21. #400
    Новичок
    Регистрация
    29.02.2012
    Адрес
    Ульяновск
    Сообщений
    49

    По умолчанию Re: Интегральный безООСник по мотивам Фолловера

    Скажите пожалуйста, какова скорость нарастания по данной схеме ?

Страница 20 из 20 Первая ... 10181920

Социальные закладки

Социальные закладки

Ваши права

  • Вы не можете создавать новые темы
  • Вы не можете отвечать в темах
  • Вы не можете прикреплять вложения
  • Вы не можете редактировать свои сообщения
  •