Страница 16 из 19 Первая ... 61415161718 ... Последняя
Показано с 301 по 320 из 366

Тема: Недавно я закончил разработку ультралинейного УН

  1. #1 Показать/скрыть первое сообщение.
    Давно не заходил
    Автор темы

    Регистрация
    29.04.2005
    Сообщений
    189

    По умолчанию Re: Аналоговый интерфейс к звуковой карте для измерения параметров усилителей

    недавно я закончил разработку ультралинейного УН. Усилитель имеет очень низкие искажения, характерные для систем с обратной связью, но построен он без обратных связей и кроме того в нем отсутствуют тепловые искажения. Полоса частот 2 Мгц. Выход -десятки вольт.
    Тема измерений заинтересовала меня потому что при попытке измерять параметры усилителя искажения звуковой карты оказались сравнимы с искажениями усилителя и достоверные измерения просто не удается провести. Уровень искажений порядка -100дб, -90 дб. Особенно при больших напряжениях, 1 В с выхода карты и еще зависит от этого напряжения. На этом уровне карта вносит не меньше усилителя. Конечно можно заняться поисками очень хороших карт. Но это не вызывает большого энтузиазма, потому что на уровне -120 дб легко получить ошибку по причинам не связанным непосредственно с картой.
    Проблему я решил с той картой которая есть, без применеия дополнительного железа, дополнительных элементов или фильтров.
    Не хватает только некоторого софта. Костя Мусатов упоминал амплитуды и фазы,
    может быть он и подскажет. Заранее спасибо за совет всем.
    Нужен простой софт, который будет анализировать вав файл и как результат выдавать табличку со списком гармоник их амплитудами и обязательно фазами. Графический интерфейс не обязателен, но если это есть в каком-то пакете, то тоже можно. Обязательно нужны фазы кроме амплитуд.
    Подскажите.

  2. #301
    Завсегдатай Аватар для Nick
    Регистрация
    28.03.2005
    Адрес
    NY, USA
    Возраст
    48
    Сообщений
    3,606

    По умолчанию Re: Недавно я закончил разработку ультралинейного УН

    Смотрел какие лучше полевики использовать вместо КП907. Вот что нашёл http://documentation.renesas.com/eng...3_2sk213ds.pdf, http://documentation.renesas.com/eng...22_2sj76ds.pdf. Интересно, что думает народ по этому поводу. Они горизонтальные ?

  3. #302
    Мимо проходил Аватар для Костя Мусатов
    Регистрация
    05.03.2004
    Адрес
    Москва
    Возраст
    59
    Сообщений
    5,529

    По умолчанию Re: Недавно я закончил разработку ультралинейного УН

    Да, это латеральные. Только купить их для пробы я не смог...
    Однако 2П907 не ВЧ, а СВЧ и они не взаимозаменяемые. Посмотри емкости, да и форма корпуса...

  4. #303
    Завсегдатай Аватар для Nick
    Регистрация
    28.03.2005
    Адрес
    NY, USA
    Возраст
    48
    Сообщений
    3,606

    По умолчанию Re: Недавно я закончил разработку ультралинейного УН

    Цитата Сообщение от Костя Мусатов Посмотреть сообщение
    Да, это латеральные. Только купить их для пробы я не смог...
    Однако 2П907 не ВЧ, а СВЧ и они не взаимозаменяемые. Посмотри емкости, да и форма корпуса...
    Мне всё таки не на передатчик, а для https://forum.vegalab.ru/showpost.ph...&postcount=284. К тому же P-channel СВЧ на 100 вольт я вообще не нашёл .

    Uni&Vers интересно тут ещё бывает ?

  5. #304
    Давно не заходил
    Регистрация
    18.07.2005
    Сообщений
    4,004

    По умолчанию Re: Недавно я закончил разработку ультралинейного УН

    Цитата Сообщение от Uni&Vers Посмотреть сообщение
    это была не схема а структура. В схеме конечно нельзя коллектор на выход напрямую. На рисунке внизу на обоих транзисторах диффпары колебания мощности по 100 микроватт. И если заменить биполяры на полевики с подходящей крутизной то исчезнет ошибка базовых токов и линейность будет очень высокой.
    Это давненько придумано. См. LM102/LM110(310). Образца 60-тых годов прошлого века
    Полевики там, кстати, на фиг не нужны - шуму много, емкости больше. Линейность в подобных схемах, особенно на ВЧ, лучше на биполярах.

  6. #305
    Завсегдатай Аватар для Nick
    Регистрация
    28.03.2005
    Адрес
    NY, USA
    Возраст
    48
    Сообщений
    3,606

    По умолчанию Re: Недавно я закончил разработку ультралинейного УН

    Цитата Сообщение от sia_2 Посмотреть сообщение
    Это давненько придумано. См. LM102/LM110(310). Образца 60-тых годов прошлого века
    Полевики там, кстати, на фиг не нужны - шуму много, емкости больше. Линейность в подобных схемах, особенно на ВЧ, лучше на биполярах.
    На низкоомную нагрузку почему-то наоборот (видимо ёмкости не так сказываются), биполяры хуже.

    Цитата Сообщение от Костя Мусатов Посмотреть сообщение
    Посмотри емкости, да и форма корпуса...
    Кстати только сейчас обратил внимание на распиновку 2SJ77/2SK214, у них средний вывод и корпус - source, а не drain как обычно.
    Последний раз редактировалось Nick; 12.10.2007 в 15:12.

  7. #306
    Давно не заходил
    Регистрация
    18.07.2005
    Сообщений
    4,004

    По умолчанию Re: Недавно я закончил разработку ультралинейного УН

    Цитата Сообщение от Nick Посмотреть сообщение
    На низкоомную нагрузку почему-то наоборот (видимо ёмкости не так сказываются), биполяры хуже.
    Просто модель полевика более оптимистична по сравнению с реалиями.
    Проходили. А в биполярах, конечно, нужна составная схема (что и сделано в LM102/110). На сигнале +/-7В и частоте 100 кГц я в свое время просто не смог измерить его искажений. Ниже -106 точно.

  8. #307
    Завсегдатай Аватар для Nick
    Регистрация
    28.03.2005
    Адрес
    NY, USA
    Возраст
    48
    Сообщений
    3,606

    По умолчанию Re: Недавно я закончил разработку ультралинейного УН

    Цитата Сообщение от sia_2 Посмотреть сообщение
    Просто модель полевика более оптимистична по сравнению с реалиями.
    Проходили. А в биполярах, конечно, нужна составная схема (что и сделано в LM102/110). На сигнале +/-7В и частоте 100 кГц я в свое время просто не смог измерить его искажений. Ниже -106 точно.
    Мне столько не надо . 20кГц -80дБ на 30-40 вольтах меня вполне устроит, ещё >50дБ обратной связи.

    Offтопик:

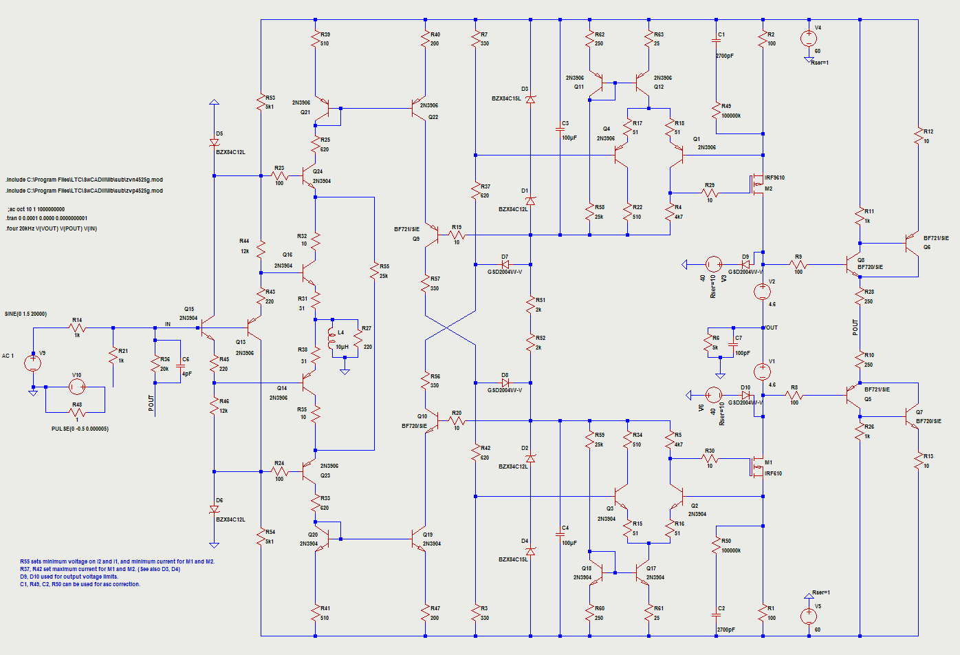
    Кстати проблема выхода из перегрузок решилась достаточно легко, 4 диода: D7-D10. Хотя я эту схему пока отложил, на токовых зеркалах с каскодом на мосфете (да и биполяре тоже) х-ки почти теже, но проще. Главное чтоб выход был относительно сильноточным.

    Миниатюры Миниатюры Нажмите на изображение для увеличения. 

Название:	VAS.gif 
Просмотров:	893 
Размер:	41.9 Кб 
ID:	21971  
    Последний раз редактировалось Nick; 15.10.2007 в 10:52.

  9. #308
    Давно не заходил
    Автор темы

    Регистрация
    29.04.2005
    Сообщений
    189

    По умолчанию Re: Недавно я закончил разработку ультралинейного УН

    ---------

    некоторое время назад мне присылали файлы записанные с выходов разных усилителей. Была цель -по сигналу определить как звучит усилитель. Спасибо Зуеву, Anli за присланные файлы.
    Времени было мало и дело откладывалось. Может быть это и хорошо, потому что за это время удалось (а точнее пришлось узнать много нового по этой части.

    Но в то время я еще не понимал насколько сложно устроено слуховое восприятие в сравнении с измерениями КГ, ИИ и тд.
    А сейчас понял Крайне нетривиальная вещь, модель слуха. Хотя есть за что ухватиться и применить в измерениях.

    Для примера на графике - конденсаторы. Цепь: конденсатор + нагрузка 1 КОм.
    Как видите, каждый конденсатор по-своему влияет на сигнал, что в общем отмечается на слух. Но теперь есть возможность измерить, сравнить объективно (не только конденсаторы, конечно.

    Керамика - полный отстой (шкала логарифмическая), К73-11 и К73-15 почти совпадают но у 73-15 большой *шум*. Это не шум измерений. Что это за шорох - специально не выяснял, но в звуке он проявится.

    Величина по вертикали - это изменение сигнала в тракте, которое будет отмечаться на слух как ухушение звучания. Величина коррелирует именно со слуховой оценкой, потому что система обработки значений входного/выходного сигналов так построена. Это не система типа экспертной оценки или весовые коэффициенты к гармоникам а весьма сложная мат. модель.
    Измерения сделаны на сигнале с широким спектром.

    Конденсаторы, резисторы и конечно, усилители - все что есть в цепи звука поддается измерению.
    Направленность проводов измерять не пробовал - для этого 16 бит может и не хватить . Хотя для усилителей в большинстве случаев хватает с запасом.
    Миниатюры Миниатюры Нажмите на изображение для увеличения. 

Название:	Graph-1.jpg 
Просмотров:	982 
Размер:	128.7 Кб 
ID:	28236  

  10. #309
    Давно не заходил
    Регистрация
    18.07.2005
    Сообщений
    4,004

    По умолчанию Re: Недавно я закончил разработку ультралинейного УН

    Цитата Сообщение от Uni&Vers Посмотреть сообщение
    Керамика - полный отстой (шкала логарифмическая), К73-11 и К73-15 почти совпадают но у 73-15 большой *шум*. Это не шум измерений. Что это за шорох - специально не выяснял, но в звуке он проявится.
    Молодец, в правильном направлении двигаешься.
    p.s.
    Керамика керамике рознь, качественной является только NPO, а тут, судя по номиналу, Н30/X7R в лучшем случае.
    У конденсаторов сильно сказывается технология изготовления электродов, "слабые" места в напыленных электродах дают характерный шум на сигнале из-за неоднородностей контакта к зернам материала.
    К сожалению, нормальных кондеров сейчас мало...

  11. #310
    Не хочу! Аватар для Alex
    Регистрация
    20.03.2003
    Адрес
    Worldwide
    Возраст
    63
    Сообщений
    39,234

    По умолчанию Re: Недавно я закончил разработку ультралинейного УН

    По графикам ничего нельз понять, без подробного описания - что же все таки по оси Y ?

    Про керамику верно сказано - врядлли это NPO, судя по емкости, потому и результат такой. NPO применять можно и нужно!
    "Замполит, чайку?"(с)"Охота за Красным Октябрем".
    "Да мне-то что, меняйтесь!"(с)анек.
    <-- http://altor1.narod.ru --> Вопросы - в личку, е-мейл, скайп.

  12. #311
    Завсегдатай Аватар для Nick
    Регистрация
    28.03.2005
    Адрес
    NY, USA
    Возраст
    48
    Сообщений
    3,606

    По умолчанию Re: Недавно я закончил разработку ультралинейного УН

    Цитата Сообщение от Uni&Vers Посмотреть сообщение
    Это не система типа экспертной оценки или весовые коэффициенты к гармоникам а весьма сложная мат. модель.
    Всё таки непонятен параметер деградация сигнала. Интересна хотя бы сама идея этой модели.
    Истина где-то там...

  13. #312
    Завсегдатай Аватар для shkal
    Регистрация
    30.11.2004
    Адрес
    Москва, Russia
    Возраст
    58
    Сообщений
    1,997

    По умолчанию Re: Недавно я закончил разработку ультралинейного УН

    Цитата Сообщение от Uni&Vers Посмотреть сообщение
    А сейчас понял Крайне нетривиальная вещь, модель слуха. Хотя есть за что ухватиться и применить в измерениях.
    Ух ты! И что, прям все измерения коррелируются с субъективной оценкой?
    Алгоритмы измерений секретные?

  14. #313
    Мимо проходил Аватар для Костя Мусатов
    Регистрация
    05.03.2004
    Адрес
    Москва
    Возраст
    59
    Сообщений
    5,529

    По умолчанию Re: Недавно я закончил разработку ультралинейного УН

    Uni&Vers
    Очень интересно. Если возможно, расскажи поточнее про попугаев, в которых произведено измерение. Нет ли измерений хороших конденсаторов, а то "тупой и еще тупее" . И еще, наверно, нагляднее был бы график с логарифмической шкалой частот.

  15. #314
    - Аватар для Olegyurich
    Регистрация
    17.01.2005
    Адрес
    Санкт-Петербург
    Возраст
    47
    Сообщений
    5,324

    По умолчанию Re: Недавно я закончил разработку ультралинейного УН

    Цитата Сообщение от Alex Посмотреть сообщение
    врядлли это NPO, судя по емкости
    почему? 47 пик - самое то
    APlayer - Tascam US1x2 - PALABS AE25 - PALABS ACE3
    avtech@palabs.ru

  16. #315
    Завсегдатай Аватар для Nick
    Регистрация
    28.03.2005
    Адрес
    NY, USA
    Возраст
    48
    Сообщений
    3,606

    По умолчанию Re: Недавно я закончил разработку ультралинейного УН

    Цитата Сообщение от Olegyurich Посмотреть сообщение
    почему? 47 пик - самое то
    Думаю это опечатка, иначе с 1ком был бы делитель более чем 1:100 на самых высоких и значительно более на низких. А если нет, то интересно посмотреть на что нибудь другое (слюду например) с той же ёмкостью.
    Истина где-то там...

  17. #316
    Не хочу! Аватар для Alex
    Регистрация
    20.03.2003
    Адрес
    Worldwide
    Возраст
    63
    Сообщений
    39,234

    По умолчанию Re: Недавно я закончил разработку ультралинейного УН

    Цитата Сообщение от Olegyurich Посмотреть сообщение
    Сообщение от Alex
    врядлли это NPO, судя по емкости

    почему? 47 пик - самое то
    Я тоже думаю что это очепятка, и там не 0.047н а 0.047мкф, т.е. 47нф.
    Не знаю, кому бы пришло в голову 47пф измерять.
    "Замполит, чайку?"(с)"Охота за Красным Октябрем".
    "Да мне-то что, меняйтесь!"(с)анек.
    <-- http://altor1.narod.ru --> Вопросы - в личку, е-мейл, скайп.

  18. #317
    Завсегдатай Аватар для Semigor
    Регистрация
    21.01.2004
    Адрес
    Ижевск
    Возраст
    68
    Сообщений
    3,772

    По умолчанию Re: Недавно я закончил разработку ультралинейного УН

    Здорово! Керамика NPO, конечно, должна быть пониже, но все равно хуже остальных типов. Очень интересно было бы увидеть сколько весят в попугаях полистирол, фторопласт, бумага в масле, слюда.
    транзисторный однотакт любой модификации -это масло сливочное (с) FEDGEN

  19. #318
    Давно не заходил
    Регистрация
    16.10.2007
    Сообщений
    294

    По умолчанию Re: Недавно я закончил разработку ультралинейного УН

    А кто нибудь собирал этот усил, слушал? Печатка есть?

  20. #319
    Давно не заходил
    Автор темы

    Регистрация
    29.04.2005
    Сообщений
    189

    По умолчанию Re: Недавно я закончил разработку ультралинейного УН

    конечно там uF
    Конденсатры не самое интересное. С усилителями гораздо веселее
    Например усилитель с глубокой ОС который вдруг без причины корявит на низах. (На низких частотах вобще все методы измерений слабые). Или усилители с большими процентами искажений, один звучит хорошо другой нет.
    Модель как раз подходит для этих измерений.

    Этих моделей вобще много, напрмер
    http://rus.625-net.ru/audioproducer/2005/01/aldo.htm
    и их действительно много, для разных целей. Хотя для практического применения - мало пользы, но стоит дорого

    Нужна какая-то серьезная база для обкатки метода, и для применения.

    Попугаи на графиках простые. Внизу проходит кривая самой карты (ее нет на показанном графике -забыл) а все внешние измеряемые цепи дают попугаев больше (если пропускают сигнал). Измерение относительное - сравниваются разные цепи на одном сигнале, который может быть и музыкой. Все как на слух

  21. #320
    Не хочу! Аватар для Alex
    Регистрация
    20.03.2003
    Адрес
    Worldwide
    Возраст
    63
    Сообщений
    39,234

    По умолчанию Re: Недавно я закончил разработку ультралинейного УН

    Цитата Сообщение от Uni&Vers Посмотреть сообщение
    а все внешние измеряемые цепи дают попугаев больше
    Дак что за попугаи-то? Что конкретно измеряется ?
    "Замполит, чайку?"(с)"Охота за Красным Октябрем".
    "Да мне-то что, меняйтесь!"(с)анек.
    <-- http://altor1.narod.ru --> Вопросы - в личку, е-мейл, скайп.

Страница 16 из 19 Первая ... 61415161718 ... Последняя

Социальные закладки

Социальные закладки

Ваши права

  • Вы не можете создавать новые темы
  • Вы не можете отвечать в темах
  • Вы не можете прикреплять вложения
  • Вы не можете редактировать свои сообщения
  •